Fórum témák
» Több friss téma |
A nagy áttétel miatt meglehet, hogy 60 A -t meghaladó áramoknál a szekunder feszültség eléri, vagy meghaladja az eszköz átütési szilárdságát. Ezért is van az a szabály, hogy áramváltó kimenetét sohasem szabad szabadon hagyni. De ha szakadás miatt mégis úgy alakul, akkor ez az áramkorlát is egy erős korlát.
A hozzászólás módosítva: Márc 24, 2020
Sziasztok!
Egy áramváltóra rá lehet kötni két mérőt? Értem úgy hogy az áramváltó secunder kimenetének körébe sorba kötve két mérő lenne.
Az áramváltónak csak annyi kell, hogy névleges impedanciával legyen lezárva mindig. Ha ez teljesül, akkor a te dolgod, hogy ezen kívül mit és hogyan akasztasz rá....
Hali!
Áthozom a jsy-mk-194 árammérős témát az Arduino topicból... Ime a mérési elrendezés, a két tekercsben az áramirány ellentétes, ennek ellenére a mért irány mindkét csatornán azonosan "0" . Írtam a gyártónak is, azt mondta fordítsam meg az irányt , Elküldtem neki is a fotót, meg a mért adatokat. A hozzászólás módosítva: Márc 22, 2024
Szia
Ha csak az egyik áramváltón fordítod meg az irányt,akkor is mindkét csatorna pozitív? A hozzászólás módosítva: Márc 22, 2024
Sziasztok.
Nem találtam elektronikus áramváltó topikot, remélem nem off a kérdésem. Van egy Hall szenzoros ACS742 20A sáramzenzorom. A tápja 5V, ilyenkor a kimenete 2,5 volton van. És a hálózati 50Hz ütemében ehhez képest szimmetrikusan változik a kimenet, +- irányban. Hogyan tudok ebből + vagy -, mindegy milyen jelet csinálni amiben benne van mindkét félperiódus? A pl. 15 ampernél 1-4V között változó jelből egy normális, + akárhány voltot csinálni?
A fotón látszik, hogy a két tekercsen fordítva megy a kábel... Vagyis az egyiknek pozitív, a másiknak negatívnak kéne lenni. Azt nem sikerült kihámoznom a doksiból, melyik bedugási iránynál kellene negatív/pozitívnak lenni... Kérdezted a teljesítmény összegzést, az is látszik a második képen.
A kimenet egyen feszültség, a csúcsa a pozitív táp. Így 0-4,5V feszültséget fog kapni egy dióda után, Erre kondenzátort ellenállást kötve, szerintem egy 2-4V közötti feszültséget kap amit gondolom nem szeretne annyira. Esetleg utána köt egy 2V-os zenert.... A kimenet igy eléggé hullámzó lesz, viszonylag nagy kondenzátor és ellenállás kell a dióda után ( vagy nagyon lassan követi a bemeneti változást a mért jel.)
Az is kérdés, mit szeretne a kapott jellel kezdeni, mennyire kell pontosnak lennie? Ha a hall elem kimenetére egy graetzet köt aminek a másik végét 2,5V ra köti, a graetzen egy földfüggetlen műszerrel lehet mérni. Hátrány, a diódák miatt az alsó tartomány elveszik, torzul. Szerintem pontosan csak valami műveleti erősítős egyenirányítóval lehet a hal elem kimenetéből egyenfeszültséget csinálni.
Én nem vagyok biztos benne,hogy mindkettő azonos irányból érzékel.Azért szerintem próbáld ki csak az egyiket megfordítani,hátha.
Az 1-4V az a 2,5 volton ül.
Erre nincs ötletem, ezt a DC-t hogyan választom le, ha egyenirányítok, abba benne a 2,5V is folyamatosan. Vagy rosszul gondolom? Az jutott most eszembe, egy polarizálatlan nagyobb kondival le lehetne választani de még mindig ott van hogy a mérőmodul meg az egész vezérlés 1 darab közös 5V tápon van, ráadásul az egész akkuról megy vagyis nem tudok trafóval mégegy földfüggetlen valamit ráakasztani a kondi kimenetére. Nem is lenne kihívás ha csak a 2,5v-->4V változást kéne figyelnem de mindenképp kell az alsó félperiódus áramát is.
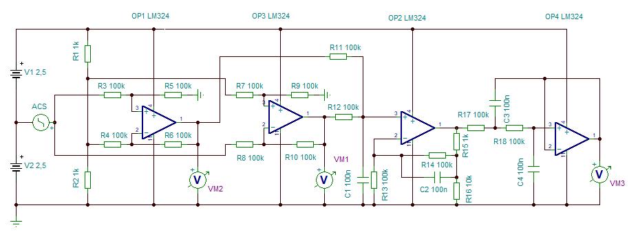
Hello! Pld. Persze nem LM324-et kell használni hanem MCP604-et.
Azt hiszem nincs több variációs lehetőség... És a JSY soha nem mér negatívot
Talán lehet megvan a megfejtés...
Van ez a JSY-MK-194T nem írják a 2 irányt: https://www.jsypowermeter.com/jsy-mk-194t-embedded-two-way-electric...oduct/ Meg van ez a JSY-MK-194T itt írják a 2 irányt: https://www.jsypowermeter.com/jsy-mk-194t-single-phase-bidirectiona...oduct/ Azt persze csak a Mikulás tudhatja, hogyan/miről lehet megkülönböztetni. Az Alin a leírásban ott volt a "bidirectional" is meg a "two way" is ... Szóval papírforma szerint jót rendeltem, és nem azt küldtek... illetve a csomagolás dobozán is rajta van a bidirectional, de ugye mégse tudja... Talán... Meglátom mit mond a support, aztán szerintem refund lesz a fél árra... A hozzászólás módosítva: Márc 23, 2024
Ez érdekes,az én paneljaimon ez a felirat van:JSY-MK-194T(V1.0) 2021.09.01.
Én is Aliról rendeltem,de nem biztos,hogy ugyanattól.(JianSiYan) Néztem a két linken,mind a kettőn ugyanez a felirat van. A hozzászólás módosítva: Márc 23, 2024
Az nekem is szemet szúrt, hogy a két linken ugyanaz a JSY-MK-194T(V1.0) 2021.09.01 feliratú nyák van, de az egyiknél a 4 800 a másiknál 9 600 a default bitsebesség.
Meg az is gyanús, hogy ahogyan olvasom, semmi módon nem sikerült negatív értéket mérni vele. Mondjuk valami induktív vagy kapacitív fogyasztóval is meg lehetne nézni. Szerintem a bidirectional jelentené náluk az "oda-vissza" mérést, two way meg azt, hogy "kétlyukú". Itt van egy részletesebb adatlap. A hozzászólás módosítva: Márc 23, 2024
Szuper, ez nagyon jónak tűnik.
LM358...? Szerintem menne vele.
358 dual, és tudtommal rail-to-rail.
Nekem meg ezek vannak a fiókba
A HEstore-ban kapható MCP6004 jó helyette?
Csak a hobbistáknál az LM358 kb mindenből is bontható...egy marékkal van nekem is itthon.
Adatlap szerint, ezzel a belső kapcsolással nehezen.
![]() De ha ugyis ott van a fiókban, akkor egy próbát megér...
Találtam, elsüllyedtem, elvileg küld másikat, kért 0.01$ fizetést az ali-n csakhogy nem tudtam kifizetni, mert a küldött linken: Sorry, this item is no longer available! Ship to Hungary
Ezt válaszolta ma reggelre: After checking, because we have 2 versions of this JSY-MK-194T programme, one for unidirectional measurement and one for bidirectional measurement. We are sorry that we sent you the unidirectional version. -- Szóval aki vett jobb ha mielőbb megteszteli, még a refund 15 nap időn belül. Nem refundolok, elhiszem hogy újraküldi, ha nem akkor nagyon szomorú leszek --- Gafly: a linkelt adatlapon 4 es reg-ben 4800-at látok, és a 4E-es regiszterben bidir... A gyártói oldalon én semmilyen doksi linket nem találtam, a teszt progi is a githubról van...
Hú ebből a JSY-ból gyorsan venni kell:
még bluetooth hangszóró is van benne ![]() https://www.aliexpress.com/item/1005006432751136.html A hozzászólás módosítva: Márc 23, 2024
Rosszul tudod. Un. féltápos az LM358. Vagy is a bemenet lemehet a GND-re, meg a kimenet is le tud oda menni, feltéve hogy a kimenet csak a GND felé van terhelve. Mert a kimenet és a GND között belül csak egy 50uA-es áramgenerátor van. És egy különbségképző kapcsolás (mint itt mind két bemeneti fokozat) terheli a kimenetet a táp felől. Tehát nem fog nullára lemenni 0 bemeneti áramnál. De 5V táp esetén az LM358, 3,6V-ra tud felmenni. A TLV358 at Rail-to-Rail.
@ Inhouse: Igen az MCP6004 is jó hozzá, mint ahogy kéz MCP602 is. A hozzászólás módosítva: Márc 23, 2024
Kis kinaival tök jól elcsevegünk emilben, szine online megy, nem tudom mikor alszik, hány óra van ott
![]() guglival fordítva: Biztos lehet benne, hogy a baleset után az összes raktáron lévő árut számba vettük, és besoroltuk a program verzióját, hogy ez többé ne fordulhasson elő. Bocs megint! -- Nagyon hálásak vagyunk visszajelzéseiért és őszinte visszajelzéseiért, hogy a jövőben sok felesleges hibát elkerülhessünk, cégünk pedig folyamatosan fejlődhessen. Örömmel vesszük, ha további kérdéseid vannak
Már egy kicsit meg vagyok keveredve,végül is hogyan lehet megállapítani melyik a kétirányú,csak méréssel?Én is kipróbálnám nekem melyik jutott,tudnál egy linket küldeni a teszt program letöltésről.Egyébként nekem a hibrid invertereknél elég a bemenő/kimenő áramot mérni a döntéshez.
A hozzászólás módosítva: Márc 23, 2024
|
Bejelentkezés
Hirdetés |




, 

















