Fórum témák
» Több friss téma |
Fórum » Érdekességek
Én most vettem az enyémet, az amazon árulja.
Igazából nem is tudom hogy melyik topikba kellene ezt írnom. Erősítős téma, de inkább a humán oldalát szeretném megfogalmazni, nem a műszakit.
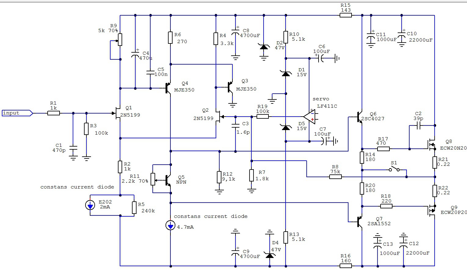
Hozzám került egy erősítő olyan hibával, hogy bekapcsolás után protect módba kapcsol. Régebben jó volt, de most nem. A protect mód a gyártó szerint akkor aktiválódik, ha az erősítő kimenetén néhány száz mV ofszet jelenik meg, vagy (no itt csapta ki nálam a biztit a fejemben) nincs a bemenetre csatlakoztatva forrás. Hát hogy a menykűbe van ennek közé bármihez? Egy erősítő lezáratlan bemenettel legfeljebb egy kicsit zajos lehet, azaz nagyon halk sustorgást szabadna kreálnia. De ezt is csak mondjuk egy szabadon hagyott MC hangszedő bemenetén. De most egy végfokról van szó, ami 0 dB bemenő jellel, azaz 775mV-al vezérlődik ki teljesen. Ilyen bemeneti érzékenységgel nagyon nem kellene semmilyen csatlakoztatlansági probléma miatt protekt módba váltania ennek az erősítőnek. De ezt teszi. Ezt a gyártó közölte is, de én azt hittem, valami komoly elektronika lapul ez a funkció mögött. Meg a fenéket. Semmi. Egy egyszerű erősítő, duál jfet és differenciál bemeneti fokozattal. DC csatolt, van benne DC szervó is ami kb 30 mV bemeneti DC-t ki tud korrigálni, de felette, mivel a szervó klippel, a kimeneten megjelenik az egyenfesz, letilt a védelem. Most csak az a kérdés, mikor fog ez megtörténni. Az erősítő bemenetét lezártam 10kOhmmal, minden rendben van. DC szempontból stabil az erősítő. Meghajtom egy kis jelforrásról szépen szól. Akkor mi a baj? Hát az, hogy a bemeneten lezárás nélkül 50mV DC mérhető. De miért? Egy duál jfet van a bemeneten mint differenciál fokozat, aminek 100kOhm a gate GND felé menő bemeneti ellenállása. Na most egy kicsit csalódtam. A nyák lemezen a gyártó minden alkatrész, köztük az ellenállások értékét is feltüntette. Csak ez 220kOhm a felirat szerint. De valójában 100kOhm van beforrasztva. Miért is? Na itt jön a lényeg. Én magam sem ismerek sok alkatrészt. A duál jfeteket, de a sima jfeteket sem igazából. De azt feltételezni hogy a jfet gate árama az közel nulla, az csak akkor igaz, ha nagyon kicsi UDS feszültség, valamint alacsony drain áram mellett nézzük azt. Esetünkben 50V névleges DS feszültség mellett kellene közel zéró gate áramot várnunk a jfettől. Konkrétan a 2N5199 duál jfetről van szó. Szerencsére ennek fetnek az adatlapján szerepel, hogy bár minimum 50V-ig, gyakorlatilag kimérve 65V-ig használni lehet. Csak ennek a fetnek az adatlapján szerepel a gate áram vs drain feszültség a drain áram függvényében görbe sereg is. Hát igen. A gate áram 35V-UDS-ig elhanyagolhatóan kicsi, felette elkezd nőni, mégpedig 50V-on már uA értékre. Na ez okozza a problémát.
Volt egy amerikai profi keveröpult generácio ami szintén hasonlo gondban szenvedett. Az egész erösitö lánc DC csatolásu, igy elég veszélyes lehet, ha nincs rendes ( szabványos) bemeneti jel. Azaz bármi lehet ami nagy hirtelen vagy véletlenül ott, ami végül is ki tudja hogyan jelenik meg a kimeneten.
Talán ezt a véletlent igyekeznek igy kiszürni.
Miért kell egy bemeneti JFET párost 50V-ról járatni? Persze a rajzot nem látjuk itt a fórumban, de talán rakhattak volna a drain-re pl. soros ellenállást (kondival átkötve). Amúgy meg a DC szervón is valószínűleg lehetne egy picit módosítani, hogy ne csak 30mv-ig tudjon korrigálni, hanem mondjuk 60mV-ig...
Ha korábban jó volt az azt is mutathatja, hogy a használat során változtak egyes alkatrészek paraméterei (ellenállás megnyúlt, vagy a FET gate szivárgó árama változott). JFET esetén a gate tulajdonképpen egy dióda, ami (jó esetben) záróirányban van előfeszítve. Ennek a szivárgó árama erősen hőfokfüggő is lehet - pl. télen kisebb, nyáron picit nagyobb a szivárgó árama ![]() Mégegy gondolat: a duál JFET esetében illene a két FET szivárgó áramának egyformának lennie, tehát ha megfelelő lenne az áramköri elrendezés, és minden jól van méretezve, akkor ez nem okoz(hat)na számottevő offszethibát.
Visszarajzoltam a kapcsolást, esetleg feltehetem ide. Valójában nincs benne semmi érdemes, de tanulságnak jó lesz.
Amúgy valóban ez volt a javítási metódus, hogy a drainekkel sorosan kapott egy-egy RC tagot. Eredetileg +/-50V-ról jár az erősítő, labortápról +/-35V-ig nincs mérhető gate áram, azaz szabadon hagyott bemenettel is 1mV alatti a gate áram miatti bemeneti DC. Az okozta a hibát, hogy korábban DC kimenetű Dac volt a jel forrás, most meg vélhetően van valami soros kondenzátor a mostani Dac-on. Nyilván nem szedem szét, de szerintem a tulaj megengedi hogy egy multival rámérjek a kimenetére. Az a sajnálatos, hogy a gyártó tisztában volt ezzel a hibával, amit a gate lezáró 220kOhm 100kOhmra cserélésével megpróbált orvosolni, de mivel nem sikerült neki, ezért mint extra funkciót említett meg. A gyártó nevét nem osztom meg nyilvánosan, de ha érdekel, privátban megírom. Ez egy hazai audiofil cég.
Amíg profitorientált egy gyártó (mindig az is lesz) , addig a kapkodás ott lesz mindig a projekt végén. Mind a keverőpultnál, mind a végfoknál valószínűleg észrevették a hibát, de nem volt már idő kijavítani.
Én már jogilag Április 28-án leadtam az automata gyártó programot a hozzávaló leírással együtt, amiért jövőre már a prémiumom ezen része ki is van pipálva, de gyakorlatilag az egyik kolléga megbetegedése miatt csak a béta verzió létezik. Ennek van néhány hibája, amit ismerek, tehát dolgozni tudok a programmal, de egy rendszerkezelő nem dolgozhat még vele. A határidő mindenek felett. Mire visszajön a kollégám a betegszabadságról, nekem már a második gyártóprogramot kellene leadnom, de akkor fogom tudni befejezni az elsőt. Három termékhez kell az idén megcsinálni az automata algoritmust, amit persze a programozónak gépi nyelvre kell alakítania, utána szimulációs teszten lefuttatni, majd élesben nekem tesztelni. A pénzt már elosztották érte, de még nincs sehol. Így megy szerintem sok gyártónál is. A termék meg egy rakás kutyagumi.
Védőpajzs a bringásoknak. Úgy tűnik nem csak divatról szól a technológia, ennek speciel tudok örülni!
Ennyit arról, hogy az "audiofil" megnevezés mennyire vehető komolyan...
Amúgy igen, most már érdekel melyik cég, és milyen kapcsolás... jöhet privátban.
Azért az amerikai mixer nem volt egyáltalán rossz, söt sok csucsstudioban is elöfordul, csak élöelöadásokra nem igen volt jo, mert a bemeneti érzékenységet ( gain) nem volt szabad on-line üzemmodban piszkálni. Minden más elsösorban igen jo hangot adott. Épitettünk hozzá egy plexi dekllt amit élö müsorban fel kellett tenni a pultra, hogy eltakarja a gain potikat).
A cég nevét küldtem privátban. A kapcsolás kissé olyan kérdőjeles.
A kimeneten van még egy relé, a hangszóró csatikon a Zóbel tag. Na meg a szervónak is csak a kimenetét rajzoltam be. A hozzászólás módosítva: Máj 4, 2024
Na itt kezdődik az érdekesség: ha megnézzük mit adnak (milyen kapcsolást) bruttó kb. 1000.000Ft-ért, és vannak akik meg is veszik ennyiért. A marketingjéhez mindenesetre csak gratulálni lehet... valószínűleg a sivatagban is el tudnák adni a zsákos homokot.
Le fogom szimulálni kíváncsiságból, mert kíváncsi vagyok egy dologra. Jelenleg a jel a bemenettől a VAS fokozat kimenetéig 4 tranzisztoron keresztül megy. A Q1 csak DC szinten vezérli a Q4-et, mert annak bázisa a pozitív táphoz van hidegítve. Az AC jel szempontjából a Q1 csak source követő. Ez vezérli a Q2-t, aminek a Source a bemenete, a visszacsatolás történik ennek a gate lábára. Ez a Q2 vezérli a Q3 emitter követőt, ami emitterből vezérli a Q4-et, ami földelt bázisú kapcsolás.
Ha a 470µF-os kondi nem a Q4, hanem Q3 bázisát hidegítené, mennyit változna a működés? Talán lassabb lenne az erősítő? Gondolok most a Q4 Miller kapacitására. Tudatos volt ez a döntés a gyártó részéről, vagy véletlen. Ez azért kérdéses részemről, mert mivel a nyákon fel vannak tüntetve az alkatrészek értékei, de valójában van néhány eltérő érték beültetve, szerintem gyengébb mérnökök dolgoznak a cégnél, mint itt a fórumon jónéhány amatőr. Említettem a bemeneti 100k ellenállást, ami eredetileg 220k lenne. Vagy a laterális fetek gate soros ellenállása, ami a komplementer pár mindkét tagjánál eredetileg 220 Ohm. Az "N" csatornás fet él ezt a beültetéskor 470 Ohmra változtatták, mert kiderült, vagy hallották valakitől, hogy a pár belső kapacitásai eltérőek. A javításnál nem elegendő a duál jfetek drain körébe tenni soros ellenállást, mert 20V-ra eső tápfesznél a kimenet ki fog ülni a negatív tápra. De lesz megoldás a nyák roncsolása nélkül is. A hozzászólás módosítva: Máj 5, 2024
Többféle jó megoldás is lehetséges. C2 és a nagyobb gate ellenállás is szerintem kísérletezés eredményei lehetnek, mint ahogyan Q4 bázisának hidegítése is. Talán gerjedékeny volt alaphelyzetben, vagy nem úgy szólt ahogyan szerették volna.
A tulaj szerint egyébként jó hangú, pedig van tapasztalata. Nekem azért kicsit olyan primitív.
Az a lényeg, hogy nem csak az eladó, hanem a vásárló is elégedett!
![]() A dolog pszichológiai oldalába meg felesleges belemenni, aki akarja érti...
Sivatagban is könnyen el lehet adni a homokot, pl. az Egyesült Arab Emirátusok és Szaúd-Arábia is nagy tételben importálja.
Bővebben: Link Bővebben: Link
Hát igen, mert a sivatagi homok nem ásványi ( közet) alapu ezért épitkezésre nem alkalmas.
Idézet: „nem ásványi ( közet) alapu” Akkor vajon micsoda? Szárított datolyaőrlemény?
Ezt gondold át mégegyszer. Akár többször is.
Csontok, kagylok stb meg föld mint a homokkö többsége.
Sajnos én is azt hittem amit ti, de Dubaiban kioktattak. A sivatagi homokot nem lehet épitkezésre, betonra stb használni.
No, fe a halkakit csak NEVEZIK homoknak (nem baj)
A cikk marhaság. Persze, betongerendát gazdaságtalan finomszemű kavicsból (homokból) készíteni. Előállhat az az arány, amikor több cement kell, mint kavicsszemcse (homok), és az már a szilárdságot rontja. Ellenben a "betoncserép" abból van. De a házad tégláinak összeragasztásához és a vakolathoz épp a finom kavics (homok) a kívánatos. Rohadt nehéz fándlival feldobálni és lesimítni nagyszemű kavicsokat. A téglák közé is kár a "malter"-ba kavicsokat tenni. És akkor még nem is tettünk különbséget az alföldi "sárga homok" (agyaggal telített) és a folyami homok közt. Hej, ezt az öreg részletesen el tudta volna mondani.
Mint írzam: lehet, sőt. Csak tudni kell, mit mire.
Nem hit kérdése. Nem minden beton. Meg nem minden cement. A hozzászólás módosítva: Máj 5, 2024
|
Bejelentkezés
Hirdetés |







