Fórum témák
» Több friss téma |
Fórum » Labortápegység készítése
Köszi a segítséget. sikerült megcsinálni a tápomat az egyik ellenállás zárlatos volt. Már dobozolom sztem ahéten elkészül majd a ki mit építettbe teszek képet a kész műről...
Hmmm.... Hát nemis tudom mi tévő legyek.
Bár ez az ötlet most nagyon megtetszett, hogy átkapcsolom a másik tápra De azért alszok még rá 1-2őt és eldöntöm. :yes:
Hát nem pont úgy írtam, hogy a két táp között kapcsolgatod, hanem az egyik táp feszültségét és áramát kapcsolgatod. Mindkét tápnak külön-külön van egy panelműszere. Ha kell tudok még rajzot is adni a panelműszerhez. ICL7107-el van csinálva. Stabilan üzemel.
Szia!
Ez a konstrukció nekem tetszik! Esetleg egy kapcsolási rajzot nem tudnál nekem adni? ![]() üdv!
Jaa, értelek. Hát ha megtennéd elküldheted a rajzait. Csak idő hiján is vagyok (ez-az összejött mostanság
), de ez is jól hangzik!
nekem is van rajzom kettő féle kijelzőhöz is ha kell valakinek. az utóbbihoz ITT találsz LED kijelzőt az eladó dolgoknál.
A mex féle az tetszik. De gr89 ezzel az IC ról ha jól értem úgy oldotta meg hogy mér feszt is és ampert is amit átlehet kapcsolni. Ha jól látom ezek csak feszültséget mérnek.
Vagy én tévedek? Esetleg gr89-et értem félre?
Igazából mind csak feszültséget mér. Áram méréskor egy ellenálláson (söntön) zavarják át a mérendő áramot, ezen feszültség esik, és_ezt_méri a műszer. Pár oldallal visszább talán pont Topi irt erről részletesebben a hestore-n kapható panelműszer kapcsán.
Tekerj visszább a topikban, és nézd meg a rajzomat amit a tápomról feltettem, azon jól láthatod hogy van. Az árammérés az áramkorlátozó figyelőellenállásról megy (feszültségmérés, potival beállítva az osztás) minden tápnál. Ha nincs neki (nem áramkorlátos), be kell építeni egyet. A labortápok mind áramkorlátosak, tehát ez nem gond.
Na várj csak egy kicsit, ha jól értem, be lehet úgy is kötni ezt a DPM-et , hogy nem a kimeneten lévő söntön keresztül figyelje az éppen felvett áramot, hanem üresjáratban a beállítottat? Tehát terheletlenül is mutatná?
Ja és itt van egy teljesen egyszerű megoldás, munka-mentes. Bővebben: Link
Azt is lehet. Hiszen az áramkorlátot is egy feszültség-osztóval szokás szabályozni.
De ez nem váltja ki a tényleges áram-mérőt, legfeljebb csak áramgenerátoros üzemben. Üdv.!
Őő hát ezt az árammérős dolgot nemigazán értem
Topi az biztos nemírt erről mert ebben a témában csak 1db hozzászólása van Valaki elmagyarázná ezt nekem? Meg például ezzel a 7107-es IC-vel áramérővel még nem találkoztam. Én azt hittem hogy van egy sima árammérő és azt sosoran be kell kötni, úgy ahogy a képen van. Akkor tévedtem? Mert ezt a söntös dolgot se nagyon vágom, ez pont kimaradt
Hali!
Végre működőképes az electronics-lab-os tápom, dobozban van már, de a panelmérők nem jól működnek. Két méréshatárt tervezem az áramhoz (2A, 20A) is, és a feszültséghez (20V, 200V) is. A képen látható a megvalósítása. Nem tudom kinek mi a véleménye róla, de szimulátorban is, és digit multiméterrel 200mV-os végkitéréssel is tökéletesen működött. Azonban most beépítettem az LCD-s panelmérőket (olyan, mint pl ami a HEStore-ban is van), de nem jó értéket jelez. Konkrétan tizedakkorát, mint kellene. Próbaként 2V-os méréshatárral rámértem a digit multival a panelmérő bemenetére, és a kijelzett érték megegyezett. Akkor ez azt jelentené, hogy nem is 200mV-os műszert vettem, hanem 2V-osat? Dehát a típusa PM428, ez a 200mV-os. Még az is érdekes, hogy a dobozon is ez a típus szerepel, meg a kijelző egyik sarkában is, de a másik sarkában pedig ez: PM438DCA0~10A, ami pedig a 10A-es műszer típusa (a leírásban szereplő táblázat szerint). Szerintetek mitévő legyek? Mert ha ez tényleg 2V-os, akkor hiába is változtatok az osztókon, sehogy sem lesz jó. Krisz
Hirtelen ezt találtam neked: Bővebben: Link
Az én labortápomban is egy ilyen mutatós műszer van. A skála 3A-ig van felfestve, benne gyárilag már ott van ez a "shunt" ellenállás (suliba mi csak söntnek hivtük, irtuk). Az általalad csatolt képen helyesen sorba kötötted a kimenettel az árammérőt. A kimenő áramot így áthajtod a műszeren, de nem az egész megy át. Szét is égne az enyém pl. 3 A-nél. Mutatós alapműszernél általában 100mV, 100uA mehet át max, ez a 100%-os kitérés. Ha Te 3A-t akarsz mérni vele, akkor le kell osztanod az áramot. A műszer belső ellenállása X ohm. A sönt ellenállásnak kisebbnek kell lennie a műszer belső ellenállásánál, hogy az áram a kisebb ellenálláson menjen át inkább (mert ugye az áram arra megy amerre könnyebb Te is az utcán arra mész ahol kisebb az "ellenállás"/tömeg![]() Ennél fogva az alapműszerrel párhuzamosan kötünk egy kisebb értékű sönt ellenállást, leosztva igy az össz. áramot. Csak a személet miatt elnagyolva 9ohm az alapműszer, vele párhuzamosan kötsz 1ohmos söntöt, akkor 1amperből 900mA a söntön megy és 100mA a műszeren. Ebből az egészből Te mit lász jó esetben? Van egy mutatós műszered 2 kivezetéssel és 3A -es a skála vége. Igen, át lehet rajta hajtani 3A-t mert a megfelelő leosztás már benne van. A belső sönt pedig nem melegszik annyira, hiába rajta keresztül megy az áram 99%-a, mert kis értékű R, kis fesz esik rajta. (U*I csekély) A hestore-s féle digites panelműszer kapcsán írta Topi, hogy azok 200mV-osak. Ezeket csak feszkó oldalról lehet tudtommal megközelíteni. A sönt ellenállásnak (amin a kimenő áram nagyrésze átmegy) akkorának kell lennie, hogy 3A-nél 200mV essen rajta. A sönttel párhuzamosan kapcsolódik digites panelműszer így méri az ellenálláson lévő feszt (ami arányos a rajta átfolyó árammal). Tehát ez a sönt vagy benne van, vagy nincs. Vásárláskor én is gondolkoztam, h kell-e majd méretezni, de rámérés után rögtön kiderült ![]() Remélem jól irtam....próbáltam több oldalról megvilágitani, ha valahol hülyeséget írtam, kérlek javitsatok ki...középsulis elektro emlékeim voltak ezek
Uhh, kezd már világossá válni.
Azért még tanulmányozom a dolgot. Meg még megvárom gr89 rajzait, hogy a 7107-es IC-vel miként méri a feszültséget és az áramot. Aztán még kérdezek.
Ohm törvényéből le lehet vezetni ezt a képletet:
R=U/I Mérni közvetlen csak feszültséget tudunk. (Igazából a feszültség mérés az idő mérésén alapul. (ICL71xx esetén)) Áramot csak közvetve lehetséges mérni (DMM-el). Ezt úgy tesszük, hogy egy ismert értékű ellenálláson (ezt söntnek szokták nevezni) folyatjuk át a mérendő áramot, ezáltal az ellenálláson feszültség esik, ami egyenesen arányos az ellenálláson átfolyó (mérendő) árammal. Tehát kaptunk egy áram->feszültség átalakítót. Feszültséget pedig már tudunk mérni, úgyhogy tök jó. Tehát az áram-mérés is feszültség-mérés!
Jaa! Hogy akkor tegyük fel itt van például a mex féle feszültség mérő. És ha a táp kimenetére rakok egy ilyen sönt ellenállást sorosan, és az ellenálláson mérem a feszülséget akkor akkor abból megkapom hogy mennyi áram halad át rajta?
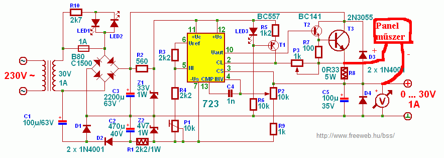
Helló
A rajzot, majd megpróbálom megkeresni és felrakom. Az árammérés úgy történik, hogy a táp kimeneténél van a 0,47 Ohm-os 5W-os ellenállás, és ezen eső feszültség egyenesen arányos a rajta átfolyó árammal. Ezt a feszültséget méri a panelműszer, és ehhez kalibráljuk be. A rajzon láthatod hogy csatlakozik a panelműszer a táphoz. Én a kalibrálásra a műszer referencia feszültség változtatását használtam.
Közben megtaláltam az eredeti rajzot, amit Alkotó csinált. elküldte nekem a nyákrajzot is, de annak még utána kell keresnem. Ha megtaláltam felrakom azt is. Addig is az eredeti rajz.
Szerk: Közben megtaláltam a nyákterveket is. mellékelem.
ez lehet nem ide való de megkérdem
van egy számítógéptápom és ki szeretném próbálni hogy jó e hogy tom kipróbálni mert ha ugye bedugom a 230ba akk nem megy mert nem ad neki semmi parancsot hogy elinduljon pl a venti meg stb valami ellenálást kéne rárakni annak a kábelnek a végére ami az alaplapra megy rá de a csati végén hova tegyem az ellenálást??? arra szeretném használni hogy kint mikor csinálok egy kettő kütyüt akkor arról kapjon áramot mert a számítógép tápnak sok akivezetése válaszotokat előre is köszönöm
ATX-es tápokat a zöld vezetéket a feketéhez érintve indítottam be régebben, de terhelés nélkül valóban egy kis idő után lekapcsoltak. Ha a kimenetre terhelést kötsz, akkor bekapcsolva marad. Általában az 5V-os ágra raktunk egy kisebb terhelést.
Segítségedre lehet Skori kapcsolóüzemű tápegység leírása is: Bővebben: Link
Most már bizonyos, hogy 2V-os méréshatárú a panelmérőm, mert egy ceruzaaksit mindenféle feszosztó nélkül, közvetlenül megtudtam vele mérni, nem csordult túl, jól jelezte ki a feszültségét. De akkor nem értem, hogy miért PM428-as típusszám van ráírva?
Nem tudom felhasználni akkor ugye semmiképpen sem 20V, 200V, 2A, 20A méréshatárokhoz?
Szia!
Használni tudod ugyan, de akkor már nem lesznek jók az eddigi feszosztóid; más értékű fog kelleni előtétből és söntből is. Nem tudom miért írtad az előző hsz-edben hogy nem működik az osztók cseréje, mivel annak egész biztosan működnie kellene. Ha ismered a megfelelő adatokat a panelműszeredről, akkor csak simán kiszámolod hozzá a megfelelő osztókat, feltéve hogy ismered a vonatkozó képleteket. De próbálgatással is csinálhatod, én is így állítottam be (mivel nem ismerem ezen képleteket) a leendő tápomhoz a panelmérőket. Nekem 75mV-os LEDkijelzős cuccaim vannak, először tettem elé egy pár M ohm-os potit, nagyjából belőttem a mért értéket, kiraktam ellenállásokból, ezt be a poti helyére, egy másik potival még finomítottam, aztán ezt is kiváltottam ellenállásokkal, végül pedig a panelműszer referenciafeszültségét tekergettem kicsit az ottani helitrimmerrel. Így végülis sikerült pontosan belőni. Árammérőnél is ez a helyzet nagyjából, ott is így működik, csak ott ugyebár a panelműszerrel párhuzamos az ellenállat, amit a te esetedben növelni kell majd (hogy nagyobb fesz essen rajta). A feszmérőnél pedig értelemszerűen csökkented (az eredetihez képest) az előtétet addig, amíg a kívánt értéket mutatja.
Electronics Workbench Multisim 8-cal szimulálgattam kicsit. A feszültséget még csak meg lehet oldani az osztók cseréjével, meg a 20A-es méréshatár is működne, de a 2A-es már nem. Nem tudnék 1.999-et kijeleztetni ha 2A-nél 0.4V esik a söntön.
Szóval abban a bizonyos hozzászólásomban tévedtem is meg nem is, mert ez csak félmegoldás.
Hy!
Köszönöm a rajzot! De én azt hidtem hogy csak úgy rákötögetem a szegmensekre a lábai (megfelelően) és már megy is.. De látom hogy nem :no: egyépkéni mi az a "7 SEGMENT DECODE" "négyzet" valami dekóder? üdv!
Hello!
[/quote]... hidtem...egyépkéni[quote] A "hittem-nek a szótöve, a hit. az egyébként-nek pedig az egyéb. Egyébként, az a "négyzet" bent van az IC-ben, tehát úgy van, hogy rákötöd és kész. üdv! proli007 |
Bejelentkezés
Hirdetés |




Bár ez az ötlet most nagyon megtetszett, hogy átkapcsolom a másik tápra
De azért alszok még rá 1-2őt és eldöntöm. :yes:
), de ez is jól hangzik!


Te is az utcán arra mész ahol kisebb az "ellenállás"/tömeg




