Fórum témák
» Több friss téma |
Fórum » Keverőpult építése, javítása
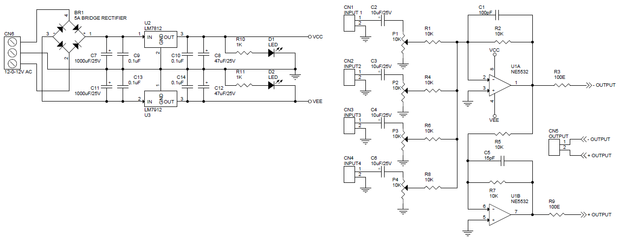
Keverő kapcsolásSziasztok!Megépítettem még régebben a csatolt keverőt, ami működik, de búg. Csak azt kérdezném, hogy a kapcsolási rajz rossz, vagy én rontottam el valamit? Már nem tudom, honnan szedtem a kapcsolást. Köszönöm.
Szia! A rajz jó, inkább az árnyékolással, esetleg földhurokkal lesz gond.
Tegyél fel képeket!
Küldöm a képeket.
Ha nem dugok bele jelforrást, akkor csendes, nem búg.
Szia! Azokat a használaton kívüli, a széleken körbemenő fóliaszakaszokat kösd össze és a lehető legtöbb helyen kapcsod rá a GND-t.
Amit még tehetsz, hogy két belső erű erű kábelt használsz a bekötéshez, ahol az árnyékolás nem vesz részt a jel vezetésében. n és o példa. A hozzászólás módosítva: Nov 3, 2024
A tápnál kettéágazik a test és amikor rádugod a jelforrást, akkor ismét összekapcsolódik. Ez a földhurok iskolapéldája.
Mielőtt ellátnánk a baját, írd meg mit kötsz ennek e keverőnek a kimenetére, mert az a rész felettébb szokatlan kialakítású.
A kimenetre egy ilyen csatlakozik.
Egyébként ha a kimenet negatívját a táp GND-re kötöm, akkor nincs búgás és minden oké (látszólag) de biztos hülyeséget csinálok, nem vagyok szakmabeli.
Szia próbáltam, amit írtál, de semmi változás.
Idézet: „Egyébként ha a kimenet negatívját a táp GND-re kötöm, akkor nincs búgás és minden oké” Ha így csinálod akkor jól működik?
Hello! Szerintem az a gond, hogy a két készülék között (amit a bemenetére és kimenetére kötsz) a GND pontjai között feszültségkülönbség van. Ez áramot hajt át a GND vonalakon, és ez behallatszik a jelbe. Tehát nem mindegy hogyan miről táplálod a készülékeket. Földelve vannak, vagy nem, stb.
Meg kell mérni a két készülék GND között, hogy van-e váltófeszültség és áram.
Vagy azonos helyről (tápról) kell táplálni a kettőt, de legalább összekötni a GND-t egy vastag vezetékkel. De mivel szinte semmit nem tudnak a kollégák, mit mivel kötsz össze és azt hogyan teszed, (mert ugye ez egy keverő) hogy adjanak konkrét tanácsot? Általános kérdésekre, csak általános válasz adható.
Az egyik jelforrás, ami bemegy a keverőbe, az a csatolt kapcsolás alapján elkészített fejhallgató erősítő, amibe egy számítógép hangkártyakimenete van dugva.
A másik bemenő jel pedig ennek az erősítőnek a kimenete. Ezt a két jelet keveri a keverő. Megpróbálom kimérni a GND-k közti feszkülönbséget, aztán majd meglátjuk. Bár ezek szerint mindhárom eszköz (fejhallgató erősítő /gitárerősítő/ végfok)GND-jét közös potenciálra kéne hozni?
Megmértem: végfok és fejhallgató erősítő GND között AC 113V
végfok és gitárerősítő GND között szintén AC 113V. Ez lehetséges?
Ha nincsenek galvanikusan összekötve a GND-k, akkor a jeláramok kerülőutakon folynak és ezért telemegy zavarral a végeredmény. Csináld úgy, ahogy leírtad, közösítsd a hidegpontokat (GND).
Mackie 1202 keverő 120VSziasztok,Hozzám került egy ismeretlen előéletű, amerikai 120V-os Mackie 1202 keverő. Akitől kaptam nem tud róla semmit, biztosíték hiányzik a betáp csatinál. A matricái szerint itthon már volt javítva és van is rajta egy figyelmeztetés hogy korábban 120V-os volt a keverő. Megbontva a házát viszont első látásra nem látom hogy át lenne alakítva 230V-ra. A trafó a képek szerint a gyári 120V-os. A nyákot atnézve annyi latszik hogy a két nagy 2200µF 25V-os kondi volt korábban cserélve. A ház alól szintén egy matrica bukkant elő a trafót érintően: Piros 54V Zöld 7.3V Barna 21V Fekete 0 Barna 21 V A csatira rámértem az alábbi ellenállás értékeket kaptam: Zöld-zöld 5.4 ohm Barna-barna 18,2 ohm Barna-fekete 9,3 ohm Többi - Bocsánat ha teljesen amatőrnek tűnik a kérdés, az is vagyok , csak tudni szerettem volna, hogy szerintetek ez a biztosítékot pótolva már használható keverő, vagy ehhez kell egy 120V átalakító?Előre is köszönöm a segítő válaszokat!
Hello! Megtudhatod a helyzetet, ha van valamiféle transzformátorod. Mert ha megtáplálod pld. egy 12V-os trafóval a barna-fekete 21V-os tekercset, akkor arányosan fogsz kapni a többi kivezetésen is feszültséget. Pld. a másik barna-fekete tekercsen mérhető szintén a 12V. (persze mindig 5..10% veszteséggel). De így megmérheted a primert is hogy 120V-nak megfelelő, vagy 240V-nak megfelelő feszültség jön-e ki. De mivel a 12V-oz a 21V-os tekercsre adtad, a mért értékeket meg kell szorozni, 21V/12V értékével.
Nagyon szépen köszönöm a választ, kerítek egy transzformátort és azzal ki fogom próbálni.
Üdv!
Proel M-1000 usb power mixer vegfok hibasSziasztok! Hozzam került egy Proel M-1000 usb power mixer, amely az egyik fele végfok hibás a jobb oldali fele, a bal oldal tökéletesen működik. A jelenség az, hogy a kimenetelen nincs feszültség, se kimenő jel, de viszont a protektor led világít,jobb oldali csatornát jelzi. A hibát jelző led kialszik, miután műterhelést teszek a kimenetelre 150watt/8ohm, ekkor RMS 44V es 45Khz jelet ad ti, gerjedés jelegű, annak ellenére, hogy a bemenetere nem adok jelet.Mellékelt képen látszik, hogy D osztályú erősítőről van szó, bal oldalt a vezérlő panel külön van és kivehető.Kérdésem az, hogy merre érdemes elindulni, merni ellenőrizni?! A hozzászólás módosítva: Ápr 9, 2025
|
Bejelentkezés
Hirdetés |
























