Fórum témák
» Több friss téma |
nekem csak analóg tekergetős rádión sikerült befognom, nem tudodnátok tanácsot adni, h. a digitális Mhz pontos rádión hogyan lehetne?
Digitális rádión nem egyszerű befogni a BA1404-es jelét, mert elég keskeny sávon sugároz, és nagyon el kell vele találni a frekvenciát. De megoldható.
A rádión hangolj oda, ahol fogni szeretnéd az adást, és után kb. 2-3 méterre a vevőtől kezd el hangolni az adót (ha úgy építetted akkor a trimmer-kondival, vagy a tekercs vasmagjával) és figyeld mikor lesz jó. Bár trimmerkondis és saját készítésű tekercs esetén ez nem egy egyszerű feladat, próbálgatni kell. Gyári tekercs esetén nagyon finoman lehet hangolni a vasmag tekerésével az adót, ott hamar célt lehet érni.
Sziasztok!
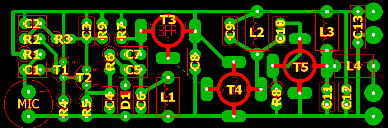
Összeraktam a Skori féle URH MIC 2.-t Alaprobléma: gerjed a hangfrekis fokozat Úgy élesztettem ahogy skori írta honlapján: "Elöször csak a mikrofon erösítöt és az oszcillátort ültessük be, a kétkapus feteket nem. Az áramkört így bekapcsolva, kis távolságból már venni lehet és kényelmesen beállíthatjuk az oszcillátort a kivánt frekvenciára." Na eddig vagyok eljutva. Ha eltekintünk attól, hogy még így sem tudom a kívánt frekire állítani (csak beállítom vhova és a vevőt tekerem oda) még akkor is ottvan a búgás: tip. gerjed. Amit alkatrészben módosítottam: becsatoló kondi 33n helyett 47n kerámia, BB105 helyett BB139 varicap az oszcillátorban Mellékelem a saját nyáktervemet, a kapcsrajzot és egy képet a féligkész adóról Remélem tudtok/akartok segíteni köszi: Zoli
Helló!
Csak egy megjegyzésem van. Néztem a fényképet és szerintem a tekercsek mechenikus rögzitése nagyon hiányzik. Mászkálhat a freki, microfóniára hajlamos lehet, stb. Kis csivacs a tekercsekbe, és valami viaszfélét ráolvasztva rengeteg szívástól megmenekül az ember. N.Gy.
Természetesen már elő is van készítve a gyertya is, de mint mondtam skori szerzeménye az adó és én útmutatása szerint még csak az L1-nél tartok aztán még azt se állítottam be de itt most nemis a freki állítás nehézsége a probléma. A többi tekercs meg a két DUALGATE MOSFET hez tartozik, azok még be sincsenek ültetve, viszont a passzív elemeik igen. Gondolkodtam és nem lehet hogy ezek valahogy visszahatnak a HF fokozatra? Mármint a FETEK "társai" ?
De még arra is gondoltam, hogy mivan ha ennek így kell lennie még ebben az állapotban?!
Valaki?
Búgást említettél, nem az 50 (100) Hz-et hallod?
Neem!
Ez ilyen gerjedés jellegű, mintha oszcillálna a HF fokozat. Meg mikor hozzáérek a mikihez a gerjedés megszűnik, de az RF jel is eltűnik a vevőből. Megnéztem (szkóp hiányában) egy erősítő bemenetével ráléptem a T2 kollektorára és a testre, de ott is ugyanez hallatszik.
Szia!
Én a helyedben raknék 1-2db 100nF-os kondit a + és a test közé a mikrofon környékén. Mivel oda elég hosszan jut el a tápfesz és a középen elhelyezett C8 ott már nem sokat segít.
Ahh.. :szomoru2: ugyanaz.
Nekem már nincs ehhez több lelkierőm. Most kezdjem el egyenként kiszedegtni az alkatrészeket és cseréljem? Fenéket, ugyse birná ki a panel. Csak azt nembírom, hogy ilyen 1,5 x 6 centis kis panel beültetésével elmegy egy délután, mindenre nagyon ügyelek, átnézem és csőd. A panelrajzot 1000x átfésültem fentről le, lentről fel, de jónak találom. Hidegítettem itt, hidegítettem ott. Ezenfelül már csak az marad, hogy próbapanelen rakjam össze. Azér kössz, hogy próbáltatok segíteni! Igaz már összeraktam pár ilyen poloskát, ti is tudjátok: egy tranyós, két tranyós, három tranyós; működtek azok, de mindegyik ua. az elv csori 300Mhz-es határfrekis NPN az osszciba, max. egykét pf nagyságrendű kondi kompenzálásnak az antennánál... és akkor arra volt jó az összes hogy megfigyeljem a freki elmászási sebességéből, hogy a kapható 9V-os elemek milyen minőségűek, ja és közelítés érzékelőnek is remekül szuperáltak (antenna felé megyek, freki rögtön 500kHz-el elmászott. ![]() Aztán most gondoltam csinálok vmi olyat amiben: varicap a frekimoduláló elem, van leválasztó és antennaillesztő fokozat. Mondjuk a próbapanel kábelkócába még kisebb az esély, hogy beinduljon. Najó eleget csipogtam, majd azért még bejelentkezem ha esetleg összejön. Bye!
Pontosan milyen hangot ad amikor gerjed? 50/100Hz-es hálózati zaj, esetleg valami magasab sipoló hang?
Áramforrásnak mit használsz? Célszerü elemmel v. aksival használni, mert a tápegységre is érzékeny lehet. A nyékterveden érdemes lenne sűríteni egy kicsit, mert a tekercs, és a tápon levő 100nF-os kondi bekötése elég hosszú, így ezeknek a kötéseknek a hossza is beleszól az induktivitásba. előfordulhat, hogy nem jó frekin próbálod venni, pl. tükörfrekvencián veszed, vagy valamelyik felharmonikusát találod meg a vevőn. Ha jó a freki akkor az oszcillátornak szobán belül jól vehetőnek kell lennie. A mikorofon már be van kötve az áramkörbe? Esetleg próbáld rövidre zárni (v. a helyét) hogy megtudd van-e köze a gerjedéshez.
Most látom, hogy a többiek is hasonló tippeket adtak. Mérd meg a mikrofon erősítőben a feszültségeket, a tranyók lábain a -táphoz képest.
Lehet, hogy valamelyik BC tranyó "túl jó" és esetleg nagyfrekin is erősít - ez is okozhat fura gerjedéseket. Mivel filléres dolog meg lehet peróbálni máshol vásárolt szériábol beletenni. Okozhat még gerjedést az is ha a BFR tranyó nem rezeg stabilan (pl. a gerjedés ütemében megszakad a rezgés és ezt hallod), esetleg a bázisára kapcsolt 5,6pF-os kondit is próbáld kicsit nagyobbra cserélni (7...8pF)
Nemrég sikerült összeraknom a BA1404et, működik is, kicsit zúg de nem ez a legnagyobb problémám... légmagos tekercs+trimmerkondival lehet hangolni, azonban ha berakom a kocsiba, a hő hatására eléggé elhangolódik
tekercset már fixáltam viasszal, de leolvadt róla, most nyomtam rá némi ragasztót... trimmer kondi helyett meg van egy varicapos megoldás, az mennyire lesz érzékeny a hőmérsékletre??? vagy mit javasoltok???Ja mégegy! ha meg tudom saccolni hogy a trimmerkondinak mennyi az értéke és belerakok egy fixet, az mennyiben segítene rajtam??? Kösz!
le vab földelve az adó készülék?
mert ha nincsen akkor földeld le.
akkor épicsél ujjat
http://garazs.de http://elektroman.uw.hu ezeket javaslom ha zug istenem még a tilos rádiót is szoktam halani zugni külömben meg a pirateradio.hu-t ajánlom hogy ne kapjanak el.
Varikap hangolású adó feszültségre érzékeny. Ahogy csökken a fesz úgy változik a freki is.
Szia,
felesleges újat építened. A mostanit is meg tudod jóra csinálni ha szánsz rá egy kis időt. A pirateradio.hu-t pedig felejtsd el. Egy 10 méter nagyságrendű rádióért senki nem fog szólni, főleg nem fognak elkapni... Na a lényeg, hogy mindenféle vezetéket vágj a lehető legrövidebbre (alkatrészek lábait amiket beültettél, elemhez és hangforráshoz menő kábeleket is). Az audiókábel feltétlen árnyékolt legyen! A varikapos hangolással nem lennél sokkal előrébb, a diódák is eléggé hőmérsékletfüggő alkatrészek (sokszor hőmérők szenzorjaként is használják). Akkor lenne megoldás a varikapos hangolás, ha mellé raknál egy PLL-t is ![]() Az viszont segíthet, hogy nagyjából megtippeled a trimmer értékét, és egy jó minőségű fix kondira kicseréled. A tekercsnek már nincs nagy hőfokfüggése, azzal utána nem lesz problémád. Sok sikert! Ja, és persze földelni is butaság, illetve felesleges lenne egy ilyen rádiót XD
Akkor a következő kérdés hogy hogyan tudom megtippelni a trimmer értékét
Az tuti hogy valahol 7 és 35 pF között van, mert ekkora a trimmer... vegyek néhány kondit és kezdjem el próbálgatni, vagy ki lehet mérni valahogy a kapacitást? Jobban zavar az hogy elmászik, mint hogy zúg egy kicsit... Ja mégegy kérdés!A piacon vannak olyan modulátorok, hogy közvetlenül be lehet kötni az autórádió antennája helyére. Ezzel is meg lehet csinálni??
Alkatrész boltban előadtam a bánatomat, ott meg hülyének néztek, hogy a trimmertől hangolódik el az adó... azt mondták a fix is ugyanúgy elhangolódik, tehát tökmindegy mit csinálok vele, lehet nagyon megmelegítettem a cuccot, és forrasztás közben tönkrement... Azt mondták ha fix fóliát rakok a helyére az dobna a dolgon... Most cseréljek ki rajta minden kerámiakondit mert lehet hogy szétforrasztottam????
Nem kell kicserélni őket. Hagyd benne ami van, a trimmer helyére tegyél be fix, jó minőségű kondit. Az IC körül lévő többi kondi a frekvencia értékébe nem szól bele.
Szerintem ha tudsz, akkor vegyél egy kis tűrésű 10 pF környéki kondit, és azt rakjad be a trimmer helyére. Ettől függetlenül tényleg lehet, hogy a frekvenciád nem lesz stabil, mert az ICn belül is akad egy pár olyan kondi, aminek a kapacitásváltozása elhúzza, de szerintem jobb lesz a helyzet.
Közvetlenül az antennába szerintem értelme bedugni nincsen, de bajt nem csinálsz vele. Elég nagy jel van ott, ahhoz képest ami normál esetben az antennáról megy a vevőbe, de tönkre nem teszi. Kérdés, hogy mi értelme?
Tiszteletem!
Na én is megépítettem ezt a csodát, amit már előttem oly sokan belinkeltek. Nevezetesen ezt az FM adót BA1404-es IC-vel. Olvasgattam, hogy nagyon sok embernek volt problémája a behangolással, mint ahogy nekem is. Próbáltam mindenféle tekercset, vele párhuzamosan sima kondit ill trimmert, sehogy sem akart (hogy is mondják?! ) "múkodni". Tehát fogtam, és elővettem a fizika füzetemet, a számológépemet, meg azt a csöpp matek tudásomat, ami rám ragadt az évek során, és kiszámoltam, hogy tulajdonképp milyen tekercs kéne nekem.Van az a képlet, hogy L=mű0*műr*A*N*N és a nevezőbe pedig a tekercs hossza van, amit l -lel jelölünk. Arra vigyázzatok, hogy az A az keresztmetszet, szóval a fúró átmérőjét nem írhatód be oda csak simán, hogy 6 mm, hanem az r*r*pí képlettel ki kell számolni a fúró keresztmetszetét,. És azt kell az A helyére beírni. Arra vigyázzatok, hogy mindent az alap mértékegységbe írjatok be a képletbe, tehát a hosszúságot m-ben a keresztmetszetet négyzetméterben és stb. Ha légmagos a tekercsed, ami ugyebár elvileg mindenkinek az, akkor a műr-t kihagyhatod a képletből, mert az kb. 1.L ugyebár az induktivitás. Gondolom ezt mindenki ismeri. Továbbá van még egy másik is, ami egy tekercs és egy kondi rezonancia frekvenciájának a kiszámolására való. f=1/2pí*gyök L*C Ebbe a képletbe beírjátok azt a frekvenciát, ahol sugározni szeretnétek, továbbá beírjátok a tekercsel párhuzamosan kötött kondi értékét, és szépen kifejezitek L-t. Én per spec 100 MHz-et és 10 pF-t írtam be, és így L-re 253 nH jött ki. Most jön a másik képlet, amivel egy kicsit én is eljátszogattam. Mindenféle átmérőre mindenfajta menetszámmal, és tekercshosszal számoltam, aztán a befutó a következő lett. 0,6-s rézdróttal tekertem asszem 10es fúróra 6 menetet, és a tekercset 1,4 cm-re széthúztam. Ezzel a manőverrel 104 MHz körül sikerül sugároznom, és elég szépen szól, bár azért van még benne egy kis zaj nekem is. De most már legalább nem az egyik felharmónikusát fogom be a beadott zenének, hanem amit valóban sugároz az adó. Amíg nem számoltam ezzel a képletekkel, addig nagyon zajos volt az egész, mivel csak a felharmónikusok jöttek be. A zene valahol 20-40MHz környékén volt ![]() Na remélem minden érthető, és elnézést, de egy picit hosszú voltam asszem ![]() na üdv fraba Ui: én is várok ötleteket, amik segíthetnek a zaj megszüntetéseiben.
Na valami ilyesmire voltam kíváncsi! Csak az első képletet magyarázd el kérlek mi micsoda, fizikából nem voltam annyira ott, inkább legoztam... de az nagyon megy
Szia fraba!
Már nem kötözködni szeretnék, de ha az f=1/2pí... képletedbe behelyettesítjük a 253 nH-is értéket és a 10 pikós kondit, akkor frekvenciára bizony igen nagy butaság jön ki! A képlet amit írni szerettél volna azígy néz ki: f=[1/(2*pí)]*[gyök alatt[1/(L*C)]] Lényegében annyit írtál csal el, hogy a gyök alatt nem L*C van, hanem ennek a reciproka. Így már valóban kijön a 100 MHz körüli frekvenciaérték (100,05986). Üdv
Tiszteletem!
Elnézést az esetleges elírásért, nem direkt csináltam, valószínűleg elnéztem valamit. Mindenki hibázik, ez emberi dolog. Köszönöm szépen a javítást, én magam nem vettem észre a hibám. Még egyszer elnézést, ha valakit esetleg megzavartam vele. A további tévedések elkerülése végett feltöltöm a helyes képletet egy mellékletként. piedro! Nem kezdem el magyarázni, mert valószínűleg megint félreértések lennének, és nem szeretnélek félrevezetni téged. Ezért inkább ajánlom a wikipédiát, ott nézz körül eziránt, ott mindent szakszerűen magyaráznak el.Bővebben: Link Ha ezután sem értenél valamit, akkor írj PM-et, és megbeszéljük ott, nem akarom ezt a topicot ezzel duzzasztani fölöslegesen. Szerk: Piedro! Közben eszembe jutott, hogy neked valószínűleg az A-val, azaz a keresztmetszettel lesz problémád. A tekercs keresztmetszetét az határozza meg, milyen átmérőjű ( mekkora) fúróra tekered azt a néhány menetet. Az én esetemben mint írtam is, egy 10es fúrót használtam a tekercs elkészítéséhez. a 10es fúró az ugyebár egy 10mm ÁTMÉRŐJŰ kör alapú "henger". Ebből az átmérőből ki kell számolni annak a körnek a felületet, területét, ha így jobban tetszik. Ezt a következő képletek segítségével tudod meg: r*r*pí, vagy d*d*pí/4 . A kis r az a kör sugara, a kis d az a kör átmérője. A megfelelő képletbe beírod a kör sugarát vagy az átmérőjét, és megkapod a kör felületét. Utána már csak beírod az "induktivitás képletébe" a további adatokat, és megkapod az általad tekert alkatrész induktivitását. Na most már tényleg befogom pofám, nem írok többet. Üdvözlettel: fraba |
Bejelentkezés
Hirdetés |









tekercset már fixáltam viasszal, de leolvadt róla, most nyomtam rá némi ragasztót... trimmer kondi helyett meg van egy varicapos megoldás, az mennyire lesz érzékeny a hőmérsékletre??? vagy mit javasoltok???Ja mégegy! ha meg tudom saccolni hogy a trimmerkondinak mennyi az értéke és belerakok egy fixet, az mennyiben segítene rajtam??? Kösz!


