Fórum témák
» Több friss téma |
" És mégis igényli a külön meghajtást (annak ellenére, hogy mondjuk csak a 100 kHz fölötti sávban lenne ennek értelme/mérhető hatása) mert akkor jobban szól a hangfrekvenciás sávban is. "
Ugyan mitől? Egy csöves erősítő még a fasorban sincs ilyen szempontból egy félvezetőshöz. Vagy ott nem kell nagy slew-rate? Akkor miért írtad, hogy egy rendesen kivitelezett csöves, meg egy rendesen kivitelezett tranyós ugyan úgy szól. Gondolom, ez volt az egyik tapasztalatod egy Müncheni kiállításról.
Nem tudom mekkora egy nagyon jó csöves jelemelkedési sebessége a kimenő trafó előtt mérve. Lehet nagy is.
Minden esetre sokan használnak FET meghajtót a "profik" közül. Talán az lehet ennek az egyik oka, hogy a Ciss kapacitás erősen feszültségfüggő - a másik meg, hogy nem terheli a VAS-t. A Cordel HEC-nél pedig kettős emitterkövető hajtja meg a fetet
Gondolom, akkor az előzőekben mellékelt Apex PA107 nem profi. Hiszen nem emitterkövető hajtja a mosfeteket, hiába 3000 V/us a jelváltozási sebessége...
Melyik fenti áramkör tud közelítőleg is hasonlót? Vagy ami ennél sokkal fontosabb, vajon melyik szól jobban? Ahogy én látom, a "gyári" félvezetős erősítő termés 99,9%-a, 1-5MHz sávszélességgel, és 50-200 V/us SR-tel rendelkezik. "Kívülről" ennél jóval kevesebb látszik ( 50-200kHz ) az alkalmazott védő tagok: kimeneti soros induktivitás, bemeneti sávkorlátozás miatt. Ezen erősítők között találunk mindenféle "hangút": a szinte kellemetlen, gyengétől kezdve az egekbe árazott highend példányokig, amelyek akár egészen széles körben elismert hangminőséget képesek nyújtani. Én még azt sem látom, hogy ez utóbbi kategóriában jellemző lenne valamilyen konkrét áramköri struktúra. Inkább tűnik úgy, hogy a konstruktőrök egy általuk jónak gondolt, "kedvenc", akár ősrégi-, mai szemmel primitív struktúrát próbálnak kimaxolni, kihozni belőle a legtöbbet, vagy még inkább azt a fajta megszólalást, amely cég érdekeit a legjobban érvényesíti a piacon. Mert abszolút értelemben jó, csúcs, tökéletes, stb erősítő nem létezik a hifi piacon, csak olyan, amelyet egy-egy vásárlói/rajongói szegmens jónak tart, imád, áradozik róla, stb. Mások számára másféle készülékek váltják ki ezeket a hatásokat. Azt is érteni vélem, hogy van olyan tapasztalat, hogy a egy gyorsabb erősítő jobb hangminőséget nyújtott a hallgatójának mint a lassabb. Vagy akár több ilyen élmény is állhat egy ennek hatására kialakult "sebesség" elmélet mögött. De vajon tényleg a sebesség a kulcstényező ilyenkor, vagy az egyéb változások? Pl. a diy előerősítőmben, pontosan ugyanabba az áramköri környezetbe tudok helyezni különböző OPA-kat. Akár 9V/us, akár 2500V/us slew rate értékűt. Vajon melyik szól jobban? Miért használnak - szinte kivétel nélkül - direkt audio célra gyárott, relatíve lassú OPA-kat akár brutálisan drága highend készülékekben? A hozzászólás módosítva: Nov 6, 2024
Rendszeresen megbeszéljük általában egyetértésben, hogy nem tudjuk mitől szól jól egy erősítő, ennek ellenére némelyeknél folyamatosan felmerül valami aktuális tényező (ezüst huzal, sávszélesség, adott torzítás, kapcsolástechnika stb). hogy most épp amiatt. Eközben úgy van ahogy írod, minden csúcskészülék teljesen más, majd mindenben, tehát akkor egyiknek sem kéne jól szólnia, csöveseknek meg pláne nem, némelyik mégis nagyon jól szól mindenféle látszólagos ok nélkül, nagy sávszélesség és márványzuzalék nélkül is. Szóval biztosan nem egyetlen ok áll a háttérben.
Én férfiasan bevallom, fogalmam sincs mitől lesz jó egy félvezetős erősítő, mert ha tudnám akkor rég megépítettem volna és azt hallgatnám. A legdrágábbak zömébe (amik nem is feltétlenül szólnak a legjobban) meg nem lehet belenézni, kapcsolásuk sem publikus. Ha jól látom, az a rajz az Apex PA107DP teljesítményOPA belső rajza. Hol lehet azt kapni és mennyiért? Régen nem sok hasonló létezett, talán 1-2db de azok nem váltották be a hozzájuk fűzött reményeket és a tápfeszük is valahol +/30V-ban volt korlátozva ha jól emlékszem.
A Mousernél van, de nem hiszem, hogy megvennéd...
Azért a "foglalkozás elérte célját", mert megtudtuk, hogy nem szabad erősítőt tervezni.
Egyszerű. Amiről írtam, annak az ellenkezőjét kell csinálni és akkor lesz jó. Kevés alkatrészből kell építkezni, elég két tranzisztor is... akár. Az akkumulátorokat pedig nagy ívben kerüljük el, mert még egy 1000 µF-os kondinak is kisebb az ESR-je. - Megtudtuk, hogy a gyártók teljesen feleslegesen törekszenek a nagy sávszélességre és mindjárt mutatva is lett egy példa erre az APEX PA107 személyében, ami kifejezetten "lassú" és kifejezetten piezo hangszórók meghajtására lett kifejlesztve. Tehát rendkívül kis torzítású szúnyogriasztó készítésére is alkalmas lehet. - Megtudtuk, hogy a FET meghajtó csak sznoboknak vak való úri huncutság, nincs rá szükség. - Megtudtuk, hogy egy erősítőnek nincs késleltetése... de ha mégis lenne, az annyira jelentéktelen, hogy nem kell vele foglalkozni. - Egy másik fórumról azt is tudjuk, hogy a diszkrét alkatrészekből kivitelezett előerősítő eleve sznoboknak való. Az opampok sokkal jobban szólnak, de a lassú opampok még ennél is jobban. Amikor meg azt írom/kérem, hadd hallgathassam meg már egyszer ezt az erősítőt, elegánsan sikerül átsiklani a kérés fölött. De nincs ennek semmi jelentősége, csak úgy eszembe jutott most. - Az nem derült ki, hogy a termikus torzítással kell-e foglalkozni. Szerintem azzal sem. Egy opampnak is akkora amekkora, oszt kész. Ez a kavicsszórás csak a saját hülyeségeim egyike. Nem kell komolyan venni, csak vicc volt. Azzal teljesen egyetértek, hogy tökéletes erősítő nem létezik és a mienk sem az, szerintem. Az utolsó kérdésre az lenne a válaszom, hogy azért használnak brutálisan drága highend készülékekben olcsó opampokat, mert a nevüket adják el és teljesen lesz@rják milyen a hangja. Tudnék erre példát mondani, de ennek sincs értelme.
Azért ezek egy részéről én semmit nem írtam...
Az biztos, hogy én lényegesnek gondolom a fórumos tartalom "üzenetét". Az internet mostanra végtelen információmennyiséget tartalmaz: a hivatalos-, tudományosan alátámasztott tudásanyag mellett sajnos tele van mindenféle egyéni elméletekkel, fixációkkal - akár tudományos köntösbe bújtatva is - amelyek nem feltétlenül állják meg helyüket a valóságban. Azt tartom helyesnek, ha tudunk, megtanulunk az információáradatban helyesen-, kritikusan szelektálni, valós forrásokra támaszkodva kialakítani a saját elméleti rendszerünket, és ezt a fajta hozzáállást sugalljuk mások számára is. A neten bármilyen saját elmélethez találunk hasonlóan gondolkodó lelki társat, de ne ez legyen már a bizonyíték, az alapja az saját elméleteinknek... Nyilvánvalóan fórumidegen vagyok. Félreérted - talán szándékosan - amit az áramköri struktúrákról írtam. Döntsük el mi kell nekünk: "rendkívül kis torzítású szúnyogriasztó" vagy teljesítmény négyszöggenerátor. Melyik a nyerő audio erősítőnek, melyik fog jól szólni ? Előerősítő: nem emlékszem, hogy felmerült volna valamilyen meghallgatás. Bár, mit is lehetne megállapítani? Vagy azt mondod, hogy tetszik, vagy azt, hogy nem. Mi ennek jelentősége? Ha az mondod, hogy jó, akkor kijelenthetjük, hogy ez egy jó előerősítő, fordított esetben meg, hogy nem jó? A "jóságot" csak statisztikailag lehet értelmezni: ha a hifista vásárlóközönség szignifikáns része mondja azt, hogy jó, akkor valóban kijelenthetjük, hogy az. Persze a valóság bonyolultabb, hiszen árkategóriákban, ár-érték arányokban, a magasabb kategóriákban pedig egyre szűkebb sávú hangi preferenciákban gondolkodunk eleve: bizonyos csoportoknak készülnek bizonyos hangzású készülékek. ( Egyébként két előerősítőm van: egy diy, és egy etalonnak használt - relatíve olcsó - gyári OPA-s előfok, amely a tesztek szerint a 3-5000 $-os árkategóriában is helytáll. ) Kavicsszórás: kíváncsi lennék azért, ha úgy lennének bekötve azok a diódaként használt tranzisztorok, ahogy mindenki másnál, akkor is ugyanilyen lenne-e az fenti viselkedés. A hozzászólás módosítva: Nov 7, 2024
Valóban nem mindent Te írtál, csokorba szedtem az utóbbi napok negatív kritikáit.
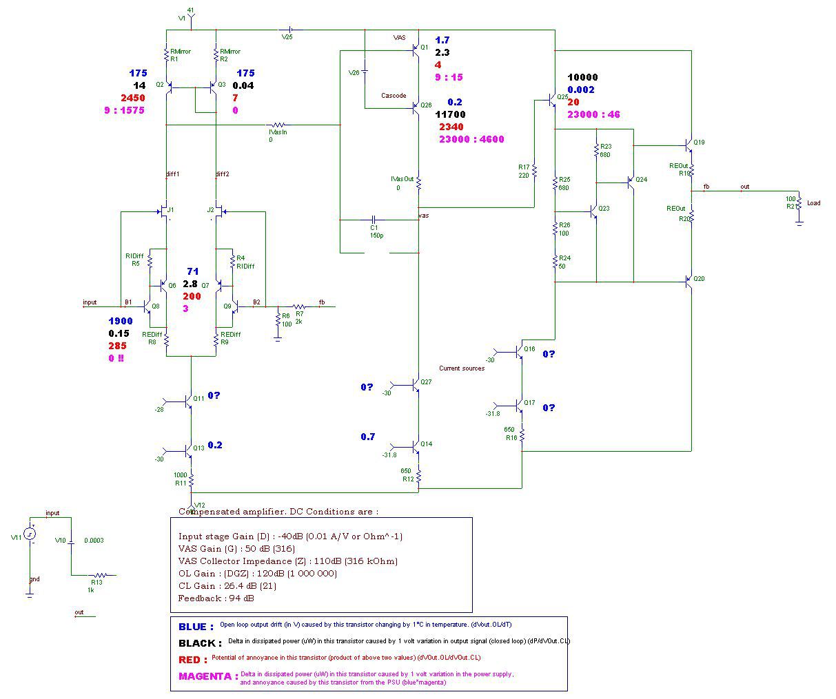
Ezt viszont Te írtad, majd belinkelted az APEX végfok IC-t. Idézet: „Petrovval kapcsolatban linkeltem már, másrészt én nem hallottam olyanról, hogy a nagyon gyors erősítők szólnának fülre is jobban. Ha megnézzük a highend szféra erősítőit - amelyeknek illene azért fülre is jól szólni - nem nagyon látok nagyon gyors példányokat..” A neten nekem eddig egyetlen lelkitársam akadt, de Őt már sok éve feleségül vettem. Igen... teljesen igazad van, semmi értelme egymás rendszerét meghallgatnunk. Idézet: „Kavicsszórás: kíváncsi lennék azért, ha úgy lennének bekötve azok a diódaként használt tranzisztorok, ahogy mindenki másnál, akkor is ugyanilyen lenne-e az fenti viselkedés.” Most kényszert érzek arra, hogy a fenti megjagyzésre hosszabban reagáljak. Az előerősítőben nem diódaként vannak bekötve. Egyszerű duál jFet, folded cascode, Wilson tükör, emitterkövetős kapcsolás. Mutatom. (Van akik szerint tranzisztortemető, de ez engem nem zavar.) Azt is mutatom, hogy a magam módján rendesen is meg tudok valamit csinálni (csak az ilyenből nekem nem jut és nem is kell - csak a hangja). Az "Ube=2V Uki=60mV" fotót azért kell kitennem, mert szerintem pontosan erősíteni könnyebb a jelet, mint jól leosztani. És itt is látni vélem a késleltetést. A THD-t csak mellesleg mutatom, hogy van neki 0.001%, ami hallgatási szinten kb. 20 dB-lel kisebb. (Ekkor még "brummos" volt a szinuszjel generátorom, azt próbáld figyelmen kívül hagyni.) És most jön a kavics. Ennek az egy fokozatnak is van 2 mVpp termikus driftje. A bekapcsolás pillanatától indul a szkóp és 3 percig mér. A másik (2ch) sugár mutatja ahogy a szervó igyekszik kinullázni a kimenetet. Az ötlet a legutóbbi kísérletből származott, hogy mi történik akkor ha erre is rádobom azt a mikroszálas rongyot. És bejött. Aztán jött a márvány és most aprószemű kavics van benne és ez fog maradni, mert nagyon jó hangja lett tőle. Röviden ennyi... Idézet: Erre még néhány gondolatot azért írnék.„...Az utolsó kérdésre az lenne a válaszom, hogy azért használnak brutálisan drága highend készülékekben olcsó opampokat, mert a nevüket adják el és teljesen lesz@rják milyen a hangja. Tudnék erre példát mondani, de ennek sincs értelme.” Az idén két hifi kiállítás volt, én az új kezdeményezést, a Budapest Audio Expot néztem, hallgattam meg. Itt - többek között - egy Core Audio digitális forrás ( PREMIUM sorozat : DAIDO AudioPC, DENPO DAC, KAGEN MaserClock ~ € 30 000 ) és MBL 6010D elóerősítő ( € 26 800 ), MBL 9008A végerősítő ( € 29 000 ), MBL 111F hangsugárzó ( € 43 800 ) rendszert is meg lehetett hallgatni. Azért emelném pont ezt ki, mert a visszajelzések alapján is sokak tartották nagyon jó/dobogós rendszernek/hangnak a kiállításon, valamint én is több időt töltöttem itt, mint a legtöbb szobában, ahol 1-2 perc is túl sok volt. Az én benyomásom egy rendkívül tiszta, transzparens, légies, levegős, extrém felbontású, teljes sávú, dinamikus, holografikus térélményt nyújtó rendszer. A rendszerből kimondottan az MBL 6010D előerősítőre koncentrálva: ez egy tisztán OPA-s előerősítő, amely ráadásul a '80-as évektől tömegesen felhasznált kedvelt/utált NE5534-t alkalmazza ( konkrétan Philips NE5534AN-t, és ez alpvető fontosságú, hiszen ahány féle gyártmány, annyi féle különböző hangzás ! ), többet is belőle. Még csak nem is, az általában jóval kifinomultabb hangúnak tartott, modern OPA-k valamelyikét. Készülékbelső képek: ( https://hifi-inside.com/hifi-ht/category/1864-preamplifier.html ) Egyébként diyerek is régóta próbálják klónozni/megépíteni több-kevesebb sikerrel, sőt akár az aliexpressről is rendelhetők különböző - valamilyen szinten - hasonló, ilyen nevű "utánzatok", áramkörök, pcb-k. Megemlítenék még egy Stereophile tesztet ( https://www.stereophile.com/audaciousaudio/1008mbl/index.html ) 2008-ból! (azóta gyártják- látszólag - lényegi változtatások nélkül ezt az előerősítőt ), Michael Fremer tollából, aki egyébként elkötelezett darTZeel hívő, és ebben a tesztben is a darTZeel saját NHB-18NS előerősítőjével ( és egyéb csöves készülékekkel ) állítja szembe, amely történetesen diszkrét tranzisztoros felépítésű, akkumlátoros táplálású, és különleges fotoellenállásos a hengerőszabályzója, amelyet ráadásul bemenet-választónak is használnak, így semmilyen relé/kapcsoló kontaktuson, vagy elektronikus kapcsolón nem halad át a jel a készülék belsejáben. ( Van egy speciális, 50 Ohmos kimenete is, itt azért használ integrált buffert, HA5002-t. ) "...The MBL sounded very quiet, transparent, and dynamic—perhaps the quietest, most pristine-sounding preamp I've heard. It did a commendable job of resolving subtle, low-level microdynamic shifts, and it let flow the big macrodynamic gestures that help make good recordings approach the sound of live music. Its transient attacks were fast and clean without being so sharp or etched as to overwhelm the sustain.... Conclusions I used the MBL 6010 D every day for several months. It proved to be a reliable, easy-to-use preamplifier that, once broken in, maintained a high level of consistently impressive sonic performance, especially in its exceptional high-frequency extension.... ...While it's possible that the MBL comes closer than the darTZeel (and many other preamps) to that elusive, oft-cited goal of a "straight wire with gain," my ears so much prefer the $29,000 darTZeel that I recently bought one..." Ez a kiemelés olyasmit jelent, hogy közel áll egy teljesen színezés- torzításmentes jeltovábbításhoz, mint amelyet egy, a jelfolyamba iktatott egyszerű drót okozhat, tehát elvileg semmit Mintha ez lenne a cél errefelé is, legalábbis a sok műszakiság ezt sugallaná... A hozzászólás módosítva: Nov 8, 2024
Neked miért jó, ha összemosod a dolgokat? Kétszer is az utóbbi időkben. Először bekeverted a futási időbe az én többtónusú vizsgálatomat. Semmi köze nem volt a szimulációmnak ehhez, még Skori is írt erről. Kicsit arrogánsnak találom a " nesze semmi fogd meg jól " megállapításodat egy olyan dologhoz, amit te erőltetsz annyira és nem szolgáltattam ehhez alapanyagot... !
Shany PA ic-jére azt írtad, hogy hangszóróhoz készült... elárulom neked, az adatlapján sehol nem szerepel, hogy audió célokra fejlesztette ki az Apex. A piezón kívül még nagyon sok alkalmazás van gyógyászati és ipari célokra az ultrahangnak. Kicsit tájékozódnod kellene... Tényleg, a hőtorzítás: nem tudnál ajánlani valamit a végfetek hőtorzításának a kiküszöbölésre? Jó nagyot változik a réteghőmérséklet, van erre valami megnyugtató megoldás? Mondjuk 30Hz-re? Tényleg: nincs valami ötleted, hogy egy végtranyón ne változzon se a fesz, se az áram és mégis szóljon? Akkor állandó lenne a chip hőmérséklete és nem kén' a hőtorzítással foglalkozni. Ge Lee: mit szólsz az árához? Lehet, hogy van benne beépített tv egy mini kijelzővel?
Nem mondom, hogy ellenségesnek, de egy kissé feszültnek tűnsz (talán nem is olyan rossz ez a 24órás korlátozás).
Igen... a végfetnek elég nagy hőtorzítása, ki is mértem. Jó a kérdés. Több megnyugtató megoldás létezik a torzítás csökkentésére. Az egyiknek az a neve, hogy negatív visszacsatolás. Tulajdonképpen az összes tranzisztor ami a végfet előtt van, ennek az az egy átkozott félvezetőnek a torzításait próbálja minimalizálni. De vannak az NFB-nél jobb módszerek is, mint pl. a HEC, de ezzel már bővebben foglalkoztunk a topikjában. Arra sajnos nincs ötletem, hogy a hangszórón ne folyjon áram de mégis szóljon - de itt nyugodtan kérdezhetsz bármit, senki nem fog kinevetni miatta - erre való ez fórum.
Lehet...
Ahogy járódnak a null km-es csöveim úgy finomodik a hangjuk, nem nagyon érdekel az Apex sem meg a többi sem.
Tudom. Ezért gondoltam, hogy nem lesz túl vonzó neked.
Kavicsszórás: Rosszul írtam, letatakargatást kellet volna. Arra az asztalon összeforrasztatott áramkörre gondoltam.
( Kavicsszórás: a hifisták egy részének alapvető fontoságú a készülékek - akár erősítők - alá helyezett speciális lábak-, a "rezgéscsillapítás, izoláció, elcsatolás,stb" gondolatisága, használata. Ők nyilván nem fogják szétszedni a készüléket, hogy ennyire direkt hatást tudjanak gyakorolni, mint ez a "feltöltés") Termikus torzítások: az újabb mumus, amivel meg kell küzdeni ![]() Pl.: http://peufeu.free.fr/audio/memory/ ( a kimeneti fokozat disszipációváltozása jelentősen csökkenthető tápfeszültség utánhúzással, mint pl. a előbbiekben betett nagy teljesítményű mosfet végfokozatom esetében, ahol. Uds kb. 3V ) A hozzászólás módosítva: Nov 12, 2024
A rezgéscsillapítás terén nekem bevált a "sound arts" állvány a készülékek alatt 2 cm vastag gránitlapokkal. Tüskék csak az előerősítő alatt vannak, a CD játszó hangján rontott, a végfok hangját kissé magasba húzta... ezek saját lábaikon állnak. Véget nem érő játék volt amikor kettes/hármas "emeletes" tüskéket használtunk anno. A CD játszó és az előfok közötti interkonnekt kábelkötegelőkkel van az állvány "lábához" rögzítve (ez jót tett a mély-átvitelnek).
Ezzel a "kavicsszórással" csak a figyelmet szerettem volna felhívni egy újabb (füllel jól érzékelhető) hőtorzítás fajtára, amit a légmozgás okoz. Nyilván másoknak ezt a módszert nem feltétlenül ajánlom. Nálam a véletlenek sorozata és a kivitelezés miatt alakult úgy, hogy ezt ki tudtam próbálni. A végfokot -különböző okok miatt- én sem fogom sóderral feltölteni. Köszönöm ezt a legutóbbi linket. Beleolvastam, de ez nem egy tíz perces szösszenet, rendesen meg kell emésztenem a leírtakat. Nem teljesen új amiről ír, de tanulságos, érdekes és roppant elgondolkodtató. Hangulat is kell hozzá, de nem dobom félre olvasatlanul... A hozzászólás módosítva: Nov 13, 2024
Subwofer erősitő épitése TDA 7375 és LM 324 IC-velSziasztok keresem ennek az erősitőnek kapcsolási rajzát,egy Sry Lankai oldalon találtam a fotóját! https://www.youtube.com/watch?v=YVma4mugj7E Ezt keresném !Köszi a segitséget! Alkatrészeim megvannak!
Hogy vannak meg az alkatrészek, ha nincs kapcsolási rajzod? Nyákod van hozzá, vagy legalább nyákterv??
A mellékelt beültetési fénykép,és nyák fényképről (csatolt filék) sprint layouttal megterveztem csak éllenörizni szeretném a kapcolási rajz alapján ,hogy sikerűlt-e a másolkát készitése! Tehát a nyák terv készen van!
Ha magad rajzoltad akkor abból visszarajzolhattad volna magát a rajzot is. Van itt egy meg egy másik itt, olyan nagy különbségek nem lehetnek köztük, esetleg az opampok típusában, bekötésében.
Apróbb módositásokkal átterveztem sprit layoutba,szerintem jó lehet, majd visszarajzolom,magam megnyugtatása véget kértem a témában jártasabb fórumozók segitségét. Aért csatolom a lay filét ,mindenki saját felelősségére kisérletezzen vele! köszi a segitségeket ,ötleteket!
buffer2018-ban Tóth Bélával közösen tervezgettünk egy végfokot. Akkor mondta nekem, hogy miért is kellene előre vinni a végfetek torzítását a bemeneti fokozatig, hogy aztán az összes tranzisztor csak ennek az egy szem fetnek a hibáját javítgassa (bár ezt már leírtam egyszer (többször?) valahol... de most újra ismétlem magam, mert ismétlés a tudás apja (anyja?)). És ripsz-ropsz kitalálta ezt a hibajavítást, ami egyszerű(?) szoros negatív visszacsatolás. Most ezzel mókolok. Az Audidiyers-en PMA is kitalált hasonlót, de az csak kb. 20dB-lel csökkenti a THD-t (leszimuláltam).Adódik: ha van egy kis torzítású buffer fokozatunk akkor nincs szükség átfogó negatív visszacsatolásra. Többet árt mint használ... többször kipróbáltam és az ellenkezőjét is. A Burgum is ilyen. Szóval... most "pálfordultam", mert megtehetem : ) Nem 5 pár tranzisztor javítja a hibát, mint az előző kapcsolásban, hanem csak egy. Teszik. Majd el fog bonyolódni, mert még kell elé valami VAS. A "buffer kikapcsolva" azt mutatja, ha kikapcsolom az erősítőt nem merülnek az elemek/akkumulátorok. Most ez az új mániám: a közel ideális feszültséggenerátorok. Meg közben a termikus torzítás (is). VisszacsatolásSziasztok, még mindig belevagyok pistulva az EMI szűrés / kábelezés témába és a visszacsatolásról ugrott be egy dolog, ami lehet jelentéktelen, de nekem nem tiszta.Mi történik olyankor, ha a hangszóró vezetéken megjelenik pár (nem tudom) mikro Voltos, nagy frekvenciás jel. Az hogyan hat az erősítő visszacsatolására? Tehát egy olyan jel jelenik meg a kimeneten, ami nincs a bemeneten.
Ha elég kicsi a végfok belső ellenállása még nagyobb frekvenciákon is, akkor nem jelenik meg a visszacsatolásban semmi. Ha a DF kicsi, akkor, de elég nagy freki jut vissza, az nem fog zavart csinálni, mert nem jut el a kimenetig. Legalábbis szerintem.
Miből gondolod, hogy a gyakorlatban ilyen nagyfrekis belezavarás egyáltalán létrejöhet?
Ez a trend manapság és szerintem nem véletlenül de erről már írtam. Egyre többen vetik fel problémaként külföldi fórumokon is (tunerman-tól függetlenül is), hogy az átfogó visszacsatolás megöli a hangot.
Valamelyik nap próbáltam felidézni az elmúlt 30 évem erősítő építgetésének sikertelenségét, azaz az okokat keresni, de most nem úgy kerestem mint eddig, hanem fordítva ültem a lóra, hogy akkor mi volt az a tényező ami az összes alkalommal egyezett, vagyis nem jelent meg változóként, mert akkor azok közt kellene keresni a baj forrását. Három ilyet találtam, az egyik volt az átfogó visszacsatolás, a másik az üvegszálas panel amire építkeztem, a harmadik a felhasznált alkatrészbázis. Úgy kb. 5 napja megint beraktam a rendszerbe a saját nyáktervű és saját fiókom alkatrészeiből megépített nhb108-at, mondom járatom. Azért, mert nem lenne baj ha tudnék a nyári kánikulában is valamin zenét hallgatni, a csövesen nem lehet csak úgy lehetne ha szerelnék fel klímát. Szóval a darcilban nincs átfogó nvcs, illetve ahova csak volt érték régi szénréteg ellenállásokat tettem, tehát a háromból másfél változó megvolt. Meg lesz majd a harmadik is, mert ketté fogom szedni a nyáktervet és két kis bakelit nyákra lesz megcsinálva, egyiken a tranyók zöme a pufferekkel, a vas fokozat apróságai pedig rajta egy öcsipanelen. (Megcsináltam ugyanígy a 458-at is, de azt a "na ezért hallgatok inkább csövest" jellegű hangzása miatt másnap szét is bontottam). Szóval, járatom most így ahogy van. Javulni javul a hangja ez tény, de nem tudom, hogy meg fogom-e tudni szokni, mert ugyan talán ez adja vissza legélethűbben a hangszerhangokat az eddigi félvezetős építéseim közül, de ebben is csak benne van az a nyers, tipikus félvezetős hangzás ami minden csak nem jó. Apropó. Tud-e valaki itthoni webshopban aranyozott relére forrást, mert csak villanyszerelési anyagok közt találtam és ott meg csak 230AC vagy 24VDC változat van, nekem meg 12V-os kéne. Elvileg az Omron-nak is van aranyozottban ilyen reléje csak nem találom a konkrét típust. A hozzászólás módosítva: Dec 12, 2024
FINDER 55.34.9.012.5040
Mekkora, és milyen jellegű áramot kellene kapcsolni a relének?
Olvasom erre, arra, hogy egy kihúzott kábel antennaként tud működni. És a rádió hullámokat nem foglalkoztatja, hogy az egy antenna vagy hangszórókábel. A hangszóró impedanciája nagy frekvencián nagy, az erősítő DF értéke szintén frekvencia függő és máris ott az 540kHz (például) az erősítő kimenetén. Nyilván nem viszi át, de vajon van-e hatása?
A Texas is vizsgálja a vezetékek felöl érkező RF zajt.
Egy opamp-nál még valahogy el tudom képzelni, de egy hangszórókábelnél nem nagyon. Hacsak nem valami jó nagy adó közelébe viszed. ( Állítólag Vecsésen még a káposzták is zenélnek... )
uV nagyságú jelek indukálódnak, ez megvan terhelve a hangszóróval, stb. Mennyi maradhat ebből a visszacsatolásban? De próbáld meg, a telódat tekerd körbe a hangszórókábellel, nézd meg mi lesz a végfok kimenetén.
Két fajtát keresek, a szóban forgó az nagy áramra kéne, hangszóróvédőként, mert mezei relét nem tennék jelútba. Amit a szamóca linkelt azon én nem látok egy fia aranyat sem, a lábai is sima ónozottnak néznek ki, de mutatom amin van. Mondjuk ott meg azt írja a gugli fordító hogy nagy áramra meg nem jó, mert az elektromos ív elszublimálja onnan az aranyat és onnantól mezei relé lesz.
Meg kéne műszerbe tartaléknak olyan ami benne van, szerintem ilyet már égen földön nem fogok találni, ez teljesen egyedi, nagy ellenállású relé, mert az 1 petaohm végkitérésű műszer bemenetét kapcsolja át, látszik az ehhez szükséges egyedi kialakítás, minden érintkező végig aranyozott, a két érintkező nem egymás mellett hanem egymással szemközti oldalon van, nem teflon de valami hasonlóan nagy ellenállású műanyagba ágyazva, a nyákban a láb helye át van fúrva és a levegőben van forrasztva, mert a panelnak ehhez képest jóval kisebb ellenállása van. Ezen nagyon kis áram folyik, max 1mA. |
Bejelentkezés
Hirdetés |











































