Fórum témák

» Több friss téma
Fórum » Erősítő mindig és mindig
Mielőtt kérdezel, a következő két dolgot ellenőrizd! I. A helyes tápfeszültségek megléte. II. A kimeneten van-e egyenfeszültség. Élesztés.
Lapozás: OK   2529 / 2570
(#) Ge Lee válasza mlaci989 hozzászólására (») Jan 3, 2025 /
 
A kimenőnek való vasad már megvan? Mert anélkül kár számolgatni bármit is, és az nem az a kategória amit megveszel a sarki boltban, vagy keresel bontottat vagy újban venned kell úgy 50 kilót belőle, mert kevesebbnek nem állnak neki a németek. Illetve lehet kinából is rendelni nagyon nagyon olcsón, de ott meg ha jól emlékszem 1 tonna a minimális rendelési mennyiség.
Ilyen EI68 vagy EI75 alatt nem érdemes kimenővel foglalkozni, EI75-re már szűken ráfér egy 20-30W-os PP kimenő.
(#) Karesz 50 válasza tothbela hozzászólására (») Jan 3, 2025 / 2
 
Most nem én akarom megtervezni a nyákot firstman helyett, csak a kisebb-nagyobb hibákra próbálnám meg felhívni a figyelmét. Szerintem teljesen másképp kezdenék neki ha magamnak csinálnám. Pl.: fogj egy 40x8 mm-es alusínt... az esetleg sok mindent leegyszerűsítene.
(#) firstman válasza Ge Lee hozzászólására (») Jan 3, 2025 /
 
Csináltam némi nyers számítást ezzel a felfűzött kimenettel kapcsolatban. Az áram a tranzisztor csoport egyik végén jön be és a másikon megy ki. Ez azt jelenti, hogy a késleltetésnek ugyanakkorának kell lennie a kimeneten. A vezetősáv ellenállása és késleltetése elhanyagolható, még néhány MHz-es tartományban is. Ilyen szempontból nagyobb problémát látok a felfőzött bázis vezérlésben. De javítsatok ki ha tévedek. Véleményem szerint nem azért használják ezt az elrendezést, mert valaki kitalálta, a többiek pedig mennek utána, hanem sokkal inkább azért, mert egy audio kapcsolásnál mérhetetlenül kicsi lesz a változás a bonyolultabb elrendezéshez képest.

Probe-1.JPG
    
(#) compozit válasza firstman hozzászólására (») Jan 3, 2025 /
 
Miért probléma a bázisok párhuzamosítása? Az összes bázist összekötöd, felül megy be a bázismeghajtás és a bázisáram az alsó tranyó emmitterén megy vissza.
Ugyanez a metódus a párhuzamosan kötött kondiknál is.
Így az összes párhuzamosan kötött alkatrész ugyanakkora, vele sorbakötött impedanciát lát.
(#) mcc válasza compozit hozzászólására (») Jan 3, 2025 / 1
 
Annyit hozzátennék, hogy néhány ohmos soros bázisellenállást a végtranzisztorokhoz mindenképpen használnék.
(#) firstman válasza mcc hozzászólására (») Jan 3, 2025 /
 
Igen, köszönöm. Azokat be is terveztem. Ilyen szempontból is jó volt az 565 építése. Rengeteget tanultam a "modern" EF3-ról.
(#) compozit válasza mcc hozzászólására (») Jan 3, 2025 /
 
Lehet, de az már kapcsolástechnika. Abba inkább nem szólnék bele...
(#) mlaci989 válasza Ge Lee hozzászólására (») Jan 3, 2025 /
 
Vasam van ismeretlen, nem tudom megfelel-e. Ilyenre már tekrtem kimenöt és müködött. Attol még lehet nem ahhoz valo. Beruházni egyenlöre nem fogok nagy vasakra. Ez amolyan tanulo projektnek mondanám. Igy néznek ki a lemezek. Van olyan 13-4 cm2 nyi belöle.
(#) mek-elek válasza mcc hozzászólására (») Jan 3, 2025 /
 
"Milyen előnye van ennek?"
A válasz egyszerű, kinek mi mennyi...
(#) mek-elek válasza Karesz 50 hozzászólására (») Jan 3, 2025 /
 
Maradjunk annyiban, csinálja mindenki magának, azt ennyi.
(#) Ge Lee válasza mlaci989 hozzászólására (») Jan 3, 2025 /
 
A hosszabbik oldalát kellett volna vonalzózni, ránézésre EI84 lehet, de ez mezei trafóvas, nem kimenőnek való, mondjuk szólni fog azzal is.
(#) mlaci989 válasza Ge Lee hozzászólására (») Jan 3, 2025 /
 
Igy látszodnak a méretek.
(#) Ge Lee válasza mlaci989 hozzászólására (») Jan 3, 2025 /
 
EI84-nek néz ki, én is azt használom, kétféle (azaz négy) csévét gyártanak hozzá, a normált 29,5mm pakettvastagsággal és a vastagabb 43,5mm pakettvastagságút, én utóbbit használom.
(#) mlaci989 válasza Ge Lee hozzászólására (») Jan 3, 2025 /
 
Igen EI84. Most nézem a katalogus adatokat.
Tudsz segiteni számitásban. Nem kérem hogy számitsd ki miböl mennyit, hanem hogyan kell kiszámolni.?
(#) Karesz 50 válasza firstman hozzászólására (») Jan 3, 2025 /
 
Idézet:
„A vezetősáv ellenállása és késleltetése elhanyagolható, még néhány MHz-es tartományban is.”

Ezeket a torzításokat a néhány cm-es vezetősáv okozza/okozta és nem lehet mit kezdeni vele... marad az újratervezés. És hol van ez még a GHz-es tartománytól?
(#) firstman válasza Karesz 50 hozzászólására (») Jan 3, 2025 /
 
Érdemes lenne kifejteni a körülményeket is ezekkel kapcsolatban. A vezetősávok a kialakuló kapacitások, illetve induktivitások miatt is problémát okozhatnak. Szerintem koránt sem mindegy, hogy milyen kapcsolásról, illetve annak melyik szakaszáról van szó. Már csak azért is, mert egy csomó olyan dolog hangzott el eddig, ami nem lett alátámasztva elektronikailag, pedig ez lenne az egésznek a lényege.
A hozzászólás módosítva: Jan 3, 2025
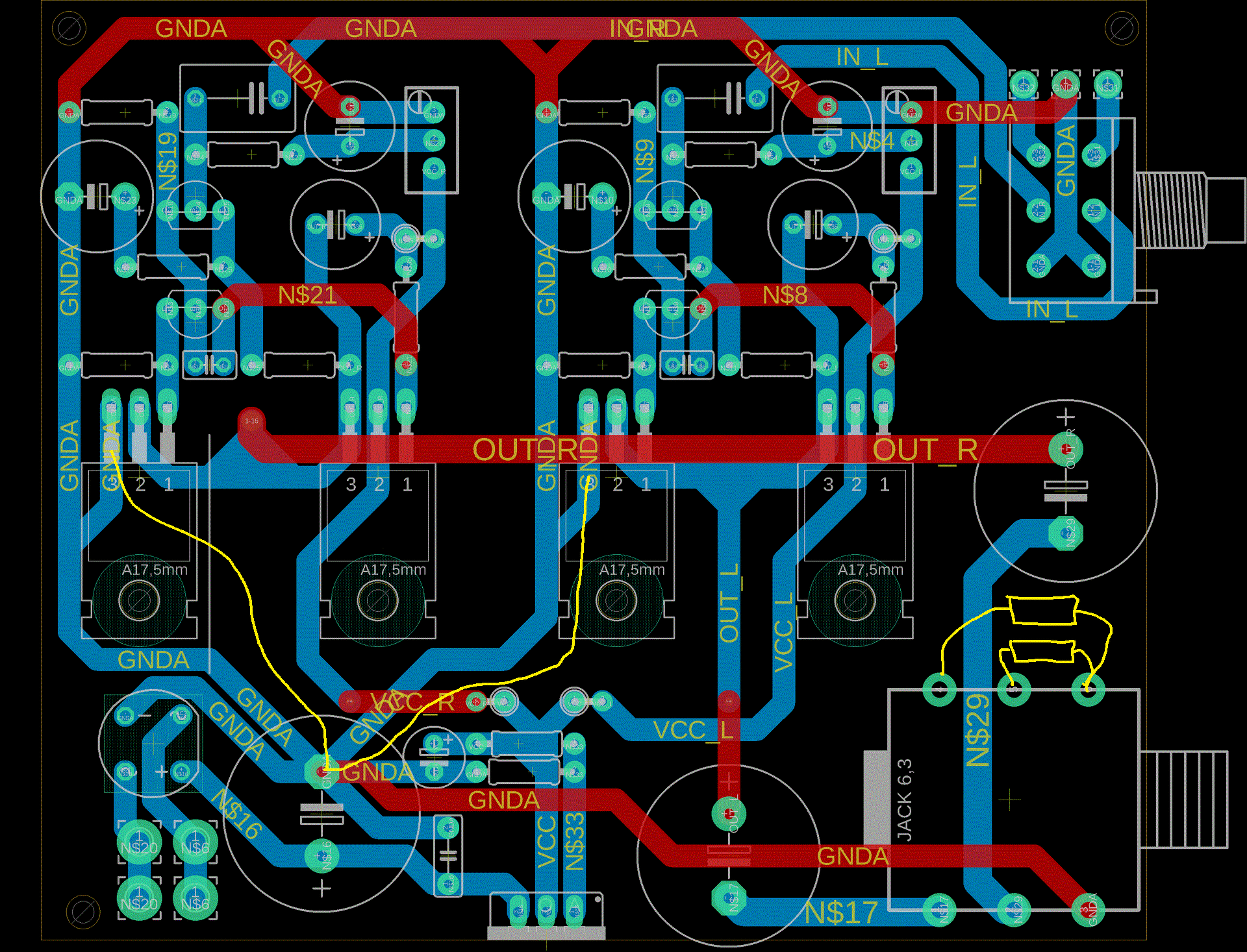
(#) btamas81 hozzászólása Jan 3, 2025 /
 

Nyákterv

Üdv!
Ha már ennyire benne vagytok a nyáktervezésbe, szánjatok már egy kis időt rám is.
Véleményezzétek. Mit tegyek máshová, mit vigyek máshol. Fejhallgató erősítő lesz.
Sajna a méret adott, a tranzisztorokra még hűtőborbda is megy, azért ilyen hülyék ott a vonalak.
Nem akartam, hogy a borda alatt via legyen. Így is örületem, hogy befért a 80x100-ba.
(#) reloop válasza btamas81 hozzászólására (») Jan 3, 2025 /
 
Szia! A végtranzisztor emitter test legyen független a jeltesttől!
A kimeneti csatolóra tegyél 2k2-4k7 ellenállást a test felé, hogy töltse a kondit, ha nincs bedugva a fejhallgató.
(#) Karesz 50 válasza firstman hozzászólására (») Jan 3, 2025 / 1
 
Az Erősítő építése elejétől a végéig, a Hawksford, a földelt kimenetű, a HTA30 és még sok egyéb topikokban szerintem több száz oldalon keresztül lettek kifejtegetve a vélemények. Viták voltak, mérések voltak, szimulációk voltak... most kezdjem/kezdjük elölről az egészet?

Építsd meg próba panelen ezt a végfokot bármilyen - neked tetsző nyáktervvel - és ki fog derülni működik-e, vagy sem. Néhány (szokásos) probléma lehet vele: gerjed, brummos, stb...
Elég egyszerű kapcsolás, ha valami gond lesz vele, megpróbáljuk orvosolni.... ha működik, akkor meg nincs min agyalni a továbbiakban. Tudod, puding próbája az evés.
(#) btamas81 válasza reloop hozzászólására (») Jan 3, 2025 /
 
Ha úgy viszem a jeltestet ahogy a a kép jobb oladalán van (a potira) az úgy jó?
A kondi melyik lába kapja a ellenállást?
(#) Karesz 50 válasza Karesz 50 hozzászólására (») Jan 3, 2025 /
 
Lemaradt, illetve elfelejtettem írni.
Majd ha elkészültél vele, mondani fogom hol mérj bele, hogy ilyen jelalakokat láthass a várt, illetve a szimulált helyett.
(#) reloop válasza btamas81 hozzászólására (») Jan 3, 2025 /
 
A jeltest jó, a többit berajzoltam.
(#) btamas81 válasza reloop hozzászólására (») Jan 3, 2025 /
 
Nagyon köszönöm!
(#) compozit válasza firstman hozzászólására (») Jan 3, 2025 /
 
(#) firstman válasza Karesz 50 hozzászólására (») Jan 3, 2025 /
 
Van még egy lehetőség, amit nem lőttem el. Ebben az esetben a driverek kimennek a pálya szélére. Hoz magával néhány előnyt ez is, mint például hogy a kompenzáló tranzisztor közelebb kerül a végtranzisztorokhoz. Másrészt, a pre driver meglehetősen messze van a driverhez. A 100 Ohm bázis ellenállás, illetve maga az RC-tag, aminek ez az ellenállás is a része, szerintem biztos megfogja az esetleges oszcillációt. A távolság jelre gyakorolt hatása viszont más kérdés.

Uts5.JPG
    
(#) firstman válasza compozit hozzászólására (») Jan 3, 2025 /
 
Ez egy 90 körüli, átlagos PA erősítő. <1%THD, <0,01%IMD, 40V/us Slew, 0.25dB 20Hz-20kHz.
Egyszerű, megbízható kapcsolás. A saját kategóriájában szerintem teljesen elfogadható kivitel.
Ez most nem az a HIFI vonulat amivel az utóbbi időben foglalkoztam... Az erősítőhöz képest viszont túlságosan is belebonyolodtunk a témába.

Nylf1.jpg
    
(#) mek-elek válasza firstman hozzászólására (») Jan 3, 2025 /
 
Azért azzal nem foglalkoztál, amit írtam, hogy két szinten szerelve fele olyan széles lenne az egész panel. Nem ártana leszokni az egy síkban látásról.
(#) firstman válasza mek-elek hozzászólására (») Jan 3, 2025 /
 
Két oldalas nyákra gondolsz? Ez egy többnyire passzív hűtésű erősítő, így próbálom a leginkább hagyományos és szerelhető formát elérni. Másrészt, a két oldalas elrendezés újabb kapacitásokat hozhat a képletbe. Illetve a szélességét tekintve, mindössze 23cm-ről beszélünk, ami szerintem nem sok.
(#) Karesz 50 válasza firstman hozzászólására (») Jan 3, 2025 /
 
Ez így már majdnem jó, tetszik.
A nagyáramú GND-vel van gond szerintem. A biztosíték melletti tápszűrő kondit fogjuk fel úgy, hogy az nagyfrekvencián rövidzárként viselkedik.
A pufferkondin ugye valamekkora feszültségszintű "fűrészjel" van (mondjuk 100mVpp). Ez a fűrészjel roppant dús felharmonikus tartalommal bír. Ezek a felharmonikusok feszültséget ejtenek a GND fólián + a GND vezetékén (a pufferig). Ez egy zavarjel. Ezt a zavarjelet egy-az-egybe belevezeted a Zener anódjába/katódjába. A diff. erősítő ezt valamekkora mértékben felerősíti (3k3/22k/2). A VAS tovább erősíti kb. 5-800-szorosan. A vcs.kör valamekkora mértékben elnyomja majd néhány kHz-ig. Szerintem jobb lenne, ha ez a zavarjel nem lenne ott- vagy legalábbis nem ekkora mértékben. Bár gondot nem fog okozni, de valószínűleg meg fog hallatszani a hangján (vagy ki tudja), de miért ne lehetne jobban megcsinálni?

A másik ami nekem gyanús... de talán inkább le kellene szimulálni.
A VAS-t integráló jellegűvé teszi a kimenetéről a bemenetre kötött 22pF. (Csak az "ujjaimon" számolok, sacc/kb.) Az egységerősítési frekvencia = 470R*22pF = 15MHz.
A 100R gerjedésgátlóval párhuzamos 220pF töréspontja kb 6MHz-en van.
Az első fokozat erősítése kb. 16-szoros, a VAS-é mondjuk 800-szoros... ez kb 80dB nyílthurkú erősítést jelent. A domináns pólus kb. 1.5 kHz-re esik.
A visszacsatolt sávszélesség kb. 500 kHz.
Ebből fel lehet rajzolni a Bode-t.
Nekem gyanús, hogy a 15 MHz-es és a 6 MHz-es töréspont túl közel van egymáshoz. De ez csak gyanú. Ha ez a kapcsolás így már működött valahol, akkor nem szóltam. Azért a végén talán érdemes lehetne azzal a két 220 pF-el elszórakozni kicsit.
(#) mek-elek válasza firstman hozzászólására (») Jan 3, 2025 /
 
Mi köze van a paneleknek a hűtés mikéntjéhez? Tessék áttérni a 3D-es gondolkodásra. Sokféle képpen lehet összehozni térben egy építést bizonyos elképzelések okán. Hát 23cm lehet egy rosszul megtervezett panelen probléma, még kevesebb is. Nem véletlen segített be Karesz.
Következő: »»   2529 / 2570
Bejelentkezés

Belépés

Hirdetés
XDT.hu
Az oldalon sütiket használunk a helyes működéshez. Bővebb információt az adatvédelmi szabályzatban olvashatsz. Megértettem