Fórum témák
» Több friss téma |
Éppen ilyen, analóg kimenetű kapcsolást kért Zoli_bácsi.
A melegedés nem az eszköztől függ, hanem a szabályozás módszerétől.
Ezt lánykorában úgy hívták, hogy "soros analóg disszipatív szabályozás". Mint látható, a nevében is benne van a melegedés, de külön fel is hívtam rá a figyelmet. Fordulatszám visszacsatolás nélkül, sosem lesz kielégítő egy szabályozás. Egyébként is "nagy fordulat tartományú szabályozást" (nyomatéktartó) kommersz motorokkal nem lehet megvalósítani közönséges motorokkal. Ahhoz speciális, magas kommutátor számú motorokat készítenek, forszírozott hűtéssel.
Bocs valoban késö volt és akkor nem is tudjuk milyen kapcsolása van Zoli bácsinak.
Akkor meg nem kell csodálkozni a melegedésen. A disszipatív módszer ilyen hatásokkal jár.
Úgy tökéletes, ahogy van. A gyakorlatban is hibátlanul üzemel. Pontosan úgy, ahogy elképzeltem. Nagyon köszönöm a munkádat, az idődet.
Nyák tervezés folyamatban. (persze ez egy részegysége lesz a nagy egésznek.) De e nélkül kuka lett volna a projektem.
Szívesen! Lényeg hogy teljesült a kívánságod..
Én mindig próbálok abban segíteni, amiben segítséget kérnek.Jó gubacsolát. 3 V PWMÜdv!3 V-os feszültségről működő PWM szabályzáshoz kérnék ötleteket. Kis teljesítményű motorok és 3 V az elérhető feszültségforrás. Köszönöm. A hozzászólás módosítva: Nov 23, 2024
TLC551 -el építhetsz PWM generátort, az megy 3.3 (3) V -ról is. Kapcsolást találsz a PWM -es topikban, az ellenállás, kondenzátorok értékeihez találsz segítséget az adatlapon.
DC motor tápegységÜdv !Építek egy gépet, amiben egy DC 24V / 150W motor lesz. A fordulatszámot ezzel a PWM vezérlővel szabályoznám : https://www.hestore.hu/prod_10041969.html Milyen típusú tápegység lenne megfelelő hozzá ? Köszi Benő
24 voltos, és tudjon legalább 150/24 ampert leadni.
Ezt gondoltam
Kapcsolóüzemű táp is megfelel ? A kereséseim mind ilyeneket dobnak elém és ezeket leginkább LED tápegységeknek árulják. Elegendő, ha a kimeneti paraméterek megfelelnek a motor igényeihez ?
Ha hinni lehet a vezérlő adatlapjának, akkor mondjuk 28...90V os táp kell neki. Ez áll egy darab 200...250W-os trafóból, egy graetzből, meg egy 6...10000µF-os kondiból.
Ha kész tápban gondolkozol, akkor a MEAN WEEL gyártmányok közt nézz szét. ( jó a kapcsolóüzemű is és talán még olcsóbb is. ) Egyszer próbáltam ilyesmit venni, 12V-60A-hez. Sajnos nem tudtam kideríteni, hogy van e áramkorlát ezekben a vezérlőkben és ugye a motorhoz minimum indításnál kell... Idézet: „van e áramkorlát ezekben a vezérlőkben és ugye a motorhoz minimum indításnál kell...” Emiatt a legbiztosabb a trafós. Legfeljebb kiég a biztosíték. 555_pwm_melegedésSziasztok, megépítettem a csatolt képen szereplő kapcsolást, egy sima 12V-os ablaktörlő motor fordulatát szeretném szabályozni, a motor áramfelvétele 1A-körül van. Sajnos a szabályozó nem úgy működik, ahogy szeretném, nagyon kis tartományban lehet állítani a fordulatszámot és a fet/dióda páros is nagyon melegszik (hűtés nélkül kb. 1sec után már kézzel nem lehet megfogni.)Valaikinek van ötlete mit kellene módosítani?
Szia,próbáld ki izzóval is,lehet rossz a motor.Ha C3 túl kicsi,lehet magas a kimenő frekvencia,emiatt is melegedhet,kipróbálhatod 1µF-al is...Nem cserélted föl c2-c3-at?
R1 ha kicsi teljesítményű,bekorlátozhatja Q1-re jutó teljesítményt is,úgy nem biztos hogy kinyit rendesen(555 tápnak 12v kéne ha megy a motor,akkor is!).R2 is jó már 5 ohmtól.Lehet rossz az 555 is... A hozzászólás módosítva: Dec 19, 2024
Én is ugy nézem, hogy nagyon magas a freki, meg rossz az 555-s áramelllátása. Jobban le kell választani a táprol. Az ablaktörlö motor, lehet, hogy terheletlenül igényel 1 A-t a normális terhelésnél akár 4-5 A-t is felvesz. Azt sem tudjuk milyen táprol hajtja. Lehet, hogy az is összerogyik az impulzus alatt. Ilyen motorokhoz max kb 500 Hz kell. Kevesebb jobb.
A dióda nem melegedhet, akkor ott valami árulás van. Vagy fordítva van, vagy zárlatos. Cseréld ki más típusra, és ellenőrizd a polaritást!
A FET az más tészta, azt hűteni kell, borda nélkül megsülhet. Ha hűtés nélkül gyilkoltad, akkor az is lehet, hogy zárlatos, akkor az is cserés! A hozzászólás módosítva: Dec 20, 2024
Melegedhet. Az a baj, a kapcsolásban sok hiba van. LED fényerőszabályzásra elmegy de egy mákszemnyivel nagyobb áramra, pláne induktív terhelésre nem.
R2 értéke nagy. Az 555-ös IC kimenete nem kimondottan FET/IGBT meghajtáshoz készült, nem tudja gyorsan felölteni/kisütni a G kapacitást, jobb lenne direkt gate meghajtó (pl. TC4420). FET drain és source közé kellene egy RC tag. Oszcilloszkóppal lehetne látni, hogy nem nyit ki rendesen a fet, leng az egész rendszer és a sok hiba miatt a dióda többször dolgozik a kelleténél.
A diódát is illik hűteni, mert az impulzusok végén az veszi át rövid időre a motor áramát.
Köszönöm mindenkinek a javaslatokat és a segítséget, ezt a kapcsolást elengedem, kipróbálom a TL494-es kapcsolások valamelyikét.
Szia.
Jo az 555 ilyen célra. Egyszerü és olcso. Csináltam- javitottam hasonlo motor vezérlést egy méz pergetöhöz. A freki 500Hz körül volt. Kell az 555 kimenetére egy pnp/npn tranyos vég. Itt segitettek a kidolgozásban. Megkeresem a képek között ha érdekel.
Az 555 és a FET kimenete közé tegyél egy TC4420 FET meghajtót (adatlapot átnézni, minden lábat bekötni). Ez és társai ilyen feladatra születtek, a két tranzisztor vagy jó vagy nem (nincs összenyitási védelem).
4.7 Ohm első ránézésre jónak tűnik (TC4420 és a FET között). A FET drain és source közé tegyél egy 10 Ω - 10 nF-os csillapítót (snubber). A kondenzátor 50 V vagy nagyobb feszültségtűrésű legyen.
NPN-PNP párt nem tudsz összenyitni. Inkább holtidő alakul ki, míg elér a feszültség az egyik lezárásától a másik nyitásáig. Nagy frekvencián előfordulhat esetleg összenyitás, de 500 Hz-en?
Pontosan. És ugy rémlik Te segitettél a javitásban.
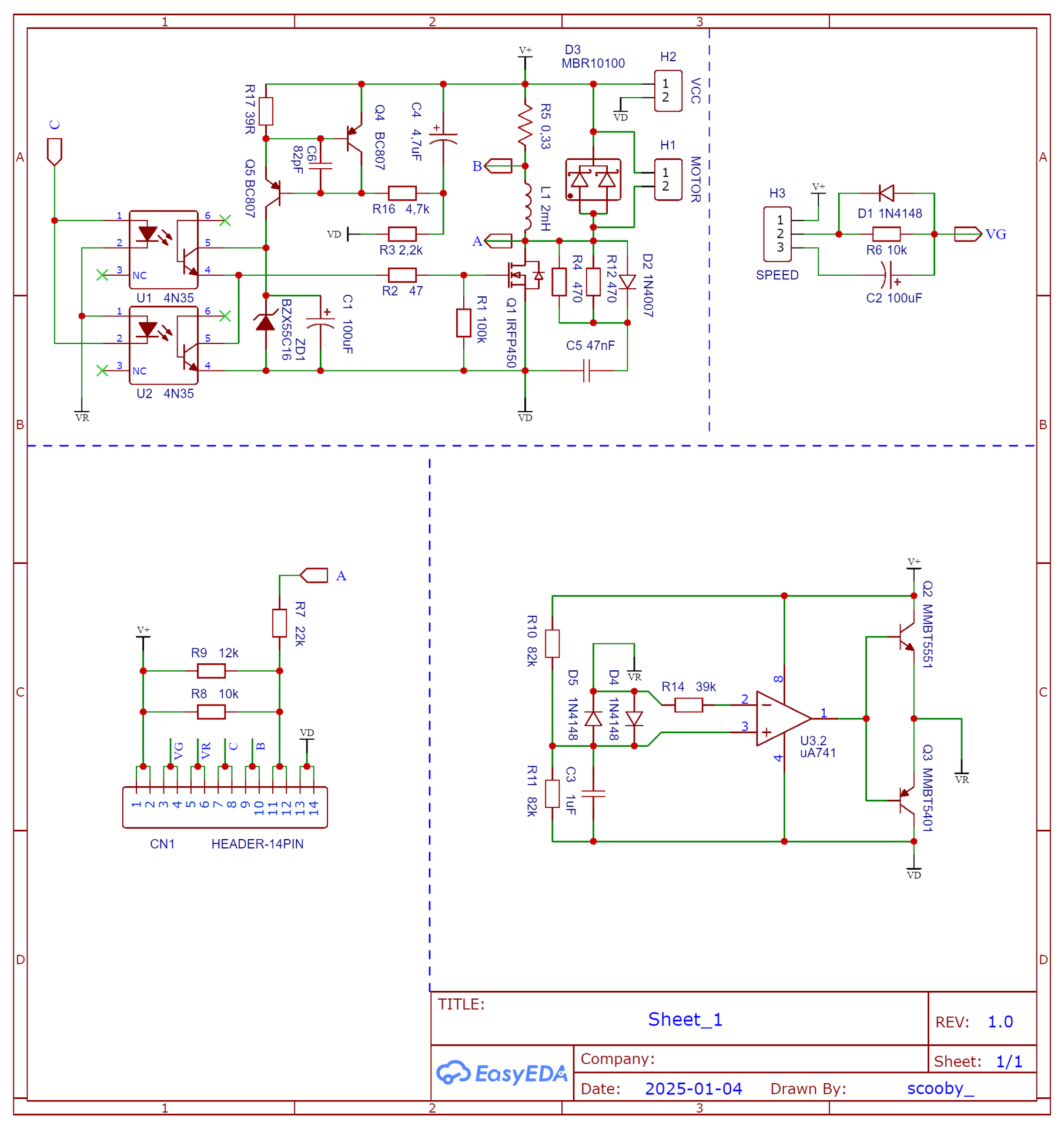
FET vezérlésSziasztok!Interneten találtam rá a SIEG C1 MINI eszterga vezérlésére, és úgy gondoltam, megépítem 24V-os motorhoz. Tudom, hogy nehéz feladat, de szerintem menni fog... A vezérlést paneljét már le is gyártattam, meg is érkezett. Most jönne a teljesítmény rész megtervezése. Az eredeti rajzban 2db optocsatolót használtak a FET meghajtására. Mivel már nem 230V-ról fog üzemelni az eszköz, így valószínűleg a FET bőven lehetne kisebb feszültségű, nagyobb áramú. Viszont ami már az eredeti rajzban sem tetszett, hogy a FET töltő és kisütő áramát mindösszesen a 2db optocsatoló, és egy zéneres táp biztosítja, ami szerintem töltésnél alig szolgáltat 20mA áramot a FET-nek, bár ha azt nézem, hogy 1kHz a kapcsoló frekvencia akkor még akár jó is lehet, én még is úgy érzem, hogy ez nem lesz elég gyors és melegedni fog a FET. Szeretném ezt valami precizebb megoldással kiváltani. Például FET vezérlővel. IR2127 van itthon, viszont a FET oldalán szintén kellene akkor valami tápegységet alkalmazni, hogy ne a 24V-ot kapcsolgassa rá szerencsétlen FET-re. Nálam az egész rendszer mint már említettem 24V-ról fog táplálkozni, emiatt nem akartam külön segédtápot alkalmazni, így született meg a feszültség szimmetrizálónak az ötlete. Viszont van egy olyan félelmem, hogy a feszültség szimmetrizáló nem fog tudni egyensúlyt tartani, ha az egyik ág jobban van terhelve mint a másik. Sajnos nincs tapasztalatom benne, mert sose használtam ezt az áramkört. Esetleg van valakinek ötlete, mivel lehetne kiváltani a FET vezérlést? Illetve, hogy ez a feszültség szimmetrizálós megoldás egyáltalán jó lehet-e? A hozzászólás módosítva: Jan 5, 2025
BTS7960 motorvezérlővel kapcsolatos tapasztalatokÜdvözlet mindenkinek ! Vettem egy BTS7960 43A H-hidas motormeghajtót . Valamelyik másik topikban olvastam, hogy sikerült a bemeneti részét hazavágni . Nos ezt szeretném elkerülni . Egy 12V-os gyerek tragacs motorjának meghajtására szeretném az áramkört rábírni (irányváltóként). Van is rajta pwm előre/hátra bemenet , és ezek engedélyező bemenetei, VCC és GND tüskék... Szóval minden segítséget előre is megköszönök !
Alapbol semmi komolyabb gind nincs, csak vigyázni kell a feszültsegekre. Mig a motorra 12V megy a bemenetkre maximum 5 V mehet. ( ráadásul sztatikusan sincsenek védve, azaz ovatosan kell kezelni. A legjobb, hogy elöbb a bemeneteket kötöt be ( minden tüskét) ( a 12V akkor még ne legyen a közelben sem). Ha ez a rész be van kötve csak utánna csatlakoztasd a 12Vos tápot.
|
Bejelentkezés
Hirdetés |




Nyák tervezés folyamatban. (persze ez egy részegysége lesz a nagy egésznek.) De e nélkül kuka lett volna a projektem. 









