Fórum témák
» Több friss téma |
Mielőtt kérdezel, a következő két dolgot ellenőrizd!
I. A helyes tápfeszültségek megléte.
II. A kimeneten van-e egyenfeszültség.
Élesztés.
Ha tényleg ez lenne a terved, ide sok ehhez való kapcsolás felkerült.
A hozzászólás módosítva: Feb 1, 2025
Én azzal kezdeném ha van rajta USB aljzat megnézem, hogy folyamatosan kap-e tápot. Ha csak akkor kap tápot ha a modult bekapcsolod, akkor arról az ágról egy logic level FET-tel már meghajtható a relé.
Szia Béla!
Most hirtelen nem tudom hova tenni ezt a LED-es dolgot. Ha feltennéd a rajzot az segíthetne... Ilyen Hestorban vásárolt kütyüm van (kép melléklet).
Szia!
Kösz, de szerintem nem ezek között lesz a megoldás.
Szia!
Minjdárt előkeresem a kütyüt és ha lesz rá időm rámérek.
Szia! Az is megoldás, ha az erősítő jelet észlel, akkor bekapcsol és pár perc után kikapcsol, ha a jel megszűnik. Ezt használom.
Aha!
Volt ilyen kütyüm, a gyereknek csináltam belőle BT erősítőt telefonhoz. Ott azt a trükköt csináltam, hogy a kijelző lábain megfigyeltem a jel alakokat. Ez egy mátrixolt izé, így nem láttam egyértelműen a működését, viszont "mute" állásban két lábát diódás és (talán vagy) logikai módban összegezve kaptam egy hasznosítható jelet. Ezzel kapcsoltam az erősítőt. Így csak annyi történik, hogy az IR távirányító mute gombja lett a bekapcsoló gomb. Most nem tudom melyik két láb is volt, de talán van róla fotóm. Kedves Karesz50 fórumtárs mondogatta folyton, hogy készítsek fotókat mindenről. Én persze szinte semmit nem fotóztam, de most 57 felett rájöttem, hogy kellett volna. Mi lehet a hiba oka?Szisztok!Adott egy Hifonics Zeus ZX8000 autós erősítő, régi vas. Egyik csatorna zajosan, recsegve szól. Végre eljutottam addig,hogy utána járjak a hibának. Eddig jutottam. Nem vagyok nagyon jártas ezekben a dolgokban, szóval segítségeteket kérném. Szerintetek mi okozhatja ezt, hol kezdjem. Én nyugalmi hibára gondolnék az adott csatornán, de hátha van más tipikus hiba amit ezt művelheti mint ami a képen látható. A null átmeneti hibát 1ch, 2ch a bemenő. Segítséget válaszokat előre is köszönöm. A hozzászólás módosítva: Feb 2, 2025
Nem csatoltál rajzot. Szerintem, ha megnézed a másik csatornát ott is ugyanekkora keresztezési torzítást fogsz látni, mert a legtöbb ilyen végfokban nincs nyugalmi áram figyelés hanem annyira alacsonyra van állítva, hogy meleg borda mellett se legyen belőle baj. Bár, a képeden mintha lennének apró tranyók a végtranyók között.
Testvezeték szakadás, forrasztási hiba, ellenállás vagy félvezető megnyúlása a tipikus hibák. Meg vannak gyári hibák is, pl. a SAL egyik típusában simán kifelejtettek egy átkötést berajzolni a nyáktervbe, így nincs kapcsolat a végfok és annak védelme között. Önállóan tökéletesen működik a végfok, meg a védelmi része is, csak épp együtt nem tudnak, így ha zárlatba megy a végfok viszi magával a tápot is ahelyett hogy letiltana.
Azt írja:"Egyik csatorna zajosan, recsegve szól.
Azt nem tudni, hogy eddig ment e jól... Mert ha igen, lehet hogy más irányba kellene kutakodni. Én a kötések korróziós hibáira gondolnék.
Egy éve van nálam, használtan vettem s azóta van az a hiba vele.
Szóval nem tudom, hogy volt e jó valaha. A 5ch csak egynél van ez a torzítás. Nincs kapcs rajzom, nem találtam hozzá.
Nálam ez olyan, mit az autóban a fényszóró, ha nem világít a bizti után nyúlnak általában, de a testvezeték jobban tud korrodálódni. Szóval a csatlakozó testágát én átnézném. Persze ez csak olyan tapiféle.
No meg szemre, kézre. A paneleken nincs víz nyoma? Vagy valami, aminek ott nincs helye.
Na ki forgattam a panelt, van benne csavar bőven. Találtam egy csomó körbe repedt forszemet/forrasztást. Most kis túlzással feltekercs ón után próbálok kiegynesedni az asztal mellől
.Majd jelentkezem hogy mire jutottam. Köszönöm a tippet.
Kész, az elöregedett forrasztások voltak a jelenség okozója. Köszönöm a segítséget
!Igaz az újraforrasztás közben kapot egy plusz átkötést is ami miatt nem indult el egyből, de megtaláltam
Szia!
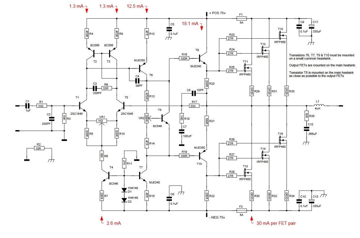
Kösz a linket, lehet hogy ez lesz a megoldás. AluláteresztőSziasztok!Elővettem egy másik régebb idő óta hozódó megoldásra váró feladatott. (Autós erősítő után )Szóval adott egy után épített N-Mosfet-es kapcsolás ami egy 15" sugárzóval szerelt sub-ládát hajt. (Mozi része DSP intézi a többit, freki stb.) "Hibba" jelenség néha az hogy zugás hallható a hangszórón. Most felkerült a műhelyasztalra, átnézésre. Rövidre zárt bemenetnél s hallható a zaj. Most egy kisebb mély-közép sugárzó van rákötve, s így már szépen hallható a fehér zaj, ami néha erősödik illetve halkul. Most jelenleg egy (Nichicon audio) elko van csatolónak. Első körben azt fogom cserélni, hátha megoldja a jelenséget. A csatló kondihoz közelítve (csavar húzó, vagy akár ujjal is) hangosodik a zaj (ez akár normális is lehetne, gondolom). A kérdésem az lenne a rutinosabb társak felé, hogy a kapcsolást nézegetve, mi lehet ezért a felelős? A másik kérdésem hogy miért van szinte minden erősítő kapcsolásban a bemeneti fokozatnál az alul áteresztő szűrő 500KHz-nél hangolva/vágva egy audió kapcsolásnál? Illetve a csatoló kondi esetén merre kell lennie a pozitív kivetésének, a kapcsolás felé vagy a forrás felé? Ahány rajz annyi jelölés. Van erre valami ökölszabály? Válaszokat segítséget előre is köszönöm! A hozzászólás módosítva: Feb 4, 2025
Szia! Ha csatoló elkó polaritásával nem vagy tisztában, nem kell feltétlen a rajzot tanulmányoznod, ráteszed a DC voltmérőt és látni fogod.
A rajzból kideríthető merre folyik a bemeneti tranzisztor bázisárama. N-es a T1 tehát pár mV negatív feszültség lesz a bemeneten, ide jön az elkó negatív. Ugyan ez igaz a visszacsatolás kondenzátorára is. Szerencsére párszor tíz mV fordított polaritás nem károsítja az elkót, ezért nincs is ennek külön irodalma. A bemeneti szűrő kettős feladatot lát el. Kézenfekvő az RF zavarok elnyomása, kommunikációs eszközöktől kezdve a kapcsoló üzemű tápokig, de a jelmeredekséget is kézben kell tartanunk, mert az erősítő rosszul reagál a gyors jelváltozásra, lásd TIM torzítás. A zúgás legvalószínűbb forrása a készülékház testeletlensége.
Csatoló csere nem segített.
Viszont észrevettem hogy a C7 kondi lábához érve megszűnik s sustorgás, majd idővel újból elkezdi hiába rajta van az ujjam a csavarhuzon keresztül. Most egy 100µF 63V kondi van rajta. Na innentől túl mutat rajtam a hiba jelenség. Valakinek Ötlet?
A sustorgás gerjedésnek néz ki, tegyél rá szkópot!
Ökölszabály nincsen, mert mindig az áramköri környezet határozza meg, hogy melyik oldal a pozitívabb.
Ebben az esetben a bal oldali (valószínűleg, mert nem tudni hogy a másik oldalon mi van). De a rajzon nem elkó van, ezért mindegy. Pontosabban nem, mert annak is van "polaritása", amit szoktak is jelölni például egy fekete csíkkal. A kívül lévő elektródát jelzi, ezt szokás a "hidegebb" pontra tenni (GND, meghajtás). Így kevésbé hajlamos olyan mágikus dolgokra, mint "közelítek felé és elkezd búgni".
A ház a bejövő jel GND-jevel van közösítve, rögtön a RCA ajzatnál, utána sehol . Illetve a táp illetve a jel GND je a 10 Ohm-os ellenel van összekötve.
Ráraktam szkopra, freki ugrál 20KHz és 40KHz közt auto beállítással (1kép). Kézi beállítás a zajra (2,3 kép), itt 500KHz és 4MHz közt ugráll. Illetve csináltam telóval felvételt a "zajról" amit utána fel kellet hangosítani prg.-vel mert nagyon halk volt. Egy gáz láng égő sustorgásához tudnám hasonlítani ![]() Most néztem a DC felmászott 80mV-ra a kimeneten, már vagy két órája itt ketyeg alapjáraton rövidre zárt bemenettel.
Ellenőrizd szemrevételezéssel C3, 4, 8, 12 értékét, a nagyságrend stimmel-e?
Elsőként a Zobel tag C12-t növelném, akár egy párhuzamos kondival 100-220 nF eredő értékűre. Ez gyakran elégséges beavatkozás. Ha ettől nem szűnik meg, a C4 növelését ajánlom 47-330 pF tartományban.
Jóság van
![]() Beállítottam az elmászott kimeneti DC-t s megszűnt a sustorgás, legalábbis nem hallom. Köszönöm mindenki aki segített ![]() Kis érdekesség, ha ki van kapcsolva az erősítő a skop ugyanúgy látja azt a 4MHz körüli sinust. Gondolom a hsz. tekercse szedi össze az "éterből".
Összeraktam ezt a verziót , a Q8 - R25 közt 25V , a Q18 - D1 közt 0.070V
Úgy érzem nem ez volt a terv...
Az R25 ismét nem 33 Ω-os.
De , 33! Még egyszer nem esek ugyanabba a hibába
Akkor D1, vagy D2 van rosszul bekötve. A diódákon 0,7V kéne essen.
Megszületett
+620 - 740mV ! Kontakthiba volt. |
Bejelentkezés
Hirdetés |










.
!
)







