Fórum témák
» Több friss téma |
Mielőtt kérdezel, a következő két dolgot ellenőrizd!
I. A helyes tápfeszültségek megléte.
II. A kimeneten van-e egyenfeszültség.
Élesztés.
Készítsd el a trafó előtti és a puffer utáni áramkorlátozókat, azután a korábbi lépések szerint bővítsd a teljesítmény-fokozatot.
A hibás végtranzisztort felbontottad már?
Biztosítékra gondolsz?
Rendben , a séma tiszta. Még nem , de mindjárt nekiállok , nem felejtettem el! Maradt összesen 2 pár tranzisztorom a projecthez.
Az áramkorlátozásról itt írtam, a harmadik bekezdésben.
Nos , eléggé látható a különbség... nekem ST van a kinaiból. Sejtős volt az 500Ft-os ár miatt , nem lepődtem meg
Viszont ebben még kisebb volt a lapka mérete mint amit mutattak...Néztem egy másik vidit , ahol azt mondják ez a méretű beltartalom nem bír többet 30V 1A -nél. A hozzászólás módosítva: Feb 6, 2025
Ezért pusztul a 100 Ω.
Mondjuk jobb tranzisztorral nagyobb lett volna a kár, az áramkör korábbi állapotában. A helyedben elgondolkodnék, hogy adjak-e ki egy valóságos vagyont három pár TO-3 tranzisztorért, vagy max. két pár IRFP240, IRFP9240-vel fejezzem be, a kapcsolás bevált topológiája szerint. A hozzászólás módosítva: Feb 6, 2025
Jogos! Azért is akartam így az elején ezekkel játszani , csak a korlátaival nem voltam tisztában.
Igazából bontottam egy sony házimozi erősítőt , ha megoldható , szeretném felhasználni a benne lévő hibátlan darlington párokat : MN2488 és MP1620 - 5 pár van belőle , megvan a trafója is , ezt használtam a projecthez! Mit gondolsz , át lehetne alakítani a meglévő meghajtást erre a célra? Mondjuk 2 párt felhasználva oldalanként?
Amit eddig megépítettél arra ráköthető a darlington. Sőt, egészen jó erősítő faragható belőle.
A D1, D2, R25 helyére mutatok/rajzolok majd egy másik áramkört, hogy a végtranzisztorok AB-osztályban működjenek és a nyugalmi áram stabil legyen. A darlington tranzisztorok párhuzamosításáról lebeszéllek, mert nagyon egyforma párokra és nagyon szoros termikus kapcsolatra lenne szükség a terhelés egyenletes elosztásához. Nem használják a gyakorlatban. Ha ebből működő erősítő kerekedik, hány Ohm-os hangszórót tervezel rákötni? Az MN-MP párra 8 Ω-tól kisebb impedanciájú hangsugárzót nem kötnék rá. Mi a bontás alatt lévő házimozi erősítő típusszáma? A darlingtonokon kívül ezt-azt átemelhetnél még belőle.
Szuper , ezt örömmel hallom! Egy SONY - STR DE495 -ről van szó , de ez már régen került bontásra. Még körül kellek majd nézni , de ami biztos megvan belőle :
Ház , Hűtőborda + a darlington párok , hőfokfigyelők , induktivitás 5-5db Amúgy ezek teljesen egyforma eredeti SK párok. A wattos elenálláspárokból már csak 2 van meg , de ez potolható. Kérdés hogy mire lesz még hozzá szükség? Hangszóróban még nincs új elképzelés , amit a 300-asra akartam az 4 ohmos , de így hogy csökkent a végeredmény mást kell kitaláljak.
A 495 sajnos túl összetett készülék. A táp az ami univerzálisan hasznosítható.
A mellékelt ábrán zölddel kereteztem azt az áramköri részletet amivel az eddig összeállított kapcsolásodat ki kéne egészítsd. A Q1-en 10 mA folyik és 2,2 V a maximális kollektor-emitter feszültség, tehát bármilyen általános N-es tranzisztor jó bele. Mivel a hűtőbordához kell fogatnod, előnyös lehet a furattal ellátott tokozás, lásd: BD139. Az ábrán láthatod a darlingtonok bekötését. Emitter-ellenállásnak a már meglévő 0,33 Ω is megfelel.
Jó , BD139 van itthon. Cb3 , Csn1 polarizálatlan kondik milyenek legyenek?
A végtranyót meghajtó tranzisztorok maradnak a TIP 41-42? Vagy van alkalmasabb az alábbiak közül a feladatra? - > BD912/911 , MJE15030/15031 Illetve a poti milyen legyen? Találtam 5W 0.22ohmos ellenállást , de van 0.33 és 0.47 is.
A kondi ideális esetben fólia, de bármilyen is lehet.
Ha az MN-MP párost használod, akkor nincs szükség meghajtó tranzisztorra. Az 5 W ellenállás 0,22-0,47 Ω közül szabadon választható, hiszen csak egy modellről van szó.
A felhasználó kérésére a hozzászólás törölve.
Üdv! Elkészült a próbakapcsolás! A trafó elé sorba kötve a 60W-os izzó , a DC kör levédve 10ohm ellenállásokkal. A mérés4 áramkört visszaalakítottam az eredeti kapcsoláshoz viszonyítva , szóval a bemenet le lett véve GND-ről , a kimenet a 2 dióda közül és a wattos ellenállások közös pontján tovább haladva a tekercsen át megy a hangszóróba ami 100ohmmal védve. A darlington vég kapcsolással kiegészítve , a TIP meghajtókat és a 100 ohmos ellenállásokat elhagyva lett beiktatva.
A plusz táp oldalon levő végtranyók bázisára a + 0.630mV , a negatív oldalon a -770mV került. A bemenő jelág kapott egy 50k-s potit , ami félállásban van. A BD139 bázisánál lévő 200-as poti is félállásban van. Ezt mekkora értékre állítsam be? Csak a fent említett BD-n és a végtranyókon van hűtőborda. A darlingtonok szigetelve a bordától. A kondik fóliák lettek és maradtam a 0.33ohmos ellenállásoknál. A felsoroltakon kívül van e egyéb teendőm a próba előtt?
Az összeállítást mellékelem, hogy ne legyen félreértés.
A 200 Ω potit tekerd a legnagyobb ellenállásértékűre, majd bekapcsolás után csökkentsd addig, míg a tápágban lévő 10 Ω-on eső feszültség megnő 150 mV-ra. Mindkét tápoldalon azonos feszültség kell essen a 10 Ω-okon. Ha valami nem tiszta, kérdezz mielőtt bekapcsolnád!
A bemenet maradjon GND-n bekapcsoláskor? Vagy hagyjam szabadon?
Szerintem nagyjából mindegy, de ha rövidre van zárva, akkor egy kérdéssel kevesebb...
A hozzászólás módosítva: Feb 12, 2025
A kimeneti egyenfeszültség és a nyugalmi áram mérés jel nélkül végzendő. A nyitott bemenet zajt szedhet össze a környezetből.
Most nézem , kiesett a 2 dióda és a 33 ohmos ellenállás is?
Bekapcsoltam , lámpa fénye felvillant , majd lecsökkent. Tápágon +40 / -40V-ot mérek.
A tápági 10 ohmos ellenállásokon párhuzamosan 1V mérhető mindkét oldalt , de ha csökkentem az ellánállást a potin elkezd nőni ez a feszültség. Az élesztés -ben leírtaknak megfelel ez az egy volt... A kiemeten is rendben vagyunk : -7.1mV A hozzászólás módosítva: Feb 12, 2025
A rajzon a zöld keretben az Rb2 jelű 1k2 ellenállást csökkentsd párhuzamosan ráforrasztott 10-100k ellenállással!
A 10 Ω-on elég 20 mA nyugalmi áram, azaz 0,1 V feszültségesés.
Megpróbáltam 10k-val , de nőtt az esés 1,4V-ra.
Nézd át a kapcsolást, mert nem követi a rajzot.
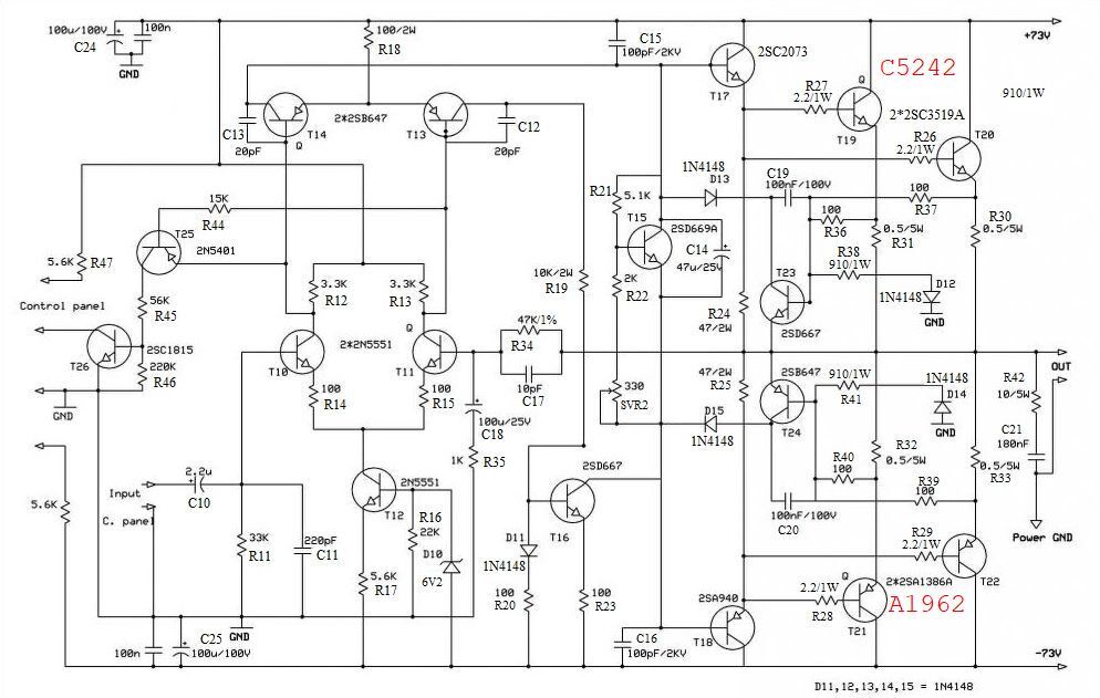
Az Rb2 csökkentésétől nem nőhet az áramfelvétel. Jaytec PAE-1600Sziasztok!Jaytec PAE-1600 végfok javításához kérek segítséget. Néhány kondenzátor, ellenállás és tranzisztor cseréje után az egyik oldal PNP végtranzisztora elszállt néhány perc működés után. Kollektor-emitter zárlat. A hangerő kb. 5W lehetett, tehát nem hajtottam. Végtranyók nélkül B-E között 150 ohm ellenállás, ezeken 540 mV környékén mértem. Csere után fél óra üresjárat, nyugalmi áram mérés, az emitterellenállásokon 5-8 mV, kimeneti feszültség 24 mV. Szkóppal nézve volt egy minimális gerjedés, C16 ra forrasztottam még egy 100 p kondit, így megszűnt a gerjedés. Bemenetre jelet adtam, hangszóró a kimenetre, hangerő minimumon. Bekapcsoláskor megint elszállt az egyik PNP tranyó. Okozhatja ezt, hogy a beszerelt tranzisztorok (piros felirat) bázisárama csak 1,5 A, a belevaló tranzisztos bázisárama 4 A lehet? Szerintem nem, hiszen első esetben alig volt hangerő, második esetben teljesen le volt tekerve a hangerő. A működő oldalon TTA0002/TTC0002 páros van, így került hozzám. A hozzászólás módosítva: Feb 17, 2025
A jelenség tipikus példája a hamis tranyóknak, akkor szokott ez történni.
Van rá esély. Vásároltam hazai üzletből 5242/1962 párokat másik erősítőhöz, azok is sorban mentek tönkre. Ezért aliról vettem bontott(!) tranyókat, azok talán beválnak. Akkor működtek is. Jelen esetben a bontottak maradékát használtam, de ide már ezek sem jók úgy tűnik. Már nem tudom honan lehetne jó tranzisztorokat beszerezni, mióta TME nem foglalkozik magánszemélyekkel.
A letörést egyszerűen meg tudod mérni, a disszipációt macerásabb de azt se lehetetlen. Farnell-nél kinézed mi kell, átmész az fdh.hu-ra, a farnell-es kódját beírod oda a keresőbe és ott meg tudod venni vám nélkül. De ott van még a RET, esetleg a Lomex, máshol hazai webshopban én sem mernék már félvezetőt venni.
Farnellt megnézem, RET és Lomex nagyon le vannak csörömpölve választék szempontjából.
A Mousert javaslom. Nyilván a HEStore is jó lehet.
|
Bejelentkezés
Hirdetés |




Viszont ebben még kisebb volt a lapka mérete mint amit mutattak...







