Fórum témák
» Több friss téma |
Mielőtt kérdezel, a következő két dolgot ellenőrizd!
I. A helyes tápfeszültségek megléte.
II. A kimeneten van-e egyenfeszültség.
Élesztés.
A ±50 V-os táphoz 2x36 VAC váltakozó feszültségre lesz szükséged. A pozitív és a negatív tápágba egyaránt kell pufferkondenzátor. A kimenő áram eléri az 5 A-t, ezért legalább 5000 µF kondi ajánlott tápoldalanként (a 2x2200 µF is elég, csak persze duplán).
A tárgyalt erősítő átfogó vissza csatolással rendelkezik, ez önmagában elegendő DF-t biztosít. A DF meghatározásához az erősítőt a kimenet felől kell meghajtani és ebből számolni a belső ellenállását. Persze ennek van frekvencia függése és hozzá kell számolni a hangszóró kapcsokig terjedő vezetékek és kontaktusok valós, illetve látszólagos ellenállását. Komplex mérést igényel, a DF általában nem témája az amatőr építésnek. Inkább a gyári erősítők marketingjében dominál. A hozzászólás módosítva: Feb 22, 2026
Ajánlok egy sokkal egyszerűbb, bevált alternatívát a VF2 topicból: Bővebben: Link
Köszönöm... akkor ezt a DF ügyet lezártnak tekinteném...
![]() Viszont az én olvasatomban a táp +/- ellátását maga a panelon lévő ( bekarikázott ) rész állítja elő a betáplált 50V = ből. Ez persze nem azt jelenti, hogy jól is értelmezem... inkább én úgy gondolom. A két 2200µF kondi csak a kbl406g egyenáramának pufferelését szolgálja.
Kezdjük azzal, hogy milyen transzformátorod van? Ehhez az erősítőhöz olyan kell, aminek két 36 VAC-s szekunder tekercse van, legalább 1,5 A terhelhetőséggel (2 A az ideális, a több az nem baj).
Megfelelő transzformátor birtokában a mellékelt egyenirányítási módok közül választhatsz.
Értem! B... de a feszültség bemeneteknél csak + és - van. A Gnd a panelon hol van... Illetve, szerintem a Gnd a két oldalon található 100µF 63V kondival jön létre...
Elvileg felül, középen van egy - jelölés, az a GND.
Lóri megadta a választ a test bekötési pontjára. Van felette még egy "+" jelű csatlakozó hely, az pedig a kimenet.
Ez a kép a diyaudio oldaláról származik. A test bekötésen kívül, a jobb szélen megfigyelhetők a tekintélyes pufferkondezátorok. Neked is hasonló táppanelre lesz szükséged.
Szia! Egy olyan kérdésem lenne, hogy lesz egy denon avc-x3800h avr, processornak lesz használva, ami a pre out kimenetén 1.2V-ot tud leadni, azt nem tudom, hogy ez rms érték vagy sem, hozzá lesz kötve egy 7 csatornás hidalt tda7294V erősítő, aminek az elkészítésében segítettél. Az erősítőt 0.68V rms bemeneti jellel ki lehet hajtani. A tda7294 bemenete előtt 33kohm van földön, ha 100kohm az ic bemenete, akkor ez 25kohm bemeneti impedancia. Ha a denon kimenete 1.2V RMS lenne, mekkora ellenállás osztót kellene a Hidalt végfokok elé tenni, hogy a processzor teljes kivezérlése mellett legyen kihajtva a hidalt végfok is. Milyen értékű ellenállás osztó kellene a végfokok bemenete elé?
Szia!
A névleges kimeneti feszültségből sajnos nem lehet kiindulnunk, mert semmi sem garantálja, hogy minden hanganyagnak pont itt lesz a dinamikacsúcsa. Beraknék ideiglenesen egy 10-50k tartományba eső lineáris potenciométert. Idővel kialakul egy általánosan megfelelő potiállás. Azt lehetne aztán ellenállás-osztóra váltani. Azon sem lepődnék meg, ha egy minimális erősítésre lenne igény.
Köszönöm az ötletet, akkor először kipróbálom mit mutat így, ha nagyon erősen hangosodna, akkor megpróbálom a potit. Most egy Onkyo rz800 pre out-ja hajtja,ami elvileg 1V kimeneti jelszintet tud produkálni és ha jól rémlik 470ohm-os a kimeneti impedanciája, az elé ne kellett előerősítő pluszban, ezért aggódok az 1.2V-os kimenet miatt.
A hozzászólás módosítva: Feb 24, 2026
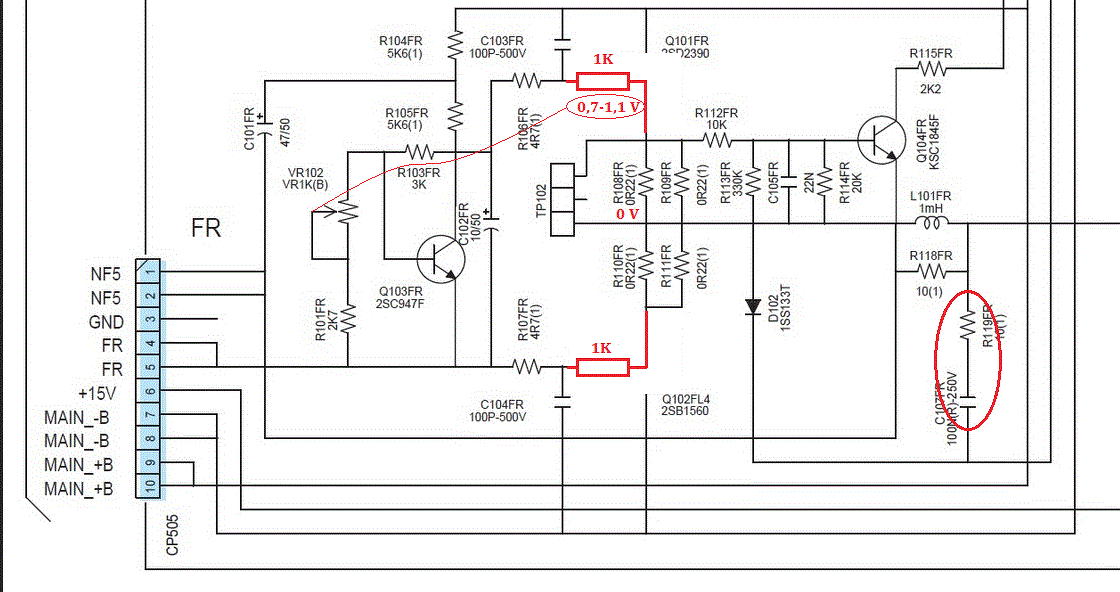
Denon végfok hibaSziasztok!Adott egy Denon házimozi erősítő, hibásan került hozzám. Felteszem az egész doksit és a problémás részt kiemeltem. A Q101FR jelű 2SD2390 tranyó zárlatos volt, kicseréltem. A Q104FR jelű KSC1845 szintén. Ezen kívűl R113FR jelű 330k és a R115FR jelű 2k2 ellenállásoknál láttam feketedést, ezért ezeket is cseréltem. Visszaszerelve az egészet és bekapcsolva az R115FR 2k2 füstölni kezdett és a védelem aktiválódik. Merre keresgéljem még a hibát?
Szia! Az R108-111 ellenállásokat vizsgálnám meg, mert rajtuk folyt a zárlati áram.
Szia
Köszönöm a segítséget, így már tökéletesen működik 100MHz-ig, most annyi változott, hogy érzéketlenebb lett a bemenete, kell neki 1Vp-p feszültség alacsonyabb frekvencián, ezen lehetne valahogy módosítani, hogy 100mV is elég legyen?
Szia! Köszönöm szépen, valóban 2db szakadt volt a 4-ből. Az R107FR jelű 4R7 is eléggé meg volt sülve. De sajnos a hiba nem oldódott meg.
Az R115 melegedése akkor jelentős, ha Q102 állandóan nyitva van. Lehet rossz a Q102, de a hiba indulhat a meghajtó fokozat Q504FR-től is.
A Q104 túlélte a próbát? Idézet: Multival, dióda vizsgálat állásban nem mértem rossznak, de inkább kicseréltem.„Az R115 melegedése akkor jelentős, ha Q102 állandóan nyitva van. Lehet rossz a Q102” Idézet: Multival mérve jónak tűnik.„A Q104 túlélte a próbát” Idézet: Igen, az is meghalt és a mellete lévő R511RF is megsült.„a hiba indulhat a meghajtó fokozat Q504FR-től is.” Megnézzek még valamit mielőtt összerakom? Féleg, hogy a kártyák csatlakózói megsérülnek a sok szét, összerakástól. A hozzászólás módosítva: Vas, 7:55
Méregettem még egy kicsit. A pre-amp kártyán a Q502-503 is zárlatos.
Csak a főpanelt visszarakva és bekapcsolva ugyanúgy aktív lesz a védelem, a pre-amp kártya nélkül is.
A preamp nélkül nincs visszacsatolás, az R104-105 a pozitív tápra húzza a kimenetet, jogosan aktiválódik a védelem.
Először a preamp-ot, azaz a nagyjelű erősítőt (VAS) tesztelném. Kérlek fotózd le a preamp és a amp panelek érintett részét, hogy könnyen elérhető részekre tudjak segédellenállásokat ajánlani a teszt elvégzéséhez. A Q103FR is elszokott pusztulni ilyen kaland során, érdemes ránézned.
Remélem így látható minden.
Idézet: „A Q103FR is elszokott pusztulni ilyen kaland során, érdemes ránézned.” Igazad van, az is összevissza átvezet. A hozzászólás módosítva: Vas, 17:05
Úgy nézem a végtranzisztorok elég jól elérhetők. A bázis és az emitter (két szélső) lábat emeld el a paneltől és az így felszabadult forrszemeket 1k ellenállással kösd össze mindkét tápoldalon.
A mellékelt ábrán bekarikáztam a Zobel-tagot. Abból akár, az ellenállásnak, akár a kondenzátornak legalább az egyik lábát ki kell emelned, hogy teszt közben ne gerjedjen. Akkor jó a preamp, ha a kimeneten 0 V közeli érték mérhető testhez képest. Mérési pontnak megfelel a cserélt végtranzisztor emitter-ellenállások toldási szakasza. A nyugalmi áram stabilizáló kört is fontos tesztelned. Az 1k segéd-ellenálláson (bármelyik a kettő közül) eső feszültséget 1 V környékén kell tudni változtatni a trimmer segítségével. A trimmert hagyd a legalacsonyabb feszültséget adó állásban, úgy forraszd vissza a végtranzisztorokat!
Köszönöm szépen! Holnap megveszem a pre-amp kártyán elhalt tranzisztorokat, meg ami még kell.
A Q103 helyére jó a 2SD947?
A 2SC947F valószínűleg elírás, mert az egy eltérő tokozású RF tranzisztor.
Például a doksi 5.oldal 7G mezőben található Q103SBL 2SD947F típusjelzésű. TO126 tokozású N-es darlingtonból a BD679 jutányosabb árú. AMP 550/100 V erősítőÜdv!Adott egy AMP 550/100 V erősítő ami 5 csatornás lenne de az ötből csak 1 szól rendesen a többi csatorna csak gyengén szól, minimálisan reagál a hangerő szabályozásra de az édes kevés. Milyen irányban induljak el a hiba keresés megtalálásában? Így került hozzám, gondoltam megmentésre érdemes darab. Igazából nem vagyok profi amolyan "műkedvelő",de megjavítottam már sokmindent, szóval előre is elnézést kérek az amatőr kérdésért.
Ha lenne kép róla, akkor magam elé tudnám képzelni, akár levett burkolattal is.
|
Bejelentkezés
Hirdetés |


















