Fórum témák
» Több friss téma |
Mielőtt kérdezel, a következő két dolgot ellenőrizd!
I. A helyes tápfeszültségek megléte.
II. A kimeneten van-e egyenfeszültség.
Élesztés.
Igen , arról van szó! Ezt örömmel hallom! Amúgy szépén szól , tetszik amit hallok! Akkor mehetek tovább , elhagyhatom ezt a százast és a tápoldali 10eseket + az izzót is már?
Igen, lépésenként távolítsd el az áramkorlátozó alkatrészeket, mindig lepróbálva a működést és utolsónak vedd ki az izzót. Olvadó biztosíték azért maradjon a rendszerben!
JBL SUB200Üdv tagok! Segítségetek kérném egy JBL SUB200 termékkel kapcsolatban. Tápfeszültségek rendben a védelem körüli tranzisztorok rendben a készülék bekapcsoláskor pirosról zöldre vált, végfok jó ha megkerülöm a védelmet illetve az "előfok" részt. A védelmi relé viszont nem húz be feszültséget sem kapja meg. Csatolom a rajzot szívesen várok bármilyen ötletet, hogyan tovább.
Szia!
C112 elko amit elsőre ellenőriznék, negatív fesz. értéke ha alacsony nem fog a relé behúzni. Másik a C111, ami a késleltetésért felelős.
Standby beállítási hiba is okozhat a problémát. R145 ellenállás kivezetésén ha nem 0V van, akkor sem húz be a relé, az R138 potival lehetne beállítani.
A hozzászólás módosítva: Márc 16, 2025
Idézet: „negatív fesz. értéke ha alacsony nem fog a relé behúzni.” + FESZÜLTSÉG elírtam, bocs! A hozzászólás módosítva: Márc 16, 2025
Eltávolítottam a biztonségi elemeket , biztik értékre szabva!
Szépen szól , meg kell hagyni! Jel nélkül , vagy jellel lehalkítva is van alapzaja , búg , gondolom az elrendezett konstrukció majd javít még rajt. Építettem előerősítőt és 3 sávos eq-t is hozzá 4558-al. A sorrend ha jól tudom előerősítő , eq , végfok. Még szeretnék egy loudness kapcsolós hangkiemelőt , van egy rajzom , de nem működik. Esetleg erre nem lenne egy jó kis kapcsolása? A trafón van +-12V-om a tápellátására...
A búgás a test vezeték szabályos elrendezésével fog megszűnni.
A loudness-hez van spéci potenciométered aminek az ellenálláspályáján van leágazás? Ennek hiányában az előerősítőt egészítheted ki ki/be kapcsolható RC elemekkel.
Rendben , köszönöm!
Szerintem nincs ilyen potméterem. Mellékbe küldöm a kapcsolást , nézz rá , hátha meglátsz valamit... Valamit produkál , de igénytelen minőségben. Illetve az előfok és eq rajzokat is küldöm , hogy is néz ki ez a kiegészítés?
Van egy DUAL CV1400 erősítőm amiben van loudness kapcsoló , elég szépen kiemel!
Megvan a doksija , esetleg innen visszafejthető a kapcsolás? Vajon milyen alkatrészek tartoznak hozzá a körből? Ez is RC tagos lehet?
Szeritem kezdjük a kapcsolás megértésénél.
Hogy is működik ez pontosan? Honnan lesz ez a dinamika amit végeredményképp hallunk a kimeneten?
Gafly kolléga kisegített, a Dual is középleágazásos hangerő potit használ.
A többi rajzból az előerősítő még elmegy, ha kimondottan alacsony impedanciás lezárás kell a jelforrásodnak. A Loudness-nél nem tudom mire gondolt a költő, a rajz alapján nem is működik, úgy szörnyű ahogy van. Az EQ sem egy kielégítő megoldás.
A kondenzátor látszólagos ellenállása fordítottan arányos a frekvenciával.
Az S21 kapcsolón b-c összekötésétől a C1160 emeli a magas tartományt, az a-b megszakításától - ezzel egyidőben - a mélyeket kevésbé csillapítja a helyébe lépő C1161.
Igazából ezek a kapcsolások még az előzőleg épített erősítőből maradtak vissza , ami 12V-os verzió kellett hogy legyen.
Már ugye a trafó engedi +-15V-ot is , szóval ha van jobb alternatíva állok elébe ![]() EQ kritérium csak a 3 sáv lenne. A képen látható potikkal tudok dolgozni. IC-k is a mellékletben! A hozzászólás módosítva: Márc 17, 2025
Köszi! Igazából több komponensre számítottam , egy 4558ra még legalább...
![]() Korábban , amikor a dual-t javítottam cserélni akartam a hangerő potit is. Hát , sakkoztam egy darabig mit is jelentsen ez a 4 pines poti... Az meg , hogy 2x10K lin és 2x25K log már csak a hab volt a tortán!
Lepróbáltam az eq-t és az előfokot is , egyik sem működik így.
Stabilizáltam +12V-ot , közösítettem a GND-ket! Tápfesz nélkül átengednek , de fesz rákapcsolás után nagy búgást hallani... Ezek szépen működtek a 12V-os erősítőmmel , hálózati trafóval volt benn búgás , akku-ról szinte zajmentesen üzemeltek. Ebből arra következtetek hogy itt is szimmetrikus tápú kapcsolásokra lesz szükség. Gondolom gerjedési okokból kifolyólag...
Ha az LM324 nem használt műveleti erősítőinek kimenetét összekötöd a hozzá tartozó invertáló bemenettel, akkor már javulhat a helyzet.
Ezt az EQ-t 4558-cal és szimmetrikus táppal kéne megépítened.
Sajna ugyan az az kimenetek átkötése után is. Elengedtem!
Kérdés : hogy tudnám az előfokot átvariálni szimmetrikus 12V-hoz? Úgyértem hogy választom el , hová kell GND és hová mínusz ág? A 4558 bekötése oké... Illetve találtam egy egyszerű kapcsolást TL072-vel , van ihhon minden hozzá.
A rajzodon szimmetrikus táppal van megoldva. Úgy kösd, ahogy le van rajzolva.
Az átkötéses kérdés nem erre a rajzra vonatkozott , hanem egy korábban épített 12V-os verziójúra.
Mellékletben csatolom. Köszi
Az előerősítőnek illeszkednie kell a a jelforráshoz. Milyen eszközök jöhetnek szóba jelforrás gyanánt?
A meglévő előerősítőt szeretnéd módosítani, vagy készítesz új panelt? Célszerű lenne az előerősítőt és a hangszínszabályzót egybe építened.
Üdv.
Élesztgetem az EBL21 PP-t. Lenne pár kérdésem a hozzáértőktől. Táptrafóm szekundere AC 275V leterhellve. Erről a trafóról megy a csövek fűtése is. A pentódák anódjain 365V körül mozog a feszültség. Nem sok ez nekik? Adatlapon 300V van megadva maximális értéknek. A rács előfesszel kinyitom annyira a csöveket hogy ne menjenek túl a megengedett diszipáción, de aggaszt a feszültség. Mit tegyek? Ellenállással korlátozzam le? Kapcsolási rajz konkrét nincs. Az ARC VT60 alapjára madzagoztam össze az asztalon a gubancot, de már hallgatom. 6N1P, EBL21 A legelső trióda még nincs beiktatva, csak a közös katódú fázisfordító meg a végpentódák. LM3886 -31,1V a kimenetenSziasztok!Megépítettem egy LM3886 IC-s erősítőt, de akadt vele némi problémám. A probléma az, hogy a kimenetén -31,1V van. +-33V-ról megy, pozitív tápágon 53,5mA-t, negatív tápágon 59mA-t vesz. Már többször ellenőriztem a nyák tervet is, azt is, hogy nem ér e össze valahol, ahol nem kéne, az alkatrészek helyességét, helyes polaritását, de egyszerűen nem találom a hibát. A nyákot én terveztem, ez az első saját tervezésem, így leginkább erre gyanakodtam, hogy ez lehet hibás, de a kapcsolási rajzzal már többször összevetettem, és itt se találtam eltérést. Továbbá az is gyanús, hogy két példányban épült meg a kapcsolás, és mindkét példány ugyanezt a hibát produkálja. Valaki meg tudná nézni? Hátha csak figyelmetlen vagyok, és újra elsiklok a hiba felett.
Minden bizonnyal a kettő gnd pont nincs valahol összekötve, így a potenciál eltérés kiül a végére.
Tényleg! Hát nem tudom hány álmatlan éjszakától kíméltél most meg, mire magamtól erre rájöttem volna...
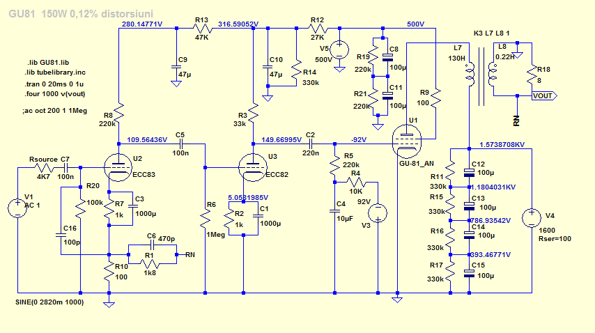
![]() Ezer köszönet! 5S045T SEÜdv!Az 5S045T adócsőből vagy GU-81M-ből épített itt valaki SE erősítőt? Régi álmom hogy ebből a csőből építsek egyet. Mellékeltem egy GU81M-es kapcsolást amit alapúl vennék. Hogyan tudom megállapítani az 5S045T optimális illesztő ellenállását ha az anódfesz 1100V lenne és a csövön folyó áram 140mA? (Mellékeltem az 5S045T doksiját) Van egy 800V 0.4A-es trafóm ami az anódfeszt biztosítaná.
Szia! C111 késleltető kondenzátoron pár milivolt feszültség van, c112 kondenzátoron 5V körüli feszültség. R145 ellenálláson 0,7V akár hova állítom a potmétert. Ami érdekes kerestem a jel útját a műszerem frekimérő opciójával a PTC ponthoz érintve rögtön húz a relé, de csak ekkor nem kontakt hiba. Van még valamilyen ötleted?
Tegyél egy ellenállást a puffer elé ami ejt rajta valamennyit, de jobb lett volna ha olyan a trafó ami feszültségben passzol hozzá.
|
Bejelentkezés
Hirdetés |




Jel nélkül , vagy jellel lehalkítva is van alapzaja , búg , gondolom az elrendezett konstrukció majd javít még rajt. 



















