Fórum témák
» Több friss téma |
Mielőtt kérdezel, a következő két dolgot ellenőrizd!
I. A helyes tápfeszültségek megléte.
II. A kimeneten van-e egyenfeszültség.
Élesztés.
Sok lesz az a teljesítmény szerintem. Én most egy GM70 SE-n agyalgatok, a sok kapcsolás közt egy sincs olyan ami tetszene, illetve egy van, de annak meg az erősítése kevés, kell elé előfok.
Én azt csináltam eddig minden erősítőmmel, hogy inkább mértem. Nyilván, ehhez kell lennie egy akármilyen kimenőnek, hogy tudj rajta mérni. Ráteszel a kimenőre akkora terhelést ami sacc/kb jó lesz, mondjuk 9k, és elviszed a terhelést felfele is meg lefele is valamennyivel (mondjuk 8k és 12k között), így meg tudod határozni hogy hol lesz optimális, mert ott fog kijönni a legtöbb teljesítmény. Oda kell méretezni, vagy egy picit feljebb.
Köszönöm válaszod.
Trafót természetesen méretezni és készíteni fogok. Most kísérleti fázisban van a dolog. Tehát ne menjek a 300V fölé.. A hozzászólás módosítva: Márc 23, 2025
Azona kondin 0,7V feletti fesz kell, hogy a tranyo kinyisson.
Sajnos telon nem tudom a rajzat nezegetni.. Idézet: „Én azt csináltam eddig minden erősítőmmel, hogy inkább mértem. Nyilván, ehhez kell lennie egy akármilyen kimenőnek, hogy tudj rajta mérni. Ráteszel a kimenőre akkora terhelést ami sacc/kb jó lesz, mondjuk 9k, és elviszed a terhelést felfele is meg lefele is valamennyivel (mondjuk 8k és 12k között), így meg tudod határozni hogy hol lesz optimális, mert ott fog kijönni a legtöbb teljesítmény. Oda kell méretezni, vagy egy picit feljebb.” Értem. Ilyen méréskor 1100V anódfesszel hajtsam? Nem tudom hogy a kimenőn belül nem üt-e át ekkora fesz.. Csinaltam a csőhöz foglalatot. Ehhez a típushoz nem találtam semmi infót.. Az 5S045T-1 típus kapott olyan foglalatot mint a GU-81M.
Nyilván olyan körülmények közt kell mérni ahol majd használva lesz. Hagyományos kimenő előfordulhat hogy átüt, pláne ha papír szigetelésű, bár nem kéne neki. De ha megnézel pl. egy Lundahl 1688-at azt eleve úgy készítik, hogy a sor két szélén elég nagy biztonsági távolságot hagynak, az véletlen sem üt át még több kV-on sem.
Van olyan SE kimenőm ami le van tesztelve 5kV-tal de azt nem tudom elküldeni hogy méricskélj rajta.
Jelenleg csak 1 kimenőm van itthon ami talán elvisel ekkora feszt.
Egy APX 100V-os kimenetű kimenő.
Nincs műszered amivel meg tudnád mérni? A menetszám áttétele mekkora annak a kimenőnek?
Elő kell kerítenem a trafót.. Az áttételt meg gondolom úgy állapíthatom meg hogy adok a primer oldalra 12VAC-t és lemérem memnyi lesz a szekunder oldalon...
Tudok induktivitást, és impedanciát is mérni elvileg. A hozzászólás módosítva: Márc 24, 2025
Idom rengeteg van, nem vagyok otthon, igy nem tudom normalis meretben megnezni a rajzat.
Sokat segitene ha a reles reszt kiolloznad es kep furmatmba beraknad itt.
Erdekes Problema. Az egyik amit tehetsz, hogy a trafo utan egyeniranyito, utana kondi, majd kb 220 ohm es arra meg egy kondi. Ide kotod az anodot. Ugye kicsit megemlkedik a tap belso ellenallasa es esik az anod fesz. A teljesitmeny veszteseg nem tul nagy. A maik amit tehetsz, hogy a katod ellenallast emeled. Ezzel az UG1 negativ feszultseg negativ iranyban nol a katodhoz kepest es az anod aram csokken. Ezzel a teljes bevitt teljesitmeny a csore csokken es nem terheled tul az anodot. A ketto egyutt meg a tudti megoldas. Amit meg tehetsz, hogy a trafon ha van hely ratekersz harminc menetet. (szigeteles fontos). Ezt ki tudod vonni az anod feszbol, vagy sorba kotni a primerrel. Ekkor az anod fesz csokken. Illetve cserelhetsz meg trafot, vagy tehetzs be csoves egyeniranyitot. Mindketto az anod fesz csokkenteset eredmenyezi. Alapelv, ha valami muodik ne javitsd meg. Tehat ha nem izzik az anod, a bevitt teljesitmeny eppen megfelelo, ne bantdsd csak halgatsd.
Az APX100 erősítő PP topológiát használ, ebben nincs egyenáramú előmágnesezése a kimenő trafónak. Nem is tettek bele légrést. SE erősítőben ez nem használható, mert már nagyon kis anódáram hatására be fog telíteni a vasmag. Próba és tesztelés valamint méregetés céljából érdemes beszerezni egy hiperszil magot, mert nagyon gyorsan lehet módosítani. Kis vas is elég, mert nem kell 20Hz alá menni, elég ha tudja az 1000Hz-et. Legalább nem kell sok drága huzalt pocsékolni. Persze végleges kimenőnek nem szabad használni a hiperszil magot, mert sokak szerint borzalmas hangja van.
Crown XLS1500 Fet zárlatSziasztok!Adott a tárgyban szereplő D-class végfok, aminek egyszer csak egy kisebb csattanást követően (hangszórókból) elsötételt. Szétszedve az egyik oldal kimenő fet-jeit full zárlatban találtam. Kiforrasztva nincs már zárlat a helyén, éled is az erősítő (másik oldalával). A kérdés az lenne, hogy mi okozhatta a halálát? Erdekes módon nem terhelésen, és nem is bekapcsoláskor történt, hanem par perce már ment, épp nem is szólt semmi. A félhíd meghajtó adatlapján nem látok snubbler szerű kört, mint a kapcsitápokban. Töltöttem fel képet a meghajtasáról. Nagyon fontos lenne a megbízhatóság erthető okokból, kellemetlen egy buliban a hírtelen néma csend, és "mi a f.sz" tömeges harsogása ![]() Sm: https://elektrotanya.com/crown_xls1000_xls1500_xls2000_xls2500_sm.p...d.html A hozzászólás módosítva: Márc 25, 2025
Remélem ami szükséges benne van.
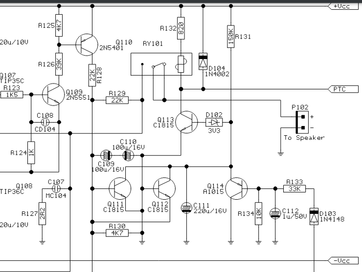
Emlitetted, hogy ha a PTC ponton mersz behuz a rele.
Ebbol arra kovetketetek, hogy a C111 kondin nincs 0,7V feletti fesz. Oka lehet a C110 kondin nem 0V van, Q111, Q112 nyitva van. Probara zard rovidre a C110 kondikat, kovetkezo proba Q114 trsnyo B E rovidrezarasa, valamelyik esetben stabilan be kell huzni a relenek. Ezek ismereteben tudnek tovabb otletelni. A hozzászólás módosítva: Márc 25, 2025
Még kisérleti proba formában van az "erösitö". Hozzá fogom alakitani a tápfeszt a csövekhez valamilyen uton modon, nem szeretném kinyirni a csöveket. Rácselö fesszel dolgozom, csak egy 0,33 katod ellenállás van a mérés végett. Már hangra birtam a ketyerét, alakul 12-3 W kijött belöle.
Főképp asztali pc - hangkártya kimenet a jelforrás.
Új panelt készítek , tesztfázisban keresem a végleges konstrukciókat.
A hangkártya kimenet a szokásos 3,5-ös jack, ami fejhallgatót is meghajt, vagy RCA?
A fejhallgató kimenet esetén indokolt az előerősítő alacsony bemeneti impedanciája, esetedben 1k. Általánosan 47k-ra méretezünk, hogy ne terheljük túlságosan a jelforrást és ha annak kimenetén csatoló kondenzátor található, ne alakítsunk ki felüláteresztő szűrőt. Ahogy időm engedi, készítek egy vázlatot a rendelkezésedre álló alkatrészek figyelembevételével.
Nekem ez a felépítés tetszik.
A lényeg, hogy katódból legyen a GM70 meghajtása egy nagyobb teljesítményű csővel.
Elolvastam amiket találtam, a két fokozatban történő erősítést minden építő elvetette mert nem szólt jól úgy, vagy maradtak inkább az interstage trafónál, vagy itt van ez, ez külsőre is olyan profi mintha gyári lenne, itt egyetlen fokozat erősít, csak ennek meg pont ez a baja, hogy kell neki 2V hogy teljesen kihajtsa.
Itt egy másik erről nincs semmi infó csak hogy hogy szól. Ez meg nem GM70 hanem egy olyan videó ahol a 845 SE hallhatóan lenyomja a 6P3S-E PP-t. Nyilván nem csak mélyben, de a többi nem jön át jól a mikrofonon. Ezt meg valami usa cég árulja aranyárban, ez is jó lehet de erről nem találtam infót.
Miért is kell a nagyobb teljesítményű cső katódkövetőnek?
Ilyesmire, nagyobb meghajtó teljesítményre akkor lenne szükséged, ha a végcsövet rácsáramos üzemmódban szeretnéd hajtani. Nem hiszem, hogy akkor tetszene az erősítőd "hangja". A hozzászólás módosítva: Márc 27, 2025
Sima integrált alaplapi VIA HD audio hangártya , 3,5 jack a kimenet.
Rendben , köszönöm! Amúgy mégiscsak sikerült feléleszteni az a loudness kapcsolást szimmetrikus 12-vel. Teszi a dolgát , szépen beállítható.
Szia! Zárogatásra nem húz be a relé viszont c109 kondin 0.7 feszültség van. Q110 vagy q109 vacakolna?
Szia, R130 atkotesevel sem huz be?
Ha csak a c109 kondit zartad at akkor meg megmarad a 0,7V, mivel ott ket kondi van sorosan kotve. Ha a c111 kondin 0,7V feletti fesz lesz behuz a rele aq111 112 114 akadalyozhatja. 114 a gyors lekapcsolast oldja meg, masik kettot vegfok hiba nyitja ki.
D106on nem mérek csak 0.7volt feszültséget r145 pedig q111 lábára megy. Itt lehet a hiba? D107en 6,1voltot mérek.
Közbe láttam szembe van egymással az jó. Viszont r140re kér potival beállítani 460mvoltot de nem tudom 670mv alá vinni
Igy reszlekeben telon nem tudom osszerakni a rajzat!
Arra nem valaszoltal amit elozoleg javasoltam…!
R130 zárásával nem húz be a relé, a két szembe fordított kondit próbáltam egyenkén és sorban is zárni akkor sem történt változás.
|
Bejelentkezés
Hirdetés |


















