Fórum témák
» Több friss téma |
- Ez a felület kizárólag, az elektronikában kezdők kérdéseinek van fenntartva és nem elfelejtve, hogy hobbielektronika a fórumunk!
- Ami tehát azt jelenti, hogy a nagymama bevásárlását nem itt beszéljük meg, ill. ez nem üzenőfal! - Kerülendő az olyan kérdés, amit egy másik meglévő (több mint 17000 van), témában kellene kitárgyalni! - És végül büntetés terhe mellett kerülendő az MSN és egyéb szleng, a magyar helyesírás mellőzése, beleértve a mondateleji nagybetűket is!
Mit értesz feszültség kisülés alatt? Zárlatot? Ha igen, akkor abban az esetben nem lesz gond, ha a feszültségforrások azonos fázisban dolgoznak és egyenlő feszültséggel.
Én inkább azt kérdezném meg, hogy mihez kell/mi a célod vele?
![]() Már ugye, hogy ha nem titok...
Igen zárlatott, mit érteszazon hogy feszűltség forrás fázisai azt hogy nem egy időbe generál pozitivott és negativott egyébb ként a forgásuk sebessége a feszűltségűk is kűlőmbőzik.Egyébként regebbi kerékpár generátor lenne őssze kapcsolva.
Ebben az esetben egyik kapcsolás sem jó. A jeladók jeleit külön-külön kell feldolgozni.
Fordulatszám jeladókat minek kell közösíteni? Meg minek kell kétutasan egyenirányítani?
Mivel a bal alsó sarokba is két ugyanolyan generátort rajzoltál azonos polaritással bekötve, ráadásul azonos frekvenciát szolgáltatva is, szerintem mindenki egy hálózati transzformátorra gondolt, én legalább is azt feltételeztem, bár a 40Hz nem volt világos, gondoltam elírtad.
Említed, hogy két kerékpár generátor lenne összekapcsolva, ebben az esetben a bal alsó ábra valóban kiesik, a feszültség és frekvencia különbözősége miatt. Tehát az eddigi elmélkedés számodra nem sokat ért, jó volna konkretizálni a pontos feladatot. Teszem azt, van két bringára való generátorom (dinamóm) de csak egy kevés áramot/feszültséget ad, ezért gondoltam kettőt használnék közösítve, vagy nem tudom mi is a célod? Ui.: A két eszközről legalább egy-egy fényképre, vagy típusszámra (ennek hiányában legalább valami mért adatra feszültség, fordulatszám) is szükség volna a megfelelő válasz kiötléséhez... A hozzászólás módosítva: Márc 27, 2025
Azért mert az egyenirányitás után egy közös vissza jelzö lenne a forgás meg állásra.bocs a frekvencia is külömbözik.
Na akkor itt az ideje, hogy eláruld mit is szeretnél pontosan!
Annyit tudunk, hogy két kerékpár generátorról van szó, amik különböző feszültséget adnak, különböző frekvencián ... (lehet, hogy az a generátor csak egy dinamó, ha már régebbi?) Mit szeretnél látni a visszajelzőn? Akkor jelezzen, ha mindkettő forog, vagy akkor, ha legalább az egyik, vagy akkor, ha egyik sem? Milyen visszajelző legyen? Mekkora teljesítmény áll rendelkezésre? Fordulatszámtól, feszültségtől független fényerejű visszajelzést szeretnél?
Két fordulaszám jelző lenne két forgó tengelyen akkor jelezne ha ál a tengely
Na akkor még egyszer:
Idézet: „Mit szeretnél látni a visszajelzőn? Akkor jelezzen, ha mindkettő forog, vagy akkor, ha legalább az egyik, vagy akkor, ha egyik sem? Milyen visszajelző legyen? Mekkora teljesítmény áll rendelkezésre? Fordulatszámtól, feszültségtől független fényerejű visszajelzést szeretnél?” Ha generátort használsz, akkor lehet az már lassú fordulatnál nem ad le feszültséget, vagy csak nagyon kicsit ... belefér az, hogy még forog kicsit a tengely, de már azt jelzi a rendszer hogy áll? Nem lenne egyszerűbb egy kis mágnest rakni a tengelyre, és egy HALL szenzorral figyelni? A hozzászólás módosítva: Márc 27, 2025
Akkor jelezne ha áll valamelyik tengely
Nagyon titokzatos vagy , pedig úgy látom sokan szívesen segitenének
, ha konkrétabban fogalmazol előrébb jutsz
Na gratulálok! A hét kérdésből 1-et megválaszoltál! Egy meg kiesett ... de még így is mardt épp elég! Leszel szíves azokra is válaszolni? Vagy egyesével tegyük fel a kérdéseket?
Majd a végén 8-10 oldal alatt eljutunk a megoldáshoz!
Talán valami ilyesmi, a pontos ismeretek nélkül ennyire jutottam.
D1 és D2 lehetnek egyenirányító hidak is ha szükséges. Annyit illik tudni, hogy ennek szükséges minimális forgási sebesség/feszültségszint tartomány, az alatt hibásan jelez. Ha egészen nulláig le kell menni, akkor már valami műveleti erősítős komparátor illene a tranzisztorok helyett. Vagy két arduino ADC bemenettel is megoldható. El tudok még képzelni áramgenerátorral hajtott akár optocsatolós bemenetet is, ha túl nagy a feldolgozni kívánt feszültségtartomány. Az én agyszüleményem az ismert információk alapján eddig terjedt. Más biztos tudna más megoldást is, de mint már írtuk, pontos adatok kellenének első sorban. Az úgy nem megy, hogy nekünk kell kitalálni mindent. Ui.: A rajzon szereplő alkatrész értékek változtatásának jogát fenntartom! A hozzászólás módosítva: Márc 27, 2025
Kérjük, a hozzászólásaidban figyelj a helyesírásra és a nyelvhelyességre!
Már egyszer régebben volt egy hasonló projektem. Ott én ha jól emlékszem egy újraindítható monostabil multivibrátorral oldottam meg a jelzést, ha jól emlékszem 74122-es IC volt. Elég egyszerű megoldás volt, de azóta is működik, így elég üzembiztos megoldásnak bizonyult.
Ezt az oldalt érdemes lenne megnézni:Bővebben: Link De szerintem az NE555-nek is van erre a célra használható kapcsolása. Elég olcsók ezek a megoldások, így lehet belőle akár mindkét tengelyhez építeni figyelő elektronikát. A hozzászólás módosítva: Márc 28, 2025
Hello! Ha esetleg elárulnád, mi a fene is ez, talán kapnál értelmes választ is. De általános kérdésre csak általános válasz adható, amivel semmire sem mész!
Egy kicsit egyszerübben leirom a V1 generátort hajtáná a tengely és addig indukálna áramott míg meg nem áll a tengely megállás után relé kikapcsolna és zárná az áramkört.Bocs a dioda hídnál van egy kis tévedés.
A hozzászólás módosítva: Márc 28, 2025
Ez a megoldás alacsony fordulatszámnál is azt jelezné, hogy áll a tengely!
Nem probléma? A hozzászólás módosítva: Márc 28, 2025
1000 f/perc
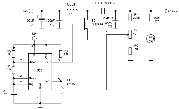
DCDC Boost konverterSziasztok.Szeretnék érdeklődni hozzáértőktől, hogy az első kép hogyan lehet működőképes, illetve reális-e a be és ki meneti feszültségek? A második inkább tűnik életképesnek. Köszi. A hozzászólás módosítva: Márc 28, 2025
Blocking oscillator.
A másodikat meg nixie órához sokan utánépítették.
Köszi szépen.
Lévén, hogy D2058 van benne az elsőben, mégis tudná a 120 volt kimenő feszültséget, gondolom az se mindegy, hogy a tekercs magja légrést tartalmaz-e? A terhelhetőségük mennyi amper lehet? Plusz a másodiknál a leirata alapján a feszültséget az R5-tel lehet változtatni? A hozzászólás módosítva: Márc 28, 2025
Ezek néhány mA-t tudnak csak. A nixie csövek meghajtásához bőven elegendő.
AutorouterSziasztok,Tudnátok ajánlani egy olyan Autoroutert is tartalmazó PCB programot, amelyik nem csak az általam „feldobált” alkatrészeket próbálja összekötögetni, hanem az alkatrészeket is tudja mozgatni, áthelyezni, forgatni az optimális, legkedvezőbb sávelrendezés, helykitöltés érdekében? Tehát a lényeg az alkatrészeknek a mozgatásában van a program által, külső beavatkozás nélkül!
Elektromos fogaskerék váltóSziasztok!Egy elektromos motorokkal működtetett fogaskerekes váltóművet szeretnék működésre bírni. Az eredeti vezérlése már nincs meg. Adott a logikai tábla, adott fokozatnál melyik kapcsolók jeleznek vissza és a tartománynak is kell legyen valami visszajelzése (bár ebből a képből nem derül ki, milyen fantázianéven fut az a kapcsoló). A motorok egyszerű egyenáramú motorok, 8V-tal üzemelnek. Elszeparált helyen van a motorok, kapcsolók kábelezése, frekvenciaváltó nincs a rendszerben. Arduino szerintem üzemelhetne probléma mentesen. Amit szeretnék, hogy tudjon az elektronika. Kettő nyomógomb. Egyikkel előre léptet, másikkal hátra és kezelje a pozíciójelző kapcsolókat. Ehhez logikai áramkör lenne célszerűbb, vagy egy arduino? Üzemeltetés szempontjából egy kritérium van. A meghajtó motor forgása közben tilos a váltóművet léptetni! Ezt még fontosnak tartanám belevenni.
Szia!
Annyi elég lenne, hogy a nyomógombokkal az 1-18 állapotok között léptetnél egy értéket fel és le, majd az adott értéknek megfelelő értéknél a 6 biten megjelenne a táblázatnak megfelelően? Azaz, ha ez a lépés számláló amit a nyomgombokkal léptetsz és az éppen 10 értéket vesz fel, akkor 100010 értéket kell megjeleníteni a 6 biten? Mindezt csak akkor, ha a motorok állnak? Mert ezt Arduino-val, ha vannak a motorok forgásáról valami digitális/analóg infó, akkor megoldható. Lehet, hogy a logikai áramkörökkel is megoldható, sőt lehet stabilabb is lenne, de hogy drágább, az biztos. Arduino nano igen olcsó.
Hello! 8 bit az a 6. De mivel a vezérlés az Arduino-ról menne, egy léptetéskor ki lehet egy időre kapcsolni a kimeneteket, mielőtt az új állapotot felveszi a gép.
|
Bejelentkezés
Hirdetés |





, ha konkrétabban fogalmazol előrébb jutsz 










