Fórum témák
» Több friss téma |
Firefoxban: Menü, Nézet, Szövegkódolás
Köszönjük szépen!
Esetemben a táp is saját építés, természetesen szekunder-oldali biztosítékokkal, lesz hozzá hangszóróvédelem is, szóval remélhetőleg nem lesz gond vele. De legfeljebb újra maratom a panelt, harmadszorra talán sikerül hiba nélkül megrajzolni
Kettővel feljebb GARFIELD13 jóvoltából könnyedén elérhető a gyári nyákrajzolat, plusz egy módosított is ami nem tartalmazza már a hangszóró biztosítékot!
Ismerem, hiszen a módosított tervből kiindulva rajzoltam meg a kicsit kevésbé zsúfolt panelt, amit aztán megépítettem két példányban. Majd lehet letisztázom a firkálmányaimat és bedobom a közösbe
Sziasztok! SE1025B-ös erősítő betegeskedik. Az "ISOSTAT"?? kapcsolók nyomkodásával néha megjavul.
Hol lehet belevaló kapcsolókat kapni? ( A kapcsolók szétszedhetők és tisztíthatók? - utána összerakhatók? )
Befújtam a kapcsolókba kontakt srayt, most jónak tűnik. Ez csak átmeneti állapot?
Szia!
Óvatosan szét lehet szedni, kitakarítani. A tetejüket le lehet venni, karmos fülekkel vannak összeszerelve. Szép feketék lesznek az ezüstözött érintkezők. Utána mehet a kontakt spray.
Szia! A karmos füleket láttam, de ezek ~30 éves műanyagok! Ezért aggódtam. (Van egy kis nyílás a tetején, azon fújtam be kontak-spayt. Látszólag jó lett, de kérdés, hogy meddig?)
Jogos az aggodalmad. Én pár éve szedtem szét a magnódeck felvétel-lejátszás kapcsolóját, gond nélkül sikerült. Viszont ha csak belefújunk kontakt sprayt, akkor a fekete ezüst-oxid még ott marad és könnyen átvezetést okozhat az érintkezők között....
Először én is csak kontakt spray-t fújtam be, pár hónapig-évig jó volt, de aztán újra vacakolni kezdett, így szét kellett szedni és kitakarítani.
Szóval ezüst szulfid, kisebb részt oxid, aminek feloldására jó a kontaktspray. De a visszamaradó oldatot el kellene távolítani, de gyorsan. Ez van elfelejtve...
Ez lenne a KONTAKT WL pl., de a féktisztító sem olyan rossz.
Köszönöm ezeket szerettem volna tudni! Hutty Neked is!
Valaki kérte.
Használjátok, ha nem tetszik, módosítsátok. A hozzászólás módosítva: Ápr 10, 2023
Sziasztok!
Egy kis segítséget kérnék tőletek, 30 éve volt ilyen erősítőm, most hozzájutottam egyhez újra és hallgatnám, de.. minden bekapcsolásnál akkorát csattanak a hangszorók, hogy majd kiugranak a helyükről. Tápkondi, vagy valami csatoló kondi hiba lehet, mert nem hinném, hogy ez normális jelenség. (30 év távlatából nem emlékszem milyen volt a régi) Ez még Sanken IC-s végfokkal készült, nem szeretném kinyírni.Elsőre a gyári állapotot szeretném helyreállítani. Lenne valakinek ötlete, tapasztalata ezzel kapcsolatban? Előre is köszönöm a segítségeteket!
Valamilyen mértékben minden erősítő így tesz, amelyikben nincsen koppanásgátló áramkör. Hogy a tiéd rendellenesen nagy-e azt távsegítséggel nehéz eldönteni a 1025 alapból koppant. Esetleg utólag hozzáépíteni, akár külön dobozban: Bővebben: Link
Igen, tisztában vagyok vele, hogy a távjavítás nem működik, érzésem szerint rendellenes ez a koppanás, nagyon durván hangos.
Első körben arra lennék kíváncsi mitől lehet ez. Sok sok évig állt a készülék, simán kiszáradhattak a kondik benne, melyiket érdemes ellenőrizni, cserélni? Táp, vagy végfok kondijai? Melyik okozhat ilyet?
Szia! Az elektrolit kondenzátorok képesek a regenerálódásra. Egy hét napi használat után helyre szoktak állni. Ha nem tapasztalsz javulást, akkor a végerősítő bemenetet kösd testre, ebből szűkíthető a kör hol keletkezik a bekapcsolási feszültségugrás. Ha a jelenlegi állapot kritikus a hangszórókra nézve, akkor átmenetileg kihúzott hangszóró-csatlakozóval kapcsold be!
Vagy fejhallgató dugó, az mégiscsak elől van.
Anno újonnan vettem. Akkor bekapcsoláskor nem koppant. Csak ha átváltottam a hangszínszabályzót elkerülő kapcsolót. Na akkor féltettem a hangszóróimat. Persze nem volt szükséges ez kapcsolgatni.
Úgy tűnik, hogy valami buta kontakt hiba okozhatja a jelenséget, bekapcsolás után halk búgás hallatszik a hangszorókból (brummos) finom ütögetésre elmúlik és ilyenkor a ki be kapcsolásnál sem jelentkezik a membrán szaggató csattalnás. Szóval először szétszedem és megkeresem a kontakt hibát.
Üdv!
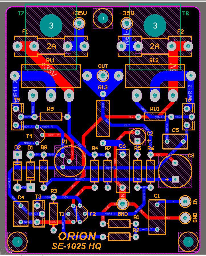
SE1025B hangszínszabályzójához van valakinek NYÁK terve vagy fotói, amiről vissza lehet rajzolni? Előre is köszi
Üdv. Van egy új beforrasztatlan nyákom, arról tudok készíteni fotókat ha úgy jó?
Bocsi, kicsit elfelejtettem ezt a projektet, de ha a fóliás oldalt le tudnád fotózni merőlegesen, az segítene. Előre is köszi
Üdv!
Tervezgetek egy SE1025 utánépítést, eközben merült fel két kérdés nehezen beszerezhető alkatrészek miatt: 1) a kombinált hangerő/balansz gombhoz koaxiális potit szerezni elég nehéznek tűnik, szóval gondoltam megrajzolom a panelt különálló balansz potival, mert kihagyni/áthidalni egy poti helyét egyszerűbb. A mellékelt ábrán látható (amúgy egy Hitachi erősítőből származó) megoldás jó kiindulási alap, vagy ti milyen kapcsolást alkalmaznátok? 2) az eredeti erősítőben fejhallgató csatlakozó nem a szokványos kapcsolós jack, hanem annál bonyolultabb a fejhallgató elé kötött ellenállásosztó miatt, ilyesmit szintén nem nagyon találtam. Erre a problémára többféle megoldás is eszembe jutott, de gondoltam érdemes magamon kívül más véleményét is megkérdezni ezekről: - elhagyom a fejhallgatókimenetet teljesen - előlapra teszek egy füles/hangfal kapcsolót - valami ügyes megoldással relével kapcsolom le a hangszórókimenetet fejhallgató csatlakoztatásakor De persze ha valakinek van ezeknél jobb ötlete, az is érdekel
Megválaszolom a saját kérdésemet: nem, ehhez speciális karakterisztikájú poti kell (lásd itt a W-vel jelölt görbét), lineáris potival a középső tartományban alig van hatása, a két szélén meg nagyon hirtelen keveri le az egyik oldalt. Marad a sztereó LIN potis megoldás.
Csinálgatom...
Az lenne a kérdés, hogy kell-e valamit változtatni, vagy jó-e így a kapcsolás. Elvileg a változtatásokat követtem. Kell-e a potihoz soros ellenállás? A poti értéke megfelelő? Az egyiknél, nem tudtam beállítani a nyugalmit 5mV-ra, ami elvileg a 20mA lenne a 0.47R-en mérve. Nagyon le kellett tekerni, de akkor is csak 60mV körül volt. Vagy rosszul csináltam? A T4 helyett, lehet-e BD139, bordára csavarozva, vagy nem kell?
Szia! A kapcsolásba talán az erősítésnél kell beavatkoznod, ha az érzékenység kevésnek bizonyul. Megvalósítása: R5 220-330 Ω, C2 100 uF.
A túl magas nyugalmi áramot valami banális hiba okozhatja, ha eleget nézed, biztosan rájössz. Méréssel is behatárolható, ehhez tedd a voltmérő tapogató csúcsait a T4 emitterére és kollektorára és írd meg a leolvasott értéket. A másik csatornával is összehasonlíthatod, kb. 1,2 V-ot várunk. Semmi jelentősége, de tisztelegjük azzal Georg Simon Ohm előtt, hogy kijelentjük, a 20 mA, 10 mV-ot ejt a fél Ohm-os ellenálláson |
Bejelentkezés
Hirdetés |








Tápkondi, vagy valami csatoló kondi hiba lehet, mert nem hinném, hogy ez normális jelenség. (30 év távlatából nem emlékszem milyen volt a régi) Ez még Sanken IC-s végfokkal készült, nem szeretném kinyírni.






