Fórum témák
» Több friss téma |
Fórum » Fordulatszámmérő kétütemű motorra
Elvagy tévedve egy kicsit!
Amiről te beszélsz az egy feszültségstabilizátor,hogy mindig egyenlő mértékben kapja a feszültséget az áramkör! (mert ha nem ez lenne akkor elég fals eredményt produkálna) Ha a motorodnak az akksia 6V -os akkor 4805 -össel, de ha 12V -ról hajtod, akkor viszont a 7805 -össel kellmegvalósítanod. Ez egy TO220 -as tokban van, de TO92-es tokban is kapható. (de a ledekmiatt TO220 -ast javaslom) Nem tudom melyikbolygón voltam, de bocs hogy össze zavartalak! Ha ezt az áramkört megépíted, így ahogy van, akkor az tökéletesen fog működni!
melyik bolygón
ez tetszett...am köszi ,a mellékelt móricka rejz után már értem a dolgot ,köszi
Sziasztok!
VAn egy fordulatszám mérő, mutatós, de elektromosan van mozgatva ![]() Szóval ez egy 4ütemű autóban volt. Szeretném rápakolni a simsonomra. Az ugye 2 ütemű. 555-tel hogyan oldjam meg azt, hogy kétüteműről is működjon? Milyen ellenállás-kondi értékekkel próbáljam?? A motorom mexakítóját kötném ugye a trig. lábra. CSak nem tudom hogy oldjam meg. És egy másik! Az autó 12 Vos volt. A müszer is 12 Vot kap. van egy 3ik lába a müszernek, azon kapja a jelet. Oda hány V kerül?? Ott is 12 van?? Kössz: Uli
Közben rájöttem, ott is 12 V kell.
VAlaki megmutatná hogyan csináljak "2T-ből 4T-t?"?? ![]() Kössz előre is: Uli
Sziasztok!
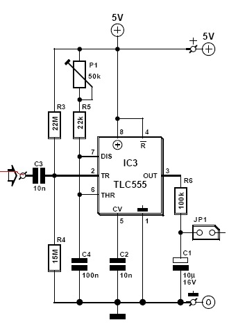
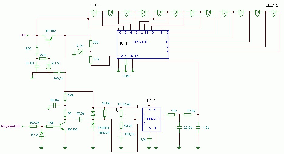
Én megépítettem ezt a ford.számmérőt de az első 8 led állandóan világit Már mindent próbáltam .. Valakinek sikerült ez a kapcsolás? Csatoltam a leírást, ha v.ki tud légyszi segítsen *szerk: Am jól működik a többi része Az nem lehetséges h. a tápom miatt összeszedi a zavarokat? Stabil szabályozható tápról megy
Szia!
čn nem pont ezt épitettem meg, hanem azt ami a szocimotoros.hu oldalon volt. Az azt hiszem naggyából ugyanez, valószinünek tartom, hogy a gond is azonos. Cserélgettem az ic-ket is de mindig ugyanez volt a gondom nekem is, hogy vilagitott mind a 8 led DE sikerült megoldani! Van egy masik topik, ahol reszletesen leirtam, hogy mit kell csinalni, hogy jó legyen, csak nem emlékszem a cimére. Ezért, hogy ne keljen sokat keresgélned és boldogulj, nagyvonalakban leirom, hogy mit csináltam ![]() Elöször is nézd meg pontosan a szocimoptoros.hu-n a tuning résznél az utolsó oldalon a kapcsrajzot és vesd össze ezzel. Ott ahol van a jp 1, megszakitod az áramkört és az LM ic bemenetére köss egy potit ugy, hogy a poti közepsö laba megy az ic-re, az egyik oldasó láb a +5v-ra a másik oldalsó pedig a -5v ra. Utánna én a 2,2 kiloohmos ellenállást 5 kiloohmos trimmer potira, a 22 kiloohmosat pedig 25 kiloohmosra cseréltem. Akár hosszabb vezetékkel is bekötheted. Azért kell összevetned a rajzot, mert a te általad épitett áramkörben 2db 22 kiloohmos ellenállás van és nem tudom melyik az amelyiket ki kell cserélni. ja, a trimmereket állisd elöször 2,2 és 22 kiloohmra aztán kapcsold be(illetve beforrasztás elött jobb már beállitani) Ha bekapcsoltad akkor tekergesd azt a potit ami az LM-ic bemenetére van kötve. Addig variálj a két másik potival amig nem fog szépen az elsö ledtöl az utolsoig menni. Nekem most müködik szépen, igaz az 555 ic vel felépitett rész nem megy de ledek szuperül mennek. Hátha nállad is ez a gond. Ha van még kérdésed kérdezz nyugodtan. űdv
Okés, köszi megpróbálom
Nekem az IC-k melletti ellenállásoknál most is poti van, az egyikkel állítottam be a ledek(1-10) fényerejét
Ha rákötöm a potit és szép lassan tekergetem szépen egyesével mennek fel a ledek(1-20)
Szal akkor az 555-ös részével van a baj ? Meg ha méregettem az ellenállásokat az 555-ös potijánál akkor kezdtek elaludni a ledek..szal csak 4 világított mindig , nemtudom mivan vele
No akkor, valoszinüleg az 555 ös résznél lehet a gond
én is eddig jutottam, hogy ott valami zür lehet. Illetve van tekercs az 555 ic bemenetére kötve? jeladó tekercsre gondolok. Ha nincs akkor kösd az áramkör bemenetét a negativ tápfeszhez és nézd meg ugy, hogy mit produkál. Ha elalszanak a lámpák, akkor lehet, hogy minden rendben van, csak hiányzik az a tekercs. Ezen az oldalon feljebb ampervadász hozzászolásában van is egy kép mellákelve, nézd meg!
Köszi a segítséget sikerült!
Én kötöttem el egy vezetéket az 555-ösnél De nélküled nem találtam volna meg Mégegyszer kössz
Nekem a ledes része sorban van, 3mmes kisledekkel 10-11 cm-es
Az elektronika oldala is ugyanakkora, csak a szélességre különbözik(nálam). (am nekem robogó van) De az elvileg a Simson eredeti órájába belefér ha köralakút csinálsz
A te gondod jellemzően a legnehezebb
Egy 4H4Ü motoron volt a mérőd, fordulatonként 2 impulzust kapott, most viszont 1H2Ü motorra menne, aminek fordulatonként egy gyújtóimpulzusa lesz. Vagyis hogy ugyanannyit mérj, meg kellene duplázni a bemenő impulzusokat; ez megoldható úgy, hogy a megszakító nyitására és zárására is generálsz egy-egy jelet, természetesen megfelelő illesztéssel, négyszögesítéssel.Esetleg ki lehetne próbálni, hogy a megszakító nyitásakor (azaz gyújtáskor) egy tranzisztoros előfok adna az órának egy jelet egy diódás vagy-kapcsolat egyik ágán, záráskor pedig egy monostabilban futó 555-ös (a másik diódás ágon), aminek a billenési ideje kisebb, mint az elméletileg kapott minimális zárási idő.
hello!
Nem tudom hol tart most a fórum, de itt egy jó kapcsolás Bővebben: Link
ez 4 ütemű és a fúrum címe pedig 2 üteműre utal..amúgy ez tetszik nagyon de nekem 3 számjegyet kéne kiírnia ahhoz hogy pontos legyen..százast,ezrest és tízezrest
Az 555el átalakítható, 2 ütemű méréshez!
Szóval, nincsen akadály!
akkor azt a rész kipipálhatom de a valahogy meg lehetne oldani h 3 db 7szegmenses kijelző mutassa?..vagyis hogy az ötszázas fordulatot is mutassa?
Akkor OK! Simson órába akarom beleadaptálni, olyan trabi átfolyásmérő stílusúra
Nem, sajnos!
Az áramkör 2dgites sajnos! Én annak örülnék a lejobban, ha 4digites lenne!
szassztok
annak elektronikai akadálya nincs, hogy 3 vagy 4 digites n/m mérőt építsünk, DE ezekhez a fordulatonkénti 1 jel már marhakevés , ezért tök fölösleges ezzel foglalkozni. az áramkör időlapját meg hülyeség növelni, mert úgy meg nagyon lassú lesz, (mint a bicó Km óra..) de ha egy + jeladót szereltek fel ami legalább 4 de inkább mégtöbb jelet ad (minnél több annál pontosabb) / kör akkor lehet tervezni egy 3, 4, 5, 6, ... digites műszert (de megintcsak tök fölösleges, mert a 100-as éretékeket is aligalig lehet majd látni, gyorsan változik) tehát ... csá
ahhoz akkor hogy menjen 2 üteműről is nincs véletlen valami kapcsolási rajzod?..jahh és ha 2üteműn lesz akkor is max 9900ig mér vagy akkor már 99000ig?..tetát a bal oldalit 10000el és a jobb oldalit pedig 1000el kell majd szorozni?
Szoval nekem a mellékelt részt kéne megcsinálnom.
Annyit hozzáfűznék még, hogy mi lenne ha megfejelném egy tranzisztorral a megszakítóról jövő kábelt? (mint ahogy a második képen van?) És JP1 helyére beraknék egy ujabb tranzisztort ami kapcsolgatja nekem a 12Vot. És persze a 100-s ellenállást is kisebbre cserélném. Egyébként ez a kapcsolás biztos azt csinálja, hogy megkétszerezi a bejövő jelek számát?? (és akkor a másik mit csinál? )Kobold! Ha nem haragszol az már leírva is túl bonyolultnak tűnik hát még megépíteni nekem.... Mikor egy egyszerű vilanypásztorral is heteket szívóztam De azért köszi és ha már itt vagyunk, HEstore-ról nem kell valami? ![]() ![]() ![]() Uli
szeva
nem egyisksem kétszerezni meg a jelek számát ![]() mindkettő arra hivatott hogy az n/m el arányos egyenfeszütséget állítson elő, amit már piszokegyszerű mérni.. a 2-4 es rajz hoz még 2 LM3914 is tartozik (ld: BSS elektro vagy szocimotoros oldal) totti91! az átalakítás úgy lehet hogy az időlapot 300ms ról felnöveled 600ms ra ,DE akkor az lesz, amit montam, hogy belassul.. vagy CD4553 és a CD4511 közé kell tervezni egy "kódátalakítót" ami a bemenő BDC kód decimális értékét megduplázza, és a kimeneten ugyancsak BCD kódba jön ki. Ez nem annyira bonyolult, mint elsőre hangzik.
Sziasztok!
Eléggé kezdetleges szinten van tudásom és akárhogy próbálkozok, semmit nem sikerül kihoznom az alábbi fordulatszámmérő kapcsolásból. Valahogy mindig zárlatos lesz és már nem értem, mit ronthatok el mindig. Hálás lennék, ha valaki megnézné egyáltalán működik-e ez a kapcsolás... Köszi
Szia!
Szerintem minden led elé rakj be egy 330 Ohmos ellenállást, meg a 9es lábat vagy a földre kötöd vagy a "levegőben hagyod." Tápfeszt szerintem nem előnyös rákapcsolni. Szerintem innentől működöképes lehet uli
Hali!
Nem kell ellenállás, és a 9-es módválasztó (pont vagy sor) is mehet közvetlenül testre vagy tápra. Ez a kapcsolás szinte az alapkapcsolása az IC-nek: adatlap. Ez így még nem elegendő ahhoz, hogy fordulatszámmérő legyen, mert ez csak annyit csinál, hogy minél nagyobb a bemenetén a fesz, annál több LED világít. Még kellene valami, ami a fordulatszámmal arányos feszültséget állít elő. Egy példa a mellékletben. Krisz
sziaztok
engem olyan fordulatszám mérő érdekelne, ami egy LCD modulra lenne rákötve és úgy mutatná a fordulatszámot
TEssék:
Bővebben: Link
köszi
|
Bejelentkezés
Hirdetés |





ez tetszett...









