Fórum témák
» Több friss téma |
Ebben a topikban kizárólag azzal szeretnék foglalkozni - amit a téma címe teljesen lefed - hifi erősítők tervezéséve és semmi mással. A ledegradált "hifi" szó jelentése nálam azt jelenti, hogy magas hanghűségű erősítők tervezése. A most kialakuló félben lévő "Aloha" névre keresztelt végfok tervezése lenne az első projekt, amelynél szeretettel várom a (valóban) hozzáértők hozzászólását. Nem titkoltan itt elsősorban Bélára gondolok, de sokat tanultam pl. "shany"-tól és "mcc"-től... vagy mondjuk "Alkotó" már profibb nálam nyákok tervezésében... tehát a nálam okosabbak hozzászólását és építő kritikáját boldogan fogadnám el (talán még önfejűségemet félretéve is).
Örömmel látom, hogy e dolognak végre optimális helye van. Sikeres ténykedést kívánok hozzá!
Bármilyen tervezéshez először meg kell határozni, hogy mi az elérni kívánt cél. Ehhez meg
kellene határozni, hogy mit nevezünk hi-fi-nek. Miután a tervezés elsődlegesen valamilyen szimulátorban történik, deklarálni kellene a kívánatos műszaki tulajdonságokat. Ezeket: THD, IMD, többtónusú jelek vizsgálata ( ennek semmi értelme ), SID, fázistorzítás, TIM, DIM30, DIM100, DF, hőstabilitás és még egy rakás egyéb tulajdonság. Ezeket mind lehet szimulátorban modellezni. Különben ez a topik semmiben sem fog különbözni a korábbi erősítős topikoktól. Aztán ha mégsem tetszik a hangja, akkor jöhetnek az ezoterikus megoldások. Üveggyöngy, lábtól-lábig forrasztás, ezüst drót, matricák, stb. A lehetőségek tárháza végtelen...
Egyszer nemrégiben elém került egy cikk, amiben azt olvastam, hogy a profi gyártók hátulról közelíti meg a témát. Lemezjátszó hangszedő tervezésről esett szó, ahol először az elkérhető árat határozták meg, majd ennek 8%-át vették alapul mint gyártási költség. Természetesen kell a profit, mert ebből él mindenki.
Az diy emberkét ez nem érdekli, azaz a részéről beinvesztálható költség simán lehet a kész termék 100%-a, vagy ha bevállalja a veszteségeket, akár több is. Az eddigi munkáid sem a 8%-os kategória, de nem is gondolom hogy ez vezérelt valaha. Az új topik nyitás már időszerű volt, mert a korlátozás miatt valóban eltipródott sok ötlet. A tél, valamint a velejáró szobafogság napjaink hasznos eltöltésére nagyon jó a szoftveres tervezés. Remélem sikerül hasznosan hozzászólnunk, meg esetleg saját előnyt is kovácsolni belőle. Ez most amolyan pezsgő bontós prológ szerűre sikeredett, nem is volt más szándékom vele.
Gondolom -habár nincs a címben leírva- félvezetős erősítők tervezéséről szólna a topik. Nem lenne sok értelme a két eltérő technika egy topicban tárgyalásának, ráadásul csövesből az elmúlt száz évben már mindent kitaláltak-kipróbáltak. (mondjuk félvezetősből is már majdnem mindent
, de ott tágabb még a játéktér, lehet ötletelni)
Na... még egyszer fussunk neki: (compozit/segítő)
Idézet: „A most kialakuló félben lévő "Aloha" névre keresztelt végfok tervezése lenne az első projekt, amelynél szeretettel várom a (valóban) hozzáértők hozzászólását.”
Én a topik címére reagáltam. Ha az Alohával akarsz foglalkozni, akkor ennek kellene a címben szerepelnie. Annál is inkább, mert mit akarsz tervezni az Alohán? Már kész van.
Ettől még megfontolandó, amit írtam. ( persze neked nem muszáj... )
Én is a topic címére reagáltam
Bocs. Faragjon a HE ALOHA-n? A hozzászólás módosítva: Okt 7, 2025
Igen, onnan szeretném folytatni ahol abbahagytuk a másik topikban.
A kis alohával, amit Bandi barátomnak hirtelen összeütöttem (egy nap alatt egyszerűsítettem le a kapcsolást, péntek délután kaptam kézhez a nyákokat és kedden délután már Bandinál volt a kész végfok) volt egy "kis" gond amiről még senkinek nem dicsekedtem el (főként Bandinak nem - aki jól képzett villamosmérnök egyébként). Gyorsan meg is jegyzem még, hogy ajándékba kapta tőlem... csak úgy, mert miért ne. Szóval... első bekapcsolásnál volt benne egy pontosan 150 MHz-es 50mVpp gerjedés. Ezzel aztán szívtam fél napot mire végleg megbizonyosodtam afelől, hogy mi okozza. Valami saját magamnak sem megmagyarázható módon kihagytam Q3, Q4 bázisából a "gerjedésgátló" ellenállást. Pedig a nagy Alohában ez benne van és szükség is van rá. A kapacitív sokszorozó szűrőkondija és a fóliainduktivitás alkotott egy rezgőkört, amit csak úgy tudtam megszüntetni, hogy kiforrasztottam a nyákból az 1000 mikrókat. És így maradt. De így természetesen nem jó. Ettől aztán annyira elment a kedvem az egésztől, hogy meg sem hallgattam idebent. El kellett telnie némi időnek ahhoz, hogy újra elővegyem ezt a kapcsolást és most már kezdem komolyan venni, mert ki lehet ebből még hozni valamit. Az a lila vonal a nyákrajzon azt mutatja, hogy utólag megpróbáltam hurokban körbevezetni a földet és ettől nem változott az égvilágon semmi. A kimeneti zaj sem, a brumm sem, a gerjedés amplitúdója és frekvenciája sem. Ebből meg az a tanulság, hogy szerintem teljesen jó az a fóliarajz megoldás amikor a nyák szélén körbe vezetjük a GND-t, látszólagos földhurkot képezve ezzel. Az előerősítőben alkalmaztam ezt és voltak ott ellenzői, hogy ez nem jó, mert ez így "földhurok". Nem az, ha jól van kitalálva a nyákrajz. Ennyit most így folytatás/bevetésképpen a témába. Erről fog szólni és bármiről ami még eszünkbe jut. Szakmai topikot szeretnék, nem vitatkozósat. Arra ott van az összes többi. A hozzászólás módosítva: Okt 7, 2025
Úgy érzem tisztáznom kell néhány dolgot annak ellenére, hogy ezt felesleges "papírmunkának" gondolom, mivel többszörösen ismételnem kell önmagam
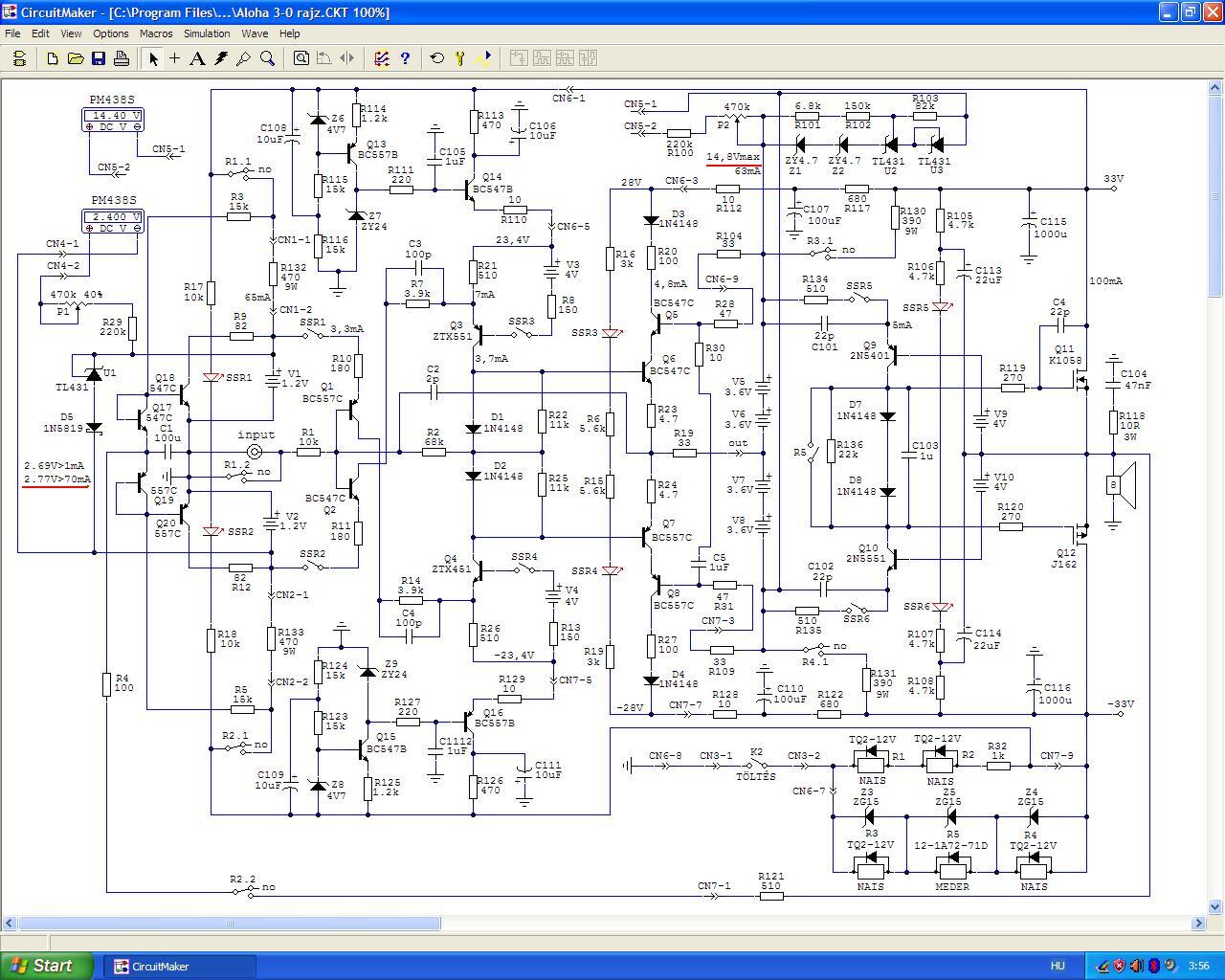
Idézet: „Bármilyen tervezéshez először meg kell határozni, hogy mi az elérni kívánt cél.” 1. Adott az alapkapcsolás. Ez az "Aloha blokkvázlat" 2. A gyakorlatban működő végleges változat már kicsit bonyolultabb, de ennél (sokkal) egyszerűbben nem lehet kitalálni (szerintem). 3. Ebből a végfokból építettem 3 db-ot, de több nem fog készülni belőle. Mindhármunknál ez az etalon végfok - a hangja alapján. Akik nem emlékeznének rá, a kedvükért mellékelek egy fotót a kész végfokról. 4. Ezt a kapcsolást szeretném emészthetővé tenni, olyan irányba elvinni, hogy bárki meg tudja építeni magának (ha akarja). Az elérni kívánt cél egy budget végfok, ami lehető legkevesebb alkatrésszel megközelíti az a hangképet amit az akkumulátoros társa tud. Ne kelljen semmilyen alkatrészt beválogatni, ne kelljen bemérni, ne legyenek benne trimmerpotik, stb... tehát lehetne a neve is: Aloha budget. 5. Első körben ez az "Aloha budget" kapcsolási rajza. Ezt kellene tovább fejleszteni, mert ez így csak félkész - bár már működő kapcsolás. Idézet: „Ehhez megkellene határozni, hogy mit nevezünk hi-fi-nek.” 6. Hifinek azt a hangot tekintem amit nálam lehet hallani. Idézet: „Miután a tervezés elsődlegesen valamilyen szimulátorban történik, deklarálni kellene a kívánatos műszaki tulajdonságokat. Ezeket: THD, IMD, többtónusú jelek vizsgálata ( ennek semmi értelme ), SID, fázistorzítás, TIM, DIM30, DIM100, DF, hőstabilitás és még egy rakás egyéb tulajdonság. Ezeket mind lehet szimulátorban modellezni.” Ezen jót mosolyogtam : ) 7.: Idézet: „Én a topik címére reagáltam. Ha az Alohával akarsz foglalkozni, akkor ennek kellene a címben szerepelnie. Annál is inkább, mert mit akarsz tervezni az Alohán? Már kész van.” A topik címe is jó. Nem csak az Alohával akarok foglalkozni hanem minden olyannal amivel egyéb topikokban már nem lehet mert a trollok miatt bezárták. Konkrétabban: minden olyannal amit még nem tudunk az erősítőkről... mert szerintem még mindig nagyon keveset tudunk róluk, különben csak egyetlen erősítő kapcsolás lézene: a legjobb. Ami torzítás fajtákat felsoroltál, azoknak az égvilágon semmi köze nincs egy erősítő "hangjához"... pontosabban fogalmazva: csak nagyon kevés. 8. Az Aloha csak szerinted van készen, szerintem még messze vagyunk attól, hogy azt mondjam rá, hogy ennél többet már nem tudok kihozni belőle.
A múltkor újra elővettem a Tesla tranzisztor-tesztert és egy teljes napig méregettem -különböző paraméterek alapján- BC557C/547C tranzisztorokat. Azért ezeket, mert szimpatikusak és mert valamire azért jók ezek is.. Abban biztos kezdek lenni, hogy bétára beválogatni tranzisztorokat nudli. Semmi. Van ahol számít a bázis-emitter emitter feszültség, mert pl. a bementi fokozatban ennek szórása jobban eltolja a kimeneti offset feszültséget mint a béta néhány százalékos hibája.
A termikus változásokat is mértem. Elrettentő. De elképzelhető, hogy van olyan munkapont beállítás ahol nagyon kicsi, vagy mondjuk azt, elhanyagolható termikus torzítása van egy kisjelű tranzisztornak. Az egész "méréssorozatot" egy újságlap szélére firkáltam és magam sem tudok eligazodni rajta. Ezzel szerintem nagyon érdemes lesz még foglalkozni. A legnagyobb gond, hogy nem tudok állandó környezeti hőmérsékletet fenntartani nulla légmozgás mellett. Az is több perc míg beáll a termikus egyensúly. Roppant nehézkes az egész mérés úgy, hogy valamennyire hiteles is legyen. Egy hőszigetelt erősítő panelt kellene használni hozzá. Pl. alul hungarocell és rá kell dobi egy rongyot a nyákra, aztán kivárni... vagy valami ilyesmi. A hozzászólás módosítva: Okt 8, 2025
Elnézést, de nagyon sok minden cikázik most az agyam helyén, amit a másik topikban nem tudtam leírni.
A Somától kapott kapcsolás lényege, hogy a differenciális ellenállások összege (közel) állandó. Ez hozzávetőlegesen 1mA-nél 26 Ohm, 0.1mA-nél 260 Ohm, 10mA-nél 2.6 Ohm, stb... Az egésznek a lényege, hogy amennyivel a tranzisztor árama nő, diódáé annyival csökken. De ezt más módon meg lehet csinálni. Például ha a bemeneti fokozat 150R ellenállását kondival áthidalnám, hasonló eredményt kapnék (némi mókolás után). De ezzel talán (vagy most) nem érdemes foglalkozni. Az merült fel bennem, hogy első körben megnézem a VAS nyílthurkú átvitelét (Bode) és torzítását a buffer kimenetén 1W/8R szintnél (ahol még a kimeneti fokozat "A"osztályban dolgozik). Látható, hogy a VAS nyíthurkú erősítése 54dB, a domináns pólus 6.3 kHz-en van, a THD 0.1% Folytatom... A hozzászólás módosítva: Okt 8, 2025
Azt válaszoltam Somának, hogy a differenciál erősítők ugyanígy működnek (bár nem szeretjük őket igazán) és degeneráló ellenállással tovább javul a linearitásuk. Aztán esett le a tantusz, hogy akkor miért nem ez van a bemeneten. Megoldás egy csomó offset problémára, lesz egy összegzőpont a bemeneten a DC szervó számára... vannak előnyei. És vannak hátrányai.
A nyílthurkú erősítés ( a kisebb értékű degeneráló ellenállások miatt) 8 dB-lel nő, a domináns pólus frekvenciája ennek megfelelően 3.9 kHz-re csökken... de 10 kHz-en van 4 dB nyereség, ami ingyen van. A THD nem nő, még egy hangyányival kisebb is. A fázismenet hullámosabb lett, mert még egy (vagy több) pólus került be a rendszerbe. Ez a hátránya. Idézet: „Az is több perc míg beáll a termikus egyensúly.” Ebbe jól belementél. Ha nem zavarlak meg vele, ha már ennyire, az adott félvezetőnél a gyártó is jelenthet működési eltérést. Szóval ez az egész így brutális meló.
Harmadik változat. Most megnézzük igényli-e a kapcsolás Q13, Q14 FET meghajtót.
A nyílthurkú erősítés nem változik. A domináns pólus frekvenciája 3.9 kHz-ről 5.9 kHz-re tolódott fel... nem sok és ez nincs ingyen mert újabb két tranzisztorral bővült a kapcsolás. Már 14 tranzisztoros. Mindegyik kisjelű tranzisztor nyugalmi árama 3 mA-re van beállítva. A THD 0.1%-ról 0.0017%-ra csökkent (1W/8R). A nyugalmi áram is csökkent, 300 mA-ről 130-ra. Már látható a keresztezési torzítás. A fázistartalék 72 fokról 88 fokra nőtt. Tehát ez tűnik eddig a helyes iránynak. Idézet: „mert szerintem még mindig nagyon keveset tudunk róluk, különben csak egyetlen erősítő kapcsolás lézene: a legjobb.” Ha valamit megtanultam eddigi kevéske mérnöki pályafutásom alatt a világról, akkor az az, hogy műszaki eszközöknél mindig csak valamilyen kompromisszum létezik az adott eszközzel szembeni elvárások terén és a "legjobb" egyéntől, körülményektől függően mást és mást jelent. Amivel nem azt akarom mondani, hogy nem léteznek jobban vagy rosszabbul megtervezett/összerakott dolgok vagy hogy ne lenne érdemes keresgélni az ismert tudomány határain, sőt. Pont azért érdekes, mert annyiféleképpen lehet megoldani ugyanazt a műszaki feladványt és ezeknek mind megvannak a maguk sajátos előnyei, hátrányai. A házépítést műveljük pár évezrede és még mindig nem csak egyféle ház létezik Idézet: „Pont azért érdekes, mert annyiféleképpen lehet megoldani ugyanazt a műszaki feladványt és ezeknek mind megvannak a maguk sajátos előnyei, hátrányai.” HFM, 80-as évek. 45 éve!! A piactérre sokféleképpen lehet eljutni..Csajozzatok inkább! A hozzászólás módosítva: Okt 8, 2025
Több dolgot soroltál fel, és nagyon sok minden jutott hirtelen az eszembe. Nem írom le mindegyiket, mert túl hosszú lenne, de:
1. az Aloha hangjáról sokat lehetne regélni. Röviden csak annyit, hogy tényleg referencia, és ha "egyszerűbben" csak megközelítően ilyen jó hangot lehet kicsikarni valamiből, akkor az tényleg "budget". 2. az első közelítés az lehetne, hogy az akkukat segédtápokkal kiváltani, de az nem "budget", mert bonyolultabb lenne, mint az eredeti kapcsolás. 3. mivel az alapkapcsolás rendkívül egyszerű és végtelenül logikus, nehéz hozzányúlni. Talán az egyszerűsége miatt hídba lehetne kötni, és akkor szimmetrikus is lehetne a bemenete. (Tudom, hogy ez neked is eszedbe jutott!) Ebben az esetben viszont spórolni lehetne a tápon. Nagyon várom az ötleteidet!
Korábban a Rádiótechnikában jelent meg egy Hifi kapcsolás, talán "kompromisszum mentes erősítő" címmel. Az első FET-es erősítők egyike volt. Abban a cikksorozatban nagy hangsúlyt fektettek a termikus torzításra. Ugyanúgy, ahogyan te is. Ott "de facto" kijelentették, hogy a differenciál erősítő rossz. Pedig nem volt még szimulátoruk. (Meg próbálom keresni a cikket...)
Még szólózok egy cseppet. THD-t nem lesz okom szimulálni a továbbiakban, mert ez a "budget" alapkapcsolás szerintem már nem nagyon fog változni. Már majdnem meg is lehetne építeni, de még alszom rá vagy 180-at. Továbbra is fennáll, hogy nincs másik végfokra szükségem, de hajt a vérem, hogy kipróbáljam ezt is. Meg persze lefoglalom magam valami "hasznossal" még akkor is, ha világnak sincs szüksége erre az erősítőre. Azt feltételezem, fog úgy szólni ha elkészül, hogy sok audiofil megnyalná mind a tíz ujját utána. De az az állandó probléma az ilyen diy készülékkel, hogy a panelben lévő alkatrészek ugyan "fillérekbe" kerülnek, de kell hozzá még a tápegység (egy-kétszázezer pénzért) és a doboz is (hűtőbordástól, csatlakozóstól, stb.) nagyjából szintén ez az árkategória - kiviteltől és igénytől függően. Szóval nem olcsó mulatság. Ennyit nem akartam írni.
Tehát a THD most, zárthurokban: Lehet, hogy tévedek, de szerintem az ennél kisebb THD már csak számháborúzás... a szubjektív hangminőségre nincs hatással. "Szép" és élethű mély hangot a jó tranziens átvitellel, a DC csatolással, a jó tápegységgel lehet előcsalogatni. Hogy (a gépzenéhez képest) élethű hangok jöjjenek ki a hangsugárzókból, ahhoz kell a jó nyákterv, az átgondolt felépítés/vezetékezés, a létező legjobb tápelnyomás, az átfogó negatív visszacsatolás mellőzése. Ha két mondatban össze lehet foglalni 45 év tapasztalatát, akkor ennyi. De a tévedés jogát fenntartom... ezek a saját gondolataim. Másnak lehet más véleménye, amik meg az Ő saját gondolatai. A hozzászólás módosítva: Okt 9, 2025
Kedves Soma!
Köszönöm, hogy hozzászóltál! Egyedül a 3. pontra tudok érdemben válaszolni. Eleinte valóban volt egy olyan gondolatom, hogy megépítem hídban is ezt a kapcsolást, de már nem vagyok biztos benne, hogy ez jó ötlet lenne. Bár ki tudja mit hoz még a jövő. Egyelőre - már csak a kísérlet miatt is - legyen aszimmetrikus kivitelű. Még arra is gondoltam, hogy talán duál monónak sem kellene feltétlen lennie, de ez jelentéktelen költségmegtakarítás lenne... a pénz meg egyébként sem számít(-ana, ha lenne). Ezt a legutóbbi bemeneti fokozatot (Q1-4) többféleképpen nézni. Ha akarom differenciál erősítő, ha nem akarom akkor Q1 (Q3) földelt emitteres fokozat, Q2 (Q4) pedig "előfeszíti" a nyugalmi áramot. Még meg kell rágni milyen hatással van a nagyfrekvenciás viselkedésre, bevisz-e egy újabb pólust a rendszerbe. Még nincs akörül a fokozat körül minden rendben. A termikus torzításról nem tudok semmit. Ehhez mérni kell, mert a szimulátor nem mutatja (vagy ki kellene találni valamit arra, hogy mutassa). Ezért mondom, hogy ez a kapcsolás még csak vázlat. Rengeteg mindent (lehetőleg jól) át kell gondolni. Az a "kompromisszum mentes erősítő" nem a Pirit Endre féle cikk véletlenül? Ha az, akkor szerintem azt már rég felülírta az élet és gyakorlat. Termikus torzításról emlékeim szerint csak Sípos Gyula írt, de elképzelhető, hogy Ő is elhamarkodott ezt-azt az írásaiban. Bár neki köszönhetjük a probléma felvetését és ez nem kis érdeme munkásságának. És Sípos Gyulán nőttünk fel... régi szép idők : ) Majdnem lemaradt. A fetgörbítőnél ami differenciál erősítőnek látszik, az csak annak látszó tárgy. Ott emitterkövető hajt meg földelt bázisú fokozatot. Az emitterkövető állandó Uce feszültségen üzemel, olyan mit az Alohában a kaszkód, csak ki lett spórolva egy tranzisztor (a kaszkód).
Szia Karesz!
A cikk: Piret Endre: Rejtélyek és valóság a Hi-Fi végerősítőben. Rádiótechnika 1989.12/620. Jó a memóriád! " A fetgörbítőnél ami differenciál erősítőnek látszik..." Agymenés: az Aloha egy "folded cascode" fokozattal kezdődik, amit illeszteni kellett a végfok meghajtóhoz (Q13, Q14). Mi van, ha a bemeneti cascode földelt bázisú kapcsolásban működő "felső" tranzisztora (Q3, Q4) helyett rögtön a nagyjelű meghajtó (és torzításcsökkentő) Q7, Q8 a cascode "felső" tranzisztora? Kiesik Q3, Q4, Q13, Q14. Hat tranzisztor marad, ha differenciálerősítős a bemenet, akkor nyolc. Marad elég erősítése a rendszernek? Van még ötletem, de -sajnos- rohannom kell. Mint mindig.... folyt. köv.
A Piret E erősítők sem alkottak világsikert. Anno voltak hívői és ellenzői.
Mi az a fetgörbítő???? Várjuk a folytatást. Idézet: „Fetgörbítő” Sajnos a mai világban gyorsan terjed a hozzá nem értés. Ebbe fogunk beledögleni
Nem tudom honnét kezdjem, de valahol egyszer Karesz feltett egy kapcsolást, ahol egy bizonyos áramköri részlet nevét nem tudtuk definiálni, ezért kapott egy becenevet. Mivel senkit sem zavart, ráadásul nem jelentkezett senki hogy kijavítson, rajta maradt az a bizonyos név. Majd volt még pár ilyen "nem helyesen megfogalmazott" nyavaja, amire megint senki nem reagált. Nem mintha elvárás lett volna, így megszületett néhány elektronikai "szleng".
Nos ez a fetgörbítő is valami ilyen. Nincs hivatalos neve, de mivel már több éve senki nem reagált rá se pro se kontra, így marad. Ez egy olyan korrektor fokozat, ami a Mosfetek nemlineáris viselkedését hivatott korrigálni.
Jön valami időjárási front. Tegnap 72 órát aludtam, nem ettem, nem cigiztem, halálközeli élményeim voltak : ) Ma már úgy érzem megmaradok, de még dob fejem és észhez térnem...
Én jobban örültem amikor csak durciból nem jelentkeztél, mert az a saját döntésed volt. Engem felpofozott az asszony tegnap 13:00-kor, pedig csak aludtam. Éjszakás után többnyire 10:30 körül kelek, csak hétvégére összegyűlik az alvási igény, oszt nagyon mélyen alszok. Annyira, hogy a testem is lehűl, meg alig veszek levegőt. Az asszony meg megilyed. No nem azért mert fél hogy elpatkolok, hanem a húslevesbe mindig én csinálom a tölteléket. Anélkül meg nem jó.
Te se ijesztgess minket. Még nincs kész az Aloha.
Az ősz nálam mindig ilyen, de még eddig mindig túléltem.
Köszönöm, hogy aggódsz miattam!
Nem "folded cascode"-dal kezdődik, az a kapcsolás (Q1-Q4) maga a folded cascode.
A többit háromszori elolvasás után sem értem. |
Bejelentkezés
Hirdetés |





, de ott tágabb még a játéktér, lehet ötletelni)
Bocs. Faragjon a HE ALOHA-n? 

























