Fórum témák
» Több friss téma |
A PICkit3 v3.01 -et nem fejlesztik, elavultnak minősítik. Csak az MpLabX IDE vagy az MpLabX IPE -t lehet használni, ha újabb típust szeretnél programozni PICkit3 -mal.
És mi a járható út, ha mondjuk mikroBASIC/mikroC-ben íródott a program és van egy hex fájlom?
A hex állományból a nem kettősponttal kezdődő sorokat törölni kell. Ezután a MpLabX IPE programjával beégethető.
Üdv!
A képen látható pickit 3 klónt használtam pic programozásra és debugolásra. Kb. 1 évig teljesen jól működött és egyszer csak nem akarja felismerni az mplab. Van akinek van esetleg tapasztalata ezekkel a klónokkal kapcsolatban, hogy mi lehet a baja?
Mit jelent a nem akarja felismerni? Hibaüzenet? Eszközkezelőben mi látszik?
Próbáld meg a firmwaret újra rátölteni.
Az mplab azt az ablakot dobja fel, ami a képen látható. Az eszközkezelőben kifejezetten pickit elnevezésű eszközt nem találok, a HID fül alatt jelenik meg egy "USB beviteli eszköz", amikor csatlakoztatom a számítógéphez.
A "sima" programozó alkalmazása felismeri az eszközt?
Más-más firmware kell a PICkit3 ba, ha az MpLab 8 -cal vagy a MpLabX korai vagy későbbi és megint más kell, ha a saját kezelő programját (PICkit3 application) szeretnéd használni.
Milyen verzióval használtad most és utoljára?
MPLAB X IDE v4.05-ös verziójú MPLAB-ot használom. A pickit3-on nem tudom milyen verziójú bootloader volt eredetileg sajnos, mert tegnap ráraktam egy új bootloadert a a pickit3 application segítségével. Ez a bootloader a pickit3 application mappájába volt. Ezután kiválasztottam, hogy MPLAB-ban legyen használható a pickit3 és így már felismeri az MPLAB a pickit-et, de valamiért az output ablakban a programming... feliratnál megakad és nem lép tovább.
A hozzászólás módosítva: Okt 8, 2019
Helló! Mai nap elővettem a nálam lévő kínai klónomat hogy a furkó féle pickit 2 felprogramozzam vele.A képedet nézve le van ütve róla egy dióda a kapcsoló mellet.Nem tudom mennyire aktuális ez még.Holnap az enyémről is teszek fel képet.
Sziasztok! Egy Pickit3 kínai klónpm van. A Picki3 standalone programmert használom. Egy ideje nagyon nagyon nehezen ismeri fel a rákötött PICet, folyton a no devuce detected-et írja ki. Kézzel állítom be a tipust, akkro se tudja se írni, se olvasni. Aztán nagy nehezen (1-2 órás szétszedem-összerakom, próbálkozom után) felismeri,. de akkor meg használat közben néha megitn csak azt mondja, no device detected.
Már a vásárláskor is nehezn tudtam rávennia munkára, mert folyton no decvice detected volt, de ha egyszer elkezdett működni, akkor utána nem volt vele baj (utáltam is elővenni emiatt, hogy ahajamat téptem kínomban, mire működésre bírtam) Van valakinek hasonló tapasztalata? Ennyit tudnak ezek a kínai klónok? ILYENNEM VAN Másik kérdésem: A programmerben nem tudom kiválasztani a 12F1572 PIC-et. Lehet valahogy rávenni arra, hogy ezt is tudjam vele programozni?
Nézd át/forraszd át, lehet kontakthibás valahol
A eredeti kapcsoláson egy csomó öngyógyuló biztosíték van. Ha ezen a klónon is vannak ilyenek, érdemes azokat is megnézni.
Levettem a tokot, de nem látok rajta gyanus forrasztást. Sok smd is van rajta. Próbáljam átforrasztani hátha veletrafálok a hibásba? Elég vacakul forrasztok.
Nem tudom mi az az öngyógyuló biztosíték és hogy mit is kezdhetnék vele. Cselérni lenne érdemes ezeket?
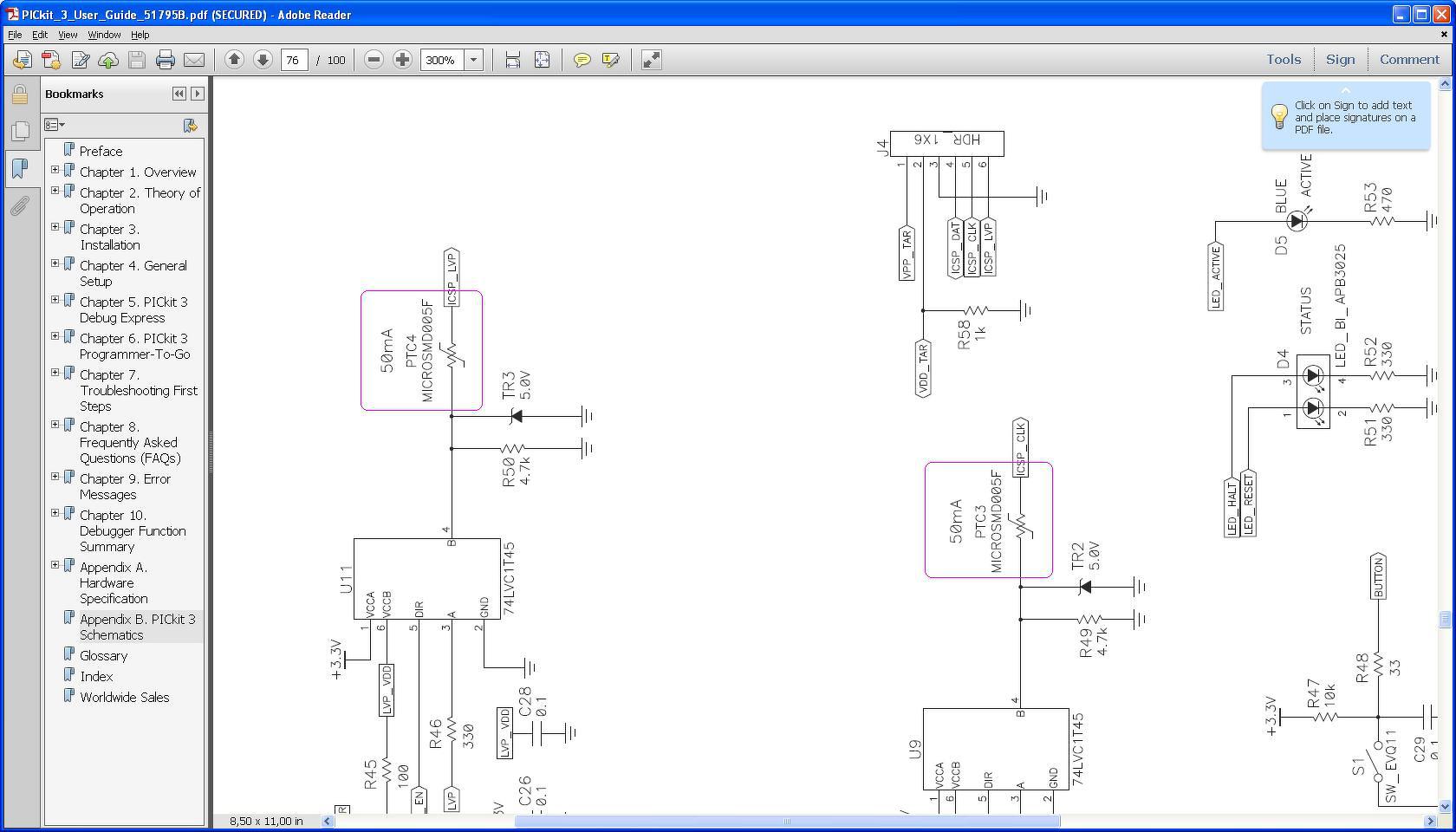
A kapcsolási rajz részleten bekarikáztam. Ehhez hasonló, de a méret lehet eltérő.
A holnap kicsit elcsúszott. Az ígért képek.
pickit3 klón hibaSziasztok, ismeritek azt a kinai pickit3 klónt, amely majdnem eredetinek tűnik, de a microchip logo alatt nincs piros festék, csak a műanyagház pirosa? Nagyon bizonytalanul működnek, ha épp működnek. Van valami ismert és javitható hibaoka ennek?
Ugyanilyenem van, semmi bajom vele. A cuccod rendes tápról járatod ugye, nem a pickit adja ?
|
Bejelentkezés
Hirdetés |













