Fórum témák
» Több friss téma |
Sziasztok!
Olyan problémával küzdök, hogy egy elektromos kandallóban a lángot ledekkel szimulálják. Sajnos az áramkör szénné égett, de a ledek tökéletesek. Olyan áramkört keresek, aminek a megépítése nem túl költséges, de megfelelő lehet a lángok imitálására. Természetesen led alapon. Remélem tudtok segíteni. A hozzászólás módosítva: Dec 28, 2016
Október vége, és november eleje környékén vladcepes kolléga épített hasonlót, és emlékeim szerint eléggé lekövethető munkássága.
Esetleg ha van otthon használaton kívüli ledes teamécses, abból talán lehetne valamit fabrikálni.
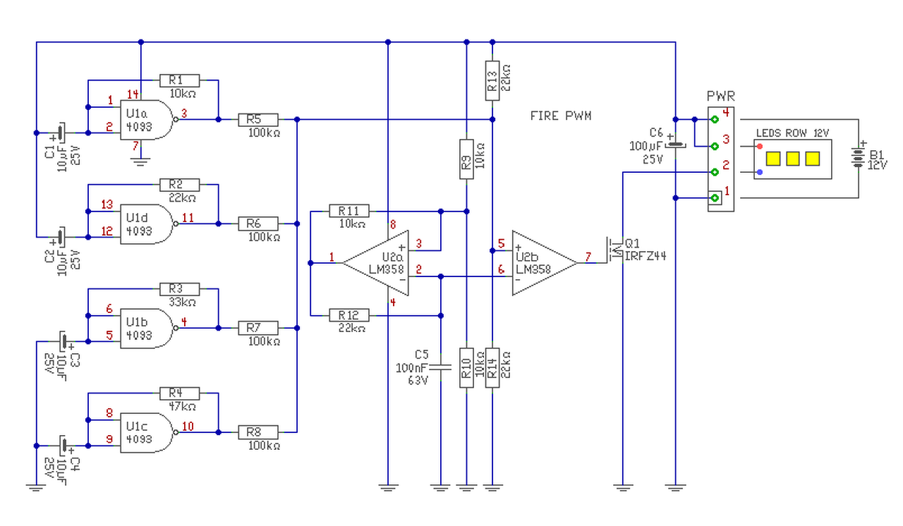
Hello! Összerajzoltam a dolgot, talán így érthetőbb..
Teljesen tiszta.
Mekkora a terhelhetősége, mert nekem egy egész ledsor van?
A Fet-et csepp hűtőfelülettel, 2..3A-ig célszerű terhelni maximálisan.
Lerajzoltam a nyákot. Persze lehetett volna ügyesebb is..
Sziasztok!
Elég régen jártam erre Itt van anno a félkész állapotban lévő effekt. 1 Itt beleraktam egy dobozba mintha kályhába lenne(viszont a doboz belseje nagyon visszatükrözte az egészet és így nem lett igazán jó a videó) 2 Hogy milyen lett a kályhába nem tudom mert odaadtam a terméket hogy szereljék bele. UI: köszönöm itt a kollégáknak a segítséget !
Szia!
Nagyon jó tüzelőanyagot sikerült szerezned, semmi füstöt nem látok, kiváló hatásfokkal ég a tüzed Milyen színű ledeket használtál?
Szia!
Igen,szerencsére nem fűstől,és mégis ég Az első videón talán még látszik is hogy sárga,narancs és piros. Ott még csak egy vezérlő van,és külön kellett meghajtani őket. Aztán csináltam 3 vezérlőt. 1 vezérlő 3 ledet visz. Itt van egy félkész állapotban a vezérlő. Van egy rendes nagy kandalló annak a mintájára csináltam egy kicsit ez is félkész állapotba, ebbe fognak pislákolni a következő ledek. De itt csak egy vezérlő lesz 3 leddel. Üdv!
Be tudnád csatolni az eredeti lay out file-t. Abból könnyebb méretarányos rajzot nyomtatni.
Hello! Én nem Sprintben készítem a nyákot, de gondolom nem egy megoldhatatlan feladat ezt az egyszerű nyákot lemásolni.
Hello! Alapvetően használhatsz (bár a tokozása/bekötése is más). Viszont a 747 nem igazán "féltápfeszes" működésű. Vagy is adatlap szerint a kimenet nem tudja megközelíteni a GND-t.
Így a Fet esetleg nyitva maradhat. Avagy a PWM jel alacsony szintje nem tudja lezárni a Fet-et. De orvosolható, ha az U2b kimenete és a Fet Gate közé egy fehér Led-et teszel (Anód az OPA felé), valamint egy 2,2k ellenállást a Fet Gate és Source közé. Ez 2,5..3V körüli feszültségeltolást végez a GND felé. Így a Fet képes lesz lezárni.
Köszönöm a választ!Akkor marad így nincs idő most átkonsruálásra.Ha ez bevált akkor az eredeti lesz megépítve.Az asszony már így is türelmetlen
Sziasztok! Megépítettem,és tökéletesen működik köszönöm!
Sziasztok!
Egy makettet építek és ebben a videóban látható villódzó megvilágítást szeretnék bele. Direkt nem villogót írtam, mert ez nem az. Lényegében több led csinálná ezt a hatást. Megcsinálni bármit megcsinálok, csak tudjam, hogy miből és hogyan. Szóval..van ötlet, hogy milyen típusú ledekből, milyen további eszközökkel lehetne összehozni ezt a sok-sok gyertya fényét utánzó hatást?videó Köszi előre!
Szia!
Van ez a gyertyafényű LED, használd azt. Bővebben: Link.
Szia!
Ezekből 5-6 darab szerintem tökéletesen elég lehet Teljesen véletlenszerű hatást kelt. Ha több fény kell, akkor a LED-ekkel párhuzamosan köthetsz további LED-eket. Persze célszerű tápegységről működtetni. Bővebben: Link
Köszönöm szépen!
Hello! "Megsokszorozni" pld. így tudod egy gyertya Led fényét. Ezek így együtt fognak villódzni.
Az első az eredetileg a gyertyában lévő Led, a többi sima sárga. A hozzászólás módosítva: Nov 28, 2021
Elektromos kandalló LED hibaÜdv! Van egy Klarstein elektromos kandalló, melynél a következő hibát tapasztaltam. Minden működik rajta, csak a láng imitáció nem. Mégpedig bekapcsolás után halványan világítanak a LEDek, így nem müködik a láng imitáció. Néha felvillan, vagy pár másodpercig világít a 3 LED szinkronban, ilyenkor van lánghatás is. Mi lehet a probléma? Levideózva:https://youtube.com/shorts/N0B5wtH52Is?si=iJN_LB4SrXvtepiC
Tartok tőle, hogy ezt itt senki nem fogja megmondani neked.
Meg kell nézni, milyen tápja van. Ha esetleg csupán egy soros kondenzátor, az lehet a bűnös.
Túl sok opció nincs. Vagy a tápegység része rosszalkodik vagy valamelyik LED adta fel a küzdelmet. Utóbbira akkor van esély ha a LED-ek sorba vannak kötve, ezt a képekről nem lehet megállapítani.
A típusát megadhattad volna. Ez egy imitációs (kamu) kandalló, vagy fűt is?
Az előbbi van nekem is, pont olyan forgó bigyókkal...abban folyamatosan világít a 3 LED.
Köszönöm az eddigi hozzászólásokat, egyébként fűt is. Laikusként multiméterrel dióda vizsgálatra állítva az 1. és 2. LED világít, a 3. nem. Akkor tehát az lenne rossz? Mert bekapcsolva a kandallót mind a 3 ugyanúgy, de gyengén világít.
Amikor jól működik pár pillanatra és láng is van, olyan erősen világít mindhárom, hogy vakít. De aztán megint elhalványulnak szinkronban.
|
Bejelentkezés
Hirdetés |







Itt van anno a félkész állapotban lévő effekt.












