Fórum témák
» Több friss téma |
Mielőtt kérdezel, a következő két dolgot ellenőrizd!
I. A helyes tápfeszültségek megléte.
II. A kimeneten van-e egyenfeszültség.
Élesztés.
17,7 terheletlenül, 16 terhelten
Irtam hogy lutri így. Majd elmegyek hozzá és megnézem mi nem jó.
Akkor azért melegszik. A megengedett legnagyobb fesz 16V. Tegyél egy 12V-os stab IC-t rá és nem fog melegedni, és nem nyírod ki az LM-et.
valahogy gondoltam h ez lehet a hiba, köszi a segítséget. egyébként nem baj, ha 47K potik helyett 50K-sak vannak bent?köszi: Maverick
Ez a kis értékkülönbség nem zavar sok vizet.
köszi
Hello!
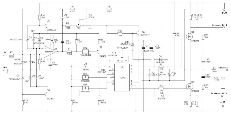
Digitális erősítő kapcsolási rajzot keresek. ha lehet olyat amit már valaki kipróbált és műxik.Tudna valaki segíteni?
Két rajzot találtam, de egyik sem volt megépítve ismerős által.
Sziasztok, én is keresek egy rajzot, kb 150 - 200 W-os végfok kéne, ami nem IC-s.
Köszi: Maverick
Köszi ha van még valakinek akkor ne kíméljen.
Nekem még van egy pár. Csak elő kell túrni....
Ajánlom még figyelmedbe EZT a topikot is!
Üdv
Van egy kb 80wattos SM85A tranzformátorom. 2x24volt váltót ad le. Ebből szeretnék építeni valami jó érősítőt. Tudnátok ajánlani valamit??? Előre is köszönöm...
Attol fugg mik az igenyeid es lehetosegeid. Ha gyorsan, egyszeruen osszeallithato vegfokot szeretnel akkor valamilyen IC-s erositot lehetne ajanlani (vmelyik TDA, vagy LM sorozatbol). Ha tobb kedved, idod es lehetoseged van akkor epits vmilyen BJT tranyos v. FET-es vegfokot (pl. B5, VF2, AB osztalyu JLH, stb.). Szamos kapcsolas van, de a kisebb teljesitmenyu trafo miatt ne szamits nagy kimenoteljesitmenyre es/vagy kivezerelhetosegre. Egy otthon hallgthato kis erositot ossze lehet dobni belole, diszkozasra vagy kihangositasra mar keves lesz.
Egy otthoni kis erősítőre gondoltam, és valami egyszerűbbre.
Akkor szerintem TDA 7294 ez nagyon egyszerű és otthonra bőven elég.
Én A VF2-t javaslom, nagyon jó erőssítő
Az is jó lehet, pár alkatrész az egész és szerintem jobb hangja is lehet mint a TDA-nak.
Sziasztok! Egy érdekes kérdésem lenne azokhoz a szakikhoz akik nagyon otthon vannak az erősítő témában.
A következő lenne: Van egy átlagos gyári, szobai erősítőm ami gyárilag nem földelt hálózati bemenettel van szerelve. Mi történik akkor ha én ezt átalakítom földelésesre? Vagy ha teszem azt házilag erősítő építésbe fogok akkor hogyan alakítsam ki a hálózati csatlakozást? Földesre vagy csak símán? Komolyan érdekelne a dolog. Köszi előre is!
A dobozt mindenképpen földelésesre alakítsd! Érintésvédelmi szempontok miatt is. Tehát csatlakozó földje telibe a dobozra csatlakozik, majd erről alakítod ki a sasszi pontot egy ellenállás és párhuzamosan vele egy kondin keresztül, esetleg tehetsz ezekre párhuzamosan egy egy egymással szembe fordított diódát is. Ez ki van tárgyalva "erősítő földhurkos probléma topicban" vagy valami hasonló a neve.
Általában az ilyen erősítőknek van külön földelés csatlakozója, ez egy csavar vagy valami csatlakozási pont ami külön fel van tüntetve a földelés jelöléssel.
A gyári otthoni használatra szánt cuccuk kettős szigeteléssel készülnek:
2. Érintésvédelmi osztály (Kettős szigetelés) Ezeken a készülékeken az itt látható jelölés feltüntetése kötelező, és szigorúan tilos azokat leföldelni, vagy a védővezető-rendszerbe bekötni. A készülékek bekötött csatlakozóvezetékein olyan csatlakozó dugókat alkalmaznak, amelyek nem rendelkeznek védővezető-érintkezővel. Szerintem ne állj neki átalakítani, az úgy biztonságos ahogy van! Ha házilag építesz erősítőt azt a legegyszerűbben földelésesre tudod megcsinálni, persze ehhez lényeges hogy olyan konnektor legyen a felhasználás helyén amibe be van kötve a földelés! A erősítő belsejét úgy kell kialakítani, hogy a 230V-os részekhez még véletlenül sem lehessen hozzá érni!
Hali! Nagyon köszi a válaszokat! igen valóban igy van ahogy mondjátok a kettős szigetelés meg minden. Csak hogy én egy kicsit más szemszögből szeretném ezt a földeléses témát feszegetni. Előre Megkérek mindenkit hogy most következőkért ne égessetek el mágilyán. Köszi.
Nos az a helyzet hogy engem is megfertőzött az a fogalom hogy "HiFi" Ami azt jelenti hogy keresem a hangokat kb olyan szinten mint akik milliókat ölnek szobai zenecuccokba, csak én kicsit szerényebb körülmények között keresem a lehetőségeket . Pl a somogyi hangszóró részemről el van felejtve, ezzel remélem mindent elmondtam. Nem akarom leszólni a somogyit csak azért ettől kicsivel jobbat próbálok összehozni.de azért mégse kerüljön milliókba. Szóval az érdekelne hogy egy erősítő hangzásvilágát befolyásolja e a földelés vagy sem. A neten már találtam egy hifi fórumot de ezt a kérdést még nem tárgyalták ki. Pl volt aki leföldelte a hangfalában lévő hangszórókosarát és állítja hogy jobb lett a hangkép. Nekem egy LUXMAN erősítőm van és egy ROTEL cd játszóm és egy CANTIUS hanfalpár aminek a hangváltója is átment kisebb alakításokon, de szeretném ezt fokozni ha még lehet persze csak ilyen apróbb trükökkel ami egy átlag keresetböl elérhető.
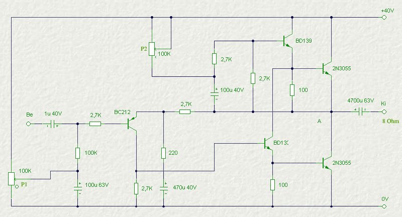
Sajnos kipurcant a vidi végfokja,majd később javÍtom,maradt a tda-m,az is elég egyenlőre.Tudnátok esetleg egy A osztályú tranzisztoros erősÍtőt ajánlani,ami nem olyan bonyolult? 15-20 W teljesÍtménnyel megelégszem.Előre is köszönöm a fáradozást.
Tudom,hogy ezekbe kell kimenőtrafó,annak majd utánajárok valahogy.
Én még nem hallottam h ezekbe kell kimenő trafó de ami szimpla tápfeszről jár abba tuti kell kimenő kondi. Kimenőtrafó ahogy tudom az csak a csöves erősítőknél meg a 100v-os rendszereknél is van valamilyen trafó.
Nekem van egy régi könyvben (D.Nührmannprofesszionális kapcsolástechnika I.kötete) egy 1.5wattos A osztályú erőlködő,ahoz kellett kimenőtrafó.Az ráadásul 16 ohmra lett méretezve.
Sőt a kimenőkondis megoldások lennének a legjobbak nekem,egyszerűbbek,és van itthon egy rakat kondim,most bontottam egy csomó panelt.Valami kell a vidi végfok helyére,ezért lenne jó az A osztály,úgy hÍrlik szép hangja van,remélem a rockhoz és a metálhoz is megfelelő választás lenne..Tápfeszben bármekkora lehet az erősÍtő,max 100 volt tápfeszű is.
kimenő trafot akkor alkamaztak amikor a csőves erősítőkről tértek átt a félvezetősőkre! általában a félvezetősőknél nem kell trafo mert a kimeneti impedanciája kelően kicsi!itt egy 20wattos A osztályu:
Pont ma gondolkodtam azon, hogy lehetne egy új topicot nyitni az ilyen varázslós dolgoknak.
Ahová leírhatná mindenki mit hallott látott mivel és hogyan lehetne megvarázsolni a hangrendszerének a hangját, minőségét. Pro és kontra szinten. Bár úgy gondolom, hatalmas vitákban érne véget az a topic, de mégis jó ötletnek tartom ezt itt is és nem csak elvakult audiofil őrültek körében
Köszönöm!És még a nyákrajz is itt van!!
Ezt szeretem ebben a fórumba,gyorsan válaszolnak,és jókat Írnak.Mégegyszer köszönöm a kapcsolást ferenc.(Nem baj,ha később ferinek szólÍtalak?)
Üdv hapro! Azthiszem egy véleményen vagyunk ebben a kérdésben. Eddig sajnos nemnagyon mertem új topikot mert tartottam tőle h lecsesznek meghát nagyon sokan a TDA2003-as nál vannak leragadva meg hogy azt milyen dobozba szereljék bele. szóval nem nagyon hittem abban hogy találok valakit akit komolyan érdekel egy sztereó rendszer hangzásvilága. Komolyan mondom h egy síma sztereo rendszer képes úgy szólni hogy bármilyen házimozis kacatot símán lealáz. Aki már tényleg komolyan hallgatott ilyen hangrendszert az szerintem tisztában van azzal hogy miről is lenne itt szó. Tehát nem somogyi meg mnc vagy videoton meg ezek a diszkós dolgok hanem tényleg a valódi hangok keresése. Egy normális nyomású gyári cd-lemezen minden hang ott van, csak ki kell azt valahogy vadászni belőle. PL: Erősítő, Hangfal a kábelek minősége, a hangfalállvány, A cd-játszóban lévő da konverter, aranyozott csatik stb. Tehát érzésem szerint érdemes lenne megosztanunk e témában is a tapasztalatokat. Remélem ezt is olvassa egy modi. Üdv mindenkinek! Hifi-re FEL!
|
Bejelentkezés
Hirdetés |















