Fórum témák

» Több friss téma
Fórum » DC motor zavarja a PIC-et
Lapozás: OK   2 / 4
(#) Báddzsó válasza Sebi hozzászólására (») Máj 25, 2006 /
 
erre én is gondoltam, de aszittem nincs jelentősége... namajd akkor kipróbálom.. úgy is mingyárt..
(#) Báddzsó válasza Báddzsó hozzászólására (») Máj 25, 2006 /
 
asszem hátbalövöm magam...
ilyet én még nem láttam... : a pic villogtatja a ledet mint korábban írtam, elindítom a motort külön tápról, összeköttetés nélkül a pices áramkörrel és ugyanazt a hibát csinálja!!!
(#) Tomee válasza Báddzsó hozzászólására (») Máj 25, 2006 /
 
Szerintem próbáld ki másik piccel vagy L298-al.
Szerintem már minden lehetséges helyen kondi és tekercs halmok vannak...
(#) Báddzsó válasza Tomee hozzászólására (») Máj 25, 2006 /
 
Idézet:
„Szerintem már minden lehetséges helyen kondi és tekercs halmok vannak...”
hja
(#) eSDi válasza Báddzsó hozzászólására (») Máj 25, 2006 /
 
Helló! milyen PIC-et használsz? Mert ha F877A-t akkor a MCLR lábra az adatlapban szereplő áramkört kel építeni(2 ellenálat + 1 kondi) külömben összeszed minden hülye zavart! Én nagyon sokat szívtam vele mire rájöttem.
(#) Báddzsó válasza eSDi hozzászólására (») Máj 25, 2006 /
 
Idézet:
„MCLR lábra az adatlapban szereplő áramkört kel építeni(2 ellenálat + 1 kondi)”
úgy van.
(#) Sebi válasza Báddzsó hozzászólására (») Máj 26, 2006 /
 
Ugyanerről az jut még eszembe, hogy az összes nem használt lábat kimenetnek kellene állítani.
(#) Báddzsó válasza Sebi hozzászólására (») Máj 26, 2006 /
 
úgy van.... ...
(#) eSDi válasza Báddzsó hozzászólására (») Máj 26, 2006 /
 
Akkor nem vágom hogy miért zavarja ennyire.
(#) Sebi válasza eSDi hozzászólására (») Máj 26, 2006 /
 
Ha nem táp, csak az éteren keresztüli zavarás, akkor valami új dolgot fedeztél fel
Talán az oszcillátort képes megzavarni?
(#) eSDi válasza Sebi hozzászólására (») Máj 26, 2006 /
 
Lehetséges! Azonnal írni kell a microchip-nek! Lehet pénzt is kapsz a felfedezésért.

Minden esetre és is kiprómálok egy motort a PIC közekében. hátha nekem is sikerül előidézni a jelenséget.
(#) eSDi válasza eSDi hozzászólására (») Máj 26, 2006 /
 
Hát, próbáltam nyüstölni, de se motorra, se fúrógépre, se mobiltelóra nem reagál ilyeneket nálam a PIC, mint amiket említettél.
20MHz-es rezonátor van az én kütyümben.

egy másik szerkezetemnél akkor vettem észre lassulást amikor megfogtam a rezonátor lábait a nyák felöl. És az ujjamon keresztül a GND-vel összeért.
(#) Slope válasza eSDi hozzászólására (») Máj 26, 2006 /
 
hát akkor vagy a pic vagy az l298 sz@r, szerintem az utóbbi.
(#) Báddzsó válasza Slope hozzászólására (») Máj 27, 2006 /
 
:idiota: rájöttem mi a probléma. ....
Mivel kezdetben infrával akartam a vezérlést ezért úgy is gondolkodtam a hibakeresés közben, hogy ez infrás dolog... amíg tegnap majdnem kiszúrtam a szemem a 433MHz-s vevő antennájával miközben forrasztottam... ...

asszem most jön az a rész, hogy megköveztek....

hoppá mondom, lehet, hogy a vevőt zavarja a motor és azon keresztül mennek valamik a picbe amitől "megkattan". hát igen. Kipróbáltam leddel a vevőt és szinte folyamatosan vlágított miközben ment a motor...
pic progijából kiszedtem a motor bekapcsolása utáni vevőböl bejövő adatok figyelését, és hopp, jó lett!
Mert ugye basicben programozom a szerencsétlen picekek és hiába állítottam be a soros adatvárásnál, a Timeoutot 18msec-re, mert bejövő adatnak tekintette a motor zaját és ugye vette és vette az adatokat és várta és várta az "s" betűt (arra állítottam be) és nem törődött a Timeouttal.....

adatbe:
Serin vevo,4,18,semmiD, ["s"], lehets
if lehets="s" then goto pihi
semmiD:
return

:integet2:
(#) eSDi válasza Báddzsó hozzászólására (») Máj 27, 2006 /
 
Úúúúúúúúú! Ez előbb is eszedbe juthatott volna!!!! De a 433MHz-es vevőt zavarja a motor akkor ott van valami gubanc.....
(#) GEBE hozzászólása Nov 19, 2007 /
 
Hallo mindenkinek!

Uj manuskent segitseget kerek!

Keszitettem egy bipolaris motorleptetot. L297-L298 ic-kel.(alapkapcsolas,az ic adatlapja utan)

Mukodik rendesen a dolog.Bekapcsolasnal azonnal megfogja a motort (leptetes nelkul)
Ez igy rendben is lenne.

Azt szeretnem elerni hogy a motor csak akkor kapjon tapot ha leptetem.Minden mas helzetben ***ures legyen***(illetve leptetes utan ****engedje el***)

Ez egy Tavcso fokuszirozoja. A motor nem melegedne ha az utobbi modon mukodne.

Tudtok segiteni elmeletben?

Elore is koszonom!

GEBE

(#) Novak hozzászólása Nov 19, 2007 /
 
Heló,

mivel a léptetéshez úgyis kell egy gomb, amit nyomsz, szerintem az lenne a legegyszerűbb, ha ezzel a gombbal mondjuk még egy tranzisztort is vezérelnél, ami meg az L29X IC-k tápját kapcsolgatja. Így amikor megnyomod a gobot, hogy léptessen a vezérlő-elektronika, akkor abban a pillanatban a tranzisztor rá is engedi a tápot a vezérlésre, és léptet. Ha elengeded akkor pedig elveszi a tápot => a motor sem kap. Szerintem ennél egyszerűbben nehéz lenne.
Sok sikert!
(#) GEBE válasza Novak hozzászólására (») Nov 19, 2007 /
 
OK!

Valoban egyszeru.(habar nem tudom mit szol hozza az automatika)

Koszonom! Megcsinalom !
(#) GEBE válasza GEBE hozzászólására (») Nov 20, 2007 /
 
Megtalaltam a hibat!

Egy 100nanos kondi segitett (gerjedes)

Most mar rendesen mukodik a dolog tap kapcsolgatas nelkul

Megegyszer koszi a segitseget

GEBE
(#) Braf hozzászólása Aug 26, 2008 /
 
Igaz nem illik 100% ban ebbe a topikba ...

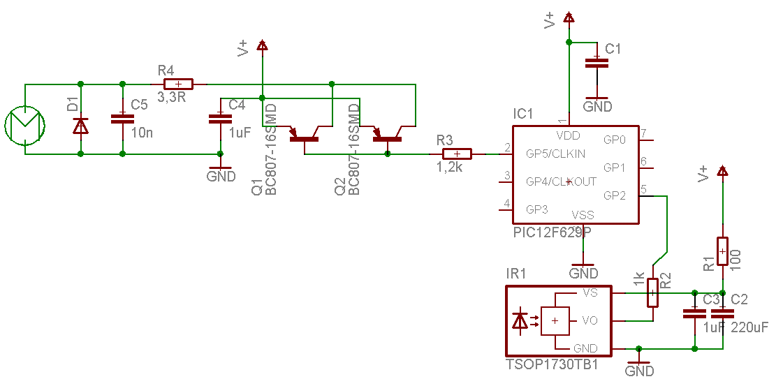
Olyan problémám lenne ,hogy egy kicsi pager motor zavar egy IR vevőt (3 lábú, 36khz). Már telekondiztam az egészet (motornál dióda, ellenállás , 2 kondi, vevőnél ellenálás+kondi). Kis fordulaton nincs baj (PWM el vezérlem a motort) de közepes fordulat felett az IR vevő bekattan és összevissza jelet ad ki magából. Tekercset nem tudok használni mert az egész nagyon apró és nem lehet nehéz (max 5-7g). Csatoltam egy kapcsolási rajzot rajzot.

sch.GIF
    
(#) Lucifer válasza Braf hozzászólására (») Aug 26, 2008 /
 
Mekkora frekin megy a PWM?
Szkóppal nézted már a jeleket?
(#) Braf válasza Lucifer hozzászólására (») Aug 26, 2008 /
 
200hz körül. (erőteljesen búg )
(#) Lucifer válasza Braf hozzászólására (») Aug 26, 2008 /
 
Szvsz DC motorot minimum kHz-s frekiről kellene járatni, de gondolom ezt már próbáltad.
(#) Braf válasza Lucifer hozzászólására (») Aug 26, 2008 /
 
Sajnos nincs több ideje a pic nek. 4mhz-es belső osc. jár és időt kell szakítani 3 pwm előállításának, soros adat fogadásának és hibaellenőrzésének. (Fentebb lehetne tornászni a frekit azzal a módszerrel hogy egy regiszterhez adogatom a kitöltési tényezőt és figyelem mikor csordul túl, de ilyenkor meg össze vissza mászna a frekvencia. Most úgy van hogy állandóan növelek egy regisztert és összehasonlítom a kitöltési tényezővel ha kissebb bekapcsolom a motort, ha nagyobb ki)

( ez nem a teljes kapcs. rajz csak egy részlet mivel enélkül minden megy tökéletesen)
(#) Báddzsó válasza Braf hozzászólására (») Aug 27, 2008 /
 
biztos, hogy a vevő "kattan be"? nem lehet, hogy a pic progija nem hibátlan? Próbáld meg kölün tápról járatni a vevőt. (külön feszstab ic ről) meg próbálkozz erősebb tápról, nem lehet, hogy nem bírja a táp ha nagyon pörög a motor? Próbáld meg, hogy raksz egy nagyobb kondit a motor tápjához. amúgy szerintem a piccel lesz itt a gond, vagy nézted szkóppal és a vevő ad ki érdekes jeleket??
(#) Braf válasza Báddzsó hozzászólására (») Aug 27, 2008 /
 
PIC fut tovább (generálja a pwm jelet csak mivel nem kap értelmes adatot ezért "beakad"). Külön tápos megoldás felejtős mert akkuról fog majd menni és mint írtam 5-7g a max súly amit elérhet (+10g az akku).
Vevőre kötöttem egy ledet és "máshogy villog" mikor bekattan. De megnézhetem logikai analizátorral. Szkópom nincs. Nagyobb kondival próbáltam úgyanúgy zavarodik (meg nem is lenne hely egy többszáz µF os kondinak)

Mivel sz.g. ről irányítom egy joystick-al ezért mikor beakad mozgathatom akármerre ugyanúgy megy a motor (és a többi dolog amit még a pic vezérel)
(#) Báddzsó válasza Braf hozzászólására (») Aug 27, 2008 /
 
a kondit meg a tápos dolgokat csak átmenetileg gondoltam, hibát meglelni.
letudod választani a picről a vevőt, csak a vevő lábat, teszt-led maradjon rajta, akkor is villog összevissza??
nem lehet, hogy a pic resetel és valami miatt a rx láb kimenet lesz?
nem tennéd fel az egész kapcs rajzot, lehet máshol van a hiba!
(#) Báddzsó válasza Báddzsó hozzászólására (») Aug 27, 2008 /
 
nem véletlen egy kis autó ez?? valszeg a táppal lesz a gond, mérd meg a táp feszültségét miközben pörög a motor!, ha nagyon leesik akkor ott a hiba. tsopok kényesek a feszre!
Amúgy a magarokamarson én is ott voltam.
(#) Braf válasza Báddzsó hozzászólására (») Aug 27, 2008 /
 
Ha resetelne a pic akkor lefutna rajta megint a "boot" szóval beállítgatná a ki-be meneteket. Majd délután megpróbálom hogy lekötöm a vevő kimeneti lábát a pic ről.
Max még azt próbálom meg hogy ugyanarról a tápról járatok még egy másik ugyanilyen vevőt és ha az is bezavarodik akkor tuti a tápellátással van a baj.

Amúgy ez egy mini repülőbe menne vevőnek azért kell spórolni a súlyal. Ha nincs rajta a motor akkor a szervót ( mágnes szervó ilyesmi csak saját készítés) tökéletesen vezérli.


(#) Braf válasza Báddzsó hozzászólására (») Aug 27, 2008 /
 
Biztos a táppal van a baj. Táp stabil 5V (7805)(Mérve is stabil). "Teljes gázon" 500mA körül eszik tehát nem okozna problémát.

Nem tsop csak ezt találtam eagle ben hirtelen Ilyen a vevő : SFH 5110
Következő: »»   2 / 4
Bejelentkezés

Belépés

Hirdetés
XDT.hu
Az oldalon sütiket használunk a helyes működéshez. Bővebb információt az adatvédelmi szabályzatban olvashatsz. Megértettem