Fórum témák
» Több friss téma |
Fórum » Labortápegység készítése
Nem azt irtam,hogy 10V-ra esett volna (ha igy lenne akkor kevésbé melegedett volna a borda),hanem azt,hogy túlterhelt állapotban biztosan esett a szekunder feszültsége,nem is keveset. Ahogy mondtam,méréssel kellene ellenőrizni,és utána számolni a valóban eldisszipált teljesitményt.
Szerintem az áramkorlátod sincs megfelelően beállitva,ha a panelmérő 6A-t jelzett ki. Idézet: „Szerintem az áramkorlátod sincs megfelelően beállitva,ha a panelmérő 6A-t jelzett ki.” Áh, szerintem meg a panelmérő írt hülyeséget, majd holnap beteszem a 110K-t ahogyan javasoltad, normálisan beállitom a potit rajta, és úgy rákötöm a söntre, illetve rákötöm a multit is, igy nem tud "hazudni" illetve terhelés alatt szépen megmérem a puffert is, hogy mekkorát esik a feszültség. Így ki kell derülnie a dolgoknak. Az áramkorlát jelenleg úgy üzemel, hogyha mondjuk beállítok egy kis áramot, elkezdem felfelé tekerni a feszt, akkor egy fix terheléssel (pl:10ohm) egészen addig emelkedik a fesz amíg el nem éri az áramfelvétel a beállítottat, ezen a ponton kigyullad egy led,(áramkorlát) és hiába tekerem feljebb a feszt, nem megy feljebb csak akkor ha az áramot is feljebb engedem. Ebből gondoltam én azt, hogy csak azért ment fel 10V-ig és nem tovább mert akkora áramot vett fel az izzó, hogy maxra tekerve is bekapcsolt az áramkorlát és nem engedte már feljebb a feszt. Ez nem lehetséges?
De igen,lehetséges (igy kell működnie). Akkor a panelmérő a ludas. Bár az izzó karakterisztikája 10V-nál is lehetővé teszi a 6A-t.
Irtad,hogy tettél fel képet. Hová?
ennek a lapnak a legtetején van egy HSZ, ott a kép. Közben eszembe jutott még valami (sorry ma nagyon szétszórt vagyok) ha jól emlékszem, a TL431 helyett tévedésből valami V431-es referencia került bele és ez nagyjából a felét szolgáltatta a 2,4V nak, ennek a kicserélése az után történt, hogy 6A-t mutatott a műszer, úgy jöttem rá, hogy a két műszer ugyanúgy bekötve az ampermérő a dupláját mutatta egy digittel kevesebben, tehát ennek fényében az valójában csak 3A.
A fene tudja, most úgy áll a műszer, hogy1,1K van benne és kicseréltem a 431-et jóra, most ugyanazt méri mindkettő, holnap beteszem a 110K-t és kiderül a dolog. Ott a kép legfelül.
Erre a hsz-re válaszoltam, nem tudom hogy kell linkelni HSZ-t.
Szia!
Mellékelem a bekötésem. Bocs a béna rajzért. Az egyenirányító: KBU 4g http://www.datasheetcatalog.org/datasheets/150/251435_DS.pdf A stab IC: L78S15 lenne. A kondi lábán 30-31V-ot lehet mérni... Szerintem így kell bekötni a trafót, de nem vagyok már semmiben sem biztos. Előre is köszi! Üdv.
Jelen esetben klick a #277211 -számra, majd bejön a link, amit majd az URL gombal beillesztesz.
Hali!
AC-t mértél a trafón? Mert terhelés nélkül az a 9VAC magasabb, kb 12VAC. Ezek ugye sorosan kötve, majd egyenirányítva kijön jó 33VDC. Használd az adatlap azon kapcsolását, melynek neve: "High input voltage circuit"!
Krisz03 mondandójához én sem tudok hozzáfűzni többet, igaza van. Bár így is stabilizálnia kellene ugyanis az adatlap szerint 35V-max bemenő feszültséggel még működnie kell, kicsit jobban fog melegedni terheléskor mintha 16V-ot kapna mert ugye sokkal többet kell eldisszipálnia, De ahogyan krisz03 mondta csak terheletlen állapotban jön ki a trafóból 12V AC, terheléskor sorosan kötve 9V+9V=18V AC, ez pufferelve egyenirányítva nagyjából 24V DC-lesz, ezt megkapja a stab, és leviszi 15V-ra, ez így teljesen jó.
Egy dologról nem esett szó! A stab kimenetét mérted? Mennyi jön ki rajta? Mert ha ott megvan a 15V Akkor semmi gond ezzel, köss rá egy valamilyen terhelést (csak ne motort) pl 2db 12V5W izzót sorosan, és úgy mérd meg a be és a kimenő feszt a stabnál. Így jónak kell lennie. Ha a stab kimenetén jóval több van mint 15V akkor az a stab már többé nem stab, ívjavitás, bal váll fölött a kukába. Üdv: Doncso
Üdv.!
A bekötés a rajzodon jó. A puffer elkón szerintem azért mérsz nagyobb feszültséget, mert terhelés nélkül csúcsértékre töltődik. Meg kellene mérni, hogy mekkora a valós feszültsége a két 9V-os szekunder tekercsnek. Üdv.: Attila
A stab IC kimenetés 19V körül mértem. Szóval akkor az meghalt.
![]() Esetleg van valami erősebb stab IC, aminek lehet adni mondjuk egy 40V körüli bemenő feszt és 15-16V körül jön ki a kimenetén? Ha nincs, akkor hogyan lenne célszerű megoldanom ?
Ezzel a megoldással jónak kell lennie, csak szerezz be egy üzemképed 7815-öst. De legelősször mérd meg a terheletlen kimenetet a trafón, sorosan kötve minden elkó és más nélkül. Több lehetőség is kínálkozik, például a 7815 elé beteszel egy 7824-et, ez leviszi 24Vra, innen meg a 7815 tovább szökkenti 15V ra.
Vagy, fogsz egy LM317-et, ez max 40V ig jó, ezzel máris tudsz csinálni egy kisebb szabályozott tápot, ha nem kell hogy szabályozott legyen, egyszerűen egy trimmert teszel be az áramkörbe , beállitod a kimenőt 15V-ra és úgyhagyod. Ez így 3A-t tud.
Ha végképp nem akarsz trimmert használni sem, akkor ajánlom figyelmedbe, a BSS-en van a kalkulátor fülnél egy jó kis LM317 számoló, de vannak előre kiszámolt értékek 15V-ra is. pár ellenállás, egy két kondi és kész is.
Oké, köszi!
Sajnos most dolgoznom kell, de este újra megpróbálom. Reggel hoztam 78S15-öt így kezdődhet a harc előlről! ![]() Üdv.
Jó, de elsőként üres AC-feszt mérj, ha az meghaladja a 35V-ot ne is kösd rá a stabot.
Szia mex.
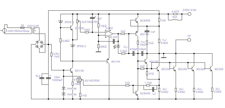
Megcsináltam amit és ahogyan mondtad. 110K és a bekötések. A képen éppen egy TDA erősítő tesztjét folytattam, 12,8 V-os feszültségen 170mA-vett fel éppen, ez biztos jó mert a multit is sorba kötöttem árammérésben és jónak tünt, előtte teszteltem 15ohmos müterheléssel és a legendás 12V60W-os autóizzóval, az áramfelvétel itt 3,25A-nél állt meg, tovább nem engedte az áramkorlát, feszültség 10,5V , mértem a puffert, üresen 68V, full terhelésen leesett 51V-ra. A trafó pedig 48V AC. Lényeg hogy mostmár az áramot is jól méri. Mit gondolsz ezekkel az értékekkel mennyit disszipálhat
Hello. A "legendás" izzós terheléskor : (51V-10.5V)x3.25A=131.6W hővé alakitásán fáradoztak az áteresztőtranyóid. Ami nem kevés....
De mondjuk ez már hitelesebbnek tünik mint tegnap.
![]()
Véleményem szerint ez helyes érték. A trafód a túlterhelés hatására csökkent szekunderfeszültséget szolgáltatott,ezért volt a pufferen csak 51V. Az áramkorlátod megfogta 3.25A-nál,és igy a kimenő feszültséged csak 10.5V lett. Ha most a feszültséget lejjebb veszed,pl 8V-ra az áramkorlát által szabályzott kimenő áram nem fog változni szerintem,mert az izzó kisebb fénnyel világit,de az ellenállása csökken és megintcsak több áramot akar felvenni,mint amit a táp korlátja enged. Ja és mivel lejjebb vetted a feszt többet is fog disszipálni.Azért egy 2.5A terhelhetőségű trafó áramkorlátját nem illik még 3A-ra sem állitani.
Idézet: „az áramfelvétel itt 3,25A-nél állt meg, tovább nem engedte az áramkorlát ... üresen 68V, full terhelésen leesett 51V-ra.” Ez nem piskóta! Milyen trafó ez? Nálam több mint kétszer ekkora áram hatására sem esik ekkorát a feszültség: 7A-es terhelésre durván 10V-ot esik nálam a terheletlenhez képest. A te trafódnál pedig 3,25A hatására esik 17V-ot, ez szerintem nagyon sok. Ráadásul tegyük hozzá, hogy az én trafóm sem valami hű de szuper, hiszen Kléh György tekerte. Mexnek igaza van; az áteresztő tranzisztorok kőkeményen disszipálnak, na de a négy darab tranzisztor már elég izmos ehhez, főleg hogy TO247-es tokozásúak. Úgyhogy szerintem ez nem probléma, feltéve ha jó nagy a borda és jó a szellőzése. Erre pedig a képeid alapján nincs panasz.
Igen 17V-ot esik, de valamin átsiklottál, nem a kimeneten hanem a puffernél! A kimeneten pár V csökenést tapasztaltam. A hűtés remélem jó lesz, bár kicsit megijedtem amikor kézzel még épphogy megfogtam a bordát, mert ha már két táp lesz terhelésen akkor lehet hogy indokolt lesz egy venti és egy hőkapcsoló. Bár amire én fogom használni, az nem nagy áramot kíván. Kisebb tesztelések, erősítők, műszerek ilyesmi. A trafó az egy 2*24V-os 2,54A-es német gyári torroid. Kép: Hivatkozás
Viszont volt régebben egy érdekes dolog a táppal, kis zavar volt benne, pár mV, az történt hogy pl beállítottam a feszt 12V-ra, és elkezdtem feltekerni az áramot is, amikor elérte azt a pontot ahol kikapcsol az áramkorlát de még éppen nem na ott volt egy kis zaj, terhelve is és terhelés nélkül is, az áramkorlát kikapcsolása után megszünt. Ezt úgy tünik megoldottam az áteresztő tranyők lábához benyomtam eny 47nF-os fóliát. Ha jól emlékszem a B-E közé. Így mondhatni teljesen megszünt. Egész jól kezd már összeállni a dolog. Mondjuk nem gondoltam volna hogy ennyi időt vesz igénybe egy táp összeépítése, pláne ha az ember maga fejleszti ezért elismerésem neked a labortáp 3-ért. Mostmár átérzem. De amikor végre kezd összeállni az azért kárpótol. Ja tényleg, összekötöttem az árammérőt és a feszmérőt is úgy ahogy tegnap beszéltük, jó is lett, egy tápról megy az egész, a másik táp a másik oldalé lesz. Üdv. Doncso
Mekkora kondit használsz?
Miért ilyen nagy? Kell/érdemes ekkorát használni több amperes tápnál vagy inkább csak túlméretezés? Idézet: „Igen 17V-ot esik, de valamin átsiklottál, nem a kimeneten hanem a puffernél! A kimeneten pár V csökenést tapasztaltam.” Nem-nem! Én ezt a puffer elkón mért feszültségre írtam! Most hogy írtad, a kimeneten történt pár Voltnyi esés is rengeteg! Főleg hogy ez kb 10V környékén történt, mert így ez kb. 20%-os letörés. Ez teljességgel elfogadhatatlan, főleg egy ilyen tápnál ami egyébként ennél sokkal jobb tudna lenni. De nincs semmi gond, mert ezt a letörést ki lehet iktatni. Ennek oka az, hogy a kimenetre tettél egy soros söntellenállást, na de a szabályozási pont az ellenállás előtt van. Így marhára megnövelted a tápegységed belső ellenállását. Mutasd meg a kapcsolási rajzot és megmondom hogy mit kötözgess át hogy ez a hiba (a feszültség drasztikus letörése) ne jelentkezzen. Egyébként a négyvezetékes kimenetet is ez okból találták ki. Üdv.!
Ekkorát tervezett bele SPafi mester, 10000µF 100V
Nem dicsekvésképp vagy ilyesmi, de az én tápom kimeneti feszültsége 7A-es terhelésre 10mV-ot esik.
Kerestem neked gyári labortápot, ahol ez pontosan specifikálva van, de egyenlőre nem találtam. Ezért írtam csak az én tápomét, mert azt tudom. Idézet: „Nem-nem! Én ezt a puffer elkón mért feszültségre írtam!” Igen?Nekem az a meglátásom, hogy azért esett akkora feszültség mert a trafó csak 2,5A-t tud én 3,25-el terheltem, VAGY terhelte volna jobban is a "legendás" izzó de szegény trafó már képtelen volt ennél többet kiböffenteni magából ezért esett le annyire a feszültség. De azért elküldöm a rajzot, hátha van egy két jó ötlet. Idézet: „Nem dicsekvésképp vagy ilyesmi, de az én tápom kimeneti feszültsége 7A-es terhelésre 10mV-ot esik” Akkor ez a pár V tényleg sok. De az a gond szerintem, hogy kicsi a trafó ide. Meg kellene valami normális terhelés amit esetleg tudok szabályozni, így normálisan le tudnám terhelni, mert eddig vagy nem lett rendesen leterhelve, vagy túl de akkor nagyot esett a fesz. Na várj, kimegyek, aztán szétnézek, normális terheléssel megnézem és közben fugyelem a feszültség esést is.
Igen, nagy valószínűséggel ezért esett a pufferon. Na de ha van elég tartaléka a szabályozókörnek (márpedig volt kb. 40V), akkor ennek a feszültségesésnek a kimeneten nem szabad jelentkeznie.
Egy valamire is jó labortápegység (mint például Pafié) a kimeneti feszültséget vagy áramot igyekszik mindig azon a szinten tartani amit beállítunk, bármi is történik. (Ha változik a bemeneti feszültség, a hőmérséklet, a terhelés, vagy akármi...) Te egy külső soros söntöt tettél a táp kimenete után? (Tehát a most általad belinkelt kapcsrajzon ugye ez az ellenállás nem szerepel?) Mert felesleges az az ellenállás, mérhetsz áramot a tápegységben már alapból bent lévő 0,68Ohm/2W-os ellenállások egyikén. Így a tápegységed belső ellenállása sem csökken. Csak megkérdem: a kimeneten lévő 4uH-s induktivitás nálad hogy néz ki? Pontosan milyen induktivitás az? Üdv.!
A kimeneti feszültségnek csak akkor szabad leesnie, ha a puffer elkón lévő feszültség is már a megkívánt (terheletlen) kimeneti feszültség alá esik. Vagyis igazából pár Volttal legalább felette kell lennie.
A te mostani esetedben kb. 40V tartaléka volt a szabályozókörnek, tehát nem emiatt esett le. |
Bejelentkezés
Hirdetés |








Igen?





