Fórum témák
» Több friss téma |
Jó de azért azt vedd figyelmebe , hogy tisztes csőves SE az nem olcsó, ha meg nem tudsz kimenőt tekerni akkor maga csak a 2kimenő 30 000Ft és ez még a legaljja a kimenőknek.Tehát 1000Ft-ból nem fogsz egy olyan erősítőt kihozni ami odaver a tranyás A-osztályunak.Ha van pénzed, tűrelmed és időd akkor vágj bele egy csővesbe.De ha olcsó, egyszerrű jó hangű erősítő kell akkor tranzisztoros A-osztályut célszerű választani.
Csak kísérletezés céljából szeretnék építeni egy SE-t. Mert olyat még nem csináltam. AB, B osztályú tranzisztorosat/fetteset már csináltam párat. Készítetem pár ic-set , és megpróbálkoztam már D osztályúval is.
Csöveset nem építek mert egyáltalán semmi fogalmam a csövekről. És csöveim sincsenek itthon.
Szerintem egy jlh-val jobban járnál.
Ha jól követed az építési leírást el sem lehet rontani és bizony sokkal nagyobb kategóriába tartozó erősítőket lenyom mind hang mind dinamizmus terén. Nem is egy költséges darab ahhoz képest hogy mit tud. Szerintem a panelja nincs 1000forint / csatorna. A táp az bizony költséges és a hűtés is de kárpótol a hangja és mégsem olyan drága mint egy csövesnél a kimenők és a csövek na meg a hálózati. Személy szerint én azt állapítottam meg hogy a jlh az egy tranzisztorokkal felépített "csöves" . Ha odafigyelsz az építésére olyan mint egy faék, ergo el sem lehet rontani és tuti azt a hangot fogod hallani amit a tervezője beleálmodott. Természetesen ennek előfeltétele a jó műsorforrás és a jóminőségű/jóhatásfokú hangsugárzók.
A JLH-t már ismerem egy ismerősöm épített egyet (tényleg gyönyörűen szól). De mint azt írtam kísérletezés céljára kellene nem egy tartós darabnak szánom. De ti mindenáron leakartok beszélni az SE-ről és helyette aktív munkaellenállásos végeket ajánlotok.
Talán ez még nem volt:http://home.no.net/andiha/articles/audio/claclassa.htm
Sziasztok!
Egy kérdésem lenne. Nevezetesen Hiraga nyugalmi áram beállítás. Már hónapok óta használom a Hiraga-t, tök jó, viszont az egyik oldal jobban melegszik mint a másik. Nyugalmi áramot nem mértem, vagy ha mégis, akkor nem emlékszem a mért értékekre. Viszont szerintem ez a melegedés külnbség a nyugalmi áramok eltéréséből adódik. A végtranyókat amennyire tudtam párba válogattam multiméterrel. De elég nagy az eltérés azért köztük. Oldalanként viszont egyformák és oldalanként az eltérés is ugyanannyi köztük egymáshoz viszonyítva. Ez a hőmérséklet különbség olyan mértékű, hogy ha kézzel fogom meg a bordáka, akkor egyértelműen megállapítható a tény. Melyik ellenállás változtatásával lehet a nyugalmi áramot szabályozni? Esetleg nem nyugalmi áram különbség okozza ezt a tünetet? A rajzon bekarikáztam 4 ellenállást amik szerintem szóba jöhetnek....de melyik az valójában? És mivel szimmetrikus kapcsolásról van szó, így sem kell gondolom két darab poti tápáganként...? Bár ez utóbbi csak amolyan költői kérdés, talán valójában arra irányul a kérdés, hogy miért és melyik táágba kell tenni a nyugami áram állító potit. Na hát ilyen érdekes kérdéseim vannak. Remélem tudtok rá válaszolni. üdv.: Zoli
Ezzel nem értek teljesen egyet. Készítettem én is A-osztályú végfokot, később a zenészbarátomnak odaadtam, de a hangjuk egyforma jó volt, mind a tranyós, mind a PCL86-os csöves.
Idézet: „ha meg nem tudsz kimenőt tekerni akkor maga csak a 2kimenő 30 000Ft és ez még a legaljja a kimenőknek” Ki mondta hogy tekerni kell?? Tudod hogy milyen jól megszolgálja egy hálózati trafó is? Tapasztalataim szerint 230/12V-os a legjobb légrésesen lemezelve. Nekemis ilyen van a csövesembe, és gyönyörűen szól. A csövesemre ha talán 1000Ft-ot költöttem, akkor sokat mondtam. Üdv: Müszi
Udv,
Ha nem mértél nyugalmi aramot v. csak elfelejtetted, akkor itt az ideje hogy mericskelj egyet Az elteres szinte biztosan a kulonbozo erteku nyugalmi aramoknak koszonheto, felteve ha a tapfeszultseg mindket oldalon megegyezik. Az ilyen jellegu komplementer szimmetrikus felepitesnek nem art ha minden tranzisztorat (persze vannak kivetelek!) parba valogatja az ember. Azonban nem eleg csak a vegtranzisztorokat parba valogatni, de az osszeset celszeru (azt is mondhatnam, hogy kell). Ha pedig igazan jot akarsz magadnak, akkor lehetoleg a ket oldalt is osszevalogatod, de az mar eleg nehez. A valogatast a vegtranzisztorok eseteben azonban nem ajanlom multimeterrel. A multik beta meroje nem nagyteljesitmenyu tranzisztorok betajanak a meresere szolgal. A kisjelu tranyokat azonban lehet multimeterrel valogatni. A kapcsolasban pedig a meghajto tr.-ok bazisellenallasaival (1.1kohm) tudod a nyugalmi aramot kenyelmesen beallitani. De figyelj arra, hogy amint az egyik agon valtoztatod az ellenallas ugy rogton felborul a (latszolagos) szimmetria es azonnal eltolodik a kimeneti offszet az idealis 0-tol. Tehat a ket ag ellenallasat azonos modon kellen valtoztatni! Az alkatreszek szorasabol adodo maradek offszetet pedig az 500 ohmos potival tudod kiegyenliteni. De ahogy irtam az lenne a legjobb, ha az osszes tranyo parba lenne valogatva es az ellenallasok is max. 1-2%-os turesuek lennenek.
Szia!
köszönöm a válaszod. Sokat segítettél! Az mindegy, hogy a opzitív vagy negatív tápágba teszem a trimmert? Az 500ohmos potit gondoltam után kell állítani. Egyébként a tápfesz tökéletesen ugyanaz, a tranyók válogatására csak ez a lehetőségem volt, és van egyenlőre, bár a nyákja már kész a tranzisztor béta vizsgálónak amit asszem pont te publikáltál itt. De majd kész lesz egyszer... A nyugalmi áramok eléggé eltérnek. több mint fél amper eltérés van a két oldal között. Asszem azért is nem figyeltem ez a pár hónap alatt még erre, mert volt trafó cserélgetés, tápfesz változtatgatás, és úgy voltam vele, hogy majd ha minden már beállt a végleges változatra, majd akkor....Azt ma reggel meg úgy ébredtem, hoyg jó lenne már bedobozolni ezt a csodát, és azért előtte ellenőrzéseket végzek rajta, és így jött ez ki. szóval a kérdésem az, hogy melyik tápágba kell raktni a potit? Talán mindegy? mert KD Mester B5 végfokán mindegy volt. A nyákrajzon az egyik oldalra tette, a kapcsolás rajzon meg a másikra, és azt mondta, hogy mindegy melyikbe van. De ha bele gondolok akkor ez is egyfajta szimmetrizálásra szolgál, és ha így akkor mindegy melyik oldalon van, mert szimmetrikus kapcsolásról van szó. üdv.: Zoli
"A valogatast a vegtranzisztorok eseteben azonban nem ajanlom multimeterrel. A multik beta meroje nem nagyteljesitmenyu tranzisztorok betajanak a meresere szolgal. A kisjelu tranyokat azonban lehet multimeterrel valogatni."
Ezt én is alátámasztom. Próbáltam kimérni a DoZ-be az MJ15003-akat de a multiméter (ugyan annál a taranyónál) minden mérésnél szinte más értéket hozott ki. Olyan is volt, hogy (különböző tranzisztoroknál) az egyikre nagyot mutatott, a másik tranzisztornál dúrván kis értéket mért. Meg is ijedtem, hogy ilyen nagy eltérés van a vadonat új tranzisztoraim, között, de arra gondoltam, hogy ezeknél a teljesítménytranyóknál ez a mérés nem működik. Ezek szerint bejött az elképzelésem. Adodik az egyszerű kérdés: Hogyan, mivel lehet jól megmérni ezeknél a tranzisztoroknál a bétát? Mondjuk az oszcilloszkópot zárjuk ki, mint esetleges felhasználandó mérőműszert, mert az nincs mindenkinek otthon.
Mindket tapagban valtoztatni kellene az ellenallas erteket. KD mester erositojeben az a bizonyos potmeter azert volt csak az egyik tapagban mert annak mas funkcioja volt. Azzal tudtad beloni a kimeneti 0V feszultseget ami ebben az A osztalyu erositoben az 500ohmos poti feladata! KD mester erositojeben van egy masik poti is ami a nyugalmi aram beallitasara szolgal. Itt ilyen nincs, igy trukkozni kell az ellenallasokkal. En mondjuk lehet hogy ugy oldanam meg, hogy az 1.1kohmos ellenallasokat 820ohm ellenallas + 470ohm poti soros kapcsolasaval helyettesitenem. A ketto potit egyszerre kellene allitgatni, hogy a nyugalmi aramot be tudd loni. Talan ugy lehetne megcsinalni, hogy az 500 ohmos potit kozepre allitod, hagyod az erositot, hogy bealljon egyensulyba. Aztan a 2 uj potival beallitod a megfelelo nyugalmi aramot, kozben mered a kimeneti offszetet illetve a nyugalmi aramot is mindket tapagban. Mindig meg kell varni, hogy egy ujabb egyensulyba alljon az erosito es csak utana allitani megint kicsit a potmetereken. Igy be lehet loni a kivant nyugalmi aram erteket es a 0 kimeneti feszultseget. A vegen pedig celszeru lenne a potit megfelelo erteku fix ellenallasokkal helyettesiteni. Ha kesobb megis elmaszik a kimeneti offszet az 500ohmos potival utana lehet allitani. A ket csatornat igy ossze lehetne loni, persze eleg csak az egyiken megcsinalni ezt a masikat pedig referencianak veszed es ahhoz probalod igazitani az ertekeket.
A helyzet az, hogy a beta meres mar egy kicsit kozelebb visz a jo megoldashoz, de az igazan jo megoldas az lenne ha a tranyokat karakterisztikara lehetne valogatni! Vannak karakterisztika rajzolo muszerek csillagaszati aron, tehat ez kiesett a kepbol. De azt meg mindig meg lehet csinalni, hogy mondjuk egy beta ertek sorozatot felvenni es amelyik tranzisztoroknal ez a sorozat a legjobban egyezik azokat parnak tekinteni. Erre a feladatra a multis beta merok alkalmatlanok, muszaj epiteni egy beta merot ami tobb mereshatarban is dolgozik. Tettem fel egy ilyen beta mero kapcsolast erre az oldalra azzal mar 3 fix kollektoraram mellett van lehetoseg bazisaramot merni es ebbol betat szamolni. Ezt a kapcsolast ki lehet boviteni es akkor tobb pontban lehet mericskelni. A kapcsolas nem bonyolult, ha valaki tranyos erositoket szeretne epiteni, erdemes lehet osszedobni egy ilyen kis beta merot. Azonban vannak olyan kapcsolasok is ahol a vegtranyok betara valo valogatasa nem igazan fontos. Ilyen a KD mester fele B5-os erosito is. Ez azonban nem mindegyik kapcsolasra igaz ugyhogy aki bizonytalan az inkabb kerdezzen a forumon
Ja es nem feltetlen csak a vegtanyokat szukseges valogatni celszeru lehet az osszes tranyot valogatni foleg ha komplementer szimmetrikus kapcsolasrol van szo.
Szia!
A segítséged hasznos volt. A 820ohm helyett maradt 1,1kohm+470ohm helitrimmer sorba. Igazából kissé akartam nyugalmi áramot is emelni, és így sikerült. 2A-re állítottam be mindkét oldal mindkét tápágát. Mert a borda elbírja, és a hangja is meghálálta ezt... Az észrevételem az, hogy a potik nem egyforma értékekre vannak beállítva oldalanként egymáshoz képest. Ez mit jelent a gyakorlatban? Az egyik oldal potijai majdnem egyformák, a másik oldal potijai viszont több mint 100ohm eltérést mutatnak egymáshoz képest. Jelenthet ez problémát a távolabbi életét tekintve a végfoknak, vagy ez csak annyit jelent, hogy azon az oldalon ennyire eltértek egymástól a tranzisztorok? üdv.: Zoli
Sziasztok!
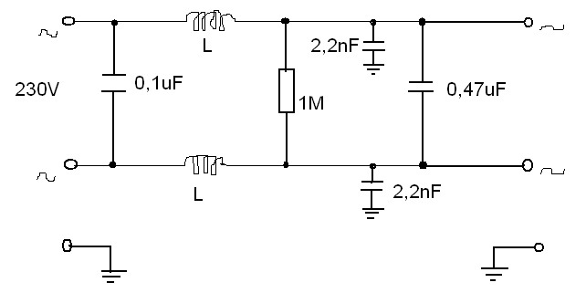
Egy pár gyors kérdésmem lenne: A képeken látható szűrőt egy számítógép tápból szedtem ki. Mi a véleményetek? Érdemes lenne betenni az A osztályú erősítőm trafója elé? Vagy felesleges? Sokan tesznek MKT/MKP kondikat a hálózati feszre "zavarszűrőként" Mekkora értéket érdemes választani? A képen látható kapcsolás jó szűrőnek? Válaszaitokat előre is köszi.
Még lenne egy kérdésem:
Elkészült a DoZ-m most a dobozolásnál tartok. A biztosítékokkal kapcsolatban szeretném a tanácsotokat kérni. Hova és milyen értékű olvadóbiztosítékot tegyek. Az erősítőt félig szükségmegoldásból az ábrán látható tápról hajtom. Külön 2 trafó hajtja a két csatornát, teljesen függetlenül egymástól. 1,7A a nyugalmi áramfelvétele az erősítőnek. A táp áramkörébe van beépítve áramkorlát, de én azért még szeretnék olvadóbiztit is tenni. A trafóm 40V 3,5A-os a primer köre elé van gyárilag betéve egy 800mA-os olvadó bizti. Válaszaitokat előre is köszi!
Udv,
Az en szemelyes velemenyem, hogy felesleges halozati szurokkel nyavajogni. A szamitogep tapjaban levo szurok inkabb azert vannak, hogy a tapban termelt felharmonikusokban gazdak jeleket probalja szurni nehogy visszajussanak a halozatba. Kiprobalhatod, aztan majd meglatod, hogy megeri-e vagy sem. Abban nem kivanok allast foglalni hogy van-e hatasa a hangminosegre. Szvsz a kondival sem erdemes szorakozni, de kiprobalhato, csak ezekkel nagyon csinjan kell banni mert mindegyik kozvetlen kapcsolatban van a 230-al!!!
Ha aramkorlatos a tapod es a primer korben van biztositek akkor sztem felesleges plusz biztikkel "telerakni" az erositot. De ez is kiprobalhato
Szia!
Én raknék a helyedben a végfok táp bemenetére is és a tápegységedbe a Graetz után közvetlen. Ha 1,7A nyugalmi árammal megy a cucc, akkor 2A-es normál biztit tennék, a tápba szintén ekkorát, de oda lehet hogy lassút, mert ha a puffer kondi töltődik, akkor az nagy áramot vehet fel és esetleg az a biztit széllyeszaggathatja. A zavarszűrő áramkörről meg, hogy én is ilyen-olyan cuccokból kiszuperált EMI filtereket szoktam betenni a hálózati fesz szűrésére, de itt rákeresve is találhatsz sematikus rajzokat, pl itt. De google-ba beírva is találtam jópárat, itt egy közülük: EMI Filter Ezen kívül szoktam még betenni a trafó védelmében is biztit, oda pedig a dobozon kívülről cserélhető fajtát, tudod..azt a kicsavarom-becsavarom típust. Ennek értékét pedig a trafó teljesítményéből és az áramkör áramfelvételéből számolt értékekből kitalálok egy bizti értéket és azt berakom oda. üdv.: Zoli
Szevasztok!Chip nevu forumtarsunk feltet ide egy oldalt,meg 2006 december 12-en,ahol megtalalhato ez a kapcsolas,csak angolul,namost nekem is megvan ugyan ez a rajz magyar leirasal,es konyen beszerezheto alkatreszekel,meg egy regi elektronikai konyvbol buherasztam ki..En meg nem csinaltam meg ezt az erositot,de nagyon szeretnem,mert ahogy olvastam igen jok a parameterei!,meglehet nezni az angol oldalt ahonan szarmaziki.Azt szeretnem kerdezni toletek hogy erdemes e osszerakni ezt az erositot,es hogy mennyi nyugalmui aramot kell hogy bealitanom a vegtranyoknak?,ja es hany watos trafot igenyelne a vegfok ha sztereoba megcsinalom?.Teszek fel nehany kepet a rajzokrol es a leirasrol.Bocsi a rosz kepminosegert.Valaszotokat elore is koszonom!!
Sziasztok
Szerintetek egy 20W-os A osztalyu erossito eleg lenne egy 8ohm 50 W sinus melynek es egy 8ohm 40W sinus magas hangszoronak? Koszi WaRL0
szerintem igen, bár A osztályost az ember nem a teljesítménye miatt épít.
Gyakorlatilag bármekkora hangfalhoz "elég".
Az fog történni, hogy 20W szinusz fog szólni, legyen az 56cm-es mély vagy 10cm-es mélyközép hangszóró, és bármilyen hangfal összeállításban.
Aha ertem .
Es nem tudnatok nekem ajanlani valami 20-30 W-os A osztalyu erosittot? Koszonom WaRL0
Helló!
30W-os A osztályút nem tudok, de belinkelem neked a legegyszerűbb A osztályú erősítőt. Azt hallottam h kb. 5W-ot tud.
Elvileg ez 20W
Bővebben: Link Azt tanácsolom, hogy a fentebb belinkelt végfokot ne építsd meg, ha nem akarod, hogy egyen áram futkározzon a hangszóródon.
Ezzel már én is szemezgettem, nem is rossz kapcsi, bár én warlo-nak a JLH-t vagy a még jobb hangú Hiraga-t ajánlanám ha igazán jó hangot akar, de ez is jó szerintem. Csak a megfelelő hűtésről gondoskodni kell mert őrült módon melegszenek az A osztályosok.
A Hiragát még nem hallottam "erősíteni", de a JLH-t és EZT már igen. Szerintem majdnem mindegy melyiket építed meg, dönts belátásod szerint, csalódni egyikben se fogsz. A kulcsszavak mindegyiknél: "óriási hűtőborda, elegendően nagy transzformátor, tökéletes végtranzisztor választás, kísérletezések sora"
Idézet: „csalódni egyikben se fogsz.” Ezzel én is egyetértek!! A kulcsszavakat még egyel kiegésziteném : jó minőségü alacsony ESR-értékű pufferek!
No igen...ki mit és mennyit szán rá.
A JLH az alkatrészeire kimondottan igénytelen jószág. Ha nem építettél még A-osztályút, akkor bármilyenekből rakod össze a JLH-t az állad le fog esni. Viszonylag gyengébb minőségű alkatrészekből is lehet jó hangú JLH-t építeni. Nekem a legelső JLH-m jópár évekb annyi féle alkatrészből volt ahány darabból állt. Tetszett. Akkor nagyon tetszett. Aztán mindig egy nagyot néztem, amikor ezt azt kicseréltem benne, újra építettem, kicsit ezt kicsit azt módosítottam. Alap konstrukció mindig maradt, csak valahogy a végére a minősége megváltozott. Nem mondom, hogy ég és föld, és azt sem hogy sokkal jobb, csak annyit, hogy változott a jobb minőségű alkatrészek és precízebb megépítés javára. A hűtőborda (méret) választás nagy mértékben függ az általad választott nyugalmi áramtól ha betartod a szerző utasításait (0,8-1,5A) akkor el lehetsz vele egy átlagosnál nagyobb méretű bordával is (ez csak pongyola fogalmazás a kötözködők kedvéért) de ha a csúcsra törsz és elszállsz az egyekbe a nyugalmi árammal, akkor akár a MÁV sineit is fűtheted vele. És akkor a sztero változatnál a bal oldai fűti a bal oldali sineket a jobb meg a jobb oldalit. És ha a trafón sem akarsz lángost vagy pirítóst sütni akkor az is legyen oldalanként azért minimum 100-150W. De erre felé azért már belépnek az ilyen olyan misztériumok is amik igen csak megrázzák a pénztárcánkat. És teljességgel logikátlannak tűnhetnek, és egyesek ilyen olyan gyakorlatra támaszkodva hülyeségnek tarthatják mégis a tulajdonosa meg van győződve róla, hogy az és úgy jó ahogy van. Itt van a kinek a pap kinek a papné. És a másik elfogadása és tiszteletben tartása.
Láttam egy pár Technics erősítőt a hirdetésekben Classic AA cimkével ellátva, gondolom ez azt jelenti hogy A osztályú végfokkal van szerelve.Érdeklődnék hogy mi a külömbség az A osztályú és a normál végfok között?
|
Bejelentkezés
Hirdetés |





Az elteres szinte biztosan a kulonbozo erteku nyugalmi aramoknak koszonheto, felteve ha a tapfeszultseg mindket oldalon megegyezik. Az ilyen jellegu komplementer szimmetrikus felepitesnek nem art ha minden tranzisztorat (persze vannak kivetelek!) parba valogatja az ember. Azonban nem eleg csak a vegtranzisztorokat parba valogatni, de az osszeset celszeru (azt is mondhatnam, hogy kell). Ha pedig igazan jot akarsz magadnak, akkor lehetoleg a ket oldalt is osszevalogatod, de az mar eleg nehez. A valogatast a vegtranzisztorok eseteben azonban nem ajanlom multimeterrel. A multik beta meroje nem nagyteljesitmenyu tranzisztorok betajanak a meresere szolgal. A kisjelu tranyokat azonban lehet multimeterrel valogatni. 













