Fórum témák
» Több friss téma |
Sziasztok !
Nem szeretném ha nyakvágás lenne a topic miatt . Nem tudom hogy hova fért volna el ez.... (amikor létrehozta, nem találtam ilyesmit....) Na szval : Itt az oldalon a kapcsolásokban találtam egy olyan kapcsolást , ami 12V ventit ki be kapcsolgat . (hőmérséklet függően). Na most nekem egy ilyen kellene , csak 220Vos ventivel. Segítségetekre lenne szükségem . Várom az ötleteket . Üdv. Link : http://www.hobbielektronika.hu/kapcsolasok/12v-os_ventillator_szaba...z.html
A tranzisztor egy relét kapcsoljon, a relé 12V-os legyen, max. 1,5 A árammal (ilyen sokat szerintem nem eszik "utcai" relé, tehát akkor legyen 12V-os).
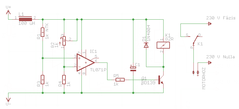
A linkelt kapcsolásban a ventillátor helyére köss be egy olyan 12V-os jelfogót, amelyik tud 230V-ot kapcsolni, azzal kapcsoltasd ventillátort. A jelfogó tekercsére tegyél egy diódát (pl. 1N4004), úgy hogy a negatív tápfeszültség felé legyen az anódja.
Szerk: lassú voltam...
Magyarán akkor : a 12V venti helyére jelfogó , ezzel kapcsoltatom a 220V ventit ? De ugye nekem tápnak 220V kell ?
Nem, tápnak 12V kell.. Legalábbis az IC-nek. A venti persze 230V-ról mehet.
A relé mozgató tekercse megy a venti helyére, az 12V, A kontaktjai a 230-as teljesen külön áramkörben kapcsolgatnak. Mindjárt rajzolok egyet...
Köszönöm Spikk ! (előre is ! ) És köszönöm azoknak is , akik eddig segítettek .
Na, elkészült...
Ha elrontottam volna, szóljatok rám.
Sziasztok!
Csak egy kérdés! Nem jobb volna az a relé a kollektorkörben?
Nem tudom, én azért tettem oda, mert ott kicsit kevesebb áram folyik (úgy tudom, hogy Ib+Ie=Ik).
Ha valami oka van, átrakhatom az utókor kedvéért. Rakjam?
Miért gondolod?
(Így ugyan egy kicsit kisebb feszültség lesz a relén, mintha a kollektorkörben lenne, de lényegében ugyanaz a két eset.)
(Lehet, hogy jobb lett volna jpg-ben felrakni a rajzot, úgy többen meg tudnák nézni. Nekem helyből a PADS szeretné megnyitni, de nem olyan sch, az EAGLE meg más verziót ír ki, és az sem tudja megnyitni.)
Szia!
A képlet helyesen: Ie=Ib+Ic. A bázisáram az emmiterbe folyik. Én a kapcsolási jellemző miatt gondoltam a kollektor körbe! Ha ugyanis az emmiterben marad, meghúzáskor a tranzisztor emmitere is felemelkedik 12V környékére, és vele a bázis is! Emiatt sokkal nehezebb biztosítani számára a bázisáramot.
Értem. Akkor átpakoltam, meg képet csináltam belőle.
Azért felteszem az .sch-t is, ha már van, Eagle 5.2-es.
Most már látom a rajzot.
Viszont ha jól látom ez azt csinálja, hogy állandóan megy a venti, és ha a hőmérséklet meghalad egy értéket, akkor leáll. (Feltéve, hogy a rajzokon szokásos, nyugalmi helyzetet ábrázolja a rajz.)
Az nem lenne jobb, hogy a trimmert kicserélni az R3-mal? Akkor nem fordulhatna elő, hogy kis trimmer beállítás és kis NTK ellenállás mellet nagy áram folyik.
Nem tudom, én csak átalakítottam.
![]() De ha arra gondolsz, hogy a relé be van húzva... Hirtelen ezt találtam és úgy drótoztam, hogy a behúzás geometriailag helyesen szerepeljen a jelképen is. Vagyis hogy a tekercshez közelebbi kontakt legyen áram alatt, ha húz a tekercs. Keressek egy olyat, ahol fordítva áll az érintkező?
Induljunk ki abból meleg van, az IC + bemenete magasabb feszültségen van mint a -. Ekkor a kimenet +Ut, a tranzisztor nyit ventilátor forog!
Lehül az NTK, ellenállása nő, a leosztott feszültség lecsökken az IC - bemenete alá, a komparátor átbillen. Szerintem jó! Szerk: Ja bocsánat, a relé tényleg fordítva van, én az áramkört néztem! Elnézést!
Jó, és a trimmert érdemes áttenni? Addig nem konvertálnám megint képpé...
A konkrét értékeket kellene tudni, hogy ki tud-e alakulni túl nagy áram. Szerintem nyugodtan át lehet tenni, jobb lesz a kapcsolás tőle.
Érdemes, én még beraknák egy ellenállást is sorosan a trimmerrel, hogy az átfogás csökkenjen, de konkrét értéket csak az NTK pontos ismerete alapján lehetne megadni!
Akkor biztos ami biztos, áttettem oda.
Aha, értem (nem értettem elsőre, hogy az átfogás az mi).
Akkor oda berajzolok egy érték nélkülit, a relét meg átdrótozom úgy, hogy a fázis a mozgó érintkezőre kerüljön inkább, akkor lehet használni a másik érintkezőt, bár ebben az esetben nem kell.
Ehhez már szöveg is tartozik
![]() Az R1 NTC ellenállás és a beállítani kívánt hőmérséklet tartomány alapján R3 és R4 értékét a konkrét megvalósításhoz kell igazítani. A C1 puffer kondenzátor értékét a REL1 relé behúzótekercsének áramfelvételéhez kell méretezni (min. 1 µF/A).
Bocsi, hogy még beleszólok, de így az R3-nak semmi funkciója nincs. Tehetsz a helyére szakadást, rövidzárt, bármit, most a trimmer középkivezetése és az 1-es kivezetése közötti ellenállás határozza meg a kapcsolási szintet. A trimmer középkivezetését a 3-as lábához kellene kötni, akkor lehetne a trimmerrel finomabban szabályozni, és az R3 értékével be lehetne állítani egy átfogást.
Szia!
Jogos! Szerintem elrajzolta! A csúszka az R3-R4 közös pontjára kell! |
Bejelentkezés
Hirdetés |




a topic miatt .







