Fórum témák
» Több friss téma |
- Ez a felület kizárólag, az elektronikában kezdők kérdéseinek van fenntartva és nem elfelejtve, hogy hobbielektronika a fórumunk!
- Ami tehát azt jelenti, hogy a nagymama bevásárlását nem itt beszéljük meg, ill. ez nem üzenőfal! - Kerülendő az olyan kérdés, amit egy másik meglévő (több mint 17000 van), témában kellene kitárgyalni! - És végül büntetés terhe mellett kerülendő az MSN és egyéb szleng, a magyar helyesírás mellőzése, beleértve a mondateleji nagybetűket is!
Bebence!
Nem tűnt még fel, hogy: - Vannak témakörök, azoknak specifikus topicjai? - Amikor egy topicba kérdés/hozzászólás érkezik, az a "Fórum témák" c. "ablakban legfelülre kerül? - Ha valaki egy téma iránt érdeklődik, az felveszi a figyelt témák közé, így értesítést kap, ha a topciba új hozzászólás érkezett? Jó lenne, ha a Fórum szabályzat nem csak dísznek lenne, hanem el is olvasnátok! Legközelebb ilyen "húzásért" warn, utána meg kitiltás jön!
Köszönöm Dudus a válaszodat. Nagyon szép kis szemléltető ábrát is küldtél hozzá. Köszi. Kezd tisztulni a sötétségem ebben a témakörben, ezen kérdésről...
Köszönöm Imi, a frappáns magyarázatot...
Jó kis dolog ez a távközléstechnika! Nem?
Hi!
Hordozható dvd akkumlátorát,kb 5percig lehet tölteni,utána azt jelzi hogy feltöltve. És kb 5 perc után lemerül!Lehet hogy a töltő áramkörel van probléma,vagy egyszerüen csak a cellákat kellene cserélni?Akciosan vettem gari nélkül,de újonnan.Első perctől ilyen volt.
Hello !
Kösz a választ és a segítséget. Összekötöttem mindent. Számít, hogy a termosztátnak a két kapcsolt pontját milyen sorrendben kötöm be? Nekem sincs rajzom, de 3 bekötési pont van rajta, szakadásvizsgálóval kimértem, és a két szélső pont között kapcsol. A harmadik középsőnek is van funkciója ? Üdv: hortamas75
Hello!
szeretnék távirányatani egy villanymotort, ezt egy infra LEDdel és egy ilyesféle vevővel szeretném megoldani ezt műkődne? vagy van egyszerűbb is? először egy olyan relével próbálkoztam ami mágnes hatására nyit( nem tudom mi a neve ), de mindig bekapcsolt, és elment mágnestől![]() Szóval ez az infra led hogy lenne a legegyszerűbb?
A neve reed relé.Az infra ledet egy meghatározott frekin villogtatni kéne és egy fotodiódát használni az érzékelésre.Egy szinezett lap is kéne a fotodióda elé ami megszűri a fényt és csak az infrát engedi be.Az elektronika csak akkor kapcsolná a motort ha azt a frekvenciát érzékelné amilyen frekin villog a led.Igy valahogy ki lehetne szurni a zavaroktól(pl a napon bekapcsol)
tehát akkor a a fotodióda folyamatosan figyelné hogy hol a led --> tehát fogyaszt is nem?
ezt a Led villogtatást nem úszom meg IC nélkül ugye?
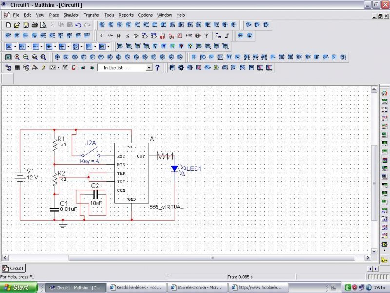
Pontosabban azt szeretnéd hogy távirányitóval tudj ki be kapcsoolni egy motort?A led villogtatására jó a 555 ic :eplus2:
Azt még nemtudom hogy kéne megoldani a vevőt.
egy ilyen gépet építettem, reed-relével, de a gyakorlatban nem működött gyakorlatban
http://www.youtube.com/watch?v=rUSTXUis_ys és ezért szeretném megoldani távirányítást, de láttam olyat hogy villogó led az nem elég?
Az is elég lenne csak azt látod az IR láthatatlan.Az ir hez a neten láttam hogy valaki filmet használt szűrőként.
oké akkor az adó kezd körvonalazódni, és a vevőre ötlete? nem ártana hogy ha kicsi lenne...
Hello!
Idézet: „Számít, hogy a termosztátnak a két kapcsolt pontját milyen sorrendben kötöm be?” Ha csak egy kontaktusát használjuk, akkor teljesen minegy, hogy melyik vezeték hova megy. Sajnos a Net-en nem találtam doksit a csőtermosztátok bekötéséről, vagy jelöléséről. (Egyszer kötöttem már be valami ilyent, de nem emlékszem rá) Alapvetően három kivitel lehetséges. - Váltóérintkezős, ahol egy középérintkezőhöz képest, a kapcsolási érték alatt zár az egyik érintkező, a másik a kapcsolási érték felett. (mármint, hogy a termosztát hőfoka alatta, vagy felette van) - Kapcsolási hőfok felett zár egy érintkező - Kapcsolási hőfok alatt zár egy érintkező Leg ésszerűbb és valószínűbb, az első változat. Ha még is a második, vagy harmadik verzió lenne, akkor lehet a bekötő sorkapocs harmadik lába üres. Esetleg földelési célzattal, a házra van kötve. (Ha csak egy kontaktus van benne, akkor a második verzió felel csak meg az áramkörünknek.) Egyébként mindenképpen érdemes a készülék házát a védőföldre kötni, hogy még véletlenül se kerülhessen az érzékelő házára feszültség! Tehát három vezetékes kábelt használni. Két vezetéken kapcsol, a harmadik (zöldsárga) menjen a készülék házra, illetve a védőföldre. Készítettem egy kis rajzot a váltóérintkezősről. (A sorkapocs számozása nem biztos, hogy egyezik a készülékével. Esetleg 51-52-53) Itt a belső mikrokapcsoló, Morse típusú, tehát váltó érinkezője van. A beállított hőfok alatt 1-es és 3-as kontaktus zár, felette pedig az 1-es és 2-es. üdv! proli007
sziasztok!
remélem nem probléma ha ide teszem fel a kérdésem a problémám egy fizika feladat. elég elemi. van egy grafikon, amit most inkább leírok,mint rajzolok,mert egyszerűbb: y teng: áramerősség, x teng: idő a görbe: 0-3percig lineárisan 4 amperre megy fel majd ezt tartja 8. percig majd a 10. percig lineárisan nullára csökken, remélem sikerült érthetően leírni kérdés: mennyi töltés haladt át a vezetőn 10 perc alatt? amit tudok: I=Q/sec azaz ebből ki tudom számolni h 3.-8.percig 1200 Q haladt át, de h kell kiszámolni a másik két helyen? lehet h nagyon elemi,de egyszerűen nem jut eszembe előre is köszi a segítséget!
Az adó 48khz s négyszögjelet ad a lednek.Már csak egy vevő kéne ami kiszűri a nem 48 khz u villogást.A sw a Val lehet villogtatni a ledet és leállitani
Hello!
Ha lineárisan halad, akkor egyszerű a dolog. Mert a görbe, egy háromszöget alkot az időtengellyel. Melynek területe, fele annak, mintha a teljes időben a 4A lenne. (terület alatti integrálja) üdv! proli007
egy ilyennel nem lehet megoldani?
http://www.hestore.hu/termek_10025559.html
Ehez is kell a villogtatás kulönben minden zavart összeszed.Pic cel simán meg lehetne oldani amihez egy cseppet se értek
Köszi!!!
Csak kíváncsiságból: és ha vmi fgv lenne?nem lineáris. akkor ki tudom számítani az integrált és akkor?
Hello!
Rajzold már le! Q=I*t Ebben a koordinátában ez pont egy területet ad nemdebár? üdv! proli007
tényleg csak kíváncsiságból, ha nagyon bonyevált hagyjuk! szal a képen van az x*x fgv az azalatti területet ki lehet számolni, de azt h kell kiszámolni h mennyi töltés halad át?
Infra adó vevő.Ilyesmi van a telefonok ir portjában.
Hello!
Ha ki tudod számolni a területet, mi a gond? A töltésmennyiség= Q [As] azaz egy időegység alatt átfolyó áram. azaz I*t Az ábrázolt koordinátában az x tengelyen az idő van. Az y tengelyen az áram. A kettő szorzata a terület, azaz a töltésmennyiség. Tehát a görbe alatti terület integrálja nem más, mint a töltésmennyiség. üdv! proli007
szóval akkor ez tud adni meg venni is
de akkor én értelem szerűen egyiket használnám ki mindkét helyen, szóval ha ebből rakok kettőt, egyet ide a másikat meg a gépre akkor kész is? vagy a tetején az nem infra led?
ok, köszi!
néha az ilyen napnál is világosabb dolgok nem tűnnek fel nekem
Felesleges az adó vevő csak egy adó és egy vevő kell.1 infraled és 1 fotodióda.AZ 555 ös kapcsolás előálitja a lednek a 48 khz s négyszögjelet.Igy fog az ir led 48khz frekin villogni.Az ir led előtt a szűrő kiszűri a nem ir fényt.Máskulönben még a lámafényre is kapcsolna.De ez sem tökéletes ezért kell hogy csak akkor kapcsolja be a motort ha 48khz s villogástt érzékel.
|
Bejelentkezés
Hirdetés |




), de mindig bekapcsolt, és elment mágnestől



