Fórum témák
» Több friss téma |
Sziasztok,
Lenne egy APPA 103N mérőműszerem. Nincs semmi probléma vele, tökéletesen működik. Viszont van rajta egy RS232 -es Optikai csatlakozó. No erről szeretnék kicsivel többet tudni, mivel se csatlakozó kábelom nincs hozzá (nem kaptam a műszerrel) se programot nem kapok melyet a PC -re téve méricskélhetnék ide s tova. Ha valakinek van ilyen mérőműszere vagy tapasztalata ezzel kapcsolatban akkor azokat kérem ossza meg velem/ünk is. Az is érdekelne, hogy hogyan lehetne építeni egy ilyen csatlakozó kábelt!? Gondolom két Opto* meg egy MAX232 -esnél nem bonyolultabb, de jó lenne egy rajz hozzá meg a program is ugye. Opto* ide nemtudom mi lenne jó, mivel gondolom egy lassú fotóellenállás nem felel meg a célnak... Előre is köszönöm a segítségeket, hozzászólásokat! A topik címe amolyan gyűjtőnév akar lenni, elfér ide minden APPA 100 -as sorozatú műszerről az információ, ne kelljen minden APPA 103N, 105N, 106, 107, 109 típusnak majd újj topikot nyitni
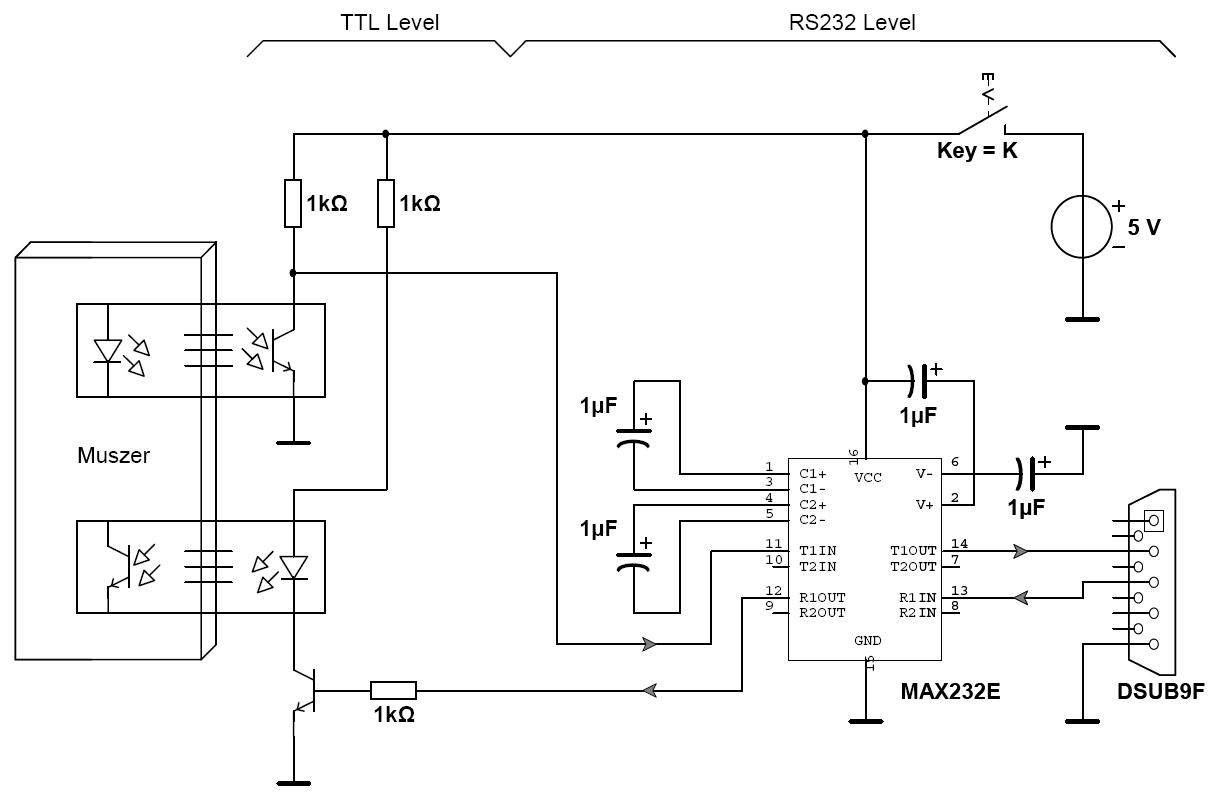
Szerintem az egyik egy fototranzisztor a másik pedig egy infra led lesz...MAX232+illesztés a ledhez(meghajtás) kisérletezz nyugodtan mivel optikailag le van választva a müszerben nem tudsz kárt tenni.
Ez igaz, csak az a probléma, hogy milyen szoftot használjak a számítógépen? Mivel a doksiban említ valami program neveket, de sehonann nem tudtam őket letölteni, mégcsak egy képet sem kaptam.
Kulcsszavak: Optical RS-232 Cable és APPA WinDMM 100J Software
Hali. A http://www.fte.com oldalon találsz mindenféle soros porti protolkhoz programot.Nézd át,egy próbát megér.
Hali!
Ezen a linken láthatsz egy felodást a problémádra, más lapra tartozik, hogy circa 16€ bánja. http://www.elfa.lv/cgi-bin/index.cgi?artnr=76-082-01&lng=eng
No eltelt kis idő de megrajzoltam egy rajzot. Remélem semmit nem baltáztam el rajta, de jó lenne ha valaki még átnézné... Viszont az adatfeldolgozással nem juttam semmire, programot sem találtam...
peterpan, nekem a linked nemjön be
www.produktinfo.conrad.com/datenblaetter/100000-124999/120622-an-01-HU-APPA107_multimeter.pdf
Úgy tűnik időközben megváltozott a választék, a külön kapható cd kb. 15,50€ körüli áron volt megrendelhető. Guglival láss csodát : a Conrad.hun megrendelhető |
Bejelentkezés
Hirdetés |










