Fórum témák
» Több friss téma |
- Ez a felület kizárólag, az elektronikában kezdők kérdéseinek van fenntartva és nem elfelejtve, hogy hobbielektronika a fórumunk!
- Ami tehát azt jelenti, hogy a nagymama bevásárlását nem itt beszéljük meg, ill. ez nem üzenőfal! - Kerülendő az olyan kérdés, amit egy másik meglévő (több mint 17000 van), témában kellene kitárgyalni! - És végül büntetés terhe mellett kerülendő az MSN és egyéb szleng, a magyar helyesírás mellőzése, beleértve a mondateleji nagybetűket is!
Szevasztok!
Tudna nekem valaki adni egy kapcsolási rajzot frekvenciamérőről? Ha lehet ne PIC-es rajz legyen. Előre is thx :worship:
Hello!
Tekintve, hogy 7.-es vagy, lerajzoltam neked. (Mert láttam, hogy a cikkben tollal készült a nyák, tehát valószínűleg nincs letölthető rajza.) Azt hiszem kissé máshogy sikerült mint a fényképen, pedig igyekeztem nagyon. :yes: De ne add fel a tervezést, sikerülni fog az! (A nyákot úgy készítsd el, hogy a panelen a "VILLOGO" felirat olvasható legyen.) üdv! proli007
Hello!
Nagyon szívesen! Örülök, hogy segíthettem, nem volt ez akkora attrakció, mint gondolnád. üdv! proli007
nagyon köszönöm hogy lerajzoltad
és azt is hogy ilyen gyorsan válaszoltál! szerintem hétvégén el is kezdem csinálni. még egyszer nagyon köszönöm
öö. bocsi..
még annyit szeretnék kérdezni hogy ezen a rajzon (lásd:melléklet) pl.: a lednél a KÖR jelenti a +-ot vagy a NÉGYZET?? elég hülye kérdés...
Nem a kérdés a rossz, hanem a rajz nem következetes.
Hello!
A kör az anód, de a katódot oda is írtam. De ha megnézed a kapcsolási rajzot, hogy a plusz tápon vannak az anódok, akkor rájössz magadtól is. (A rajzon látható egy elég béna dióda szimbolikus jelölése, ha figyelmesen nézed) üdv! proli007
Az a lényeg hogy ottvan egy K betű, ami Katódot jelent.
És van egy kis csík "levégva" a led oldalából, ezzel is általában a katódot jelölik.(mint a diódáknál általában) Szóval több jel is informál. Csatoltam saját készítésű kis képet is! Üdv,gydanee
hello!!
még annyit kkérdeznék h van a tranzisztor (NPN) és az hogy van h melyk lába melyik (a képen megszámoztam alábakat)valaki megtudná mondani?meg a bázis és a kollektor között kell hogy follyon az áram vagy a bázis és az emitter között? Még nagyon kezdő vagyok,és bocsi a sok kérdésért!!
ja és akkor úgy van hogy az elektronok negatív töltésűek,a protonok pedig pozitív töltésűek ?
meg ha valahol + jel van akkor az negatív töltést jelent ,, a - jel pedig pozitív töltést? (mi matekból úgy tanultuk h a + jel a pozitív ,, a - jel pedig a negatív vagy minusz.)
tranzisztornál mindig a nyilas az emitter,a sima a kollektor.A bázisárammal tudod vezérelni.
Ez elektronikában is a - a minusz a + a plusz!
Szia!
A mellékelt rajzon egy PNP tranzisztor rajzjele található... Amúgy nagyon egyszerü megjegyezni, hogy melyik a PNP és melyik az NPN! Mindíg a POZITÍV pontból inbul a nyil a NEGATÍV felé. Azaz a P->től kifelé. A nyilas kivezetés az EMITTER. Attól függetlenül, hogy rá vagy tőle el mutat a nyíl. Kicsit bővebb magyarázatot találsz a tranzisztorokról >>> ITT <<< Cikkek között.
ahhhaaa... most már értem teljesen
tehát ha pl.: egy elemből a +(pozitív) áramot kapcsolunk a bázisra akkor az kijön az emitteren , és ezzel azt érjük el hogy a collektor és az emitter között tud folyni az áram?
Igen ez szentigaz NPN struktúrájú tranzisztor esetén.
PNP tranyónál pedig az emitterből a bázis felé folyó áram hatására fog a nagyobb áram folyni az emitter és a kollektor között. Mindig szem előtt kell tartani azonban,hogy a bázisáramot ellenállással kell korlátozni,különben tönkremegy a tranyó. De olvasd szorgalmasan, a JANI álltal megadott cikkeket és világos lesz minden.
oké elolvasom. és köszönöm mindenkinek aki segített hogy megértsem hogy mire jó a tranzisztor és hogy hogy működik
Egyetértek veled mex!
![]() S Bxncx! Ha kérdésed van csak nyugodtan! Valaki biztosan meg tud felelni a kérdéseidre! :yes:
Szevasztok!
Mit gondoltok ez a kapcsolás működhet? (melléklet) Láttam az oldalon PIC-es megoldást rá, de gondoltam meglehet ezt oldani kapukkal is. Hát ezt találtam. Előre is köszi Üdv: aderka
Valószínűleg teljesen működőképes a kapcsolás.
Sziasztok!
Lenne egy olyan kérdésem hogy a védőföldet mikor kell bekötni? Nevezetesen van egy tápegységem amit én raktam össze,teljes fa dobozolás lesz rajta. Fémes rész egyedül a hűtőborda a hátulján amihez hozzá lehet érni,rajta egy 7812vel és egy Graetzel. A 7812-t elszigeteltem,csillám+gyűrű,a graetz a mérete miatt direktbe van rá felcsavarozva.A kérdésem az hogy a hálózati védőföldelést rákössem-e a hűtőbordára avagy hagyjam 'lógva' a bejövő csatlakozónál? Előre is köszönöm szépen! Üdv
hellosztok!
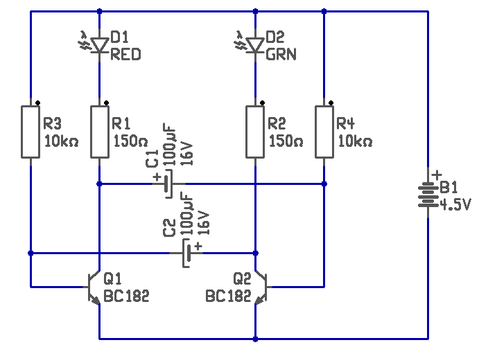
Megrajzoltam a Tinában a 2ledesvilogó kapcs.rajzát és valamiért nem villog hanem mindkét led világít. valaki megtudja mondani hogy mitől lehet? vagy ha megépítem akkor fog villogni csak a tinában vaélamiért nemjó?
A tinában megegyezik a 2tranzisztor bétája(erősítési tényezője) és az a baj, hogy a kapcsolás pont arra alapoz, hogy a gyakorlatban nem azonos két tranzisztor bétája, "az egyik hamarabb nyit".
Szia!
Értem,akkor nem kötöm be.(Torroid) Köszönöm Szépen! Üdv
Az az érdekesség, hogy a legújabb fejlesztésű TTL áramköri részeket (IC-n belül) már annyira egyformára sikerül készíteni, hogy valóban fennáll a veszélye, hogy a Tinához hasonló állapotok miatt az astabilt külső áramköri elemekkel aszimmetrikussá kell tenni a biztos indulás érdekében.
Az Álmoskönyv szerint elektronikának fából dobozt csak akkor csinál az ember, ha kötött biztosítást házára és életbiztosítást hozzátartozóira.
Üdv!
Hát nemtudom hogy ezt viccnek szántad-é vagy komolynak... A készülék tüzet fogni csak úgy tudna szerintem,ha valami nagyon melegszik (itt nincs ilyen...pl izzó ) illetve szikra útján,mivel száraz fáról van szó.Ám merem remélni hogy egy készülék (attól még hogy házilag épített) nem szikraesővel 'örvendeztet meg'. Egyébként félig már élesztve van,apróbb gondok vannak vele de menni fog...majd rakok fel képet a Ki Mit Építettbe ha megvagyok vele.Egyébként én a fára úgy nézek mint remek doboz alapanyag...könnyen megmunkálható,könnyen beszerezhető és szerintem nagyon esztétikus ui.:Kíváncsi lennék a véleményedre,reagálj rá kérlek... A linkelésed pedig számomra nagyon hasznos olvasmány! Üdv |
Bejelentkezés
Hirdetés |










