Fórum témák
» Több friss téma |
Fórum » infrás morzetoll
Témaindító: legnostefano, idő: Aug 17, 2007
Témakörök:
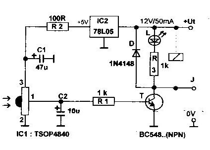
a felső a kollektor az oldalsó a bázis, az alsó az emiter
jó régi rajzjel...
Igen.
Még lenne kérdésem
Az hogy hogy lehetne ezt akapcsolást a leggazdaságosaban kihozni??
ezen még spórolni?
Ez egy infrakapu a bajai elektronikától, én megvettem tőlük, meg is építettem. Ez állandóan megy, ha megszakad a fény útja akkor kapcsol egy ledet. Szerintem neked nem ez kell... TSOP4840nehezen szerezhető be ![]() TSOP1740-el helyettesíthető, ha azt kapsz, de annak más a lábkiosztása.
Nem én akarok spórolni!!
Egyébként én is megvettem, elmentem érte Vácra... Miért nem ez kellene neki?! Valóban, ennél a led akkor világít ha a vevő nem látja az adót, de ez egy inverterrel könnyen orvosolható.
Igen és az úgy hogy nézne ki
tudtok kuldeni egy átszerkesztett kapcsolást
Parancsolj:
Kép: Hivatkozás
Miért nem lehet ide képet berakni?!! Mondja már meg nekem valamelyik moderátor! Valamelyik nap is segíteni szerettem volna valakinek és belinkeltem volna neki egy másik topicot, ahol valaki másnak küldtem egy rajzot (ez jó lett volna neki is). Akkor még ugyanis tudtam képet beilleszteni. Még jó hogy megvolt még a gépemen.
Na mindegy, ITT van legnostefano!
Nagyon kösz megkérdezhetném mivel szerkezteted?,
Eagle 4.15-el.
kösz
Ha nem kérek túll sokat
mivel már edig is nagyon sokat segítetetek tudnátok kuldeni egy NYÁK tervet Úgy hogy INFRA VEVŐ 40KHZ TSOP1740 lenne használva
Használd egészséggel!
Infrás morzetoll KAPCSRAJZ Infrás morzetoll BEÜLTETÉS Infrás morzetoll NYÁKTERV A panel befoglaló méretei: 46mmX15mm. Sajnos nem sikerült ennél keskenyebb panelt terveznem. Ha már ennyit foglalkoztam vele, szerintem felrakom az oldalamra... Az ellenállások 0805-ös méretűek, és a vételt jelző led SMD!
KÖSZ
"E öröm e bódottág "
Van nyák terved ültetés meg minden féle okosság a projektedhez most már csak össze kéne rakni . DE ! Gondolkodtál már azon hány WPM-el fogsz te ezzel adni venni ?( Word per Minute (szó/perc) ) Leddel(optikai úton) akarsz indikálni vételt . 1 érzékszervedet akarod 2 féle rendszerre koncentrálni. Mert mi is történik mikor ott ülsz és puskázni akarnál vagy használni a fénytávíródat ? Adáskor : Optikailag ráírányítani a vevő fél cm^2 érzékelőjére a az adó ugyanekkora "reflektorát". Ellenállomásnak mindig figyelni kell a kis piros bigyót mikor világít mikor nem . Ha látja hogy világít akkor hibátlanul dekódolni a vett jelet / jeleket betűt / szavat. Ezután leírni a papírra de amikor ír akkor nem látja hogy mit adnak még vagy előtte 1 nyugtát küld vissza hogy OK jöhet a következő betű/szó.Közben célozni is kell mert ha nem így teszel akkor lemarad a jelekről vagy nincs is vételed. Itt a baj mert szemedet 2 helyre kell öszpontosítani így az átvitel sebessége jócskán lefog csökkeni !!! Ezért lenne érdemesebb a füledet is bevonni az átviteli csatornába! Ha füleddel veszel a szemeddel meg egyből látod hova kell írni és mit . Ez sokkal kényelmesebbé teszi a komunikációt. De ha ezt a nyomorék optikai rálátásos kinlódást elfelejtenéd akkor lennél jóval sikeresebb is eben az üzemmódban!!! Rádiófrekvenciával sokkal könnyebb lenne. De ha nem hallgatsz a jó szóra akkor majd megtapasztalod az első "éles bevetés" alatti szívások alkalmával . Sok sikert ! RF adóvevő párra ötlet. Kínai drótnélküli csengő nyomógombok kis mértékű átalakításával tökéletes termenbelüli rádió csatornát tudnál építeni! Kb.: 1500-2000 Ft darabjuk ennyibe majdnem ez a bizonytalan optikai rendszer is kerül. Idézet: „...ennyibe majdnem ez a bizonytalan optikai rendszer is kerül.” Ezt azért gondold át mégegyszer...
Ja jó, azt hittem csak egyirányú élenne a kommunikáció :yes:
No comment ! Akkor olvasd át mégegyszer az előző hozzászólásom !
Elolvastam párszor, a véleményem mit sem változott. Ám én ezt kommentálom is:
2db vezeték nélküli csengő legalább(!) 3000Ft. 2db fentebb közzétett infrás kapcsolás max. 1000Ft. Emellett a vezeték nélküli csengő azért nem ilyen kicsi...
üdvTSOP1740 hez TSAL 6200 IR_ADÓT akarok használni és ez csak 99,-Ft
Ja és a morze olvasása egy idő után olyan természetesé válik mintha papirol olvasnád
jó persze ha most elkezded akár lehet betű/perc
Ahogy érzed. A TSAL6200 csak +-17 fokban sugároz, ezzel jobban 'célra kell tartani'.
Üdv nem tudtok hol szerezheték LM556D IC-ét????
Azt kapsz bárhol. Csak úgy kérd hogy "556-ot szeretnék".
LM556, NE556, SE556, uA556, ICM7556 ->ezek ugyan azok a tokok.
Ezt én is kipróbálom, de élesben nem nagyon fogom bevetni.(Egyenlőre)
Üdv mindenkinek!
Ma bakapcsolom a rádiót és 87-88MHz környékén ezt hallom (csatolmány). A morzét nem tudom de ez nem az SOS lenne?
Az sos az ... --- ... Ez mintha több lenne mármint amikor lejátszota az sos-t akkor egy kis szünetet kellene hallani és utánna újra, de nem vagyok nagy morzés csak az sos-t tudom meg egy lány nevének a becézett változatát, ami ez: ...- . .-. .-
|
Bejelentkezés
Hirdetés |






mivel már edig is nagyon sokat segítetetek tudnátok kuldeni egy NYÁK tervet
A morzét nem tudom de ez nem az SOS lenne? 




