Fórum témák
» Több friss téma |
Akkor az enyém sem sokkal gyengébb
300VA-es trafó 2 x 14 db 4700µF/50V puffer. Van annak valami ismert hátránya ha két nagy kondi helyett sok kicsit használok? Próbáltam 2 nagy dunsztosüveg 41000µF/50V-os Sprague kondival, de nem tudtam volna így bedobozolni :no:
Szia!
Idézet: „Van annak valami ismert hátránya ha két nagy kondi helyett sok kicsit használok?” Inkább előnye van!
Az komoly előny hogy könnyen elhelyezhető, keskeny lapos pufferblokkot lehet így készíteni, de vajon elektromos szempontból mennyire lehet jó ez a megoldás,a két nagy böszme kondis kialakítással szemben?
A több párhuzamosan kapcsolt kondenzátor induktivitása kisebb, emiatt jobb a nagyfrekis viselkedése, ráadásul, mivel több kivezetés kapcsolódik párhuzamosan, kisebb lesz a kivezetések eredő ellenállása!
Üdv Pedro!
a 200w-os erősitőhöz lehet kapni külön nyákot? maratottat? ha igen mennyiért? Köszönettel!
Szia !
Részletes válasz priviben ment a profilodban megadott címre. Amúgy alapesetben nem.
Köszi a választ.
Mondjuk gondolhattam volna mert tök logikus Ezentúl biztos hogy nem fogok böszmenagy kondikra pénztkidobni.Sok kicsivel kb a harmadából kijön ugyanaz az érték.
Szia Pedro!
Végre kész a szűrő Tesztelni persze ma sem volt időm Majd holnap....
Hali mindnekinek.
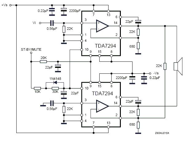
Lenne pár kérdésem. TDA7294-et aki megépitette hidba kötve, az mekkora tápot használ? +- hány volt? és hány VA? És hogy szól? A sima nem hidalt TDA-hoz képet? Válaszokat köszi. Üdv.: tibiiii00
Kb. 4-szer úgy szól. Én +-40ről tesztelgettem.
Jó pofi lett
Szia!
Erről a szürőről tudnál egy kapcsolást feltenni ide? Köszi
Na és hány VA-es trafóról
a datasheet-ben nem 40V ot irnak a hidasnak hanem 24-et azt hiszem. És a 40 el tarósan birja? és mennyire melegszik a akkor?
Nekem is a Pedró küldte.Ha 1-et visszalapozol megtalálod a (#306277) bejegyzésben
Én legutóbb +/- 41V-ot mértem az enyémen, 233V-os hálózati fesz mellett (sajnos ez mifelénk van amikor csak 226V). 300 VA-es trafója van és 2x14db 4700µF-os kondi a pufferja.Az nem tom hogyan szól egy szimpla 7294, ez viszont hatalmas nagyot tud dörrenni
Mélyládához használom a végfokot, még a pár Hz-es hangokat is elég vehemensen viszi át (sajnos) ezért is csináltam hozzá a 30Hz-es felüláteresztő szűrőt.Egyébként ícés mivoltához képest meglepően tiszta hangja van.Nem is túl ütős és nem is puha.Inkább olyan terülős, dübbenős,kellemes mélyhangokat ad.Ez persze abszolut hangsugárzófüggő dolog.Szélessávú ládán sajna nem próbáltam.Talán MPedro cimbora jobban le tudná írni hogy hogy is szól
kösz a választ.
Még pár kérdés. Mekkora bordára szerelted? és mennnyire melegszik? És tejleseitményben kb mit tud? Mekkora hagszórót érdemes hozzá kötni és hány ohmosat? köszi üdv.: tibiiii00
A mellékelt képen jól látszik a hűtése.
Ezzel szinte semennyire sem melegszik, még akár plusz 3 ilyen modult is kitudna szolgálni. A 12 cm-es ventillátor nékül kb 50C-ra melegítette a hűtőbordát. Teljesítményben +/-40V-ról kb 200W szinusz ad le, (persze csak akkor ha erős a táp és nem esik le a feszültsége a 3,5 A-es tápágankénti áram hatására). Mindenképpen erős, megbízható hangszórót szabad csak rákötni, ami ehez a teljesítményhez való!Én csak mélysugárzóval használom.8 Ohm-os hsz.-val használd!
köszi a képeket
Én is valami hasonlót szeretnék. egy mélynyomót ![]() És erre a nagy pufferra szükség van?
Sziasztok!
A hidalt változatnak mekkora a nyugalmi áramfelvéle? és fesz mérhető a kimenteken? Nem tud valaki egy jól működő kivezérlésjelzőt nyákkal együt? Nem baj ha sztereo olya 10 led körüli érdekelne! Előre is köszi
Szia!
Azt nem tom hogy pontosan mekkora pufferrkapacítás volna elégséges.Nálam az volt a méretezési szempont, hogy mennyi fér el a dobozban, a többi alkatrésszel együtt és a lehető legkisebb költség mellett.(kb 5000 Ft volt az egész pufferblokk) Így lett 2x14 db 4700uF, azaz 65800 µF tápáganként. Ez elegendő. Legalább is teljes kihajtás és alapos kínzás mellet sem produkált még pufferhiányra utaló jelenséget
A kimenetén mérhető néhány mV. Ennek nincs sok jelentősége, legfeljebb csak egy túlérzékeny hangszóróvédő áramkör esetén okozhat nemkívánt védelmi működést. :yes:
Közben éppen szerelgetem ezt az erősítőt, és a kedvedért mértem egy kimeneti feszt
8,3 és 10,5 mV között pörögnek a számok a műszeremen.Ez az érték példányonként más-más is lehet.
Sziasztok.
Tudom ,hogy itt megtalálhatom de 75 oldalt átolvasni nem kevés idő. +-30V tápom van eléggé sújos darab 3A biztosan kijön belöle. Sztereó végfokot akarok építeni hozzá ,először a tda2030 -ra gondoltam , de annak +- 18V max feszt lehet adni. Tudna adni valaki egy kipróbált rajzot , a TDA7294-hez ? Nyák sem lenne baj. Ezer köszönet.
amit épitettél az egy 1x200wos erősitő, akkor mi az a sok elektronika benn?? :O
A TDA7294 frekimenetét szélessávban még nem vizsgáltam, nincs is hozzá megfelelő eszköz. Ezért csak a hangját tudom körülírni, az is csak "fülre". Ha egy szóval kellene összefoglalnom, akkor azt mondanám : tiszta.
De annyira tiszta, hogy magában már szinte steril, hideg hangja van. A jó öreg Quad-al hallgattam össze (összerakva '84-ben, teljes elkócsere 2001-ben), és az összefülelésből számomra egyértelmű lett, hogy a 405-ös kellemes hangja elsősorban annak köszönhető, hogy középen enyhén színez. Szóval, tapasztalataim szerint a 7294 azt adja, amit megkap. Nem tesz hozzá. A városi legenda szerint ahol a Marshall TDA7294-el épített, a jel útjában lévő legelső dolog az 2 egymással szembefordított dióda. A bassuscuccom hangja is akkor lett olyan amilyent akartam, amikor az előfok első fokozát enyhén tullöttem. Magyarán, tud dögösen is szólni (ami hangszer esetén lényeges), de ahhoz a bemenő jelen kicsit rontani kell. Én ezt a tulajdonságat nagy előnynek látom, mert így nagyon jól kézben tartható. Tehát az, hogyan szól, lényegében az előtte (előfok, hangszín, stb) és az utána lévő dolgok (hangszóró + doboz) függvénye. Itt felénk nagyon sok példányt raktak már össze, sok féle probléma megoldásához. Pl. egyes már nem kapható STK ic-k funkcionális helyettesítésére, DJ, zenekari, házi szélessávú és szub, vendéglátóipari zenegépbe, sőt, egy őrült cimbim csinált hozzá egy kapcsolóüzemű autós tápot és a kocsijában hallgatja.
A nagy pufferre PA alkalmazás esetén lényeges.
Ugye, az "ökörszabály" 1000µF/A, amit kiegészítésre került azzal, hogy "hangfrekvencia esetén legalább ennek kétszerese kell" Házi szélessávhoz tehát 100W-re nagyon elegendőnek kell lenni 2x10.000uF. Ám szubhoz ez kevés. Minél hosszabb a hullám, annál több az energiaigény. 20Hz esetén - ha jól számoltam - több méteres a hullám... Tehát a javaslatom az, hogy szuberősítőhöz (és mindegy, hogy 7294, tranyós, fet-es, igbt-s vagy akármi) eff. 100W-hoz tápáganként 20.000uF, PA-hoz minimum ennek másfélszerese. Amúgy szerintem amikor egy egy 46-os lábú dobos Rock Ludwig dobcucca nagydobját kéne hangosítani, akkor már nem watt-ról kéne beszélni, hanem joule-ről. Hangosítás nélkül is jócskán 100 dB fölött van a nagydob-ütés, ami olyan meredekségű felfutó élt produkál, hogy a kihangosításnál a watt/s paraméter hirtelenjében a leglényegesebb dolog lesz a világon
köszi ,pont ilyenre gondoltam, közben itt a fórumon megtaláltam a nyákot meg mindent hozzá.
Azok ott bent?
Szubszűrő, fázisszabályzó, tápok, hangfalvédelem és most már egy felüláteresztővel is kiegészült |
Bejelentkezés
Hirdetés |














