Fórum témák
» Több friss téma |
- Ez a felület kizárólag, az elektronikában kezdők kérdéseinek van fenntartva és nem elfelejtve, hogy hobbielektronika a fórumunk!
- Ami tehát azt jelenti, hogy a nagymama bevásárlását nem itt beszéljük meg, ill. ez nem üzenőfal! - Kerülendő az olyan kérdés, amit egy másik meglévő (több mint 17000 van), témában kellene kitárgyalni! - És végül büntetés terhe mellett kerülendő az MSN és egyéb szleng, a magyar helyesírás mellőzése, beleértve a mondateleji nagybetűket is!
még az is stimmel
Hello!
Akkor gond egy szál sem, bírnia kell. Legfeljebb emels fel kicsit a panelről. üdv! proli007
Hello!
"Kicsit megkésve, de törve nem!" Kifejtenéd ezeket a dolgokat? Mert elég értelmetlennek tűnnek a kérdéseid és a megállapításaid számomra. ÉS egyáltalán mi a cél, vagy irány, mert hátha valami tévedés van a dolgokban. Idézet: „Szükségem lenne olyan kapcsolásra ami mV nagyságrendű AC feszültséget erősít.” Hát azért van egy néhány. (pld. én is terveztem egy erősítőt millivolt mérés céljára.) Idézet: „Rengeteget próbálkoztam FET-ekkel, működnek V nagyságrendben, aztán mV-hoz közeledve a csillapítás szépen elmegy -40dB-ig..” Hát ilyen nincs!!! Ha valaminek az erősítése pld. 20db, akkor volton is 10 szeres az erősítése, és mV-on is. Legfeljebb a zaj jel aránnyal lehet probléma. Vagy ha egy szűrőnek csillapítása a 40db, és te 1mV-on szeretnéd használni. Akkor lehetne gond, hiszen az már a kimeneti jel 10mikroV lenne, ami a dobozon keresztül is már "közlekedik". De mivel fogod megmérni? Idézet: „Az már csak hab a tortán, hogy mindehhez egy szelektív szűrő kellene 48.5kHz-re. Ilyet is terveztem, V-nál ok, de mV-t nál szintén túl nagy a csillapítása..” Mi az hogy szelektív szűrő? Sávzáró? Sáváteresztő? Mekkora az erősítése, sávszélessége, milyen követelmények vannak vele szemben. Bemeneti jel, kimeneti jel, pontosság.... Ha mV-okra akar az ember szűrőt építeni, akor először fel kell erősíteni a jelet, a fentebb említett problémák miatt. És miért kell pont millivoltokon szűrni? Amúgy mi az, hogy "túl nagy a csillapítása"? Ha passzív elemekből állna, még érteném is. Idézet: „Műveleti erősítővel is próbálkoztam, hiába állítottam az erősítést 10db-re, V nagysárendben ment, mV-nál nem..” Nos ez nem igaz! Fordítva még elhinném. Mert a nagyjelű erősítés lehet kisebb mint a kisjelű, lévén, hogy a műveleti erősítő végfokának futásideje (V/us) korlátot szab a kimeneti jel gyors emelkedésének. Magyarul, nem mindegy, hogy 10mV-ra, vagy 10V-ra kell felfutnia a jelnek. Idézet: „Lehet, hogy a műv.er. típusát rosszul választom, ilyen kis feszültséget milyen konkrét típussal érdemes erősíteni?” Ebben már lehet ésszerűség. Hiszen ilyen frekinél, már a műveleti erősítő nyílthurkú erősítése is figyelembe veendő paraméter. Tehát belső kompenzációval ellátott erősítő, már nem biztos, hogy jó. Viszont ha kicsi a bemenő jel, akkor a jó zaj/jel viszony eléréséhez, kis zajú erősítő kell. De egyáltalán milyen zaj/jel viszonyt akarsz elérni? Erős a gyanúm, hogy nem tudsz kis jeleket mérni, azért ez az állandóan visszatérő probléma. Sir-Nyeteg! Idézet: „ÁÁ, ilyen kis feszhez offszetelhető műveleti erősítő kell!” Az offset a kutyát nem érdekli, hiszen AC jelről van szó! üdv! proli007
Ha egy trafón két független szekunder tekercs van, egy 12 V-os és egy 40 V-os, és külön külön egyenirányítom őket Graetz hidakkal, akkor a végén közösíthető a két mínusz?
Igen.
Üdv!
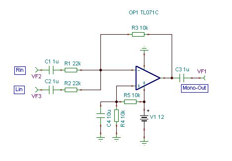
Jelösszegzőt szeretnék összedobni, ami két sztereo csatorna jelét egyesíti monoba. Végfok elé kellene, hogyan lehetne megvalósítani?
Van egy ilyen alkatrészem:
SFH 5110-36 Fotodióda + szűrő 36 kHz Sikerült életre kelteni és a megfelelő frekin egy infrával és egy multimeterrel láttam is, hogy érzékeli a fényt. A multi kb 5V-ot mutatott. A led-et nem tudta meghajtani arra gondolom tranyó kéne, de igazából nekem csak egy AVR egyik lábához kéne kötnöm bemenetként. Oda elég erős lehet? (állítólag 3mA-t ad le). Ha az out lábat simán rákötöm az AVR lábára?
Hello!
Alapvetően, ha nem számít a csillapítás, akkor két ellenállással is megteheted. Vagy elkészíted a rajz alapján az összegzőt. Ha zavar a fázisfordítás, még egy invertáló erősítő fokozatot kötsz utána. üdv! proli007
Hello!
Igen. Legfeljebb egy 10kohm-os felhúzó ellenállást is alkalmazol, de nem biztos, hogy kell. üdv! proli007
Sziasztok!
Szeretnék egy egyszerű eredményjelzőt csinálni kültérre.Ledekből lenne a két számjegy( 7 szegmenses megoldással) ezt hogyan tudom vezérelni? Egy órát szeretnék még rá. Hogyan kezdjem el, mi kell hozzá? Kérem, aki tud segítsen!
Üdv!
Én PIC el ugranék neki a probléma megoldásának, elég gyors, és nem nagy az alkatrészigény!
megköszönném, ha kifejtenéd bővebben. én csupán a megrendelő vagyok(hozzáértés nélkül)
A PIC egy mikorprocesszor, több fajtája létezik, ebbe most nem mennék bele. A lényeg, hogy ezt a procit ugy programozod fel ahogyan akarod. Ennek vannak kimenetei, bemenetei. A kimeneteire rákötöd a kijelződ szegmenseit, és a programot megirván, azt iratsz ki vele amit akarsz, akár egy órát is. De létezhet más megoldás is a PIC en kivül. Hogy neked melyik megldás lenne a legoptimálisabb, ahhoz ismerni kellen konkrétabban az elképzeléseidet. Pl manuálisan akarsz eredményt kiíratni, vagy egy mért eredményt pl sebességet, távolságot akarsz kiírni stb?
köszi
ment már így egy napot is, és nem volt vele gond. Csak most vettem észre, hogy ennyire melegszik. üdv: Maverick
Helló.légyszi segitsetek.A dvd tápban elszált egy 7lábu ic. Nop 10518-ckuw. Milyen ic ez?
:google: -ban megtalálod, de ird be a táp tipusát is mert , igy ahogy leirtad nem talál semmit, szóval valami hiányzik, vagy rossz. Sok sikert!
Jha és van olyan fórum téma hogy" Ez milyen alkatrész?" Szerintem ez oda való kérdés!
Hello!
Hát ha valamibe be megy a teljesítmény, az fűt is. (Amióta az öreg Joule kitalálta, nincs mit tenni) De ha zavar, akkor használj kisáramú Led-et és másik ellenállást. üdv! proli007
Köszi a tippet. Különben más nincs az ic-n. Még annyi hogy 0308. Thomzon táp
Meg tudna-e mondani valaki, hogy az infra vevoben (a haromlabura gondolok) minek a burara az a fembol keszult, rahajlitott kereszt? Mintha egy oldalain lyukas sisak volna...
Talán hogy a külső fényforrásokat eltakarja? De csak tippeltem.
Jaja, ellenállásháló.
Az adatlapon van egy How to Order fejezet, ott benne van a megoldókulcs a Part Number megfejtéséhez. Azaz benne volt a kérdésedben a válasz.
Elektromos és/vagy mágneses árnyékolásra tippelek.
Hello!
Kezdő vagyok és azt szeretném megkérdezni hogy ezzel lehet e a trafót meghajtani elég primitív de szerintem jó
Jó. A kérdés az, hogy mekkora a szekunder feszültség.
Van egy cikk, ami ilyesmiről szól. Azt nem tudom, hogy hogy van ez, ki lehet számolni, hogy egyutas, kétutas, Graetz egyenirányítás esetén mennyi lesz az egyenfeszültség, ha ismert a szekunder tekercs váltófeszültsége. A Graetz-nél gyök 2 a szorzószám, azaz kb. 1,4-szeres egyenfeszültséget ad pufferelés után (mínusz a diódán eső feszültség). Szerk.: Nem a trafót hajtod meg, hanem a trafóval az áramkört.
Egyutasnál is 1,41 a szorzó, ráadásul ott csak 1x vonódik ki a dióda nyitófeszültsége. Terheléskor azonban már más a helyzet, a kétutasnál sokkal kevésbé csökken a feszültség, kisebb kondi elegendő, és kisebb a brummfesz. Ráadásul a kétutasnál 100Hz, az egyutasnál 50Hz a "maci".
Hello!
Lenne egy olyan kérdésem hogy szereztem magamnak két teljesen egyforma E magos transzformátort. Feszültségük egyenként 64V, és én azt a kettőt szeretném valahogyan úgy összekötni hogy +- 64V tudjak kivenni belőle, eddig ez menne is nekem csak hogy a prim. oldali tekercseket nem tudom hogyan kössem össze, párhuzamosan vagy sorosan, és még hogy ilyenkor a teljesítmény az hogyan fog változni vagy miként összeadódik stb? Üdv!
Ha jól értelmezem, akkor 2 db 230/64V-os transzformátorod van. Ebből +- feszültség legegyszerűbben úgy nyerhető, hogy a két trafó szekundereinek egyik végét összekötöd (úgy, hogy a szabadon maradt üres végeken a feszültség 128V (2x64V) legyen (ha nagyon kevés, vagy 0V, akkor az egyik trafó kivezetéseit fel kell cserélni). Ez a közösített pont lesz a test, vagy 0V. A szabadon maradt két végre rá kell kapcsolni egy graetz hidat (vagy így kötött diódákat), és ennek + kivezetése, és a test közé, egy megfelelő feszültségtűrésű (legalább 100V-os, de inkább nagyobb --->64X1,41=90,24V), a terhelésnek megfelelő kapacitású kondenzátort. Ugyanígy a - ágra is kell egy ezzel megegyező kondenzátor. Ügyelj a polaritásra, mert a kondenzátor felrobbanhat, ha ez nem jó. A primer tekercseket természetesen PÁRHUZAMOSAN kell kapcsolni.
A hálózatról üzemeltetett készülékek baleseti forrássá válhatnak, ha nem megfelelő módon kezeljük őket!
Lehet nem voltam egyértelmű...
azt szeretném hogy ha rákapcsolom az 5V-ot akkor a primerben váltófesz jelenik meg?És ebből adódóan a sekunderben is(remélhetőleg) Ja és azt honnan lehet eldönteni hogy mondjuk az 5V ott bemenő vagy kimenő? az 5V-os nyíl irányából?
Transzformálni csakis váltakozóáramot lehet. A leggyakrabban alkalmazott módja ennek, hogy a hálózati váltakozófeszültséget (230V) letranszformáljuk veszélytelen mértékű feszültséggé, miközben a transzformátor a hálózat veszélyes pontjainak a leválasztását is elvégzi. Sajnos a mellékletedet én nem tudtam megnyitni, ezért nem látom, mit is szeretnél elérni. Ha .jpg-ben tennéd fel (.gif, .tif), akkor megnézném, hogy mit is akarsz.
|
Bejelentkezés
Hirdetés |





