Fórum témák
» Több friss téma |
Üdvözlet,
Áramkört szeretnék csinálni, ami az alábbi feladatot oldja meg: forrás: J-K-B, ahol J=(Jobb) 0 Volt, K=közös, B=(Bal) 0 Volt Fenti forráson a K mindig magas (+5V), a J és B kapcsolható, de egyszerre csak ez egyik aktív tehát JK vagy KB...(ezzel pl lehet 2 izzót felváltva villogtatni) Namármost, ebből kéne nékem egy motort vezérelni, tehát a polaritásváltást kéne megoldanom... Tudna valaki segíteni? Előre is köszönöm... (relés megoldás nem jó)
Ezt egy egy áramkörös két állású kapcsolóval nem oldod meg külső kapcsolóegység nélkül. De ha két áramkörös két állású kapcsolót használnál, avval igen.
kapcsoló? Semmilyen kapcsolót nem szeretnék alkalmazni, csak egy színtiszta áramkört, kerülve minden mechanikus alkatrészt...
És azt a színtiszta áramkört mi kapcsolja? Mondjuk, esetleg időzítés, egy astabillal. De akkor azt mi kapcsolja? Előbb, vagy utóbb lesz benne egy kapcsoló, mindet mégsem nélkülözheted...
Ha neked megjelennek a képek is , ezen az oldalon, akkor ezt nézd meg.
Ha neked sem, akkor meg ezt nézd meg, (az előző cikk írója is innen vette az ötletet).
Egy időben egy pár lehet aktív: Jk vagy JB. Ez kapcsolhat akármit is...de nem fizikailag
Köszönöm, megjelentek, de elég bonyolultnak tűnnek
Látnoknak? Nem...leírtam ami rendelkezésre áll. De pontosítom:
Adva van egy áramforrás: J-K-B (a jelentéseket már leírtam) Ez ugye 3 vezetéket jelent, a középső (K) a közös (+), a szélsők a kapcsolástól függően 0-ra zárnak, de egyszerre csak az egyik! Ha erre pl 2 izzót kötök (JK-ra az egyiket és KB-re a másikat), akkor kapcsolás esetén vagy az egyik vagy a másik világít, egyszerre sosem. A fenti példával csak az áramforrás paramétereit akartam demonstrálni. A feladat az, hogy e 3 vezetékből kéne csinálni kettőt, de úgy, hogy a már említett kapcsolás esetén polaritást váltsanak, tehát JK kapcsolása esetén balra, KB kapcsolása esetén jobbra forogjon egy motor.
Hááát.....,az élet nem habostorta! Négy kapcsolóelem minimum kell, ezek meghajtása, szinkronban vezérlése, védelmek stb. további alkatrészeket kíván, nagyon egyszerűen ezt elektronikusan megoldani nem lehet.
(Mechanikával elég lenne egy darab 3 állású kétáramkörös kapcsoló.)
Ja és mekkora áramokról beszélönk mekkora feszültségen?
Mert, pár mA nagyságrendre van a 4066 analóg kapcsolónak egy váltó kapcsolókat tartalmazó változata is. Ezzel meg lehetne oldani. Most nézem 5V ról beszélönk, de mekkora áramról?
Azt a cirmost nem találtam meg, de itt érdemes szétnézni.
http://www.maxim-ic.com/quick_view2.cfm/qv_pk/3038 Ha kell küldenek ingyen mintát is.
mondjuk le kéne írnod, hogy milyen motor.
talán fontos lehet, hogy a modern brushless motorok (pl ami a ventilátorban van) polaritását nem tudod csak úgy felcserélni, mert vezérlőelektronikát is tartalmaznak. de ha nem ilyen a motor, akkor le kéne mérned, hogy névleges feszültségen (ami mennyi is?) mennyi áram folyik át rajta. egyébként örömmel segítek.
Ok, mivel elég általánossan fogalmaztál, legyen általános válasz:
J K B Felejtsd el a K vezetéket és J,B közé kösd a DC motort Ha: J:5V B:5V nem megy semerre Ha: J:0V B:5V akkor megy jobbra a motor (egy irányba forog a DC motor) Ha: J:5V B:0v akkor a DC motor irányt vált és megy balra. Amire a többiek céloztak az a védelem meg vezérlés. Ha fontos számolj fele, de ez az alkatrészeid paramétereitől függ.
Szia!
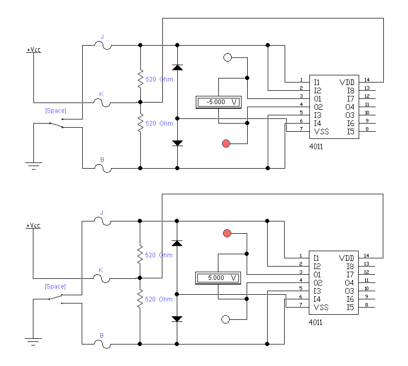
Szerintem te erre gondoltál. A Voltmérő a motort helyettesíti. persze csak pici 5V-os DC motor jöhet szóba. Az áramkör öntápláló. A képen kétszer szerepel, a két állásnak megfelelően. És ugyebár a hullámos vezetéktől jobbra esőt kell csak megépíteni a többi a teszt miatt van. Meg a két indikátor pont is csak teszt miatt van. Erre gondoltál?
Ez csak akkor járható, ha a J-K ág felmegy 5V-ra, ha csak szakadásba megy vagy "Z"-be akkor már nem fog működni és akkor az kell amit rajzoltam.
Persze nagyobb teljesítmény esetére az IC kimenet után tranyó kell.
Sok kérdés elhangzott...íme a válaszok:
"Mechanikával elég lenne egy darab 3 állású kétáramkörös kapcsoló."...igen, de mi kapcsolná a mechanikát?...ám a mechanikus megoldás - mint írtam - nem jó. "Ja és mekkora áramokról beszélönk mekkora feszültségen?" +5V és 0V, a max terhelés 0,5A "Azt a cirmost..." Köszönöm a linket, még olvasom... "mondjuk le kéne írnod, hogy milyen motor..." Sima, egyszerű pl 5 V-os DC motor 2 vezetékkel, polaritásváltásra változik a forgásirány..semmi különös...legyen mondjuk...magnóból kiszerelt motor (és mivel ez csak példa, kérem, hogy ne feszegessük, hogy a magnómotor az 6..7..8...akárhány V-os) A ki manetek (forrás) max terhelhetősége 0,5A "Ok, mivel elég általánossan fogalmaztál, legyen általános válasz: J K B Felejtsd el a K vezetéket és J,B közé kösd a DC motort Ha: J:5V B:5V" A "K" vezetéket nem szívesen felejteném el, mivel az az egyetlen folyamatos pont +5V-tal. Éppen azért K a jele, mert (K)özös. Másrészt, mint írtam, a J és B csak 0 vagy "semmi" /nem kapcsolt értéket vehet fel. Ebőől adódóan tehát a kimenet mindíg: JK VAGY(!) KB, ahol J=0V, K=+5V, illletve kapcsolás esetén K=+5V, B=0V. Action2K! Köszönöm a rajzot, de így lesőre nem látom még át...rajta leszek, hogy megértsem. Addigis próbálok rajzolni egy ábrát, ami talán jobban szemlélteti a problémát... Köszönöm az eddigi tanácsokat is..remélem eljutunk a legegyszerűbb, legjobb megoldáshoz is...
Most találtam ezt a rajzot...talán ezzel érthetőbb, hogy miről van szó...
Nos, ennél kéne még egyszerűbb
Értelem szerűen, az X2-1, X2-2, X2-3 a BEmenet, ahol X2-2=+5V, X2-1 és X2-3 közül az egyik a 0V értéket veszi fel, a másik nincs kapcsolva...átkapcsoláskor vica versa
Egy ilyenhez mit szólsz?
(Egyszerű, talán még működik is...)
El kell, hogy szomorítsalak.
Szerintem annál egyszerűbb nincs, mint amit felrajzoltál. Az én rajzom ha megnézed, dettó ugyan az (2 dióda, 2 ellenállás, a 2 tranzisztor meg az IC két NAND kapuja)
Jól megválasztott növekményes FET-et használva a tranzisztor helyett még az ellenállás is elhagyható.
Itt egy FET-es. (Feltétel, -mint a bipolárisnál is- hogy a J és B pont elbírja a motor áramát.)
És minő alkatrészek volnának ezek? Szeretném kipróbálni...köszönöm
Nézegettem katalógust, én pl. IRF9640-et, vagy hasonlót próbálnék meg. A választásnál nem csak a kapcsolható áramot, hanem a FET karakterisztikáit is kell nézni, hogy az 5V-os Ugs feszültségre már eléggé vezessen. Vannak logikai szinttel vezérelhető FET-ek is (pl. MTP50P03HDLG, de az az 50 amperével lehet, hogy túlzás lenne ide).
Elnézést, én a tranyókat a te rajzodon nem látom...
Bocs, akkor rosszul fogalmaztam!
Idézet: „a 2 tranzisztor meg az IC két NAND kapuja” Helyesen: a 2 tranzisztort meg az IC két NAND kapuja helyettesíti vagy a 2 tranzisztornak meg az IC két NAND kapuja felel meg
Adott egy cd-rom-ból kioperált motor, amely a tálcát mozgatja. Namost nekem egy olyan kapcsolás érdekelne, amely képes arra, hogy egy mikorkapcsolóval egyik irányba induljon el forogni a motor, újabb kapcsolásra az ellenkező irányba, egy második kapcsolóval pedig totálisan lelehessen állítani. Majd ísmételt mikrokapcsolásra elindul a motor, mikrokapcsoló-megfordul a forgásirány, majd lelehessen kapcsolni. Köszi szépen
Sziasztok!
Köbzoli mondta kérdezzzem meg ezt itt. Itt ez kapcsolás: Bővebben: Link Egy gokart méretű autó meghajtására szolgál, két motor irányváltással. A nagyobb meghajtó motor 24V 2A a kisebbik a kormány motor 12V-os, a relék elbírják őket, ha minden igaz a mosfetek is, szerintetek hol a probléma?
A fetek később kaphatnak PWM-et vagy egy kondit hogy lassan induljon, meg lassítva álljon meg a motor, viszont ez relével gázos.
Kedves Fórumtársak!
Nekem polaritásfigyelő kapcsolásra lenne szükségem ami a kétállású polaritás függvényében két feladatot tudna végrehajtani. A kimeneteken 1.7-1.9V van egyszer +,- és egyszer -,+. Azt szeretném megoldani, hogy ezzel vezérelnék valami kis áramfelvételű szerkezetet, ami egyszer az egyik feladatot és másszor egy másik feladatot hajt végre. Az egyik polaritásállás állandó üzemű ezért ha lehet akkor nem olyan kellene ami állandóan behúzva tart egy relét. Segítségeteket előre is köszönöm! |
Bejelentkezés
Hirdetés |














