Fórum témák
» Több friss téma |
- Ez a felület kizárólag, az elektronikában kezdők kérdéseinek van fenntartva és nem elfelejtve, hogy hobbielektronika a fórumunk!
- Ami tehát azt jelenti, hogy a nagymama bevásárlását nem itt beszéljük meg, ill. ez nem üzenőfal! - Kerülendő az olyan kérdés, amit egy másik meglévő (több mint 17000 van), témában kellene kitárgyalni! - És végül büntetés terhe mellett kerülendő az MSN és egyéb szleng, a magyar helyesírás mellőzése, beleértve a mondateleji nagybetűket is!
Üdv!
A BF 244A tranyó helyett jó a BF244B is? Videoton erősítő végfokpaneljára kellene. Köszi előre a választ.
Én hiszek neked, de már átmértem minden csatlakozást, lábak közti ellenállást, és nem volt semmi gond. De nem lehet mégis, hogy más a gond? Mert azt régen is csinálta nekem, hogy bekapcsolom, egy kis pillanatra bejön az 1666, és aztán írja a kimenő voltot. most is majdnem így van. Tehát kiírja egy pillanatra, hogy 1666, és aztán egy egyest, mintha nem kapna jelet, amit mérni kellene neki. tehát bekapcsolás után nem állandóan 1666-ot ir. meg azt vettem észre, hogy egyszer azt is írta, hogy 911 (talán ennyi volt. nem érkeztem leolvasni, mert csak egy rövid időre jött be, és aztán egy egyes. mint aki kiakadt.)
Hello, elég nagy a különbség közöttük, lehet, hogy nem lesz jó, alkalmazásfüggő.
2,5kohm-os potméterrel büntetlenül szabad végfok hangerőt szabályozni?
Általában 47-100kohmmal szoktam, de most hozzá jutottam jó pár 2,5kohmoshoz, és ha lehet ezeket felhasználnám erre a célra. szóval a 2,5kohm eléggé megterhelné az akárminek a kimenetét amit a végfok elé kötök, de valahogy nem lehetne ezt orvosolni, hogy szeresse ezt az értéket?
Ej Zoli
Kicsit szakszerűbben: A feszültséget mindig legalább két pont között mérjük. Ha van valami okunk, hogy az egyikhez viszonyítsunk, -pl egy erősítőnél a minusz táphoz, - akkor azt kinevezzük közösnek, esetleg nullának, és akkor legtöbbször pozitív feszültségeket mérünk. Nem feltétlenül egyezik meg a GND (a GROUND rövidítése)ezzel a potenciállal. Az angol szivesebben használja a 'common' kifejezést erre. Hogy ezek a pontok mikor köthetők össze, és mikör földelhetők, az az adott kapcsolás kialakításától fűgg A csöves tv-k szerelőlapja, bizony nem volt földelhető, az univerzális rádióké sem, és sok egyéb, pl kémiai elektronikus ezközé sem.
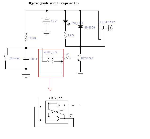
Sziasztok
Van ez a kapcsolás és nem értem ennek a 4000 nak a bekötését. Nem találok a lábkiosztásról leírást sőt egyál talán nem találok semmit. Ha valaki tud segítene? Előre is köszönöm
Sima "D tároló". Sztem a 4000 az vmi 40xx akart lenni, Lábkiosztás tokozástól függ.
Köszi a választ 4011 em van és akkor abból hogy lehet kialakítani a Q és a Q' ot és az a visszakötést nem értem hogy van.
Bocsi, épp szétszedésben vagyok. Ennek a tárolónak a lényege, hogy a bemeneti jelet az órajelre eltárolja. és ez lesz a kimenetén egyfolytában, amíg nem kap uj órajelet.
A negált kimenet a bemenetre van csatolva, ez azt jelenti, hogy minden egyes órajelre megváltoztatja a kimeneti állapotát. Lényegében egy négyszögjelet kapsz a kimeneten, aminek a le és fel billenését te indítod, itt pl a space-szel. Ezáltal ha nyomsz egy spacét, akkor bekapcsol a kimenet, nyomsz még egyet, akkor ellentéte lesz, azaz kikapcsolod a kimenetét. A q és q' az a kimenete a tárolónak, egymás negáltjai.
Éppen nandokból is összerakható a kapcsolás, de A RAJZ 4013-RÓL szól . Ott megtalálod a D, Q, Q,' lábakat, és a nyillal jelölt órajelet (clk) Az RS lábak le a földre, és már mehet is
Köszi a választ ki alakítottam egy ilyet szerinted ez jó lenne ha így kötögetném össze?
Emlékeim szerint, kb. így néz ki egy D tipusú flip-flop.
Szerintem jó lesz
Hát holnap összerakom és ha nem lesz jó akkor veszek egy 4013 sat és azzal biztos jó lesz ha majd elakadok még írok. Köszönöm a gyors válaszokat. Jó éjszakát
Szia!
Egyszerű a dolog: mérd meg a jelforrásod kimeneti jelét terheletlenül, majd mérd meg úgy, hogy rákötöd a potit! Ha drasztikusan leesík a jel nagy a kimenő ellenállása a jelforrásodnak! Egy sima emmiter követővel, vagy egy műveleti esősítővel lehet csökkenteni a jelforrás kimeneti impedanciáját!
Üdv!
Ma szerettem volna kiszámolni egy energiatakarékos izzó áramát, de sajnos valamit nem értek . Tehát:I=P/U=15W/230V=65mA eddig rendben van minden, de észrevettem, hogy a dobozára rá is van írva hogy: 130mA! Most akkor melyik a valódi?
Vagy a maximális elképzelhető áramot írják rá, vagy ez simán a gyújtóáram, ugyebár fénycsőről van szó, aminek van gyújtója is. Be kell indulnia.
Sziasztok!
Kaptam egy tápot, és meg szeretném kérdezni, hogy hol megy be neki a 230V és hol jön ki a 12V. Ha valami nem látszik a képen, szóljatok. Köszönöm, Mothaltem
Hi!
Jó lenne egy kép úgy is hogy a vezetékek nincsenek a panelon (ne takarjanak semmit) és egy nyák oldali fotó is jó lenne.. üdv!
Szerintem a piros fekete a 12V kimenet piros a + fekete a - a két pirosas a 230V~ .Az ures csati a bekapcsoló gomb helye szerintem mert ott van a sw felirat de ne negyon próbálgasd mert ha véletlen rossz helyre kötöd....................
Figyelj!
Ahol a 230V megy be ott általában oda szokták írni hogy " l , N" Ha ilyen neked nincs, akkor keress egy biztosítékot azután kell lennie egy zavarszűrő tekercsnek vasmaggal (a fázison és a nullán is) ezután jön egy egyenirányító és puffer (400V általában vagy 2 200V os sorosan kötve). Ezután megy rá a szaggató tranyókra (esetleg FET). Majd a szaggatott fesz megy a "trafó" primerjére... A szekunder oldalon ha DC fesz jön ki magából a táp panelból akkor kell lennie mégegy egyenirányítónak és puffernek.. üdv! moltam: bocsi hogy neked címeztem
Már láttam ezt a felépitést pc smps-n de azért jó lenne a fóliaoldalról is egy kép.
szerk:Nem baj
Sziasztok!
Megépítettem a mellékelt képen lévő kapcsolást, és a következő vele a helyzet: Úgy ahogy jól szól, de nagyon halk. Szeretném ha megnéznétek, hogy mit lehetne vele kezdeni. Előre is köszönöm. Jocoo
Sziasztok!
Hogyan lehetne megoldani, hogy 2 mikrokapcsolót felhasználva vezérelni egy 12V relét. 1.-vel Be 2.-kal Ki Lehetőleg Ic nélkül.
Na fuss ennek a gondolatnak mégegyszer neki, mert igy érthetelen
Ic vel megoldhatom 4017 el vagy sr flipflop ic vel csak sr re tipust nem tudok.
most már építettél valamit, ami szól, Ez jó. Most majd legközelebb erősítőt épits, és az hangosabb lesz
|
Bejelentkezés
Hirdetés |






. Tehát:



