Fórum témák
» Több friss téma |
Ez Így van. Sok gyári erősítőben alapból túlgerjesztett toroid trafót szerelnek, túlterhelésre méretezik és ezt enye langyosodással ki is bírják.
Tehát +/- 32 V-os pufferelt tápfeszről fog menni a cuccod.
Ezt bírni fogja a táp simán. A 2mm-es szekunderhuzal az eléggé konkrét, aggodalomra ez nem adhat okot Ha csatornánként külön egyenirányítást ls pufferelést alkalmaznál, az sokat dobhatna a terhelhetőségen kívül, a hangminőségen is.
Külön tápegység, ez csak így helyes, a többi csak indokolatlan spórolás. Aki még jobbat akar: külön két toroid. :yes:
Igen a lehető legjobb kapcsolást építette meg. Ki fogom én is próbálni.
Az tutira jobb lenne, de sokkal költségesebb
Viszont az egy trafós, két tápos megoldás, minden esetben hallhatóan különbül szól mint amikor egy Graetz-ről meg két kondiról kínlódik a két csatorna. Az ilyen, tipikusan az olcsó gyári végfokok spórolós megoldása.
Az már megfelelő ha egy vason külön szekunder tekercs van, lehetőleg legyen túlméretezve. Az sem baj ha csatornánként 630VA-es a trafó, akkor lesz igazán jó hangja. Törekedni kell a zéró belsőimpedanciára.
hi! az szerintetek jo ha hangfal kérdést úgy oldom meg hogy két 150W-os hsz! a hsz 4ohm osak és 8ohm lesz ha sorba kötöm és ezt már elbírja a erősítő!na szerintetek jo gondolot?
Nagyon komoly rendreszeknél nem tanácsos a hangszoró sorosítás, de teljesítmény hangosításnál semmi gond a megoldással.
Sziasztok!
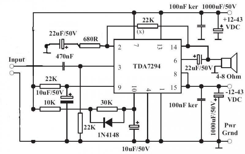
2db - TDA 7294 IC-s erősítőm van +/- 41 V-ot kap, a táp 400W-os toroid és 40000µF-al. (minden alkatrész új) Egy 12"-os JBL 250W RMS zárt subládát hajtok vele, ez 4 Ohm-os. Kisebb hangerőnél, nincs vele semmi probléma, de nagyobb hangerőnél, a doboknál éles kopogó hangot ad (mintha egy vonalzó élével ütném az asztal lapját). Hi-Fi sub kimenetéről és PC- ről is így megy. Próbáltam más 4 Ohm hangfallal, szintén ilyen eredménnyel. Sinus jellel (multiméterrel) lemértem az erősítőből kijövő feszültséget: minél alacsonyabb a freki, ill. minél kisebb a hangszóró impedanciája annál kisebb feszültségnél már létrejön a kopogás. 8 Ohm-on nem tudom tesztelni, mert - túl hangos - a 25 centis MNC nem örül a dolognak. Van egy TDA 1554 erősítőm is (ami elvileg sokkal gyengébb) de pl 20Hz-nél 8V-ot "bír" míg a 7294 csak 7V-ot és ott elkezd kopogni. (pedig házimozinál nem árt az alacsony freki) Tudna valaki segíteni, hogy ez mitől lehet vagy egyszerűen csak nem való 4 Ohm-hoz és vegyek valami "izmosabb" cuccot? (Ja egyébként a jel egyből az erősítőre megy, nincs külön hangszín.) Küldök egy kapcsrajzot is, hátha ott van a kutya elásva...
adatlap szerint 4ohmra a megengedett tápfesz +-30V
Ami a képen van kapcsolás, az van 2x megépítve, csak a tápjuk közös. Természetesen a sub csak az egyik oldalra van bekötve, ekkor a másik oldal csak a tápot kapja, de nincs rajt se hangfal se semmi.
![]() Szerintem nem azért van ez a kopogás, hogy az erősítő elérte a maximumot, mert akkor inkább torzítania kéne nem? (meg a 1554 lenyomja ezt ???, az azért furcsa) Amúgy lehet tényleg a feszültség sok neki, ha visszavenném +/-30V-ra akkor hangosabb lenne vagy nem csinálna ilyet?
Milyen subfilter van az erősítő elött? Lehet annál van a gond.
Nemhiszem hogy a feszültségtöbblet miatt kopogna, az icben van túláram védelem ha elérné a maximumot (6,5A) kikapcsolna.
szia!
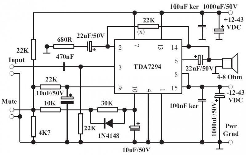
egy kis hibát észrevettem az ic második lábán(2) a kondi és az ellenállás fel an cserélve szóal a kondi helyére tedd a az ellenállást és a kondit az ellenállás helyére!akkor a mute-nál a 22k ohm ellenállást vedd ki és a 4K7 ellenállást is vedd ki! igy nem lesz mute! és igy már kell mennie! remélem érthető voltam!elküldöm a képet!
A subfilter csak egy kondi, meg egy ellenállás volt, de közvetlen PC-ről is ez van. úgyhogy sztem nem azzal lehet a gond, mert filter nélkül is csinálja, akár milyen jelforrásból, mindig jelentkezik a dolog egy bizonyos hangerőnél.
Köszi, majd megpróbálom úgy, hogy felcserélem a kondit, meg az ellenállást. Amúgy az mit befolyásol rajt? ja és a mute miért jó, ha nincs?
Semmit nem befolyásol, nem szükséges a felcserélése. Ez olyan, mint a szorzás: asszociatív . :yes:
Kirchhoff II törvénye... A sorrend ott NEM számít.
Zoka ! Ha jól értelmezem amit írtál, akkor azt hallod, amikor a hangszoró "beüt" (a tekercs vége vminek neki ütközik). Ha ez van, akkor a gond a doboz/hangszóró viszonyán belül van. Na most, papir vagy gumis a JBL ? Zárt dobozt kér v. reflexes ? Megfelelő a dobozméret ? Nézd rá a hangszóró "fs" pontjára, és vizsgáld meg, mire képes ezzel a dobozzal. Növeld a csillapítást (több vatelint), így is vizsgáld meg. Vélhetően azért nem hallod a kopogást a 1554-el, mert az nem hajtja meg annyira, és nem megy le olyan mélyre. Mivel érdembeni alúlvágo szűrőd (<20Hz) nincs, a probléma okozhatja az is, hogy a "minél mélyebb" hangnak "annál mélyebb" szubharmonikusai vannak, amit a 7294 meglepően jól visz át. Hozzáteszem, +/- 41 V-ről 4Ohm-on a teljesítmény olyan 130-140W környéken lehet. Carter ! A gyári adatlap nem azt mondja, hogy az IC max 30V-vel hajtható 4 Ohm-on, hanem azt, hogy olyan paraméterek és körülmények között tesztelve az adatlapon lévő adatokat kapták. Feszültség határértékre (Umax-ra) egyetlen adat van, azt viszont illik nagyon-nagyon komolyan venni : +/-50 V ! Gb197 barátunk azért tud +/-45-ről menni, mert mázlista, stabil feszültséget kap az Eon-tól . Errefelé nem stabil, ezért legfeljebb 43 volt-al mehetünk.P.
Szerintem a tápfesszel van a gond (magas). Próbáld ki egy max. +-30V-os trafóval. Kérj egyet kölcsön, vagy valami. Ez egy két perces teszt.
A tápfesz nem magas az IC-nek. Legfeljebb az ezen a tápon kinyerhető teljesítmény sok az adott dobozban lévő hangszórónak. Lásd előző hsz-m (#339020) Carternek szóló része.
Pedro (a Zoka által megvalósított rajz & panel tervezője).
Ha a sorrend nem számít, akkor feleslegesen nem dolgozom
![]() A JBL-nek egyébként gumi pereme van. A WinISD progi 53,5 litert ajánl zárt dobozhoz. Fs(24,75Hz)/Qes(0,46)=EBP(53,8) ha EBP 55 alatti úgy tudom, akkor zárt doboz a jobb. Még néhány adat: 2" tekercs; RE=3,56Ohm; BL=14,78TM; VAS=91,12L; Cms=227,58um/N; MMS=181,74g; Qms=6,46; Qts=0,43; Xmax=12,5mm. RMS=250W. A hangszóró 67 literes zárt dobozban van. Szerintem elég nagy a csillapítás, a membránt alig lehet benyomni. Nem hinném, hogy a tekercs beüt a mágnesbe. Ezt abból gondolom, hogy a hangfal ki lett próbálva autós erősítőről is, sokkal nagyobbat szól és szemmel láthatólag sokkal nagyobb a membrán kitérése is. Másrészt 2db 20cm-es MNC Eclipse zárt dobozban egymással párhuzamosan egy oldalra (4Ohm) bekötve ugyanígy kopogott, viszont: amikor 1 oldalra 1 volt bekötve 8 Ohm-ra, akkor egyszerűen elkezdett torzítani, nem bírta azt a nagy teljesítményt, amit az erősítő tud (szerintem először torzítana a JBL is, ha sok neki). Tehát itt egyértelműen a 4Ohm nem tetszett neki. Egy dolgot nem említettem: amikor alacsony frekis (60Hz alatti) szinusz jelekkel teszteltem; - Egy elegendően nagy hangerőre állítva - A tesztjel folyamatosan ment - A hangerőt fixen hagytam: Itt a kopogás úgy jött létre, hogy először csak nagyon halkan kezdte, a szinuszjel ütemének megfelelő gyakorisággal, és elkezdte változtatni a hangszínét (nem a teszt freki, hanem gerjedés egyre élesebb hangot adott, de halkan), majd egy kb 20 másodperc múlva elért egy olyan szintet, amikor már "nem bírta tovább" hirtelen elkezdett kopogni (mintha egy lufit fujnánk fel és egyszer csak eldurran). De nem érdekelne a dolog, hiszen nem szinusz jelet hallgatok, hanem zenét, csak hát zene közben is...
Szia.
A teoriáddal egy kis gond van. Az, hogy magas a tápfesz nem indokolja a kopogást, az egy más dolog, hogy nem ajánlott 4 ohmos terhelésen magas tápfeszt használni, mert felesleges veszteséget okoz, nagyob a tápfeszmoduláció , stb.
Kérek egy jól látható fotót a panelről (mindkét oldalt).
Köszi
Készítettem 2 képet, a bordáról nem szedtem le, csak így szögből tudtam fényképezni. A forrasztások nem túl szépek, de minden a helyén van, meg mind a 2 panelnél fennáll a probléma, nem hiszem hogy a forrasztás rossz, mert akkor 8 Ohm-on se lenne jó.
Sziasztok.
A néhány oldallal ezelőtti TDA-Quad jellemzéshez pár gondolat... Ezt a vég'-et én is megépítettem,s véleményem gyakorl.egybeesik a már leírtakkal.Csak hevenyészetten raktam össze,mert erős szkepticizmussal fogadom a monolit végfok ic-ket,főleg a nagyobb teljesítményűeket,de kíváncsivá tett,h fet-es a kimenete.Summa-summárum:kutyából nem lesz szalonna...ezen ic-nek ugyancsak hideg-rideg,steril,(jellemtelen??)és éppen emiatt nekem"gépies"karaktere van,fet-ek ide vagy oda,s szerintem még ugyanabban az órában sem szabad említeni a Quad 405-tel...Még ha az utóbbi alkatrésztemető is,de sokkal emberközelibb hangja van,mivel én sem szinuszjelet hallgatok rajta.Ennek ellenére újra elő kell'vegyem,mert van egy üres(gyári)végfok-dobozom,amit nem akarok parlagon hagyni,a táp 2x40V/üresjárás-éppen ideális.Esetleg alternatívaként lehetnek az STK ic-k,bár a TDA olcsóbb.Szerintetek? És mindenkinek B.Ú.É.K.
Szia.
A hozzásolásod nagyon kedves, kár hogy nem olvasol szaklapokat. A Quad cég mérnökei kategórikusan kijelentették, ez a teoriájuk - bár szerintem önmagukat is meghatudtolják- : , két jól megtervezett különböző erősítő hangja között nincs különbség. Akkor nem mindegy mit építünk? A Quad 405 nagyon jó erősítő, tenni kell elébe egy TDA 1524 es szabályozót, ez utobbi kb 60-70 százalékot vesz el a minőnőségből, a végfok is legalább egynnyi információt vesz el a bemenő jelből. Ez binyony kirány!
Probáld meg azt, hogy a végfok bemeneténél a bemeneti kábel árnyékolásá(i)t kikötöd (levegőbe végződjön), és így teszteld, hátha valamilyen rejtélyes módon földhurok a bűnös. A képek jók. A nyákot vetted, vagy csináltad ?
Kérek még képet a komplett tápról, valamit az egészről egyben. Kösz
Szia !
Tudod, ez már filozofia. A kérdés voltaképpen az, hogy végfokot nevezzük "jobb"-nak. Az, amely hozzátesz/elvesz valamit, vagy az, amely laposan, unalmasan, gépiesen lineáris ? Bent az üzletben egy öreg Quad szól (2001-ben újítottam fel, vagyis az összes elkót kicseréltem, más nem kellett), de építeni 2000-óta jóformán csak 7294 építettem. Nekem kényelmesebb és barátságosabb a 7294, mert úgy fog szólni, ahogy akarom (az előfok által produkált hanghoz ugyebár nem tesz hozzá, nem vesz el...). Magamnak bassgitárhoz a hidalt változatot készítettem, egy szintén saját tervezésű előfokkal. Jocskán megszenvedtem, amig kihoztam azt a hangot, amit szerettem volna (a '68 kiadású 100W csőves Marshall vastag, zsiros hangja), de sikerült. Ha hallanád szólni, akkor valószinűleg értenéd, hogy miért kedvelem jobban a "jellemtelen" (jellegtelen ?) végfokot.
Köszönöm az ötletet, úgy is ki fogom próbálni, csak most már nincs időm.
A nyákot egyébként készen vettem, csak furkálni kellet, meg forrasztani. Képeket majd küldök még. B.Ú.É.K. mindenkinek!
Szia!
Olvastam régebben is irtad hogy a te hidaltad "meg van paprikázva", irtad hogy egy szintillesztő van előtte, arról lehetne kapni kapcsolási rajzot? és konkrétan még miket cseréltél a modulban?? olvastam hogy az egyik ellenállást is lehet módosítani a jobb hangzásért?? Köszi: Andreas89 BUÉK mindenkinek!! |
Bejelentkezés
Hirdetés |








