Fórum témák
» Több friss téma |
7.33 abra a 11 oldalon
csak at kell tervezni 12V-os /35-45Ah -as aku-hoz itt egy tranzisztoros 5A-es automata tolto. De jo lenne az a terheles alatt mereses dolgot ez lenne az egyetlen "biztos" meres arra hogy az aku tenyleg fel van e toltve. (?), Ilyen nagy kapacitasu akuknal a C/20 vagy C/10-es terheleshez kene egy 10A-es muterheles ugy 10 darab 2N3055 os parhuzamossan kapcsolva hutobordara .( mar 20 eve mind akarok egyet csinalni erositok bemeresehez, de csak a "rezso"-nal maradtam.)
Evvel mertek a terheles alatt az autoakukat( kep)
Tehat egy ilyen terheloellenallast kene rakapcsolni a toltes vege fele hogy lassuk hogy tartja e a feszultseget az aku.Gondolom a mai tehnologiaval a kisulesi idobol lehetne eleg pontossan kovetkeztetni az aku allapotarol.
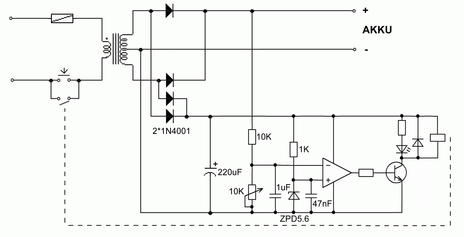
Ez az áramkör egy beállítható feszültségnél lekapcsol.
Ez a módszer egyik fajta akku töltésére sem ideális, de a Cd-Ni akkukhoz különösen nem! Soha nem tudtam megérteni, hogy milyen megfontolásból közölnek hibás elgondoláson alapuló áramköröket!
Szia!
Itt van, az értékel "tájékoztató jellegűek", rég csináltam, de a lényeg szerintem látszik! A komparátor 741 volt, a tranzisztor pedig valamilyen kis darlington(ilyen volt alapon), de szerintem egy síma tranzisztor is jó helyette!
NiCd aku toltesi karakterisztikajabol indulnak ki , teljes tolteskor van egy fesz "zuhanas" ezt figyelik.
NiMH -nel allitolag ez a fesz csokkenes a toltes alat alo akun bekovetkezhet elobb is ezert inkabb a homersekletet merik es ez alapjan toltik . En nem mertem ki csak ezt talaltam a legtobb leirasban. olom akuknal a 14,4 voltot figyelik ( egyes konyvekben 14,7 volt megjelolve a "buborek keletkezesi" feszultsegnek. Fenykepezo gepben mindig kiprobalom az akukat , csinalok 2-3 kepet blitz-el es nezem hogy nem e mutatja hogy lecsokkent az aku toltese. Van 6 fele toltom ami hatfelekepp tolt.( haha) Egyik nagykapacitasu toltombol ( csak idozaros 16 ora utan lekapcsol)ebbol akarok egy megbizhato toltot csinalni . Az idea az lenne hogy feltoltom gyorsab a harom gyorsytoltovel aztan az en "speci" mindenfelet kontrolalo toltommel toltse "biztossan " amenyire csak lehet. Mar megjartam ketszer hogy a 6 oras mukodesbol csak 2 orat mukodott egy digitalis recorder .de a folmezo kamera is ugyanugy . Idézet: „NiCd aku toltesi karakterisztikajabol indulnak ki , teljes tolteskor van egy fesz "zuhanas" ezt figyelik.” Ez lenne a jó megoldás, de én a leírásban nem ezt olvastam(lehet nem jól figyeltem oda!) Az ólom akkunál a 14,4v elérése után még nagyon sokáig kell tölteni, hogy fel legyen töltve(egész addig, míg az áram leesik egy szint alá).
Szerintem a terheles alatt meressel osszekapcsolbva OK a feszultseg mereses dolog .
Ugyanis ezt csinaltak "manualisan " is , megneztek hogy meg van e tenyleg toltve az aku , tartja e a feszultseget , aztan uccu neki cseptoltes. A lekapcsolas csak egy fajta vedelemet biztosit behogy tultoltes aljon be.Aztan meg kell nezni hogy jo e valamire az aku.Vagy hogy mennyire lehet meg feltolteni ha regi. Ugy van 14,4V utan a cseptoltesel Itt egy masik automata tolto savas akuhoz :
Aztan mind elfelejtem megirni..az auto akukat nem toltik naponta a toltovel csak idonkent a karbantartas miatt .Amugy az auto dinamojarol toltik.
Ez is egy olyan töltést mutat be, ahol az akku feszültsége 16V fölé mehet. Nincs meg a feszültséggenerátoros része. Én nem töltenék ezzel.
De miért linkelgeted ezeket? Nekem van töltőm. Csak arra voltam kíváncsi, hogy amit építettél az jó-e. Szerintem nem, de ez tök mindegy, csak ne terjeszd! Attól még, hogy a generátor tölt, még jól kell tölteni az akkut. Sőt a generátort is érdemes megnézni, mert igencsak tönkreteheti az akkunkat. Nem is értem, hogy az autó gyártók miért nem építenek korrekt töltést az akkuhoz, mikor minden más felesleges elektronikával teletűzdelik. (egyébként sejtem, nekik mindegy, hogy 3, vagy 8 évig tudod használni!)
Szia Watt! Bocsi elnéztem 0,2 voltot. nem szándékos volt.
Sziasztok!
Egy kis segítséget szeretnék kérni. Van egy Protronic BCH6-os akksitöltöm. Hordozható, 6 LED-es töltésmérő, kicsi, meg minden. Elszált benne a diódák mellett lévő nagyteljesítményű ellenállás és nem tudom mekkora volt benne. Ha valaki esetleg látott már ilyet, vagy tudná az ellenállás értékét, azt nagyon megköszönném. ![]() BCH6
Talán ha a hibás alkatrészről tennél fel képet?
Sajnos az már nincs meg. Így kaptam, hogy javítsam meg, aztán nálam ragadt.
Kövesd le, rajzold le a kapcsolást, aztán kitaláljuk!
Gondolom, az árammérő sönt volt, amiről a LED-es kijelzést vezérelte. Milyen IC hajtja a LED-eket?
LM358-as, a tranzisztorokon viszont nincs írás.
Az IC már jó kindulásnak, a tranzisztorok típusa nem lényeges. Az ellenállás környezetét kellene még lerajzolni. Hova megy a 2 vége. Hány A a max. töltőáram.
Csak ez az 1 IC van benne?
Holnap lerajzolom, de abból nem lesz köszönet...
Az egyik vége két ellenálláshoz vezet és onnan a negatív kivezetésre, meg egy harmadik ellenálláson keresztül az IC 3-as lábához, meg egy kondihoz és úgy a másik végéhez a nagy ellenállásnak. A másik lábtól megy még a graetz híd 2 diódájára, meg még ellenállásokra. Remélem érthető. ![]() Nem tudom mekkora a töltőáram. Igen, csak ez az 1 IC van benne.
Idáig teljesen érthető. Igazából még rajz se kell, ha megírod az IC lábaira csatlakozó ellenállások értékét és a max. töltőáramot. Az értéket közelítően tudjuk megadni, de 1 mérés után már lehet pontosítani.
Sajnos, olyan érték lesz, amit nem lesz egyszerű beszerezni, 0,.. Ohm, 5-10 W. Ha lenne esetleg nagy 1 Ohm-os ellenállásod, egy mérésre betehetnéd. Változó terheléssel (2-5-10-25W-os égő) és áramméréssel látnád, milyen ütemben gyuladnak ki a LED-ek, illetve, hogy egyáltalán működik-e.
Köszönöm, holnap jelentkezek és rápróbálok. Jó8
Beszéltem egy ismerőssel. Neki is van ilyen. Azt mondta 0,5 ohm-os ellenállás kell bele. Mivel ma leltároztak ezért csak holnap bírok ellenállást venni és kipróbálni. Szép estét.
Nos! Vettem 2 db 1 ohm-os 5Wattos ellenállást és párhuzamosan bekötöttem őket. 21W-os izzót betettem fogyasztónak és világított mind a 6 led. 12,6 voltot és 1,3 A-t mértem. Betettem egy 5 Wattos izzót, akkor 2 led világított. Ekkor már csak 0,56 A volt.
Kikötöttem az egyik ellenállást és akkor a feszültség kisebb lett. Kicsit aggaszt ez a 12,6 volt, mert úgy tudom, hogy legalább 13,5 voltnak meg kellene lennie ahhoz, hogy elinduljon a töltés. Szal lehet csökkentem az ellenállás értékét 0,3 ohm-ra hátha elérné a 13,5 voltot. Szerintetek?
Ha 1,3 A-nál minden, 0,56 A-nál 2 LED világított, akkor még 0,1 Ohm-ra is le kell menned ahhoz, hogy a 6 A-nál gyuladjon ki az utolsó. A feszültségre meg ne legyen gondod. Ha ráteszel akkut, egész más értékeket fogsz mérni. Ha közepes autóakku töltésénél kis áramot mérsz, akkor le kell ellenőrizni a diódákat, nincs e szakadt köztük.
Akkor lecsökkentem az ellenállás értékét és mérek. Viszont legalább tudom, hogy működik.
Köszönöm a segítséget, megírom mi lett a végeredmény.
Sziasztok!
Több helyen is fent van ez az automata töltő kapcsolás. A benne található TAA761A IC forgalomban van még? Elég réginek tűnik a cikk, neten nem találok róla sok mindent az adatlapokon kívül. üdV: b28
Üdv. Lehet nem ide illő a téma , de van egy auto akkumulátor töltőm, ami áll egy trafóból meg egy egyenirányító. Mit kell még pluszba bekötni hogy tudjak róla fejegységet működtetni vagy CB rádiót ? Azt hallottam hogy kondit kell bekötni hozzá,de oda mekkora kondi kéne ? Megköszönném ha segítenétek egy kicsit.
Üdv.: boris
Általában akkumlátor töltő közvetlenül nem alkalmas más elektronikus készülék üzemeltetésére. A töltő áramgenerátoros jellegű, ami azt jelenti, hogy a kimenetén nem állandó feszültség van, hanem a kapocsfeszültsége erősen függ a terheléstől, ezt pedig az elektronikus készülékek általában nem szeretik. Tegyél rá egy akkumlátort pufferüzemben, és akkor működik a dolog. Ehhez azonban automata akkutöltőre lenne szükség.
A leírásodból nem derül ki, hogy milyen az akkutöltőd, egyszerűsége ellenére lehet automata is, ha a transzformátora pl. mágnessöntös.
Ilyen, "kbj15j9" ez van az egyenirányítón. Így csak könnyebb mit kell tenni vele.
Hááát, így más a helyzet. Ez akkumlátor töltőnek elég veszélyes, még légrés sincs a trafóban, ami az áramot korlátozná. Leginkább semilyen áramkorlátozó sincs.
Tápegység helyett pufferkondival kiegészítve használhatod erősítő tápjának, mert ahogy nézem arra jó, de akkutöltésre nem.
Mekkora puffer kell neki kb ? 1 F-os nagy vagy elég ?
|
Bejelentkezés
Hirdetés |


















