Fórum témák
» Több friss téma |
Fórum » PIC égetési hibák, problémák, kérdések
15*10^2 nem 1500??? (de) neked 151 kell!
Kössz a dicséretet! lehet az a baj, hogy elnéázed/elszámolod magad az alkatrészeknél?! egyébként a tranyókat nenm lehet csak úgy cserélgetni, mert lehet hogy az pont nem jó a helyére.
Á köszi!
Van itthon egy 151K 1KV feliratú, ha jól puskáztam innen akkor az jó lesz. A tranyókkal azért variáltam, mert az eredeti Propic2 ben BC557-esek vannak, amit én építgetek abban meg 2N 3906 -ok. egyikkel sem működött, de majd mindjárt visszapakolom a 2N-es szériát, mert lehet hogy a kondi is bekavart.
Igen, a számolással kicsit baj volt
![]() A 10^2 az nem 10 Hanem 100...és ha 15-öt megszorzod 100-zal, akkor abból nem 150 lesz, hanem tényleg 1500 ![]() A másik: sztem a tranyók nem olyan fontosak. Itt nem erősítési célt szolgálnak, hanem kapcsolgatnak. Arra pedig bármilyen szilícium alapú tranyó képes, ami 0,6-0,7V körül nyit...és azért itt nagyobb áramok se folynak, hogy melegednének esetleg a kisebb tranyók...
ja, én sem arra gondoltam, hogy úgy nem lehet cserélgetni, hanem nehogy npn helyett pnp-t használjon.
meg nézd meg a tranyók lábkiosztását. pl itt: www.datasheetarchive.com, diódákat, elkókat jól kötöd/forrasztod be? nem tudom mennyire értessz az elektronikához bár ha 5-ből 5 égetőd nem jó...
én anno az elkókat mindig elcsesztem mer a kondin az üres téglalap a - pólus, kapcsrajzon meg a +
Hali!
Igen a tranyókat azért megválogattam ügyeltem arra hogy hasonló paramétereik legyenek. Van egy 1984-es Tranzisztoratlaszom Magyari Béla bácsitól abból szoktam nézelődni. Dióda egy van benne egy zener. 7V2 van ráírva gondolom az jó. Átenged vagy 14 Voltot a 7805-ös bemenetére. Szerintem az jó. Az elkóknak a csíkos oldala van a mínusz felé, azok szerintem jól vannak. Az égető gyakorlatilag működik. Csak égetni nem tudok vele. Az IC-prog hardware test-el mindent tudok kapcsolgatni, mindenhol megvan a szükséges feszkó. Mondjuk ez a 150 pF kondi tényleg érzékeny pont lehet, itt jön megy az írandó, kiolvasandó adat ha jól gondolom. Itt azért nemigen mindegy hogy mikor meddig van feszkó. (Gondolom én.) Na mindegy a héten veszek bele egyet a boltból. Biztos ami biztos Ezen már ne múljon.
sziasztok !
nekem is hasonló problémáim vannak és ugyan ez a hibaüzenet.Az ampcom84 égetőt építettem meg(mellék). IC proggal próbálom több kevesebb sikerrel.Az IC progon belül van valami beállítás amit el lehet szúrni? JDM van beállítva meg Win API de bennt a progiban van még néhány beállítás ami nem tom mi A másik égetőm viszont jól müxik(mellék) csak a progiban nem tom megnyitni az .asm fájlokat a .hex-et ismeri
Azért nem ismeri az ASM fájlokat, mert az égetőprogram nem tud fordítani. Mert az ASM az egy forráskód, amit nem lehet csak úgy beégetni. Egy betűt/számot se értene meg belőle a PIC...
Ezért kell használni a fordítóprogramot, ami az ASM-ből HEX-et gyárt.
Sziasztok!
Nos készülget az újabb PIC égetőm egy TAIT féle. http://pikdev.free.fr/IMAGES/Prog_Shematic.gif Annyit szeretnék kérdezni, hogy milyen tranzisztort ajánlotok bele a Q1-2 nek.
Szevasztok!
Na végre valahára sikerült PIC-et égetnem ugráltam örömömben. A pár hozzásólással fetebb említett TAIT féle égetőt építettem meg.
Na a vége lemaradt, uis a billentyűzetem kinlódik, és a restart után már nem engedett módosítani. Szóval W*N XP + Ic-prog.
Mennék hardwert tesztelni, erre kijelenti, hogy ezen eszköznél a hardverteszt nem támogatott :no: :no: király... Na akkor kamikaze. PIC fajtája kiválaszt, az PIC et nem támogatja az égető. Juhéjj. Na van ugye LINUXom is Pikdev -> hardver kiválaszt, tesztel, működik. PIC berak, első próbálkozásra sikerült égetnem A 7805-ös IC eléggé melegedett, de tettem elé egy 6,2 Voltos Zener diódát, így az üzmi hőfok megfelelő. Hog miért csak a 6 -ik égetőm sikerült csak találgatok. Ezen az égetőn nincs kábel, lehet hogy az volt a ludas. Na majd holnap bekötöm a Propic 2-t kábel nélkül közvetlenre, és meglátom. Ezúton szeretném megköszönni mindenkinek aki segített.
Sziasztok!
Újra itt vagyok a problémáimmal. Egy elektromos RC motorszabályzón dolgozok éppen. Mivel 12F675 nem volt a boltban ezért csak 12F629-at használok. Ha jól tudom abban van AD konverter, de nekem ez most nem kell, LVC-t nem akarok használni. Az mplabban ezt állítottam be procinak, a forrásban a proci részt átírtam. A poén az a dologban, hogy egyszer már működött a dolog. Lefordítottam, felégettem rákötöttem a vevőre, és működött is. Igaz valami fékes puha gázos üzemmódban amit nem találtam jónak a buggymhoz. Na rajta átírogattam az ASm kódban a beállításokat, lefordítottam, felégettem, azótan nem működik. Amit valószínűsítek: -> a pic nem rossz (teljesen): égettem rá ledvillogtató progit minden láb ép. -> a bemeneti jelet megkapja szkóppal nézegettem. Az eb szerintem az oszcillátor felé lesz elhantolva. Ha jól vettem ki akkor a belső osc-t kellene használni, a GP4-et pedig I/O-nak tartani fent.. Ha jól vettem ki ezt az asm kódban beállÍítódik:
A IC-prog -ban a konfig biztiket beállítottam ahogyan kérte, kiválasztottam az Intosc gp4 oszcillátort. Az égetéskor azonban valami ilyesmit kérdezett: nem találtam oszcillátor beállítást a fileban. Használjam a 3FFFh -t helyette?? Erre nyomtam már igent is, nemet is d sehogy sem jó. Próbáltam Pikdevvel is. Abban van három jelölőnégyzet, FOSC 0-2 ha elvileg 100 sorrendben vannak kipipálva akkor használ belső oszcillátort, és hagyja a GP4-et szabadon.. Ezt is kiprósziltam így sem megy. Más: a program memória utolsó 14 bites egysége pirossal van kiemelve. Azt írja ki hogy az az "OSCAL CALIBRATION WORD". Ennek van köze az oszcillátor beállításhoz?? Bocsi a kissé hosszú szvegezését, de remélem így érthető a problémám. Válaszaitokat előre is köszönöm!
Sziasztok!
Megint kínom van: IC-proggal, JDM égetővel szeretnék égetni. Eddig kitűnően ment. Az égető elvben jó, a hardware checkkel kipróbáltam. Égetés után az ellenőrzésbe belebukik. Vsszaolvastatom, és a képen látható eredményt kapom. A program nem megy fel rá, mert nem csinál semmit. Próbáltam 3 féle PIC-el, 2 sorosporton. Másik PC-n még nem, de majd holnap. Próbáltam a PONY progot is, de azzal sem sikerült. Eszköz hiányzik vagy hibás. Vajon mi okozhatja a bajt?
Upsz a kép lemaradt.
De közben kicseréltem benne a tranyókat, és most jó.
Nekem az volt az első tippem, hogy lehet, rossz benne valami alkatrész
Ja és ez már a második széria benne. Az első akkorszállt el, amikor véletlenül a panelen bent volt a külső táp 5 Volt -ja is. De a mostani kipurcanás ok eddig ismeretlen.
Sziasztok!
Olyan problémám lenne, hogy a mellékelt kapcsolási rajzon szereplő PIC égetővel 16F627A típusú PIC-et nem tudok égetni. A 16F84A-t simán égeti de a másiknál minden esetben hibaüzenetet ír ki. Ha valakinek van valami ötlete segítsen léci! Köszönöm!
Biztos, hogy a megfelelő lábakra csatlakoznak a ki/bemenetek? Nekem legalábbis ez az első, a leggyanúsabb! (Ha a többi/más típust simán felprogramozta, akkor alkatrész-hibáról nem valószínű, hogy szó lehet.)
Ennyire azért nem értek hozzá, azt tudom hogy nem megy az írás. Most megpróbáltam másik oprendszer alól az írást, mert valakitől hallottam hogy az XP miatt van, de ott is ugyanaz az írási hiba jött elő.
Nem tom de a 16F871-nék kell letöltő kulcs. Suliba aztmondták, hogy az első használatnál ezt el kell végezni, de aztán örökélet. Vagy ez csak a "871-nél van?
Hallottam bizonyos felhúzóellenállásról, hogy be kell kötni valamelyik lábra, ez mit jelent?
Idézet: „16F871-nék kell letöltő kulcs. Suliba aztmondták, hogy az első használatnál ezt el kell végezni” Ez szerintem baromság. Egy mezei égetővel miért ne lehetne beégetni? A "letöltő kulcs" max. arra lehet jó (szerintem), hogy nem égetővel programozod, hanem előre beégetett bootloaderrel a soros porton keresztül.
"A 7407-es megkapja a stabil 5 Voltot, és ha jól értelmezem a rajzot, akkor a kimenetein nincs nekem meg a megfelelő feszültség. Mi tévő legyek?? Próbáljak meg nagyobb feszt adni az IC-nek??"
7407-nek 5V kell, nem több, a kimenete open kollektor, tehát a külső ellenállásokon keresztül kapott feszt tudja "lehúzni" a GND-re, vagy "elereszteni" és akkor olyan fesz lesz a kimenetén, mint amit az ellenállásokon keresztül kap. Ha hibátlan az IC, mennie kell. Ami nem tetszik a rajzon, hogy a kapcsolt PIC-tápfeszt 1k-val küldi a PIC-re, 1mikróval szűrve: ez adott esetben lassú tápemelkedést eredményez, nem tudom jót tesz-e a működésnek, de ebben a pozícióban 100ohmnál nagyobb értéket nem nagyon láttam....
Üdv!
Köszi a választ, megint tanultam új dolgot. Igaz a problémát azóta sikerült kiküszöbölni.
Üdv!
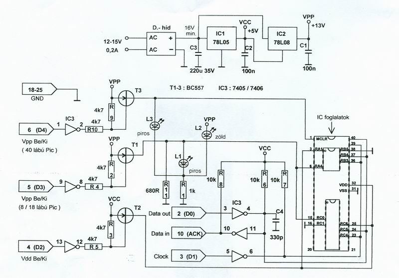
Milyen égetőprogramot használsz? Ugye nem IC -progot, és nem Propic 2-nek van beállítva? Az eb ott lehet elhantolva, hogy az eredeti PP2-es a különböző PIC-ek foglalataihoz különböző lábon kapcsolja kapcsolja a MCLR-t. Lásd a képen. Próbáld ki, hogy jó lábat kapcsolgat -e az adott PIC-el. (Hardware test, MCLR pipa ki-be)
Nah meg van amit akartam!!
http://www.muszeroldal.hu/measurenotes/pictanf.pdf A 28. oldalt jobb oldalt van a magyarázó szöveg! Akit érdekel az olvassa el! Nem árt! Vannak ebben a pdf-be hasznos dolgok. |
Bejelentkezés
Hirdetés |







:yes:





