Fórum témák
» Több friss téma |
Vögel PGF( vagy PEF?)-98 típusú központi zsírzó rajzát keresem.Semmit nem csinál.Van rajta egy körbefordítható kapcsoló.Ezzel lehet beállítani, hogy hányadik impulzusra adjon ki magából 24V-ot egy mágnesszelepnek.Az imulzust arra értem, hogyha ráadom a tápot minimum 2-3mp-ig, akkor azt egy impulzusként eltárolja.Akkor is, ha megszűnik a táp!Ez azt hiszem a féklámpára van kötve.Tehát fékezéskor megkapja a 24V-ot, ezt egy imp-nak veszi.Megszámolja hány ilyen impulzus érkezik, és ha eléri a beállított értéket, kimenetre tápot ad.Hasonló rajz is érdekel.
hegusp
Hello!
Rajzom nincs, még nem is láttam ilyen áramkört de... Nem árultál el néhány dolgot. - Hány impulzusra kell működnie? - Mekkora a mágnesszelep áramfelvétele, és mennyi ideig legyen húzva? +24V kell neki, vagy GND? - Ha csak a féklámpáról táplálkozik, akkor ha az ominózus lépésszámnál csak egy pillanatra lépnek a fékre és leveszik a lábukat, megszűnik a táp. Akkor mi legyen a szeleppel? A legfőbb probléma az impulzus feszültségmenetes állapotbeli tárolása. Megoldás lehet mechanikus léptető számláló, teleppel támogatott RAM, vagy PIC/AVR-ben egy Flash ROM. A többi már megoldható, akár egy 4017-es számlálóval. (Persze PIC/AVR-hez nem kell) üdv! proli007
Annyi impulzus után ad jelet, amennyire beállítom a forgókapcsolót.Asszem 20-400-ig.Azt hogy hány amper nem tudom.Teherautóba való mágnesszelep,tudom ezzel nem vagyunk beljebb.Néhány mp-ig húz be, gondolom csak nyom egy csokit ahova kell.
Poz vagy neg kapcsolású az mindegy.Gondolom, csak a saját véleményem, mert nem láttam működni, ha megszűnik a táp amikor adná a vezérlést, akkor a következő lehetőségnél ad jelet.Amikor megvan a néhány mp-nyi táp.Ha nincs, megjegyzi.
Szia! Itt biztos, hogy elnéztél 1 nagyságrendet. Egykori matek tanárom mondta mindig: először becsüld az eredményt! Húsz fékezés nappal, a városi közlekedésben nulla, de még vidéken sem nagy távolság. Én ajánlanék 500 és 10000 közöttit, hogy meglegyen az általad példaként említett 20x-os átfogás. Egyébként nem is tartom jónak ezt a féklámpakapcsolós ötletet, mert köze nincs a futómű kopásához, a zsír fogyásához. Ott a tachográf jeladója, arról lehet korrekt futásteljesítmény-arányos jelet horgászni.
Le lehetne a jelet osztani egy bináris számlálólánccal és ennek az x-edik kapcsolható kimenetével egy időzített monostabilt vezérelni. A tápja meg lehetne fix, hogy ne kelljen a tárolással bajlódni. Így csak akku-csere esetén veszne el a számlált érték, áramfelvétele pedig meg se kottyan 1 százakárhány amperórás telepnek. Azt is mondhatnám, hogy tipikusan kontrollerre termett feladat. Jelet számolni, x jel beérkezése után y időre kimenet állapotát átváltani, tápfesz megszűnése esetén pillanatnyi értéket eepromban eltárolni, újraindításkor visszatölteni. A beállításhoz elég lenne 1 nyomógomb, ami egy táblázatból kiolvasandó indulóértéket adna a számlálónak. Esetleg ledes, vagy lcd-s kijelzéssel.
Hello!
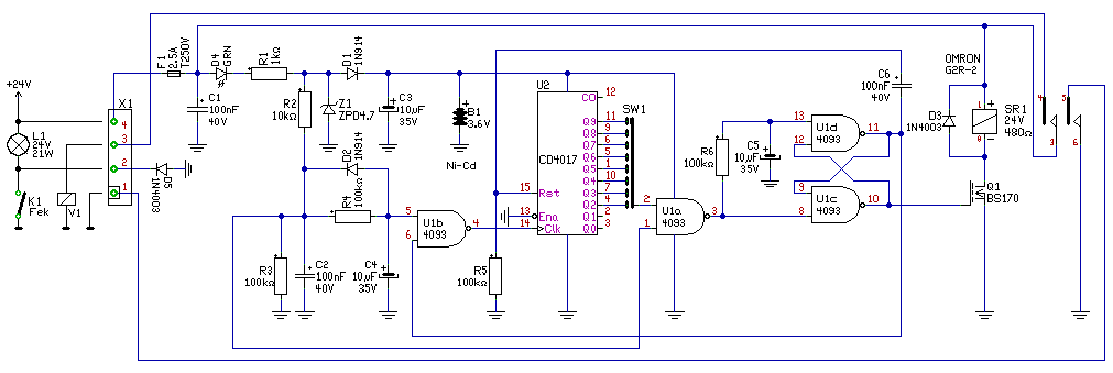
Én is úgy gondolom, hogy ma már ez tipikus proci feladat. De készítettem neked egy példát, a kritériumaid alapján, hogy hogyan lehet megoldani viszonylag egyszerűen. Az áramkör tápellátást csak akkor kap, ha nyomod a féket, ilyenkor tölti az aksit is. Ez után, egy kis aksi látja el a készüléket. Ez lehet egy a PC-ben régebben használt CMOSRAM aksi, vagy egy levitézlett telefon aksi is. Én lehet egy GoldCap 1F-os kondit tennék bele, az is ellátja szerintem egy hónapig ha áll a gép. A példa kedvéért most egy 4017-es számlánc van benne 2..9 pedállenyomásra működik, de tetszés szerint meghosszabbítható. De ez kiváltható 1..2 CD4040-esre is, akkor már szép hosszú a számlánc (2..8000000). (kapcsolóval meg nem érdemes bajlódni, mert az ember egyszer beállítja egy vezeték beforrasztással aztán kész. A bináris - mindig kétszeres számérték- még életszerűbb is számomra.) üdv! proli007
Nem vagyok benne biztos de azt hiszem a tachográfoknak létezik olyan kimenete ami pont erre való.
100Km-enként ad egy pár méterig jejet ami alatt a zsirzás végbemegy.
Üdv!
Bocs, hogy belefolyok, de talán tudok segíteni. A Vogel pneumatikus zsírzója a köv. müködik: Ált. pótkocsikon figyel, a vezérlésének elve a köv: - számolja a fék impulzosokat (ez vagy elektromos jel-a lámpárol, vagy a korszerütlenebb modeleken a fék levegő van bele kötve) - az előre beállított érték eléresekor nyitja a mágnes szelepet és a zsírzás megtörténik. A Vogelnél emlékeim szerint IG 476 volt a száma, de már nem gyártják. Helyette az IG 502-t javasolják, de én ezt nem teném be a kocsi alá. Mellékesbe nyomta egy kis infót a zsírzóról/vezérlésről, akit bővebben érdekel írjon pm-t és megbeszéljük. nagy.janos@sutec.hu Szeva |
Bejelentkezés
Hirdetés |




Poz vagy neg kapcsolású az mindegy.Gondolom, csak a saját véleményem, mert nem láttam működni, ha megszűnik a táp amikor adná a vezérlést, akkor a következő lehetőségnél ad jelet.Amikor megvan a néhány mp-nyi táp.Ha nincs, megjegyzi.
Le lehetne a jelet osztani egy bináris számlálólánccal és ennek az x-edik kapcsolható kimenetével egy időzített monostabilt vezérelni. A tápja meg lehetne fix, hogy ne kelljen a tárolással bajlódni. Így csak akku-csere esetén veszne el a számlált érték, áramfelvétele pedig meg se kottyan 1 százakárhány amperórás telepnek. Azt is mondhatnám, hogy tipikusan kontrollerre termett feladat. Jelet számolni, x jel beérkezése után y időre kimenet állapotát átváltani, tápfesz megszűnése esetén pillanatnyi értéket eepromban eltárolni, újraindításkor visszatölteni. A beállításhoz elég lenne 1 nyomógomb, ami egy táblázatból kiolvasandó indulóértéket adna a számlálónak. Esetleg ledes, vagy lcd-s kijelzéssel. 






