Fórum témák
» Több friss téma |
Mielőtt kérdezel, a következő két dolgot ellenőrizd!
I. A helyes tápfeszültségek megléte.
II. A kimeneten van-e egyenfeszültség.
Élesztés.
Sziasztok!
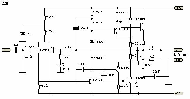
Nemsoká ezt az erősítőt fogom megépíteni,4x45W a bemeneti feszültség ha jól tudom 12V Ha valami nem stimmel kérdezzetek! A nyák BGSF keze munkája!!!
Az 1. nyák az rossz,ottmaradt a beültetés!
AZT NE VIGYÉTEK![/b] AZ a jó ami lenn van!
Ez szép és jó, de ez csak 10% torzítással tudja a 45W-ot, amit már akkor nem neveznék hallgatható zenének.
Ez 1% torzítással (ami még elég jó) csak kb 20W. Amúgy egy kezdő erősítőnek jó, mert tényleg csak 12V vagyis pontosabban 14,4V-ra van tervezve az autós üzem miatt. És elég könnyen el tud szállni. Sajnos cseréltem már egy pár darabot és nem az olcsóbb fajta cd lejátszókban voltak, hanem a drágábbik fajtában. Jó hűtéssel és nem túlterhelve elmegy hiba nélkül.
Hello!
Köszi a választ! De a nyákot elég nehéz csinálni vasalásos technikával! ![]() Szitázás a legjobb! Én úgy is 15W-on hallgatok zenét,nem használom ki a 40W-ját! De hi-fi erősítőnek jó,nem?
A hétvégén csináltam egy panelt vasalással. Egy LM723-as táp panelja. 2-3 percig vasaltam, a papír egy régi naptár hátulja (fényes). Az eredmény szerintem nagyon jó lett, majd rakok fel képet ha kész a tápom.
üdv
Olyan 15-20W-ig biztos jól szól. Afölött már elég szépen nőhet a torzítás. De még 10W-al is el lehet lenni, ha jók a hangfalak.
Müszi: Csak nehogy ide rakd a képeket.
Oké,még a báttyám vette,12.-ben,de nem használta fel
![]() Itt az idő! Szerencsére kicsi műanyag tokja van,nem lett használva,így szépen megőriztem. Szépen megőriztem,volt nyák is hozzá,de sehol nem találtam meg a neten,és elvileg zárlatos is volt
Hogy mi?
Ezekszerint fotopapírbol is lehet foliát nyomni? Az nemlenne semmi! De nyomtasd ki egy sima papírra a nyákot,és nézd meg mien vékony a vezető sáv! Ha te azt kivasalod...akkor gratuláció neked
Ezt még simán lehet vasalni. Régebben én is vasaltam, de nem tudok szerezni műnyomót, meg az utántöltött toner olyan, mintha tintással nyomtatnák.
pff akor menj egy olyan helyre ahol van fénymásoló...az biztos jobb!
Amúgy MÜSZI válaszát várom...lehet hogy lehet fotopapírbol is csinálni! Azt kapsz majdnem akárhol! Amúgy 30%-os sósav +hidrogén-peroxid nagyon ***** marató anyag! Mod.-szamóca
Azt nem tudom, mert nem próbáltam olyan papírral.
üdv
Amúgy magazin fényes fedlapja is jó. én ezzel csináltam és majdnem mindig tökéletes lett. Igaz idő kellett amíg kitapasztaltam mindent, de működött. Amit Müszi írt az a falinaptár fényes oldalára nyomtatta és azt vasalta fel. na de ez már nagyon OFF itt. A többit a nyákos topicban kellene folytatni.
Erre van külön kiemelt téma! Ne itt vitassátok meg a NYÁK készítési dolgokat!
Igen, régi cucc elavult technikával. +-83v-ról 200w-ot tud 8ohmon. Így meg többet tudna és nekem az jól jönne.
Hali.
Nekem van egy ilyen végfokom sztereóban amiet Te akarsz. Nemrossz cucc, de nemfogsz hátast dobni a hangjától. Nekem az az érzésem hogy nincs dinamika a hangjában. Igaz nekem csak +-60Voltrol jár és egy keverő van elé kötve előerősitőnek, de nem valami erőteljes. Hiányolom a mélyet belőle. Van egy Caston CPA-400B végerősitőm is ami gyári és ugye tranyós. Igencsak lenyomja a FETest. Bár sokan szidják a Castont is de én megvagyok vele elégedve. De végülis aztán kitudja, lehet nálad meg királyul fog szólni. Amugy tetszik az a Yamaha végfok. Jó nagy batár dög.
Hamár idetettem fel képeket,ideteszem fel a korrektort is
![]() Egy kis átalakításal,ez is BGSF keze munkája! Azt jó lenne tudni hogy a táp másik ága hova magy? Az is a GND-re ahol a hang megy? Mind a 2-höz sikeres építést kívánok!
Sziasztok!
Nemrég építettem egy tda 7294-es végfokot.Amint készlett bele is raktam a dobozba és már első indításkor rögtön 6órát szólt fullhangerőn.Szólt is szépen kb 1hónapot.Hétvégén sikerült rövidre zárni a kimenetet és el is szállt az ic.Ki is cseréltem szépen erre az új is elszállt.Visszavittema boltba kicserélték kaptam új ic-t és azis elszált.Összes ellenállást,kondit lemértem minden tökéletes.Tápot is átnéztem teljesen az is tökéletes.Bordát is megnéztem nem-e mehet rá véletlen - tápfesz de nem(anno jól elszigeteltem az egész bordát).Ilyenkor mit tegyek??Egyszerűen már nemtudom.Megépítem új nyákra az egészet újbol de ettől nemtudom miváltozna.Szerintetek mivel lehet a baj?
Való színleg Megszakadt a fólia valahol. Mérd át a sávokat mert volt már olyan hogy alig látszott a szakadás!
Úgy tudom kitben vetted, igaz ?
Képet nem láttam róla, de azt megnézhetnéd, hogy olyan-e, mint ami nekem is van a képen. De ha egy hónapot szólt, akkor a panel terv biztosan működőképes, eleve a kitek működni szoktak, ha jól raktad össze, már pedig jól raktad össze, mert szólt ![]() A gondok az első IC elszállása után jöttek. És azóta minden IC-d tönkremegy a panelban. A panel hiába néz ki jónak, attól még rossz, hidd el ![]() Biztosan van valahol egy rejtett hiba, amit nem találsz meg, de ne is keresd ![]() Én a helyedben elfelejteném azt a panelt, amiben egyszer eldurrant az IC én abban már nem bízok :kuka Inkább csináld meg ezt ami a képen van 7294-el. Az biztosan működni fog, nekem már kb. 6 éve megy, de még egyszer nem szállt el Ha érdekel, küldök linket.
Lehet veszek egy új kitet mivel csak nyákot nemlehet,csinálni pedig nemakarok.Azzal csak kihúzza már.
Amúgy nekem is ilyen az RH. Annyi különbségel, hogy nincsenek nagy mélyei, hangszórókat nem mozgatja, de dinamikája van mert felborít. EQ-val kicsit belepiszkálva meg már elég jó, bulira meg hangerő kell. Amúgy nekem két mélyládát kéne hajtani ezzel a yamahával, szóval ha nem ad nagy mélyet akkor valami más kapcsolást kell. Amúgy a fetek miatt nincs benne szerintem erő. Csak hát amivel már jó hangja lenne azok elég drágák. Van még egy rajzom, ha érdekel megmutatom ahhoz van nyáktervem hátha ismered. Amúgy én csak attól félek, hogy a hűtés kevés lesz mert mégis passzív hűtésű. Bulin meg tolni kell neki rendesen, nincs mese. Amúgy ezt a Yamahát az egyik falubeli ismerősömtöl kaptam teljesen ingyen mert ő felhagyott a zenéléssel. Jó nehéz dög.
Üdv! Én is most a 300W után átálttam arra a tervre hogy építek egy végfokot tda7294 el van valakinek erről az ic-ről valami tapasztalata? ;-
De akkor már mindent csinálok hozzá kivezérlésjelzőtől elkezdve a mikrofon előerősítőn át mindent. Úgy gondoltam, hogy kettő végfokat párhuzamosan kötök, hogy stereo legyen... , majd csinálok még egyet a mikrofonnak ami az előerősítő jelét kapná meg Hátha így nem nyomja el a zene a mikrofont Annyi gondom lenne ezzel , hogy valami olcsó tápot kellene csinálni hozzá csak még nemtudom mily(en)t:S valaki nem tudna néhány tippet adni, hogy hogyan, esetleg egy kapcs rajzot![]() Mellékelem a rajzokat, hogy jobban átlátható legyen... Kösz a válaszokat: bander am. a kivezérlésjelző 12V-os ![]() Mivel még csak a második hozzászólásod, ezért szólok hogy a HE-n nem szokás az efféle chat-es rövidítések használata. Kérlek a jövőben figyelj erre! Jav.-szamóca
Hali! Valaki adjon tanácsot! Sikerült szert tennem egy végfok erősítőre, szerintem házilag volt építve a dobozáról gondolom, mert az nem gyári így gondolom a bele sem, az a probléma hogy nincs benne a végfok modul panel, de ezen kívül minden hiánytalanul, meg van benne, erre a régi tulaj is felhívta a figyelmem. Abba kérem a segítségeteket ha valaki, tudna részletes tanácsot adni, hogy tudnék építeni bele egy másikat. Aki úgy gondolja tudna segíteni, kérem írjon és küldök neki róla képet, de tudnotok kell hogy nagyon szeretném hogy működjön, csak az a baj nem sokat értek hozzá! Remélem tudtok segíteni! úgy döntöttem ide is rakok fel róla mellékletbe képet!
Mikrofonerősítőnek az alkatrészeinek mik a "paraméterei"?(értéktáblázat STB.)
Esetleg lemezjátszó erősítésre használható?
Meg kell mérni a tápját, hogy hány voltos és egy műterheléssel is jó lenne letesztelni hogy tudjuk mire képes.
Ennek tudatában lehet csak bármit is ajánlani.
Sziasztok!
Kaptam kölcsönbe egy 400w-os végfokot mivel a 100-asom meghalt és addig legyen valami amíg gyűjtök énis a 400w-os panelre.Rákötöttem a házimozi sub kimenetére amin eddig a 100-as volt és meghalt a kimenetem.Ez mitől lehet?Szerintem abban is az ic adta meg magát.Ha rákötöm a régi videoton erősítőmre (erősítő kis hangerőn,végfokon állítok hangerőt) akkor nagyonszépen szól de néha gondol egyet és nagyon torzít majd megy tovább.Kábelezés jó,végfok is tökéletes milehet a baj?A házimozira vagyok nagyon kiváncsi hogy mi ölhette meg?A végfok bemeneti impedanciája?
Azt szeretném kérdezni,hogy a csatolt képen lévő kapcsolásnál megvalósítható így a párhuzamosítás?
|
Bejelentkezés
Hirdetés |








Ez 1% torzítással (ami még elég jó) csak kb 20W. Amúgy egy kezdő erősítőnek jó, mert tényleg csak 12V vagyis pontosabban 14,4V-ra van tervezve az autós üzem miatt. És elég könnyen el tud szállni. Sajnos cseréltem már egy pár darabot és nem az olcsóbb fajta cd lejátszókban voltak, hanem a drágábbik fajtában. Jó hűtéssel és nem túlterhelve elmegy hiba nélkül.


















