Fórum témák
» Több friss téma |
Fórum » Inverteres hegesztőtrafó
Szerintetek,teflon vagy csillám szigetelőt jobb tenni az IGBT-k alá?Mi a véleményetek?
Én szerintem csillámot teszek majd, de hogy melyik jobb erre a célra nem tudom. Habár ilyen teflonosat szoktak tenni az összes PC-tápba biztos van valami alapja ennek.
Keresztmetszet 40mm2, 200A áram, 5A/mm2. Én többfunkciós gépben gondolkodom már, és az AWI miatt kéne a nagy áram. Egyébként nem lehet rá használni. A szigetelőben nem tudok mit mondani, a csillám minőségétől is függ. Jó a szilikonos (alap összetevőként ha jól tudom ez van benne) is. A csillámhoz mindig kell szilikon a két oldalára (már mint szilikonzsír). Ha szuperjó hőhidat akarsz, akkor "talpald meg". Ez ugye a 4-10-szeres felületü (igénybevételtől függően) 2mm-es vörösrézlemez a félvezető alá hőkiterítésnek. Ezt az egész felett átmenő lefogatóval (u vagy négyszög profil) lehet lehúzni, nem csavarral szoktam (a gyári megoldásban is láttam már többször). A szendvics: félvezető - rézlemez - szigetelő - borda. A réz és a félvezető közé mindig megy szilikon zsír. Figyelem: a félvezető - szigetelő - rézlemez - borda összetétel nem fokozott hőelvezetés ! Nem keverendő a kettő !
Tájékozódni szeretnék, CO2 palackok áráról és hobbi alkalmazáshoz elegendő méretről (térfogatról). Kinek milyen anyagi tapasztalatai vannak?
Nemrég voltam Lomexben... Éppen a félvezetők alá mentem szigetelőt venni. Gondoltam veszek szilikon alapút, azzal nem kell annyit vesződni. Mondtam, hogy szigetelő lapkát szeretnék, ha van, akkor lehetőleg szilikon alapút. Az eladó kérdezi, mekkora feszültségre kellene. Azt válaszolom neki, hogy 320V körül... A válasz erre az volt, hogy akkor inkább csillám legyen!
De az tény, hogy nagyon sok PC tápban szilikon alapút alkalmaznak! :yes: Ez csak egy kis történet volt, fizikai alátámasztást nem tudok nyújtani, melyik szigetelőt hol és miért érdemesebb használni! :no: De ha tudjátok a választ, kérlek írjátok le, mert engem is érdekelne!
CO2 palack sokféle van. Viszont hivatalosan a 10 és 20 kilóst használják. A töltési árakat nem tudom. Van kisebb palack is, azok tűzoltós palackok, abban van 5 kilós is. Ebben az a hátulütő, hogy hivatalosan nagyon drágán töltik. Én most egy ilyet használok. Tavaly volt utoljára töltve, de már nem emlékszem mennyi volt. Azóta keveset volt használva. Épp most megyek hegeszteni vele
.
És egy tapasztalatlan kérdés:
Kb. mennyire elegendő egy 10kg-os? Huzalhosszban, vagy varrathosszban, vagy hegesztési időben mérve. Vagy mondj egy mértékegységet.
Nem kell akkora keresztmetszet:
A szekunderen terhelve mondjuk (durván) 80V-os 40% kitöltési tényezőjű 200A-es impulzusok vannak, amit a diódák és a fojtó! [32V - a veszteségek] = 30 V körüli 200A egyenáramra konvertálnak. A 40% kitöltési tényezőjű 200A-nek 130A körül lesz az effektív értéke (ami melegíteni fogja a huzalt) Az 5 A/mm2 áramsűrűség fölé is mehetsz ha elég tömör a tekercs (kevés benne a levegő --> szigetelő lakk) és kap egy kis hűtést a trafó is (ventilátor), így mindjárt a fele islehet a keresztmetszet. Másrészt a kevesebb néha több, van egy LitzOpt program (talán éppen te utaltál rá) aminek van online netes verziója is (le sem kell tölteni) ami megmondja, hogy egy adott méretű tekercs különféle litze huzalokkal mekkora wattos veszteséget produkálnak. És ez nekem azt az eredményt hozta, hogy egy adott határon túl növelem a litze szálainak számát (egyéb paraméter nem változik) akkor a veszteségek elkezdenek nőni a csökkenés helyett. Kell egy kis háttérismeret a helyes használathoz, de utána nagyon hasznos kis alkalmazás és lehet lemezes tekercshez is használni. Másrészt a különféle publikációkból is ezt a következtetést lehet levonni, de azok egy kissé nehezebben értelmezhetők.
Na túrtam egy kicsit a régi iratok között! Meg is van az áramváltó számolásához minden! Igazábol sima nyugalmi indukció! U(szek)=N(szek)*Al*deltaI(prim)/deltat. Mivel a keletkező fesz nagyon nagy lenne, ezért terhelik (gondolom) onnan már csak fesz osztás és kész. Aztán nem biztos hogy így van, de a képlet szerintem használható erre is.
Pontosabban, a szekunder oldali ellenállás a menetszám áttétel négyzetének arányában áttranszformálódik szekunder oldalra, és ez olyan hatást kelt pl. egy 1/100 áramváltónál és 1 ohm szekunder ellenállásnál mintha a primer oldalon egy 0,10 mohm-os ellenállás lenne párhuzamosan kötve (illik a szekunder ellenálásával is kalkulálni a pontos eredményhez). Az áram pedig az áttétel arányában transzformálódik át, ezért hívják áramváltónak.
Bár a kérdés nem nekem szól...
Sok éve használok CO-t, de nem tudok mértékegységet, és hozzá mennyiséget mondani. Nem az a jellemző, hogy cserélgetni kell. Egy ismerős, aki konténereket gyárt, gazdasági megfontolásból használ CO-t, és nem a bevonatos elektródát. A kis palack (11 kg) cseréje 4e körül van, és rengeteget tudsz vele hegeszteni, bár varat hosszt nem tudok mondani hozzá. Ha van szódás a közeledben, ők is szokták cserélni.
Látom a kérdés még lóg a levegőben. Egy 20Kg os CO2 kb 60 óra (MAG) hegesztésre elegendő. Mi Corgon18-at használunk 82%-Argon 12%CO2 ami annyiból jobb mint a CO2 hogy kevésbé fröcsköl és szebb varratot eredményez és erősebben ötvözött anyagok hegesztésére is alkalmas. TIG azaz AVI hegesztésre pedig alkalmatlan . AVI hegesztésre csak Argon, Hélium vagy ezek keveréke jó. Persze vannak egyéb keverékek is de az már nem barkács téma.
Én is csak azt tudom mondani, hogy nem tudom, mint llaci56, pedig már vagy 10 éve használom. Nem kell sűrűn menni, ha csak nem szivárog valahol a rendszer, és nem hegesztesz rengeteget.
. Én szívtam párszor a palack csapjával, szivárgott. A palackok meg így utólag ha jól rémlik valóban 11 és 22 kilósak. ShadeW igazából megválaszolta neked a kérdést, meg a gázokat is. Szerintem a csap kérdésről is tud néhány dolgot .
A nagyobb keresztmetszet akkor kellene, ha AWI is lesz belőle. Sok felé gyártanak olyat, ami mind a kettőt tudja. De tudtommal annak nagyobb áram, és kisebb fesz kéne. Ezen kívül még ívgyújtó is, de az más kérdés, az nem a keresztmetszet kérdése. Ha úgy van kiképezve az egész, át lehet váltani AWI-ra (ha van hozzá kábel, fej, meg minden, pld gáz
).
Üdv mindenkinek!
A következő kérdésem lenne: körülnéztem a 'piacon', és az összes gép (inverteres vagy nem) üresjárati feszültsége jóval több, mint 45V. Az itt tárgyalt gép, 'csak' 45V-ot csinál üresen, és mivel megy, ez is elég az ívfogáshoz. Most ha én építek egy gépet, a trafó számításánál vehetem a szekundert mondjuk 50V-nak, (veszteségek, dióda), és az elég lesz? Én teljes hídban gondolkodom, vagy az is számít hogy milyen üzemű a masina?
Szia!
Az hegesztő inverter kimenetén terheletlenül négyszög impulzusok vannak. A gyári gépeknél ennek csúcsfeszültségét adják meg. Az itt tárgyalt gépeknek pedig egy egyszerű multiméter által mért feszültségét adják meg a kollégák ami (kb. az átlagfeszültség 40-45V) valójában a trafó áttételéből adódóan 90-95 V-os csúcsfeszültséget jelent. A hegesztő trafók áttétele általában 3/1 - 3,5/1 között van az elméleti kimenő feszültség terhelt állaptban pedig a fojtós egyenirányítás miatt a szekunder csúcsfeszültség szorozva a kitöltési tényezővel (az egyszerű forward kapcsolásnál ez kisebb mint 50%, hidas üzemmódban 60-70 V szokott lenni a csúcsfeszültség, és a kitöltési tényező 50% fölé is mehet a szekunder oldalon). A gyakorlatban ezt az elméleti értéket a leginkább a trafó szórt induktivitása csökkenti jelentősen az egyéb veszteségek mellett: ohmos veszteségek, diódák IGBT/FET, hálózai feszültség esetleges csökkenés miatti rátartás. Szerintem érdemes jobban utánanézni pl. a neten az invertereknek (forward, híd) és a PWM szabályozásnak, valamint az fojtótekercses egyenirányítóknak, ha ilyesmit akarsz tervezgetni.
Jó, csak mondjuk egy teljes hidasnál üresen majdnem 50 a kitöltési tényező, és ha középmegcsapolásos trafót használok, akkor a kimeneten színte egyenfesz van. De ha ez az egyenfesz lenne 50 volt, akkor ez már nem lenne elegendő az ívfogáshoz?
Az ívfogáshoz talán (gyakorlott hegesztőnek), de nagyobb áramokhoz és a megfelelő szabályozáshoz-karakterisztikához a hegesztéshez a gyakorlatban valószínű kevés lenne az 50V üresjárati csúcs.
Persze most a bevont elektródás kézi ívhegesztésről beszélünk...
A megoldás hogy kap a főtrafó két kisebb terhelhetőségű, de nagyobb feszültségű szekundert. És 2 fojtóval, és 2 diódával megis van a 90V környéki üresjárat.
(Teljeshidas, félhidasnál stb...)
Ez igaz, de nem én akarok hidas invertert...
Én továbbra is maradok a Forward kapcsolásnál. A kapcsolás természeténél (max 50% kitöltési tényező ami gyakorlatilag 40-45% körül van, ezért kell a 80-90V csúcsfeszültség) nincs gyújtófeszültség probléma jóval egyszerübb trafó és egyenirányitó. A hidashoz kettős szekunder tekercs kell plusz segédtekercsek a gyújtáshoz ha nagyobb kitöltési tényzővel akarjuk üzemeltetni és még plusz egy fojtó. Talán 200A körül lenne értelme, de az hobbinak meg egy kicsi sok.
A teljes-hidas az én vágyam!
De minek is a segéd tekercs?
Azért hogy nagyobb kitöltési tényezőjű legyen a meghajtás, kisebb szekunder feszültség (nagyobb áttétel), tehát jobb hatásfokú legyen a trafó de az ívfogáshoz is meglegyen 80-90V.
Legközelebb 25.-én leszek.
Üdv!
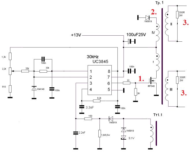
Összeraktam próbaként a vezérlést UC3845-el, a következőket tapasztaltam: gate trafó nélkül a feten csodaszép négyszögjel van, de ha rárakom a gate trafót amit E25-re tekertem 4x35 menet, akkor a mellékelt képeken látható miket mutat a szkóp. Szerintetek?
És az alábbi helyeken mértem, sajnos nem engedett 5 képet feltölteni ezért még egy hozzászólás...
Üdv!
Én személy szerint nem ismerem a kapcsolást, de szerintem nincs gond. Ez nem ttl áramkör, és ahol már a trafó is bekerül a dologba, ott meg pláne nem számíthatsz ideális jelalakokra. Az első képen a belengés az a trafó szórt induktivitása/kapacitása miatt van. Szerintem ez jónak mondható. A második talán a tarfó lemágnesező (?) tekercse, ott ha a dióda jól van betéve, nincs gond. A harmadiknál meg talán azért van a negatív tüske, hogy az igbt gyorsan kikapcsoljon, bár ott utána még van más (még egy fet), és igazából nem tudom hogy az a rész hogy működik.
Szerintem se nagyon rosszak, de még csak az ellenállást raktam be a gate leválasztóra úgy ahogy a próba rajzon van. Az utánna lévő rész nincs még felépítve, de megvárom a véleményeket aztán folytatom tovább ha eddig stimmel! Üdv
Kérem,folytassa Dr. kurtyka!
A további részen a fet az IGBT G lábát teszi testre,segíti a gét kisütését a gyors lezárást.
Azt mondod jó lesz?
Am az E25-re elég igénytelenül lett megtekerve a trafó lehet azért ilyen csúnya, de este már a harmadik 35 menet után nem láttam hogy egymásra mennek e szépen Igen azt értem, hogy a fet kisüti, na akkor holnap újratekerem a trafót szépen normálisan, aztán mégegyszer ránézek és ha jó akkor összerakom az IGBT-ig. Csak az a baj itthon nincs szkópom és suliba kell járni vele
Üdv!
Összeraktam a gate-trafó utáni részt az IGBT-kig. Első próba megvolt IGBT nélkül a zener diódán DMM-el 5,3V-ot mértem Gábor leírása alapján néztem, tekerve a potit a feszültség nem változott és nem is szünt meg a végállásokon. Sajnos csillámot elfelejtettem venni, és még a hűtőbordát se alakítottam át. Majd jövőhéten... E65-re megtekertem a trafót, primer 26 szál 0,3-as CuZ, szekunder lemez. Első tekerésre persze nem fért rá a vasmag a fojtót is megtekertem, még megépítem a kimeneti egyenirányító részt, jövőhéten lesz rá lehetőségem kimérni szkóppal a jeleket, addig nem szórakozok nem akarok 3 marék IGBT-t ellőni. Üdvözlettel: Kurtyka
Hajrá!
Majd teszel fel fotót esetleg? Sajna nálam a fontossági lépcsőn lentebb szorult a hegesztő építés. Ezért is vagyok passzív olvasója az oldalnak... |
Bejelentkezés
Hirdetés |




.





Igen azt értem, hogy a fet kisüti, na akkor holnap újratekerem a trafót szépen normálisan, aztán mégegyszer ránézek és ha jó akkor összerakom az IGBT-ig. Csak az a baj itthon nincs szkópom és suliba kell járni vele





