Fórum témák

» Több friss téma
Fórum » DC motorvezérlés
 
Témaindító: rozsda, idő: Máj 3, 2009
Témakörök:
Lapozás: OK   3 / 86
(#) rozsda válasza gulyi88 hozzászólására (») Máj 15, 2009 /
 
Nagyon szépen köszönöm ezt az igen kielégitö választ. Lassan kezdek megvilágosodni
Ne ércs félre,nem okoskodni akarok.De mi van ha a két bázisellenálást még kissebre választom.Jólszámoltam?220ohm-nál a töltö kisütöáram 2A lenne,de ez a gate ellenálással együtt csak 1.1A.?
Ezt ugy kell értenem hogy a 20 fetre összesen ennyi töltö kisütö áram kerül?Vagyis az 1.1A ert osztanom kell 20-al?55mA fetenként?
Ezt a még át kell rágnom egy párszor hogy teljesen tisztalegyen.
(#) gulyi88 válasza rozsda hozzászólására (») Máj 15, 2009 /
 
konkrétan megmondani nem lehet hogy melyik fetre menyni áram kerül(idő függvényében), de az össz áram amiből garázálkodni lehet az 1,5A vagy 2A vagy xA nem több...

Ja 220 ohm nál 2A körül számíthatsz a maximális kimeneti áramra(ez kirchoff csomóponti törvénye szerint szétosztódik..).
Egyenlő érszekre osztva tényleg nem sok (valóságban meg persze nem egyenlő részekre osztódik)..

Ezekután bekötném egyenlő hosszúságú drótokkal Rg=1-3ohm (ez próbálná biztosítani a szimmetrikus szétosztást)
Ha viszont kevés az áram , lassúak a fetek, akkor vagy csopotokra kell osztani őket, és csoportonként meghajtani (nemtudom mennyire siikerülne egyszerre nyitni őket),
vagy egy nagy bika meghajtó kell (ezesetben akár fet is lehet a VÉGSŐ meghajtó, bipolárisnál több fokozat kellene a nagy bázisáram miatt)(Rg max 1-3 ohm)
Ha meg már ekkora áramot akarunk, akkor tisztességesen meg kell pakolni a tövét ESR kondival, hogy legyen honnan (gyors, impulzus) áramot szívni.


Egy valamire nem gondoltam, több RG van több fettel :
Az első pillanatban (mindegy hogy kisütés vagy feltöltés) a Cgs-ek a nagy jelváltozás miatt rövidzárnak vehetők, és ilyenkor az összes RG párhuzamba kerül így az áram nem csökken az első pillanatban

20 fetnél RG=100ohm az első pillanatban az eredőben 8,33 ohmnak látszik. így akkor 300 ohm os RE vel 700mA lesz a kimenet csúcsárama.
(ezt még befolyásolja az asszimmetria, és szétosztódik a fetekre)
(#) rozsda válasza gulyi88 hozzászólására (») Máj 15, 2009 /
 
Egy fet meghajtó IC-vel meglehetne hajtani 20 fet-et?A max4420 9A-ert tud.És simán a kimenetre rákötni a feteket egy Rg ellenálásal.
Vagy NPN-PNP fet-eket komplementernek használni és ugy már lehet kellö áramot kapcsolgatni.
De ez a BC tranzisztor páros nemképes ellátni a feladatot?A fet-eket igen kis árammal lehet kapcsolni.Nekem ez a 1.5A nem lenne elég a 20 fethez 500Hz-en?
Mégegy kezdö kérdés.Eredönek hogy jött ki 8.33ohm?
(#) gulyi88 válasza rozsda hozzászólására (») Máj 15, 2009 /
 
8,3 ohm az 20 db 100 ohm párhuzamba
(= 10db 50 ohm ||= 5db 25 ohm||= 1db 12,5ohm és egy 25 ohm || = 8,33 ohm)

MAX4420 csak 6 A-t tud. De írtam má régebben egy TC valamit, ami 9A tud.
Ha most a 9A -t egyenlő részekre osztjuk az 450mA/fet ez így már eléglenne szerintem.(Rg= 22 ohm)

A fetek nem pnp meg npn esek(ezek a bipolárisak) hanem P meg N csatornásak(Unipolárisak)
Délelött énis azt írtam, hogy a meghajtó kimenete MOSFET es lenne, így nagyobb áramot tudna kapcsolni de nem terhelne be a TL nek (meg nem kell ellenállásokon fűteni, csak a hatásfokot rontja)..

Bekapcsolni be a fog a fet így is, de a gate áramtól erősen függ a bekapsolási idő (meg kikapcsra is ugyan ez).
(egy kondenzátort Cgs töltesz(sütsz) áramgenerátorral, a source áram meg a kondiban lévő térerősséggel arányos, úgy emlékeszem valami négyzetes összefüggés van)
kis árammal lassan töltődik(sül), lassú a fet..
(#) rozsda válasza rozsda hozzászólására (») Máj 15, 2009 /
 
Kicsit hangosan gomdolkodom.
Ha nagy az Rg ellenálás akkor kissebb az Igs töltöáram és igy kis meghajtófokozat is elég,viszont igy lassan nyitnak a fet-ek,ami nem elönyös az egyszerrenyitás szempontjábol.Tehát ha azt akarom hogy a fet-ek gyorsan nyissanak akkor nagy Igs töltöáramra van szükség ami nagy meghajtófokozatot igényel.
EchoPityu BC327-BC337 párossal hajtott 12 fet-et és Rg ellenálásnak 100ohm-ot rakott és mükodott neki.Viszont 10ohm-os Rg-et biztos nem birtak volna a meghajtótranyók.Szerintem.
Akkor viszont nekem fet meghajtófokozat kell.

(#) rozsda válasza gulyi88 hozzászólására (») Máj 15, 2009 /
 
Bocsi,megelöztél.
Akkor már meg is kaptam a választ hogy jól gondolom a dolgokat.
(#) gulyi88 válasza rozsda hozzászólására (») Máj 15, 2009 /
 
nem az egyszerrenyitás szempontjából baj, hanem amíg telítésbe megy a fet, addig jelentős a dissziáció rajta, minnél gyorsabban bekapcsolod annál kevesebbet fűt (induktív terhelésnél azért figyelni kell, mert rakoncátlankodik)
(végülis ha gyorsan bekapcsolod, akkor kevésbé számít az asszimemtrikus bekapcsolás, mert rövid edeig van jelen..)
most ez az áram amiről beszélünk csak néhány 100ns ig van jelen.
(#) EcoPityu válasza rozsda hozzászólására (») Máj 16, 2009 /
 
Szia!
Végre volt 2 órám, rajzolgatni PAINT-be, tessék:!

A K1-K2-őt a poti két végállásában láthatod, azok a mikrokapcsolók, poti elindul /bowden húzódik/ K1 kapcsolja az első 3 relét, végigmegy 5%-95%-ig, majd zárja K2-őt, aki rövidrezárja a másik 3 relével a MOSFET-eket...
(#) rozsda válasza gulyi88 hozzászólására (») Máj 16, 2009 /
 
[i]induktív terhelésnél azért figyelni kell, mert rakoncátlankodik
Ha jól gondolom akkor a vezetékek induktivitására gondolsz.És mit jelent az hogy rakoncátlankodik?
Egy fet meghajtóval, mondjuk TC4421-el meg lehet hajtani egy-egy n és p csatornás fet-et?Vagy az egyszerüség kedvéért elég volna egy sima npn-pnp páros.
Felléphet itt az összenyitás?És ha igen akkor gondolom Rg ellenálásal lehet ezt kiküszöbölni.
(#) rozsda válasza EcoPityu hozzászólására (») Máj 17, 2009 /
 
Nagyon jó ötleteid vannak az autó megépitésére,és ezt meg is osztod velünk.Tetszik a gázpedál megoldásod.Még nem agyaltam rajta sokat mert még nem járok ott és nem is holnapután jutok el odáig,de ötletnek nagyon jó.
A vezérlöd nagyon egyszerü,de nem is kell ezt agyonbonyolitani,föleg addig amig nem akar az ember visszatölteni.
Viszont mi a szerepe az R2 ellenálásnak?Egy pár hozzászólással visszább én is belinkeltem a kapcsolási rajzom(ami még közel nem kész).És én is berajzoltam ezt az ellenálást csak én a záró óldalra,és gulyi88 meg is szólta,de el is magyarázta hogy mi a bibi vele.
Remélem utánnam számol és megerösit hogy neked a feteket max 0.4-0.5A hajtotta nyitóirányba.Ez az Rg ellenálással és leosztva 12 fetre,fetenként 10mA Cgs töltöáramod maradt.Ez nem tul sok,de muködött.
Bocs ha okosnak tünök,de ne érts félre. Egyszerüen csak tanulok,kiváncsiskodok,és megpróbálom levonni a következtetéseket hogy az én vezérlöm is jól müködjön.
(#) mgy válasza rozsda hozzászólására (») Máj 17, 2009 /
 
Én is gondolkoztam a Fet-ek tc4421-es meghajtásáról.
Próbálta már valaki ?
Egyéb gondolataim is voltak.
Potméter kiváltására Hall elemes jeladót próbálnék.
Kapható analóg és erősítővel egybe épített típus.
Kipróbáltam és egy PICk AD-je kezelte le.
A PIC egyben a PWM jelet is adná a TC4421 vezérlésére.


(#) gulyi88 válasza rozsda hozzászólására (») Máj 17, 2009 /
 
a multkor elszámoltam a 20 db 100 ohmot párhuzamba, addig jóvolt hogy 5 db 25 ohm|| de utána benéztem. 5 ohm lesz eredőbe így az áram kicsit nagyobb.

8,3 ohm most EcoPityu 6db 100 ohmosánál.
40es bétával a kimenet töltő csúcsárama az első pillanat(ok) ban max 300-350mA.
Kisütő csúcsáram 1,2-1,3A
Ezt még szétosztódik a feteken..

Az induktív dogot a TERHELÉSRE: a motorra értettem , a vezérlés körében az induktivitást és ohmos ellenállást minimalizáltuk (sín, csillagpontok.. )

Mivel a fetet gyorsan kapcsoljuk ki, így a motor induktív visszarúgása túllőheti (túl is lövi) az UDS maxot és kinyírhatja a feteket, ez a rankoncátlakodás.
EcoPityu megoldása jó (gyakran használt), még helyben megakadályozza a terhelésen a fordított feszültéspolaritást, így Uds max: a táp és a diódák niytófeszültségére korlátozódik le.

Mit akarsz a TC vel hajtani? Vele kapásból (kis Rg) a feteket kell hajtani.

csá
(#) rozsda válasza gulyi88 hozzászólására (») Máj 17, 2009 /
 
Nézegetem a TC4421 adatlapját és azt irja hogy csucsban tud 9A-t.Fojamatosban csak 2A-t ir.De ha jól gondolom akkor PWM-el hajtva nem fojamatosnak számit.?
Viszont jól látom hogy az input lábára max 5V-os pwm jelet lehet adni?Akkor ezt hogy lehet összehozni a tl494-el?Az megoldás lehet hogy a TL tranzisztoraira egy 5Vos stabkockán kapcsolok feszültséget?
És nem akarok az agyadra menni,de lehet hogy jó volna beletenni a vezérlöbe egy állitható áramkorlátot.(több okbol is jóvolna de leginkább az aksikat nem kéne soksok C-vel sütögetni)Sönt-tel lehetne mérni a feszültségesést és azt kiértékelni egy komparátorral.Na de ha a komparátor a beállitott értéknél átbillen,akkor mit kezdjek vele?A TL494 el milyen lehetöségek vannak?Hogy tudom letiltatni?Vagy visszább lehet vele vetetni a kitöltési tényezöt autómatikusan?Kevés infót találok a TL-röl,az adatlap pedig nekem nem árul el eleget.Azt sem tudom kifilózni hogyan müködik a kitöltési tényezö szabájzása.
Vagy tudsz ennél jobb megoldást is?
(#) rozsda válasza mgy hozzászólására (») Máj 17, 2009 /
 
Lehet kapni elektromos autókba hall elemes gázpedált.Csak az a baj vele hogy 30E ft.Most még egyenlöre csak tákolnám.Echopityué elég ötletes szerintem házi megoldásnak,és nemhiszem hogy megbizhatatlan lenne.A PIC-be pedig még nem mennék bele.Azthiszem van még mit tanulnom odáig.
De köszönöm a tippeket.
(#) gulyi88 válasza rozsda hozzászólására (») Máj 17, 2009 /
 
Már írtam, hogy az áram a fetek hajtására csak néhány 100ns ideig van jelen
(azis expinenciálisan csökken ha már nem áramgenerátoros a kimenet , ez most bonyolult ..)

Gondolj bele, hogy milyen sönt az, ami 100A aket elvisel?
Egy egyszerű megoldás lehetne, hogy a sourcesín és akku között lévő vastag kábelt használni söntnek, azon is esik fesz (szerntem túáramvédelemre teljesen megfelel).

Vagy venni egy Hall elemes szenzort (esetleg csinálni is lehet, mert itt nem kell hiteles elgyen, sőtt még atom lineáris se kell, hogy legyen: egy ferritgyűrű+flex meg lineáris HALL szenzor..)

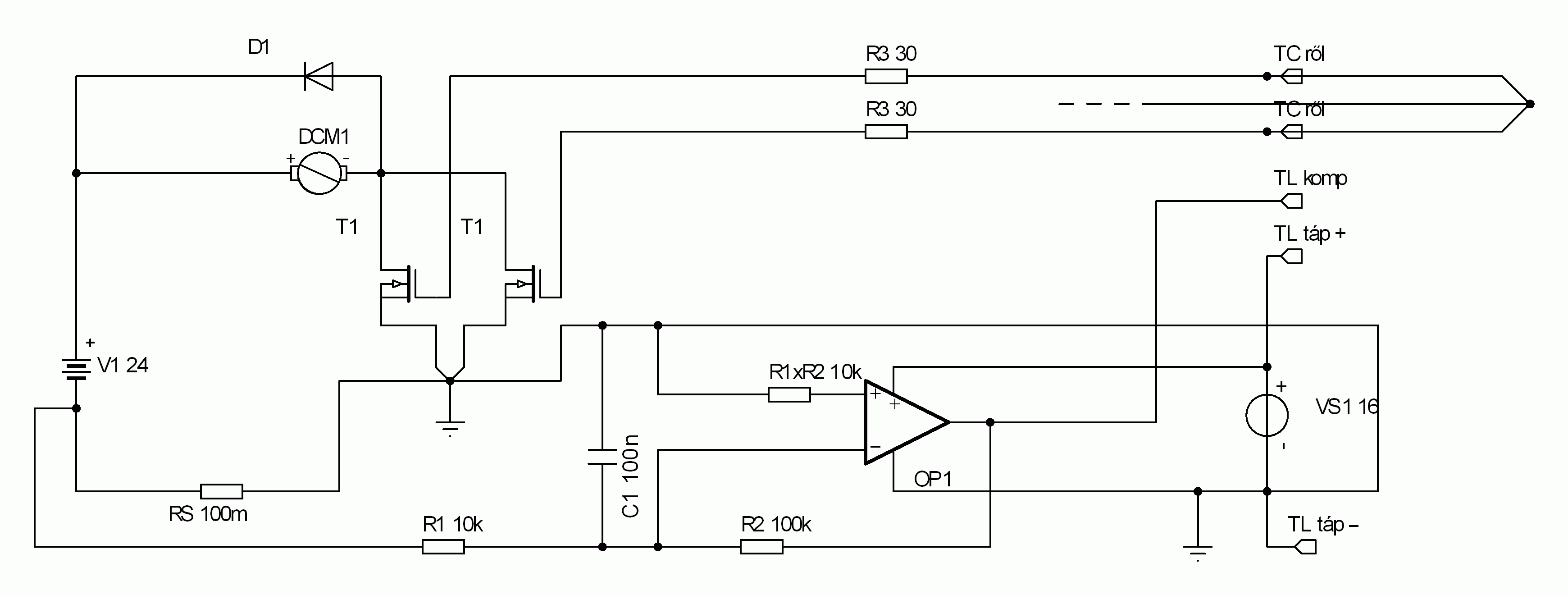
TL blokkvázlata kapásból elárulja a működését
szabályozni lehet a 4es(gyárilag deadtime), 3as lábon és a 2 műveletivel (3 láb gyárilag a 2 műveleti visszacsatolására van, de használhatod kívülről szabáolyzásra)

nagy vonalakban:
3as és 4 es láb teljesen ugyan azt, ugyan úgy csinálja (A 2 műveleti meg a 3 lábra dolgozik rá)
Az egész attól függ, hogy a kimeneti tranyókat, hogy kötöd be (FE vagy FC kapcsolásba, FE fázistfodít).
Szóval ahogy változik a fesz a 3, vagy a 4 lábon, úgy változik a kiöltési tényező (lineárisan)
(FE kapcsolásban 0V nál van a 50% kitöltés, és 3-3,5V körül meg a 0% kitöltés (FC nél fordítva))

Segítek megcsnálni a túláram leszabályozást (nem sok cucc kell hozzá).
(#) gulyi88 válasza rozsda hozzászólására (») Máj 17, 2009 /
 
TC nél az -5V, azaz a bemenet alacsonyabb szintű, mint a test (ez a kisáramú részen nemigen fordulhat elő.)
(Ube max az Utáp + egy dióda nyitófesz(0,3V adatlap))
A vezérlés tápját célszerű (ésszerhatárok között) a lehető legnagyobbra választani (ettől is függ a kimeneti áram csúcsértéke, a fetek sebessége.)
(TL 40V, TC 18V, akkor 18V os stabil tápot lenne jó választani, és nem 12V ot. A 9A -t 18V-ra adták meg).
(#) rozsda válasza gulyi88 hozzászólására (») Máj 18, 2009 /
 
Böngészés közben nézd mit találtam.Remélem be lehet ide linkelni.http://www.mrsharkey.com/forum/vwtp.php?t=551
Gyakorlatilag ugyan ilyet akarok én is csinálni.Kezd tisztulni a kép a TL494 el.Kicsit belemerültem a müveleti erösitök világába.Meg próbálom összevetni ezzel a rajzal.Az áramvédelem nagyon egyszerü,ilyen pont elég nekem is.És nagyon tetcik az ötleted hogy a kábelen esö feszültséget figyeljük.Már csak az a kérdés hogy hogyan lehet az áramvédelmet kiszámolni.
Viszont nemértem a TC-nél ezt a -5V input dolgot.Ezen a kapcsoláson egy 2.2K keresztül van meghajtva a TC.Segits ezt megérteni.
Nekem vagy 12V van vagy 24.De a 24V-bol már lehet csinálni 18V-ot egy stabkockával.De a 24V-ot már az akkupackrol tudom levenni,és ott azért rendesen ingadozik a feszültség.Szóval ez igy megoldható?
(#) gulyi88 válasza rozsda hozzászólására (») Máj 18, 2009 /
 
menyire ingadozik a fesz? Ha leengeded 20V alá, akkor nemjó.
(az akku minimum feszétől 1,5-2V al kell lejebb menni a stabilizátor miatt (nem a világvége, hogy nem 18V os lesz a táp)..)

TC nél 5V, fordított polaritással, így már érthető?
(ez nem fordulhat elő, csak benne van a védelem)

Az áramkorlátozás egy kicsit bonyolultabb lesz.
Ennek a rajzan a FET vezérlőhurka eléggé el van tolva
(még ha csak elvi rajz is) (bennevan RS, meg a hozávezetések impedanciái, mi ezt kiminimalizáltuk belőle, de az áramfigyelés egy nagyonkicsit bonylolultabb lesz..)
(#) rozsda válasza gulyi88 hozzászólására (») Máj 18, 2009 /
 
Hát akkor nem 18V-os lessz hanem csak 16.
Viszont az áramkorláttal nembirok.Itt a hobbielektronika forumon is foglalkoznak vele többhejen is de az istennek nem akar összeállni a fejemben a kapcsolás.A méretezésröl meg ne is beszéljek.
Külön komparátor IC-t használnál vagy a TL494 egyikét?
Légyszives rajzold le nekem hogy te hogy csinálnád és méreteznéd.
Aztán ha minden összeállt nyugodtan benyujthatod a számlát.
(#) gulyi88 válasza rozsda hozzászólására (») Máj 18, 2009 /
 
kiinduló elképzelésem a köv:
A sönt az akku és a sín közötti kábelszakasz.
A vezérlés testje a sín-en van, így a söntön a sínhez képest esik a fesz, azaz negítív lesz.
Először mindenképp RC szűrőn kell átküldeni, aztán egy műveletivel megfelelően erősíteni (és előjelet is váltani úgy, hogy ne kelljen szmmetrikus táp)
A TL egyik OPA ját bekötni komparátornak.

Az érték nem kiszámolt értékek. Nem mérvadók

áram 01.gif
    
(#) gulyi88 válasza rozsda hozzászólására (») Máj 18, 2009 /
 
Meg kellene határozni, hogy a TL kiemente FC vagy FE kapcsolásban megy-e.
És azt is, hogy az áram szabályozásnak milyen gyorsnak kell lennie, szerintem 1-2 sec túlterhelés nem tenne kárt az akkukban, se a fetekben. (ha több ésvagy nagy időállandójú RC szűrőn, megy át a sönt jele (esetleg erősített jele), akkor "lomha" lesz a szabályozás)
gyorsításnál néhány másodpercre hatalmas áramfelvétel várható (ha lekorlátozod az áramot azzal a gyorsulát is korlátozod.)
(#) rozsda válasza gulyi88 hozzászólására (») Máj 18, 2009 /
 
Én ezt a kapcsolást épitettem meg,kipótolva a komplementerrel.
De ez már ugysem jó nekem.Új rajz,új nyák.
Mi az a referencia regulátor?Miért kell azt bekötni a második müveletibe?A kitöltési tényezöt az elsö müveleti végzi.Tehát a kettest fel lehet használni az áramkorlátra?Kezdek sokkot kapni.
Az elöjel váltáshoz kell mégegy müveleti?
Hozd össze nekem légyszives a TL-t egy müveleti IC-vel.
És egy pár szót irnál az áramkorlátnál az értékek meghatározásárol?.
(#) rozsda válasza rozsda hozzászólására (») Máj 18, 2009 /
 
Lemaradt.
Azzal tisztában vagyok hogy mivel jár az áram lekorlátozása.De lehet hogy sok az 1-2 sec.Hiszen akkor padlógáznál berángat.
(#) gulyi88 válasza rozsda hozzászólására (») Máj 18, 2009 /
 
kell pár kb adat:
Mekkora keresztmetszetű, miyelyn hosszú, és milyen anyagú lesz a kábel az akku és a sín között?
És mekkora átam fog rajta átfolyni max?
(tudjak következztetni a rajta eső feszre ..stb)
(#) rozsda válasza gulyi88 hozzászólására (») Máj 18, 2009 /
 
72V 6.5KW 102A-os motort tudok szerezni,de még ez is változhat.Ennek legalább a háromszorosát kell venni.
Kábelhosszra megint csak saccolni tudok mert függ az akumlátorok elhejezésétöl.(lehet hogy több hejre kerülnek)Ha elöl is lessz akkor 1.5m,ha csak hátul a csomagtartóban akkor lényegesen hosszabb.De legyen 2m,amit rézböl szeretnék és jó ujnyi vastagot.
Tudom hogy ez most nem segitett tul sokat,de szerintem lessz kompromisszum az autó épités közben éppen elég.Most az hogy a vezérlöt elöre tegyem vagy hátra mert 2m es kábelem van,igazán nem fog számitani.Bár törekedni kéne a minnél rövidebb kábelekre.
(#) EcoPityu válasza rozsda hozzászólására (») Máj 18, 2009 /
 
Szia

Idézet:
„Viszont mi a szerepe az R2 ellenálásnak?”


Mivel az 555 Q negáltját használjuk aktív kapcsolásra , és az csak a discharge /kisütő/ tranyóval jön ki a tokból, ezért annak a tranyónak kell egy munkaellenállás, na ez az R2!
(nézd meg az 555 belső felépítését)

Idézet:

Remélem utánnam számol és megerösit hogy neked a feteket max 0.4-0.5A hajtotta nyitóirányba.Ez az Rg ellenálással és leosztva 12 fetre,fetenként 10mA Cgs töltöáramod maradt.Ez nem tul sok,de muködött.”


Be kell valljam, én nem számoltam utána, sokszor nem számolok utána, mert 1/10-ed annyi idő alatt összedobom, és kipróbálom asztalon, mint amennyi idő alatt mindent végigszámolok, és akkor úgyis ki kell próbálni... nálam első a próba, természetesen áramkorlátokkal, merthát az alkatrészeket én sem ..rom, hanem sok-sok pízbe van...

Másik, az, hogy ne feledd: 500Hz
(#) EcoPityu válasza rozsda hozzászólására (») Máj 18, 2009 /
 
Gyerekek!
Én a trabi gyári fogyasztásmérőjét alakítottam át árammérésre, de a kéziműszer "söntje" az egy 1m-es szakasz volt a 16mm2-es kábelből, amin pont annyi milivoltnyi feszültség esett, amekkora áram folyt Amperben. Ezzel számolhattok: 1m -16mm2-100A-100mV!

Ja: hivatalosan mm2-enként csak 5A folyhatna, de nekem a 16-os kábel a 200A-től sem melegedett...
(#) gulyi88 válasza EcoPityu hozzászólására (») Máj 18, 2009 /
 
Ha rendesen tud hűlni a kábel, akkor mehet rajta 9A is.
Villanyszerelők áttolnak 16A -t az 1,5 ös kébelen (9A /mm^2)

rozsda :nemsoká teszek fel egy egypontnullás rajzot.
csá
(#) rozsda válasza EcoPityu hozzászólására (») Máj 18, 2009 /
 
Az 500Hz-et gondolom a motoron lévö védödiódák miatt mondod.Gondolom nem olcsóság ide rendes diódát rakni,de mégis mondj nekem légyszi egy tipust ami alkalmas volna nagyobb frekvensiára is.
Te rézkábelt használtál?És gondolom csak a sodrott jöhet szóba.
De tippnek nagyon jó.
(#) rozsda válasza gulyi88 hozzászólására (») Máj 18, 2009 /
 
Tülkön ülve várom a rajzot.A nyákmaratókádam már fel is töltöttem sósavval.
Találtam egy alkatrészt ami szerintem shönt kiértékelésre való.A lomex-ben kapható.INA138 a neve.Ezzel nem volna egyszerübb megoldani az áramvédelmet?
Következő: »»   3 / 86
Bejelentkezés

Belépés

Hirdetés
XDT.hu
Az oldalon sütiket használunk a helyes működéshez. Bővebb információt az adatvédelmi szabályzatban olvashatsz. Megértettem