Fórum témák
» Több friss téma |
Sziasztok!
Egy olyan kapcsolást szeretnék építeni amivel 20db relét szeretnék vezérelni 1 nyomógombbal a következő módon. Gombnyomásra mindig egyet előre ugrana egészen 20-ig. Megoldásaitokat előre is köszönöm.
ha jól emlékszem valami soros párhuzamos átalakító kapuval láttam hasonlót ahol a clock lehetne a nyomógombod. Ha így indulsz el a nyomógombbal kell csinálni valamit hogy egy nyomásra ne legyen sok jel. (bekapcsolási effektus vagy miszösz)
Szia én 4017-ic vel oldanám meg igaz 3darab kellene.
A dolog 9 ig sem jó mert egyszerre KÉT jelfogó húz ,mert mindkét 4017 Q0 kimenete magas reset esetén.
Esetleg mátrixba kötve működnének jól.
Szia Valve!
Nem lesz jó az áramkör, amit feltettél. Legkevesebb 3 db. 4017- es kell a megvalósításhoz. A probléma, hogy bekapcsoláskor resettől függetlenül a 0- ás kimenetek 1-be állnak, valamint, hogy a CO lábbal hajtod meg a következő fokozat CLK bemenetét. Bővebben lásd: adatlap. c4h10: Én is azt javaslom, hogy használj 4017- est, az adatlapban benne van a kaszkádosítás módja (5. oldal lap alja). Adatlap Üdv.
Köszönöm a megoldásokat valaki nem tud egy rajzot csinálni az alkatrészek értékével együtt. Előre is köszönöm
Szia!
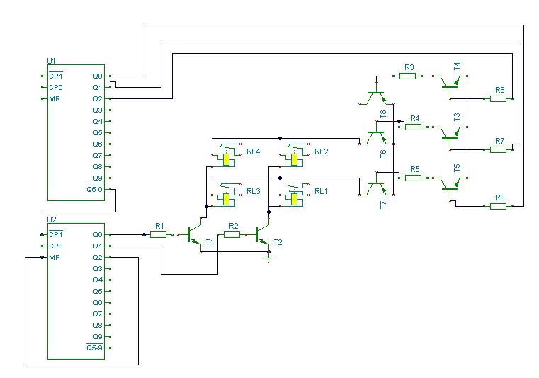
A mellékletben megtalálod a megoldás egy lehetséges módját. Azokat a kimeneteket, amelyeket használnod kell, meghosszabbítottam. Ezekre, mint az U1-Q0 kimenet esetén, darlington tranzisztoros kapcsolással kell a relét illeszteni. Üdv.
Igaz. Viszont ez a kapcsolás működik, most szimuláltam le...
Csak a bemeneteket, de tulajdonképpen mindegy, hogy tápra, vagy testre kötöd, csak legyenek bekötve. A nem használt kimenetek maradjanak üresen, azokat ne kösd be sehova se.
Üdv!
Olyan amatőr kérdéssel fordulok hozzátok, hogy a relében mit jelent az 1- , illetve 2 áramkörös? Nem azt hogy két fogyasztót tudok vele kapcsolni? Előre is köszi a válaszokat! bander
Már hogyne lenne. Jól tudod, azt jelenti, hány független érintkező-pár van benne.
Esetleg tudna valaki egy olyan kapcs rajzot ami ugyanez csak felbővítve mondjuk 50-ig, 100-ig?
Köszi srácok |
Bejelentkezés
Hirdetés |










