Fórum témák
» Több friss téma |
Fórum » Ki mit épített?
Ez a téma ha úgy tetszik a mi "kiállítótermünk", nem pedig a ki mit csinált volna másképpen, mások helyett, és legfőképpen nem javítós téma.
Minden készüléknek van saját témája, ott kell kitárgyalni a részleteket!
FONTOS! A kapcsolási rajzok keresésére is van saját téma, ott keressetek rajzokat!
Szia!
Az R1 et probáltad állitani? Nekem van egy nagyon hasonlo kapcsolásom aminek más a kijelzö bekötése de az müködik és egy jumper ral lehet választani a kijelzö tipust.
Hmm, köszi, de azzal csak a kontrasztot szabályozom, és nálam szabályozza is, ha tekergetem =P
Lehet, hogy szétszedem, és újból megépítem a frekimérőt, azt kész... csak attól nem fogom megtudni, hogy mi volt a baja, és nálam az is fontos, hogy tanuljak az ilyenekből (=
Meg kéne nézni hogy jo idöben jo lábra küldi-e a kijezöre az adatokat.
Uhh, te jó ég
![]() Lehet, hogy ebbe nem most mélyednék bele ![]() Köszi, meg fogom ilyen szinten vizsgálni, és a HEX fájlt is! Üdv
Szia
Kicsit szűken írtam róla de pótolom. Altium designerrel terveztem, a nyákot házilag fújtam 3 éve lejárt lakkal (kicsit töményebb előhívó kell, de hibátlan) A lötstop filmje kicsit ferdén lett feltéve, meg az oldalai ferdére vannak reszelve de szépen szól
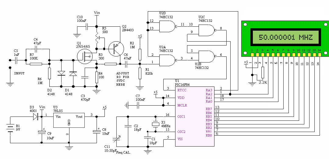
Ha jól láttam, ez a Vicsys-féle, itt, az oldalon publikált frekvencia-mérő kapcsolás.
Nos, ezzel én is nagyot szívtam, és szívok még mindig - ami persze nem a szerző bűne! A hibajelenség: Első bekapcsolás, alap, az oldalon található pcb-vel legyártott, kék hátterű, kétsoros kijezős megoldás: Működésbe lép, kiírja (kétszer), hogy "Intializing...", majd bejön egy frekvencia-adat, ami össze-vissza ugrál. Utánaolvasok, megnézem, javítom a hiányzó átkötést, a stabilizáló módostíást végrehajtom, majd ismét élesztés: A kijelzés ugra-bugrál. PIC ki, újraprogramoz, vissza: ugrál. FET, tranyó, kvarc, kijelző, 74HC132 csere, PIC újraprogramoz: hibajelenség: Mint Nálad: Első sor tele négyszögekkel van feltöltve, kijelzés nincs, viszont a kijelző enyhén vibrál. Most itt tartok, vettem új tranyót, FET-et, mindent, még egysoros, sima zöld kijelzőt is, még nem volt időm új NYÁK-ot maratni, de ha készen lesz, és a PIC is újra lesz programozva, beszámolok, hogy mire jutottam vele. Ha esetleg addig valakinek támad valami ötlete, hogy hogyan, miért nem úgy működik, ahogy mi szeretnénk, az ne tartsa vissza Magát, ossza meg velünk!
Köszönöm szépen! Nekem elsőre ez dobta a gép, hogy "kockáz"... Akkor sok sikert nekünk, ha esetleg nem talál senki megoldást a dologra, másikat építek tényleg, azt annyi...
Őszintén remélem, hogy az újraépítés már sikert hoz...
Még egy eszembe jutott, nem tudom, Neked is fejtörést okozott-e: A FET beültetése elég "kacifántos, ui. a nekem meglévő példány (Vishay gyártmány) középső, test része (a fekete korong) két oldala nincsen megkülönböztetve. Ráadásul a kivezetések egyikén sem találtam semmiféle "zászlót", vagy egyéb megkülönböztetést, mi több, még a végük is merőlegesen (nem hegyesen, ahogy az adatlapján szerepel!) van levágva. Szóval azon agyaltam, hogy lehet, az nincsen jól beültetve...
Az enyémnek hosszabb volt az egyik lába, mint a PDF-ben... na, az egy érdekes jószág
![]() Én egy kicsit agyaltam csak azon, hogy a 2 Gate közt elvileg nincs különbség, az mindegy, hogy melyiket használom G1-nek és G2-nek, de ahogy nézem, én pont úgy kötöttem, ahogy a rajzon van (nyilván) (= Ha ezzel a másik kapcsolással sem működik, akkor tényleg el vagyok tévedve a frekimérők világában...
Ha tovabbra is kockaz a kjelzo, az valoszinuleg inicializalas vagy idozites problema. Ha van forraskod, a toggle E idot kellene allitgatni, majd ujraforditani/egetni. Es latom egy sorosra inicializal raadasul...
Elkészültem a forrasztóállomás második megépítésével is. A tervem az volt, hogy nem teszek külön potmétert a kijelző kontraszt beállításához, hanem az LCD panelen beforrasztok egy ellenállást, viszont nem találtam meg, hogy hova kell, ezért ideiglenesen maradtam a potinál. Még a feliratozás hiányzik, ami eltakarja majd a csavarokat.
Egészen szép munka, a panelek alkatrészoldaláról nincs képed? Azokra is kiváncsiak lennénk
De, van az alkatrész oldalról is kép.
Azért van kettő, mert nem akartam gyártatni speciális trafót, mert kell 24V a pákának, és az áramkörnek 2x5V, és ezt nem tudtam volna megoldani két szekunderessel, mert közös földje van a három feszültségnek. Ezért ez volt a legolcsóbb megoldás szerintem.
azok is gyönyörű minőségben készlütek gratula.
A szabályzó panelt magam csináltam, viszont nem volt időm a gombok, és táp nyákjára, ezeket Attila86 készítette el nekem, ezúton is köszönöm neki.
Szép professzionális munka.
Gratuálok.
Egyszerű Knight-Rideres futófény 555+4017-el. A kondik azért kellenek hogy ne aludjanak ki hirtelen a LED-ek.
Bár még nincs teljesen kész, haveromnak lesz a kocsijába, meg mivel nem tud teljesen kisülni a kondi ezért kicsit világít folyamatosan a LED, de ha nagyon feltűnő akkor rakok be ellenállatkát hogy kisüljön teljesen. Bocsi a videó minőségéért, telefon videó...
szerintem elég lenne feleakkora értékű kondikat használni, akkor nem tűnne úgy hogy egyszerre 3 világít, és nem kellene ellenállás, amúgy szuper lett
Az a baj hogy még így is kicsi a kondi értéke... Azért tűnik úgy mint ha 3 világítana mert kicsi a kamera/videó FPS-e, vagyis lassú...
Ja köszi...
Helló ! Nagyon tetszik a tápod. Semmi kuszaság minden a helyén van. Nagyon tetszenek a kijelzők. Többen írták már a fórumon ,hogy digitális potméterrel fogják szabályozni a tápot.Nincs jobb szerintem az Általad is alkalmazott helipotoknál. Gratulálok ! Szeretnék én is így állni a saját tápommal. De az még vagy két hét.
Egy kis változás. A LED-ek megduplázódtak, panelon csücsülnek szépen sorban, és kikerültek a kondik. De a kocsiba való beépítést elhalasztottuk mert közbe eszébe jutott cimborámnak hogy előre nem lehet rakni pirosat úgyhogy hátra megy majd valahova, de még nem tudjuk hova szóval majd a jövőhéten lesz beépítve...
Egyszerre csak 2 LED világít, esetleg amikor nagyon gyorsan "megy" akkor látszódik többnek, a videón pedig a kamera lassúsága miatt....
Szép, szép, de nem elég élethű. Olyan kellene, ami elhalványul, nem hirtelen kialszik. Az lenne az igazi.
üdv!
Én kötnék egy egy kis elkót mindegyik ledre, így szépen halványulnának minden kialvás után.
Csak akkor kell ellenállat is kondihoz mert akkor kicsit még világít a LED mert nemtud teljesen kisülni a kondi.
Így van. De az alapötlet szerintem használható is lehetne a megfelelő értékekkel, ki kellene számolni.
|
Bejelentkezés
Hirdetés |












Gratuálok. 








