Fórum témák
» Több friss téma |
Fórum » Ki mit épített?
Ez a téma ha úgy tetszik a mi "kiállítótermünk", nem pedig a ki mit csinált volna másképpen, mások helyett, és legfőképpen nem javítós téma.
Minden készüléknek van saját témája, ott kell kitárgyalni a részleteket!
FONTOS! A kapcsolási rajzok keresésére is van saját téma, ott keressetek rajzokat!
Na, ez tetszik! Van hasonló megjelenésű kép a belsőről is? (amúgy miért jó hátlapra tenni a főkapcsolót? =P - nem csak a Te szerkezetednél, olykor gyári cuccoknál is)
Jól néz ki! Melyik kapcsolást épitetted meg?
Talán mert PC táp dobozából lett átalakítva a burkolat, és azon ott van. Eyébként tényleg szép így kívülről
.
...szerintem ahhoz eléggé szétdarabolta a dobozt, hogy egy kapcsoló az elejére már mindegy lett volna : D (tényleg nem kötözködésből!)
az a bekapcsolt állapotú kép még az előbb nem volt fent, így még szebb ^^
Honnan szereztél olyan potikat? Grat!
RET-ben lehet kapni, ha jól emlékszem nem is olyan drága
Sziasztok!
Elkészült az erősítőm.Még a dobozát nem tudom hogy hogy csináljam.Köszönöm Müszinek és kokmatenak a segítséget. Amúgy egész jól szól , csak ha nagyon feltekerem a hangerőt a hangszóró nem bírja már. Bocs a képminőségért de csak telefonom van fényképezőm nincs.
Szeged picit messze van.
Én is most építek tápot,picit izmosabb lesz az enyém,viszont nem fog ilyen jól kinézni.
Nagyon jól néz ki.
Köszi.
A mélység függ a keresendő tárgy méretétől valamint anyagától. Megmaradt a régi szép időkből
Gratulálok! Nem semmi a kereső tekercs. Ha kincset találsz ne feledd le kell adni, ingyé, mert az államé.
Gratulálok, örülök, hogy sikerült.
Csak így tovább :kalap:
Kösz.
Sajnos igy utólag, tulságosan is tisztában vagyok a törvényekkel. Nem véletlenűl maradt ebben a nyél nélküli stádiumban. Itt RO-ban, engedély köteles. Hónapokon át próbálkoztam, hogy megszerzem, de az EU-s bevizsgáltatás több 100,000-es beruházás lett volna, ez nem nekem való. No de ne OFF-oljunk itt tovább.
Én is gratulálok. Jól néz ki
Müszi: Köszi
(de jó, ez rímel )kokmate: Lehetséges , de még így is többszöröse a hangereje, mint a telómnak Na lassan megyek fürdeni. Sziasztok
Ha már így belemélyedtem a fórumozásba, én is teszek fel néhány képet elrettentő példának!
Az első egy 2/3 utas (2csatornás 3utas, de le lehet kapcsolni 2re) aktív cross külön szabályozható frekis sub kimenettel, szimmetrikus be- kimenetek, csatornánkénti kivezérlésjelzővel... soha az életben nem lesz kész, (így áll már vagy 5éve) ha most ilyet építenék, alapból SMD-sre gyártanám =P A másodikon a plazma-kivezérlésjelzőm van, a kapcsoló üzemű nagyfesz résznél kicsit túl nagy lett a tekercs, majd kicserélem egyszer... kár, hogy valamiért a meghajtó rész nem jó, azt hittem, a TL084 miatt, de a 2 szuperül helyére illesztett NE5532-vel se csinál semmit, ha lesz időm, utána járok a dolognak, az alap így néz ki.
Csináltam pár képet a táp belsejéről is. A dobozban két winchester csücsült valamikor. A táp kapcsolót nem nagyon használom, de ha kell úgy van elhelyezve az asztalon, hogy könnyen hozzáférjek. Az előlapra a doboz méretei(200x145x85mm) és az elktromos kialakítás miatt nem került rá a főkapcsoló. A kapcsolás alapja egy National Semiconductor doksiban volt benne, de elég rendesen át lett alakítva.A poti gombok a RET-től vannak.
Továbbá egy kis PIC író/olvasó, ami kifejezetten tetszik (=
Van itt egy táp is, amit innen néztem ki, csak én szebb nyákot csináltam neki, és nem kell külön kapcsolgatni az áram- és feszültségmérőt... a trafót még tekerik hozzá, a doboz ahhoz fog majd elkészülni! Anno hogy örültem, hogy a vákuumfluoreszcens kivezérlésjelzőhöz találtam meghajtó áramkört, azonnal meg is építettem, és ezt is elég jónak tartom a munkáim közül, van egy kép a működéséről is (a standard dB beosztású háttérvilágítását nem szeretem, túl nagy a fénye - de jumperelhető, ahogy a "Dolby NR" felirat és a Dolby logó is; ezek most az alapfények rajta)
Hét végén építettem, 24bit 192kHz mert-kellett-egy-dac tipusú d/a konverter a hozzá tartozó sallanggal (I/V konverter, szűrő). A kapcsolás a PCM1730 adatlapján lévő.
Nagyon szép lett a nyák. Miben tervezted?
Ember, ez nagyon állat kívül-belül!!
Na, ilyen szinten nem fogok tudni megcsinálni semmit, az biztos... A gyárit nem csinálják meg így! Gratula!
Ja, és még valami! Van itt egy függvénygenerátor, ami épp működik, de nincs a dobozba szerelve, és az előlap sincs csak ideiglenesen megcsinálva, gyári szitázás még ottvan, stbstb, meg természetesen majd szerelőlapra fogok mindent tenni, csak a potik meg kapcsolók végeit lógatom ki... Egy "apró" problémám van vele, azon kívül hogy nem Maxim IC-s a cucc :/ , hogy a frekimérőm megjeleníti az összes mindenséget =( a PIC-en rajta van minden, normálisan, és nem találom sehol a problémáját...
Ha valakibárkiakárki ismeri azt a műszert, vagy felismeri a probléma lehetséges okát, az írja meg nekem! Köszöntem!
szia ez a max038-on alapul? Ha igen, akkor mennyiből jött ki anyagilag kijelzővel együtt? Ha nem max038, akkor melyik?
Azt írja nem maxim ....
ICL8038
Nem egy nagy kaland, de 500Ft volt anno, és ahhoz képest egész szép jelalakokat tud! Aki nem szán rá 4ezret, annak ez is megteszi =P Az LCD meg egy sorosnak is jó, nem kell 2, lehet hogy én is ott szúrtam el valamit, de a programban is át lett írva, hogy csak egy sort kezeljen... na mindegy. Az egy ezres volt még akkor - más meg nem nagyon van benne, ha helikális potit akarsz bele tenni frekit állítani, mélyre kell nyúlnod a pénztárcádba szintén! Ha pontosan akarsz állítgatni, egy duplatengelyes is megteszi egy durva meg egy finomhangoláshoz.
köszönöm a gyors választ, és még egy kérdés te az ICL 8038-as adatlapjában lévő kapcsolást építetted meg?
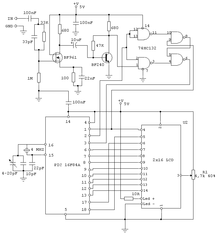
Neeem, az alábbit, amit saját felelősségre lehet még eggyel feljebb és lejjebb bővíteni (én egy plusz lentit építettem bele, de egy minimálisat torzul már a jel, nem vészesen, de ott már nem tökéletes)
Amúgy jobban tetszik inkább ez, mint az XR2206-os, az azért tényleg púrias |
Bejelentkezés
Hirdetés |




.
Amúgy egész jól szól
, csak ha nagyon feltekerem a hangerőt a hangszóró nem bírja már.



:kalap:




















