Fórum témák
» Több friss téma |
Fórum » ATX-táp problémák, meghibásodás
Sziasztok srácok,megint én vagyok a "furcsa" táppal.Most a következő a szituáció.Elvittem egy "szakihoz" aki rendesen megnézte és leellenőrizte hogy megfelelő feszültségeket ad le a táp.Ez rendben is van minden feszkó megfelelő,na de a probléma még mindig az hogy a lapra (tökéletesen működő cucc) rádugva csak a ventiket pörgeti.Végső elkeseredésemben kipróbáltam egy p2-es géppel (ezt már tuti bírnia kéne) de azzal is se kép se hang. Valaki tudna tippet adni hogy miért nem indulhatnak a lapok vele ha megvannak a feszkók?Próbáltam autó égővel terhelni,azt simán bírja.Egyszerűen fogalmam sincs hogy miért nem képes a lapot működtetni.Bármilyen ötletnek/tanácsnak örülnék.Másik gyengébb táppal megy a gép ezért gondolom hogy a táp a ludas.
Helló
Ahogy gondokodtam ezen , beugrott az égő alapján, hogy elképzelhető, hogy a táp feszültéásgeivel akkor történik valami amikor mindegyiket terheled, illetve ha az alaplaphoz csatlakozó feszülségek terhelődnek. Ez alapján az lenne a legcélszerűbb ha szépen elkezdenéd mérni a feszeket terhelés közben, és mindegyik kivezetsét leterhelni és várni, hogy mikor történik valami. Nekem ez tűnik a célravezető megoldásnak, nem bonyolult kivitelezése sem, speciel mindegyik kivezetésre teszel egy izzót. Akár egyszerre is teheted és akkor meglátod,hogy azokat viszi e , szerintem ne kelene neki, de hát én még kezdő vagyok , ez csak tipp.
A táppal van a gond, az fix. Ha az 5 és 12Vot bírja, akkor a többit is 99% tudja. Nem hiszem, hogy avval lenne gond, ha pedig lenne, akkor látszódna. Nem lehet, hogy ócskák a csatlakozói, és kontakthibásak. Nem kell sértésnek venni, az én gépemben a tápon is elég ócska csatlakozók vannak. Lötyög benne az érintkező. Ha rá kell tenni átalakítót SATAra, akkor a legkönnyebb észrevenni, hogy sehogy se akar csatlakozni a 4! Mi van még akkor az alaplapi 2*10(12)vel!? Valószínüleg az lehet a baja.
Próbáld meg, hogy benyomva tartott reset gombbal indítod a tápot, majd egy-két mp után a resetet elengeded. Ha így feléled a gép, akkor táp power-good kimenetének késleltetése kevés. (általában kiszárad a kiskapacitású elko, ami ezt tenné)
Lehet szűretlenség, vagy a power-good jel hiánya, esetleg valamely fesz tűréshatáron kívüli értéke.
Köszi,ezt még nem próbáltam de mindenképpen ki fogom.
Neked is köszönöm a tippet,elhiheted hogy eléggé megmozgattam a csatlakozót amikor elfogyott a türelmem.
Belinkeltem a tápot hátha valakinek van ilyen és tud segíteni.Másrészt azért erőltetem mert nem könnyű egy ilyen kicsit beszerezni.Egyébként egy régebbi géphez kell (kb 100W-ot fogyaszt max) és csak a 20 pines + egy molex csatit használnék róla.Tápegység
Sebi,ezt is próbáltam,de a kedvedért megpróbálom mégegyszer.Köszi neked is.
Sziasztok!
Egy kis segítséget szeretnék kérni. Van egy Chieftech 420-as tápom, ami alatt nemrég elhalt egy alaplap. Semmi füst, semmi látvány, megállt és többet nem indult el. Az a lap már egyébként is több sebből vérzett, nem gyanakodtam a tápra, került alá egy másik lap. Működik, csak nem épp úgy, ahogy kéne neki. Ha hosszú ideig van kikapcsolva nem nagyon indul el, csak a táp áramtalanítása után. Ekkor is van hogy egy 2-3 perc után leáll a gép. Utána már elindul és megy. A táp az utóbbi időben elkezdett zúgni, nem tudom pontosan, valami 14-18kHz körül ingadozó sípolás. Mivel az kikapcsolt gép mellett is van, feltételezem, hogy a készenléti áramkör, ami az 5V VSB-t adja. Ki is kaptam a tápot, és elkezdtem méregetni. Első meglepetés, hogy az 5V VSB-n 9-10 V közötti feszkó van. Második meglepetés, hogy nem lehet bekapcsolni a tápot (zöld vezeték testelése). Ha az 5V VSB-t terhelem, pl. egy autóizzóval, akkor szépen beáll 5,5V körüli értékre, a sípolás abbamarad, és be is lehet kapcsolni a tápot. Ekkor az összes többi feszültség rendben van. Mivel már ment vele a lap eddig is, visszatettem a gépbe, megmérni, ott mi a helyzet. Úgy tűnik, hogy az alaplap kikapcsolva nem fogyaszt annyit, mint az autóizzó (még jó), mert 7-8 volt körül van az 5V VSB. Ugyan ez a feszültség 7V köré megy le bekapcsolt gépnél. Az összes többi fesz ilyenkor is rendben van! Táp szétszed, persze sehol semmi külsérelmi nyom. ESR mérőm sajnos nem lévén a kondikat szemrevételezés útján jónak ítéltem, de igazából a készenléti körben csak egy volt, a többi az egyenirányított 230-nak, illetve a 3,3V, 5V és a 12V-nak vannak még. Ezek a feszkók rendben vannak, sz'al gondolom itt nincs baj. Áram alá helyezvén a tápot szilikoncsövet illesztettem a fülembe és végighallgattam az alkatrészeket. A sípolás egyértelműen a készenléti kör kis trafójából jön. A kapcsolást nem rajzoltam fel, fojtótekercs, kondi, dióda alkotja ezt a részt. A kondit kicseréltem újra, a diódát kivettem, megmértem, jónak tűnik. A tekercs gondolom nem azért fütyül, mert kilazult. Nem tudom mi a baj... Itt tartok jelenleg. Kérlek, ha van valami tipp, hogy merre tovább, osszátok meg velem. (Azon kívül, hogy másik táp... ) Köszi!
Hi !
A megoldást sajnos nem toom', de egy kis adalék... Ugyan ilyen tápom volt. Annyi különbséggel, hogy az teljesen tönkrement 25 hónapos korában, majd kondenzátorok cseréje után sikerült visszahozni az élők sorába. Tehát, működik. De... pont ugyan úgy sípol mint a Tiéd. Szórakoztam vele még fél órát, aztán félretettem, mert nem mertem az alaplapot és az egész gépet kockáztátni a használatával. Szerintem a segédtáp is párszor 10kHz-en kell menjen, tehát nem szabadna a hallható tartományban sípolnia !
Köszi!
Hát az egyértelmű, hogy nem szabadna hallható tartományban mennie, de ha teszem azt az oszcillátora "leromlik" és lecsökken a frekvencia, attól még a feszültségnek nem szabadna felmennie. Érdekes amúgy, hogy a szekunder oldalon se egy fesztsab, se semmi nincs rajta, 1 diódás egyenirányító pufferelve. Sz'al feltehetőleg már a primer oldalról nagyobb feszkót kap. Nah persze tovább érdekes, hogy az aktív PFCből is jön egy kis huzal bele ebbe a trafóba, sz'al kb tényleg esélytelen kideríteni, hogy mi hogy hat egymásra. Mind1, csak mivel azt olvastam, hogy anno ezeknél típushiba volt a készenléti kör elszállása, hátha valaki látott már ilyet...
Azt a készenléti tápegységet nem ártana visszarajzolnod, anélkül kb. vaksötétben tapogatózás minden ötlet.
Az én tapasztalatom szerint általában rezonáns tápegységeket alkalmaznak ezen a helyen és egy optocsatolóval viszik a szekunder oldalról vissza a hibajelet a stabilizáláshoz. Persze olyan megoldást is láttam már jópárat, de inkább a régebbi tápokban, hogy a rezonáns tápegység nem visszaszabályozott a szekunder oldalról, a szekunder oldalon van 7805-tel stabilizálva a készenléti 5V. Azt semmiképp sem szabad hagyni, hogy az 5VSB felmenjen 5.5V fölé, attól sokminden tönkre mehet a számítógépben! A rezonáns tápban a primer oldalon előszeretettel hal meg 1-2 kis elkó (10-20µF szokott lenni), amitől aztán felbillen az egész kis tápegység működése. Mivel at ATX tápokban a fő tápegység vezérlésének a tápfeszültségét is a készenléti táp adja, így a készenléti tápegység nem megfelelő működése esetén teljesen "normális" az, hogy az egész tápegység bizonytalanul működik, pl. nem indul. A primer oldalon ha kotorászol, azt nagyon odafigyelve, leválasztótrafóval szabad csak! Én két 220/6V-os, 19VA-es trafót szoktam szembekapcsolni leválasztónak, a készenléti tápegység működéséhez és javításához elegendő ez a teljesítmény is. További előny, hogy ha a tápegység rendellenesen nagy áramot akarna felvenni, akkor a trafók kis teljesítménye miatt a bemeneti puffereken leesik a feszültség akár 20V körülre is a normális, 300V körüli értékről, így a puffereken történő feszültségméréssel máris képben vagyok, hogy készenléti állapotban normális-e az áramfelvétel. A 19VA-es táplálás egyébként egy jó tápegységnél arra is elég, hogy a fő tápegységet bekapcsoljam és terheletlen állapotban a kimeneti feszültségek mind meg kell, hogy legyenek.
Köszönöm!
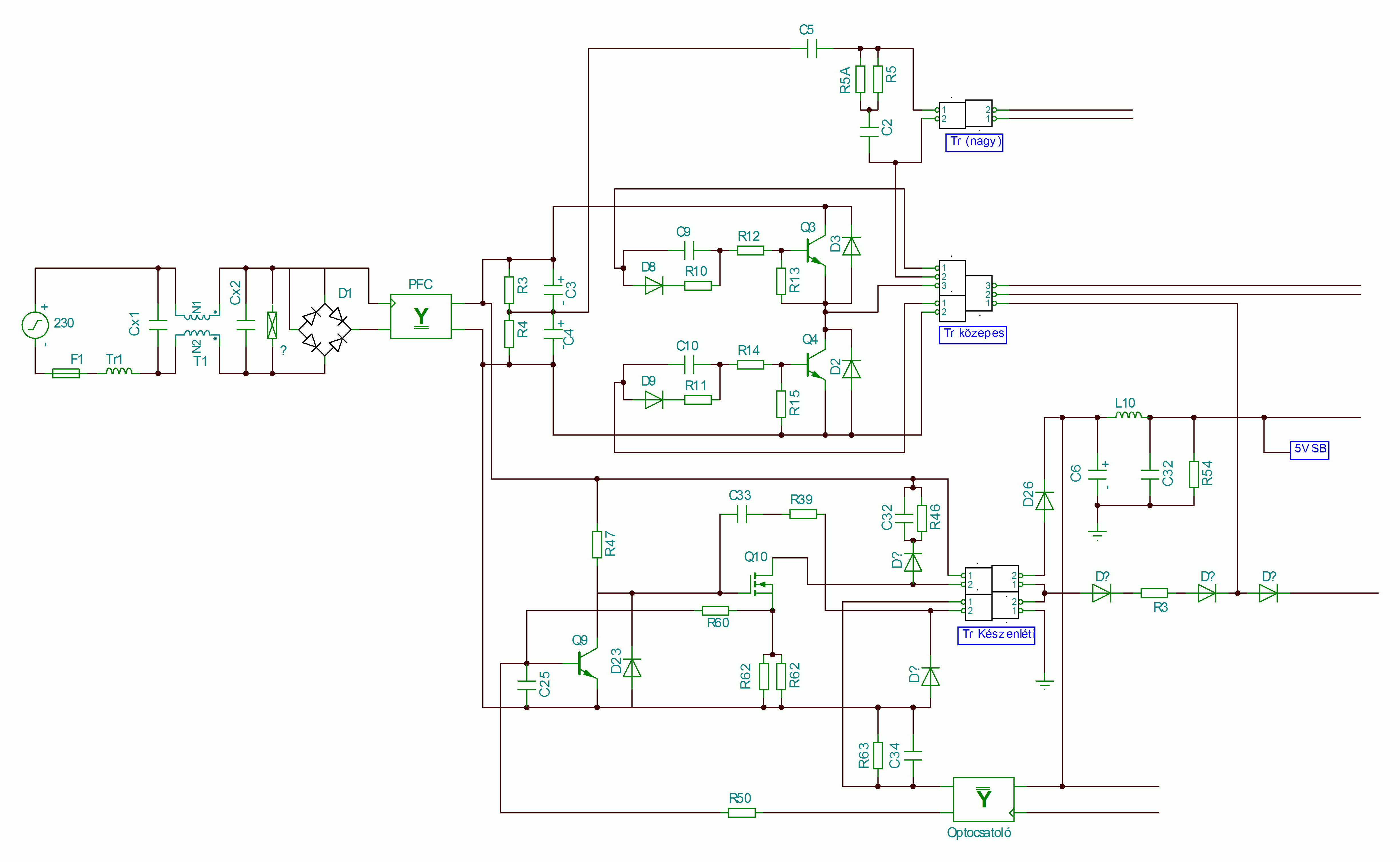
Megpróbáltam felvenni a kapcsolás releváns részét. Szörnyen zsúfolt és rengeteg átkötés van rajta... ![]() Csatolom GIF-ben. A trafókat azért jelöltem úgy, mert kicsit szegényes ilyen téren a program. Ami egy dobozba megy be, azok egy tekercsre mennek, de hogy milyen sorrendben, azt nem tudtam kimérni. Amik külön dobozba, azok függetlenek. A rajz jobb oldala felé elhúzott vonalak azt jelzik, hogy megy tovább a vezeték az áramkör többi részére, de az már úgy tűnt, hogy a többi feszültséghez illetve a vezérléshez kellenek. Kérdés, hogy mi okozhatja itt az 5VSB 10volt körülire növekedését? Szerkesztés: Jah, persze, az alkatrészek! Q3, Q4: 2SC3320 Nagyfeszültségű NPN kapcsolótranzisztor Q10: 2N60B N-csat MOS-FET Q9: 2222A Általános célú, nagy kollektoráramú NPN tranzisztor A kapcsolási rajz hibás, nem teljesen fedi a valóságot! A javított kapcsolási rajz megtekinthető ITT!
Aha. A rajzról én első körben C34 értékcsökkenésére gondolnék, ha jól sejtem, az eredetileg párzíz uF, ezt cserélném első körben. Az a kondenzátor előszeretettel veszti el a kapacitását (nem tudom, miért pont az), már több készenléti tápegységnél tapasztaltam.
Volt már, hogy eredeti 22µF helyett betettem inkább 47µF/50V-osat, mert az volt itthon normális minőségű, és azonnal megjavult a készenléti táp. Q9 és Q10 körül a többi kondenzátort is érdemes esetleg megvizsgálni.
C34 az 2,2 µF 50V elko,
C25, C33 egy-egy kis kerámia, R50 470 Ohm, R63 3 k ohm, R47 2,2 M Ohm, R46 66 k Ohm, R60 30 Ohm. Csak hogy tisztábban lássak, kicsi segítenél megérteni a működést? Ez a készenléti trafó szaggatott nagyfeszültséget kap. Ezt a nagyfeszültséget az általam a PFC-nek gondolt (külön panel) kimenete adja. Ez megy egyrészt a felső részre, ami csak bekapcsolt állapotban működik. (Vajon mi kapcsolja be a vezérlés felöl?) Az alsó rész a készenléti ák. A Tr(készenléti) kimeneti feszültsége mitől függ? Csak a primer feszültségtől, a szaggatás sebessége nem befolyásolja, nem? Az csak az átvitt teljesítmény maximumát adja meg. A primer feszültség meg adott. A Q10 szaggatja a tekercs áramát, ami a Q9en keresztül vezérelt, de hogy kb. mi lehet ami vezérli, azt már nem látom át. A Tr bal alsó tekercse szekunderként van jelen, nem, valamiféle visszacsatolás? Javíts ki, légyszíves!
Nekem letöltve is üres a gif kép...
Csináltam JPG-t, köszi hogy megnézed!
A kapcsolási rajz hibás, nem teljesen fedi a valóságot! A javított kapcsolási rajz megtekinthető ITT!
OK. Így ránézésre semmi különleges megoldás nincs benne. Csatolok egy másik - gyári - rajzot, ami eléggé hasonló.
Meg kell nézned a szekunder köri elkókat is, mert ennél a megoldásnál nagyon beleszólnak, ha szárazak! A frekvencia csökkenésével bizony nőhet a kimenő fesz, és jóval a hallható tartomány felett kell járjon a cucc. Ráadásul - természetesen - az 5VSB-t figyeli, aminek minden körülmények között pontosnak KELL lennie. Meg kell nézni a TL431 ref.stab IC-t is, nem az hibásodott-e meg. (nagyon ritka)
Hazudnék, ha azt mondanám, a működés minden részlete világos számomra. Talán nem is ez a lényeg, amikor valamit javítani kell, bár valamennyire nyílván kell tudni, mihez és hogy szabad hozzányúlni.
Ami esetünkben lényeges: C34-en a trafó "bal alsó" szekunderén fellépő tüskékből egyenirányítva egy "segédfeszültség" alakul ki. Az optocsatoló tranzisztora minél jobban kinyit, annál jobban nyitja a ezzel segédfeszültséggel Q9-et, ami Q10-es munkapontját egyre nagyobb mértékben a lezárás felé húzza. Mivel az optocsatolóban lévő tranzisztor nyitása a kimeneti oldalon lévő 5VSB feszültségtől függ, itt jön létre a negatív visszacsatolás, ezáltal a kimeneti szint szabályozása. Az 5VSB optocsatolós visszacsatolásánál valóban TL431-et szoktak használni. A működésből látszik, hogy ha C34 kapacitáshiányos, akkor nem tárolhat elég töltést ahhoz, ami a Q9 kinyitása-Q10 lezárása szabályozáshoz elég, így a szabályozókör felbillen, nem látja el feladatát, a tápegység szabadon, szabályozatlanul fut. Persze a szekunder oldalon is fontos az elkók megfelelő működése, tehát C6 és C32 is megvizsgálandó, ahogy Sebi is utalt rá.
Köszönöm a segítséget. Amúgy az ábrát elrontottam, az 5VSB-hez közelebbi kondi valójában C37, a C32 a bal felső tekercsnél van. (Az ábrán mindkettőt C32-nek írtam véletlenül.)
Mind1, csak a félreértések elkerüléséért írtam. Holnap veszek bele új kondikat, aztán meglátjuk mi lesz! Majd beszámolok az eredményekről, addig is köszi!
Sziasztok.
Hogy ne kelljen esetleg többször fordulni, arra gondoltam, hogy kicserélem a Q9, Q10 és az optocsatolót is (kb817) is, azon a pár 100 forinton nem múlik, ám sajnos nem találtam PN2222A-t (Q9) (1000mA). Szerintetek keressek valami ekvivalnest, esetleg tudtok mondani, vagy nem valószínű, hogy gond van vele? Apropó,van valami jóféle ekvivalencia kereső oldal, mert a googli nem segített, nem tudom angolul hogy mondják az ekvivalens alkatrészt.
Ha hibás lenne a tranyó, egyáltalán nem mehetne.
Sziasztok!
Sikerült! Végül az optocsatolót, a kimeneten lévő kondikat (a tévesen C32-ként jelölt C37-et illetve a tévesen C6-ként jelölt C36), és a primer oldalon a C34-et, azt a bizonyos 22µF-os kondit cseréltem újra. Kifogástalanul működik most, 5V SB: 5,27V, a többi fesz. is rendben van! Nagyon köszönöm a segítségeteket. Anno 17 000-ért vettem ezt a tápot, ami jelenértékre átszámolva már lehet nem olyan húzós összeg, de akkor is sajnáltam volna a kukának adni, főleg hogy végül is nem volt komoly baja! Az utókor számára kijavítottam az ábrát és feltüntettem néhány értéket, amit sikerült feltérképeznem! Köszi még egyszer!
Gratulálok, hogy sikerült új életet adnod a tápodnak!
Már az elején C34-re gyanakodtam. Kicsit furcsállottam is, hogy egy korábbi hozzászólásban 2.2µF-nak írtad, azon a helyen én 10-33µF elkókkal szoktam találkozni. A 22µF tipikus érték, és volt már, ami műszerrel mérve nF nagyságrendű kapacitást mutatott csak (ránézésre természetesen sérülésmentes volt). Arra azért kíváncsi lennék, hogy vajon a többi alkatrészt azért cserélted, mert kellett, vagy azért, mert "jobb a békesség"? Mondjuk elkókat cserélni sosem árt egy kapcsoló üzemű tápegységben, azok alattomos módon tudnak elhaszálódni, de az optocsatolóval is gond volt?
Igen, azt a 2,2-t elírtam, 22µF volt a szentem!
Igazából azért cseréltem az opto-t, mert kimérni nem tudtam mi volt a baj. Ha kicseréltem az elkókat, és teszem azt nem megy, úgyis megpróbáltam volna új opto és új tranzisztorokkal is. Tranyót végül nem vettem, mert nem találtam megfelelőt, de azon az 50 forinton nem múlik alapon vettem bele új optocsatolót is. Egyébként meg mivel félelmetes zsúfoltság van a tápban és le kell bontani a fel panelt, hogy hozzá lehessen férni, nem akartam duplázni, ezért beleraktam egyből. Így ugyan nem derül ki biztosan, hogy mi volt a baja, de kb. 99% hogy a kondik. A többi kondit is azért cseréltem, mert az "sosem árt"!Egyébként az már megszokásból megvan, hogy az esetek jó részében, főleg tápokban, a puffer elkók megpúposodnak, cserével a legtöbbször helyrebillen a rendszer, de valamiért meg sem fordult a fejemben eddig, hogy ezek a picik is ugyan úgy elfáradnak...
Optó nem hiszem hogy rossz lett volna, mert elég ritkán megy tönkre, de akkor felrobban minden...
Ezt az üzemmódot csak a kondival párhuzamos ellenállás tartotta életben,. Mivel a vele párhuzamos kondi szakadt (vagy erősen csökkent kapacitású) volt, nem kapcsolódott "váltóáramúlag" szinte nulla ellenállásként a körbe, ezért feszültség osztás jött létre, mintha lenne egy potid, amit "feljebb" tekersz.
Sőt! Leggyakrabban a 100µF alattiakkal van gond. Ahol 470...1000 mikrós van, ha abból veszít 80%-ot az kisebb gáz, mint a kicsiknél, amik ráadásul ilyen kulcspozícióban vannak, mint ez.
Gratulálok !
Új lendületet adtál nekem is... Talán a hét végén felhozom a pincéből Csiftekemet... ... és természetesen köszönet sebi-nek is a hathatós és szakértő segítségért! Az utolsó mondatodban említett "púpos kondik" általában nem vesztik el a kapacitásukat. Kapacitásmérővel mérve még "túl is teljesítik" a névleges értéküket. Ott a probléma a soros ellenállásukkal van.
Sziasztok, egy olyan kérdésem lenne, hogy van egy jó kis P4-es gépem a műhelybe, ez egy siemens nixdorf asztali fekvő gép, amikor egy kapcsitápot építgettem, kihuztam a banándugót a hálózatból az véletlen hozzáért a földeléshez, ami ugye lecsapta a biztosítékot, persze a gép ment, amikor visszakapcsoltam, már nem indult el a gép. Mit lehetne kezdeni vele?
Azt kiderítettem, hogy a táppal van gond, csak az baj, hogy ilyen spéci kapcsitápot még nem láttam, annyira össze van zsúfolva hogy hajajj, tele van SMD alkatrésszel. Jó lenne megjavítani, mert sehol nem találtam ilyet, de még hasonlót sem, van valakinek ötlete merre kezdjek méricskélni? Üdv.
Esetleg valakinek valami ötlet? Nem akarok új témát nyitni ezért
|
Bejelentkezés
Hirdetés |




Belinkeltem a tápot hátha valakinek van ilyen és tud segíteni.Másrészt azért erőltetem mert nem könnyű egy ilyen kicsit beszerezni.Egyébként egy régebbi géphez kell (kb 100W-ot fogyaszt max) és csak a 20 pines + egy molex csatit használnék róla.












