Fórum témák
» Több friss téma |
Sziasztok,
10 éve a mechatronika modulon végeztem a BME-n, ami a mikroelektronika terén a majdnemsemmi kategoriájú tudást adta, de csak MAJDNEM!! ![]() Most kiderül. Szóval úgy érzem nektek feltehetem a kérdésem, hogy tudnátok-e segíteni megépíteni egy teljesen egyszerű fotocellát. Csak egy sime infra-led - fotodióda párosra gondoltam, úgy, hogy egy elemről világít az egyik falról egy infra led, a másik falon meg a fotodiódák érzékelik, amik be vannak kötve egy nand-ba és annak a kimenete pedig egy PC egy LPT portjának egyik bitjére kötődik közvetlenül. A problémáim a következők: -a fotodiódák, amiket 43ftért vettem mindenre kapcsolnak (asztali lámpa, természetes fény), hogy szokás megoldani, hgy csak a párjául választott infra-led kapcsolja? (ezért van minden infraport bordó plexi mögött??) - a másik, hogy a kapcsolásokat látva, talán nekem is be kéne kötnöm egy potmétert és a dióda helyett tranzisztort használnom, hogy csak sokkal nagyobb fényre kapcsoljon? (tehát ha direktbe rávilágítok akár egy infralézerrel?) De ezt a kapcsolást én már nem tudom kitalálni. Segítség kellene. Max 5-7 áramköri elem összeillesztésében gondolkodom, ha sokkal nagyobb, akkor inkább megvenném valakitől, aki scinál nekem ilyet és el is magyarázza, hogy miként működik!! ![]() Köszi, Matyi Köszönettel Mátyás
Szia!
Modulálni szokták az adót, a vevőben pedig moduláló jel jelenlétét vizsgálják. Kész vevő áramkörök kaphatók TSOP1730, TSOP1736 (az utolsó két számjegy a moduláló jel frekvenciája kHz-ben), de folyamatos vételre nem jó. A második feladathoz komparátort célszerű használni, az egyik bemenetre a diódát/tranzisztort, a másikra egy potencióméter csúszkáját. A kimenetet a parallel port valamelyik bemeneti vonalára (felhúzó ellenállás kellhet még). A komparátor egyrészt pontosan fog átváltani, hiszterézis is megvalósítható vele, másrészt illeszti a jelet a port bemeneti impedanciájához.
Hali!
Szóval neked egy (vagy több) infra-sorompóra van szükséged. A neten rengeteg kapcsolás található, ha rákeresel. De készen is elég sok helyen kapni. Például. Persze olcsóbban is kijöhetsz, mert neked nincs szükséged relére és hangjelzésre.
Ezekben a topikokban találhatsz rajzokat is.
Bővebben: Link Már nem engedte szerkeszteni az előzőt, pedig még nem volt 5 perce, hogy írtam.
Valahol a neten túrtam ezt még régen:
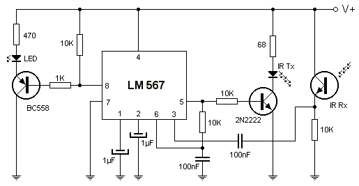
Idézet: „Egyszerű módon felépíthető az alábbi infrakapu melyhez egyetlen IC és néhány kiegészítő alkatrész kell. Az LM567 egy hangfrekvenciás dekóder lényege abban van, hogy rendelkezik egy belső oszcillátorral amit egy külső RC kör határoz meg milyen frekvencián rezegjen. Ha kap a bemenetére egy megegyező frekvenciájú jelet akkor akkor a kimenet aktívvá válik. A megoldás a következő: egy infraled kisugározza a saját oszcillátor jelét és azt egy vele szembefordított fototranzisztor veszi ami a bemenetre van kapcsolva, így az áramkör kimenete aktív lesz folyamatosan mivel a bemeneten lévő frekvencia megegyezik a belső oszcillátor frekvenciájával, ami tulajdonképpen a saját jele. Ha viszont az adó és vevő közötti térbe valami akadály kerül akkor a kisugárzott jel nem jut vissza a vevőbe így a kimenet állapota megváltozik.” Nem próbáltam ki, nem tudom milyen érzékenysége lehet.. A bordó plexi azért kell, hogy a mindenféle fény ne vezérelje túl a bemeneti erősítőt (ha van) A lámpák, napfény elég sokat sugároz infra tartományban is, de legalább a többi fény kevésbé zavar be.
Hahó Van még itt valaki ?
Idézet: „Hahó Van még itt valaki ?” Igen. Esetleg akarsz valamit kérdezni, vagy hasonló?
Üdvözöllek! Segítségre lenne szükségem megépítettem az előző kapcsolást melyben LM567 ic van és nem akar működni ebben kellene a segítség. Előre is köszönöm .
|
Bejelentkezés
Hirdetés |











