Fórum témák
» Több friss téma |
Aszem amit az Urbán is árul, meg ami a nagy izmos strobikban van az olyan 6kv körüli feszt produkál.De nekem az 1700-es strobi is elm1 az eldobható fényképezőkből kitermelt trafóval.
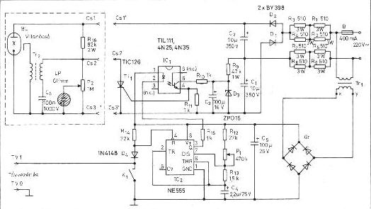
Szval én ezt építettem +!Kicsit kezdetleges a rajz és persze nem teljes, csak a nagyfesz részt és a gyujtókör 1 részét tartalmazza, de behelyettesíthető az itteniekkel.
Az R1 2*15ohm/10W,R2 100kohm/0.5W,C1 47µF/400V,C2 100nF/400V.A cső IFK120,a gyujtó mint ismeretes.
Na szép!Nem tudom a fájlt feltölteni, mert nem engedi!
biztos bmp. mostantól tiltott kiterjesztés...
nem nem.jpg most rajzoltam paint-el, és nem engedi berakni.se átkonvertálva se tömörítve, se sehogy.
jujj az kár pedig kiváncsi vagyok biztos tud ujat mutatni!
de ha eldobható fényképezőzőből ilyen jó cuccot lehet szerválni akkor vhol keresek én egy olyat akár a föld alól is! jó éjt mindenkinek és nagyon köszönöm a képet majd még remélem megláthatom.
sikerült ma vennem gyújtó tekercset 400 Ft ért!!!!
de annak csak három lába van... és a rajzon pedig négy láb van neki berajzolva!!! jót kaptam?? mondtam az eladónak hogy itt vettem a villcsövet és ahhoz adjon! odahozta és mondta h megvan ám a 3. láb is és mutatta! mondom oké! és az a 3. kicsit vékonyabb drót mint a másik kettő! délután megpróbálok vmi jó fényképezőt szerválni hogy megmutathassam... ezt hogy is kéne akkor bekötni? Idézet: „Nem tudom a fájlt feltölteni, mert nem engedi!” el kellene olvasni amit kiír, mert annak oka van
Semmi gond.Ami a rajzon a közös pontra m1 2láb, az tekercsen belül van közösítve.
Csak azt kell +keresni, hogy melyik láb a közös. A vékonyabb drót, az fog menni a vakucső gyujtópontjára.
Lehet, hogy amit a Paint csinált file az nem tetszik neki.Másik fálj felm1 simán.Majd +keresek 1másik rajzot és azt töltöm fel.
A kicsit vékonyabb lábát nézd meg melyik a párja a 2 vastagabb közül az egyik lesz biztossan..
ohm mérővel tudod meg ezt. ami közös az lesz a főld. :nezze: üdv Idézet: „amit a Paint csinált file az nem tetszik neki” olyat csinál amilyet a kezelője szeretne.. gif, jpg, bmp satöbbi üdv
Tényleg?
Ha nem mondod rá se jövök! De ha ennek ellenére nem hajlandó feltölteni, valószinű mégis csak nem azt és úgy csinálja, ahogy szeretném. De te mint NAGYOKOS ezt biztos jobban tudod! És ami nem m1 az csak a felhasználó hibája lehet!
Valószinű, hogy mind2 vastag lábnál mutatni fog vmit a műszer, inkább az ellenállás értékéből lehetne következtetni, de biztos, hogy minimális lesz az eltérés, ha lesz 1álltalán.
de a rajzon van nincs teljesen közös pont... mer ott ven rajzolva egy 100nanos kondi !vagy ha a másikat nézem akkor meg egy Poti!
amugy hogy hogy a legvékonyabbon megy alegnagyobb áram? ebbe igy bele gondolva...
noh sikerült csinálnom fényképet a cuccokról!
nos arra még mindig nem jöttem rá hogy a gyujtó trafót hogy kéne bekötni! mer ugye ami kettő megy a negatívra annál az egyiknél van még egy kondi... remélem nem az van hogy nem jó amit kaptam mer akkor huuu l leszek!meg még az hogy van ilyen próba panelom abba a 230 at bele lehet dugni? még sose próbáltam azon ilyet! csak ilyen pár V okat! de remélem jó ez a trafó és akkor mindenem megvan aszem (képen persze nincs ott minden! ellenállások meg kondik nincsenek mind!)
jah meg megmértem ohm mérővel...
a nagyfesz(vékony láb) és az azonos oldalon lévő vastagabb között elenyészző pár ohm az ellenállás; a két vastag láb között(szemközti oldalon lévők) 70 ohm és a vékony láb és a szemközti oldalon lévő vastag között is 70 ohm!
Gondolom nincs induktívitásmérőd. Én korábban még nem volt, úgy vizsgáltam a trafókat hogy néhány V-os váltófeszt adtam az egyik felükre és a másik oldalt multiméterrel mértem a váltófeszt. Talán egy áramkorlátozó ellenállást is használnék nehogy valamilyen csoda folytán elfüstőljön.
jááááj nincs olyan műszerem!
de hova kéne rakni ellenállást? meg hogy is kéne akkor bekötni? mer ott az a kondi nekem nem tom hogy is van ott... ha minden igy lenne mint a rajzon négy láb kéne sztem de mér is lenne minden ugy... sose szokott minden ugy lenni mint ahogy! van három láb anyit tok abbol tom hogy egyik a gyujtó fesz ami a vékony a másik kettő meg egyik minusz másik plusz de nekem még van egy ami egy kondin keresztül megy a minuszra... no ez itt a hiba...
A 100n kondit süti rá a tirisztor a trafó primerére.
A kondit átteheted a primer másik oldalára, oda, ahol a vezeték a CS2-höz megy. A kondi eredeti helyét meg rövidrezárod és máris jó a 3 lábú trafó.
ha igy működik akkor isten vagy!
köszi elkezdem összerakni! és és ugyis irok majd hogy mi nem jó!![]() jah akkor már írok is! : a Glimm lámpa mire jó???? mit rakjak inkább bele azt az égő alakú "égőt" vagy a neon féle gyujto izét?(hajól tudom ugyanaz a kettő vagy az a neonos izé az a gyújtóval egyezik???)
Szerintem hagyd ki a glimmet is, meg a potiját is.
Amit írtam azt a gyújtótekercs lábainak beazonosításához írtam csak. Nehogy rosszul kösd be!
hát bekötöm igy ahogy a képen
de akkor a glimm felesleges is??
jah és igy kötöm be a gyujtó tekercset!!
az mind1 hogy a vastag lábak közül melyik melyik???
Hát, így nem fog menni.
A glimm és a poti helyét ne zárd rövidre, mert így nem tud töltődni a kondi. Vedd ki a CS2 és a CS3 közti rövidzárat.
tényleg ebbe lehet valami!
okés! akkor megpróbálom összedugdosni bár ma ugyse végzek meg ugyse fog működni(csak hogy ne csalódjak nagyot! ![]() ) azér remélem összejön
Azért nagyon vigyázz!
A CS1 és a CS3 közt kb. 650V van, a gyújtótekercsen meg pár ezer V. Amikor én csináltam ilyet, a villanócső egy 3 pólusú csokira volt kötve a panelon. Egyszer beindítottam úgy, hogy nem volt rajta a villanócső, mert valamit meg akartam mérni. Na ez hiba volt: a csokin a két csavar közt átütött, megkerülve felfelé a műanyagot. Elég vastag szikra volt, nem kicsit sz**tam be.
oké köszi megfogadom tanácsod nagyon vigyázok... én igy is ba vagyok csinálva hogy még neki se álltam szinte és ha vmi nem tudok akkor inkább egyből kérek tőletek segítséget nem akciózok!
![]() |
Bejelentkezés
Hirdetés |





ebbe igy bele gondolva...
leszek!



