Fórum témák
» Több friss téma |
Hali!
Olyan kapcsolást amivel meg tudnám oldalni, hogy a fűrdőszobában a ventilátor a villany lekapcsolása működjön 2- percig. Arra gondoltam, hogy a villanyt egy váltókapcsolóval lehetne kapcsolni, é mikor lekapcsolom, akkor ugye a vneti áram alá kerül. Ennek kellene mennie 2-3 percig. és utána kikapcsolni. Hoy lehetne ezt megoldani? Esetleg egy nagyobb kondi képes lenne működtetni? Vagy egy időzítő kapcsolás kne a venti elé és kész? Kösz előre is az ötleteket...
Gyárilag van ilyen kapcsolás. A ventillátorral egybeépítve. A világításra kell rákötni, és 2 percig megy miután lekapcsolod a villanyt.
Téma címe: "Időzítő 5-12 percre".... keresd meg.
Csak alkalmaznod kell.
Üdv!
http://www.conrad.hu/conrad.php?name=Products&cid=VkZaU1ZrMVZNVVZVV...9&pid= Vkd4U1FrMVZOVVZUVkVKUFZrZGpPUT09 http://www2.produktinfo.conrad.com/datenblaetter/175000-199999/195901-as-01-de-Ein-_und_Ausschalt-Verzoegerung.pdf
Ait én találtam az olyan volt a ventivel egybekötve, hgy a villany felkapcsolásakor végig megy, folyamatosan, és a lekapcsolás után még 2percet. Én meg olyat szeretnék ami csak a lekapcsolás után megy 2 percet.
A konrádos egészen jónek tűnik, kösz, és keresem a késleltető fórumot is. Mellesleg lenne mégegy gond. A fürdő és a WC ventijét is egyszerre kéne üzemeltetni, és mindkettőnek be kell kapcsilno haa fürdőben lekapcsoom a villanyt, és szintén mind2nek mennie kell ha a WCt használom (különben csak egyik helyszégből a másikba tolja a nedves levegőt) gondolom ugy kellene megcsinélni, hogy mindkettő ventit mindkettő vezérlőre rá kell kötni... Vagy lenne egyszerűbb megoldás is?
Ha egy vezérlőre kötöd mindkét ventit, és az indítójelet is mindkét világításra, akkor jó lesz. Az a világítás fogja indítani, amelyiket később kapcsolnak le.
Hello!
Régebben ezzel a problémával Én is foglalkoztam, csak kicsit másképpen oldottam meg, de gondolatébresztőnek azért jó lesz. A lényeg, hogy nem kötöttem össze a világítással, hanem egy CDS fotoellenállás figyeli, ha a villany fel van kacsolva. A ventit csak akkor kapcsolja be, ha a villany huzamosabb ideig égett. ("kisdolgoknál" nem) A CDS-t a venti házába fúrtam be. Az áramkör két csatornás, és a bekapcsolási idő és kikapcsolási idő külön-külön időzíthető. (Bekapcsolás az A-A pontok, kikapcsolás a B-B pontok bekötésével állítható. Van még egy nyomógombos lehetőség is, azonnali indításhoz. Az ötlet, a Te kívánalmaid szerint elég egyszerűen átalakítható. üdv! proli007
Ez jó ötletnek tűnik. Érdekes.
Most olyan gondolatom van, hoyg megcsinálhatnám egyszerűen úgy, hogy az égővel párhuzamosb kötöm a ventit, és beszerelek elé egy olyan kapcsolót (ha van ilyen) ami egy nyomógomb lenne. Mikor a villany felkapcsol nem megy a venti... fürdés után (törölközés előtt) megnyomom a nyomógombot ami elindítja a ventit, és mindaddig megy amig ég a villany. Aztán a köv felkapcsoláskor persze megint nem megy a venti, míg meg nem nyomják a gombot. HOgy lehetne ezt kivitelezni? A gombot meg lehetne csinálni valami relés megoldással.. de egyszerűbb nincs? A teljesen egyszerű változat: Egy billenő kapcsoló a villanyégőre. Ha kell a venti bekapcsolom, ha nem akkor ki... De mikor a villanyt lenyomom mindenképpen kikapcsolja a ventit. De az előző jobb lenne..
Bár.. fürdőszoba.. vizes közeg.. villanykapcsoló...... Nem igazán van rendbe....
(nem?)
ennyi erövel a viz is megrázhat nem? :yes:
Sziasztok!
Azt szeretném megkérdezni, hogy ezzel a kapcsolással lehet-e 220V-os készüléket időzíteni? Ez lenne az
Van vízmentes nyomógomb !
Egyszerű öntartó relé a világítás köréből táplálva, működőképes ötlet K1ll3rghost ! Ha az alkalmazott relé tud 230 V kapcsolni akkor igen
Nos, amit szerettél volna ilyen egyszerű.
Természetesen szükség van egy 230V de váltós relére. A nyomógombnak lehet használni a kereskedelmi forgalomban kapható "csengő" gombot. Semmivel nem veszélyesebb, mint a lámpa kapcsoló. A Relét, persze jól szigelt dobozban kell berakni, és kissé melegedni is fog, mert a váltós többet fogyaszt. Ha 230V egyenfeszültségű relét tudsz csak szerezni, akkor a relét egy greatz egyenirányító közbeiktatásával táplálhatod. (A motor persze nem kommutátoros, ahogyan az ábrán látható) Ha a villanyszerelésben nem vagy jártas, akkor bízd inkáb szakemberre! Vizes helyiség még veszélyesebb, mint más. üdv! proli007
Természetesen lehet. A relé feletti kontaktus használatával. A szöveg, a relé tekercsére vonatkozik, nem az érintkezőre.
De... Én nem kezdenék 100µF-os kondival és többmegaohm-os ellenállásokkal. Főleg nem, egy fürdő esetén, mert teljesen hermetikusan kell szerelni, a kondinak tantálnak kell lenni, és még akkor sem biztos, hogy az ellenállás feltölti, a szivárgó árama miatt. Enyhítő körülmény, hogy a ventik időzítőiben elhelyezett "gyári" kütyü is hasonló gagyi kapcsolással készül. (meg is döglik) Szóval, Én a számlálót favorizálnám ilyen esetben. (lásd a (#159266) rajzomon) üdv! proli007
ÖNtartó relé? Ez valami iolyasminek tűnik mint amit én szeretnék.... Ez tetszik...
Szerinted ez nem lenne jó? A váltórelét nem értem.. (mármint hogy miért is kell annak váltórelének lennie...) De majd megnézem neten...
Bocsánat, nem szól senki, hogy az SCH képet raktam fel, Djadji válaszához.
Így már talán érthető. üdv! proli
Hello!
A megoldás még mindig várat magára. (nem volt időm megcsinálni) most megint elkezdtem vele foglalkozni (egyre égettőb a dolog). Szóval a köbetkezőt szeretném. Venti a fűrdőbe, egy kapcsoló/gomb amit ha megnyomok (időzíthetően lehetőleg) 1-2 percig megy, aztán kikapcsol. Kerestem időzíthető kapcsolót, de azt mondták hogy 20.000-be kerül. (kérdeztem hogy pezeta vagy forint, de nem találták viccesnek). Szval, hogy lehetne ezt kivitelezni elviselhető költséggel? Bármilyen megoldás érdekelne. Van olyan kapcsolás 2-3 ezresért, ami a villany kikapcsolása után még megy 2 percig. MIvel nem akarom használni minden villany ki-be kapcsoláshoz a ventiket, ez nekem nem ok. Esetleg ha rákötöm nyomógombomat (ami avnetit indítja), ami egy pillanatra ad rá áramot (mintha a villanykapcsoló árama lenne) aztán már mehet is a lekapcsolás utáni beállított 2 perc? UI Ha abból indulok ki, hogy egy digitális időzíthető kapcsolót lehet venni 1200 FTért amin be tudom állítani hogy melyik nap, hányszor, meddig, a héten mikor ismételve, hétvégenkét mikor, hogyan kapcsoljon ki be, akkor nem akarom elhinni gey egy vacak időzítő kapcsoló (ami ehhez a venti kell) 20Kba fájna.
Nekem egy ilyen működik a fürdőszobában.
220V-ról megy, 220V-os ventillátort kapcsol ki-be. Állítható ideig. Ha tudsz várni pár napot, akkor leszedem és lerajzolom a kapcsolást. Úgy emlékezem, hogy 3-4 ezerért vettem pár évvel ezelőtt. De szerintem max. 1 ezresből ki lehet hozni.
Hello!
Most mondjam el, hogy ez a "fogyasztói társadalom"? Aminek mint definíciónak, már önmagában sincs értelme, a valóságban meg egyáltalán... Itt az mondják, hogy az árat a kínálat és a kereslet határozza meg. Ha nem lesz nyereséges kenyeret sütni, tejet termelni, akkor egyszerűen nem iszunk? Hol van már a "ráfordítás+hozzáadott érték és a tisztességes haszon" mint értékképző fogalmak... Nem rég raktam fel, ezt a gyári rajzot. Ez nyomógombra indul, és adott ideig működik. Egy kis TO93-as tirisztor kapcsolja a ventit. A vezérlése is 230V-ról megy. Jóval előbb, kissé komplikáltabb, de két csatornás időzítőt is tettem már fel, amit nem kell indítani, hanem a lámpa fényére aktiválódik (persze ha nincs ablak a fürdőszobán) De csak akkor indul el, amikor hosszabb időn át tartózkodunk bent. Azért kettős, mert függetlenül a budihoz és a fürdőhöz külön áramkör van benne. üdv! proli007
Aha.. ez jól hagzik.
Egy ki segítség kellene hozzá, 220as áramkört még nem csináltam, legalábbis olyat ami csak 220t használt volna. Van valami különleges dolgo vele, amit tudnom kell ehhez? (nyák, forrasztások....) Árban kb mennyiből jön ki egy ilyen kapcsoló? (az első amit leírtál, a sima időzítős...)
Hello!
- A 230V-os váltófeszültségű részeknél, a nyákon a széles hézag a vezetősávok között, a legfontosabb. Arra fokozottan ügyelni kell, hogy az áramkör minden része feszültség alatt van. Tehát élesztésnél célszerű leválasztó trafót használni, mert az áramkör bármely részének érintése végzetes lehet. De ha trafó van, akkor is megérinthető a 230V-os feszültség, csak a földhöz képest nem ráz. Szóval igen óvatosnak kell lenni, és ha abszolút nincs gyakorlatod, az áramkörökkel, akkor ne fogj hozzá, keress valakit akinek van már tapasztalata. - Az áramkörben nincs bizti, tehát ha zárlatot csinálsz, repül minden. - A 2.2kohm-os ellenállás minimum 2W-os és melegszik. Ezért azt célszerű nem a nyákra szorítani, hanem a levegőbe kissé felemelni, had tudjon hülni. - Azt azért ne tőlem várd, hogy a Hestore árlista alapján összeadjam az árakat. Azt talán magad is megteheted. üdv! proli007
Persze, persze nem is azért kérdeztem az árat, hanem éppen amit mondtál, hogy ha zárlat van akkor ugrik az egész (rosszabb esetben engem is földhöz csap). Igaziból valóban nem nagyon merek belekezdeni a 220Vos áramkörök szerkesztésébe, tartok tőle kissé.
Ugyanakkor az is eszembe jutott, hogy egy 9Vos elemmel is megoldhatnám a vezérlését egy relének, és akkor az időzítést kapcsoló áramkör nem lesz veszélyes. Ehhez azt hiszem, hogy van is egy időzítős fórum itt. Körül nézek ott is.
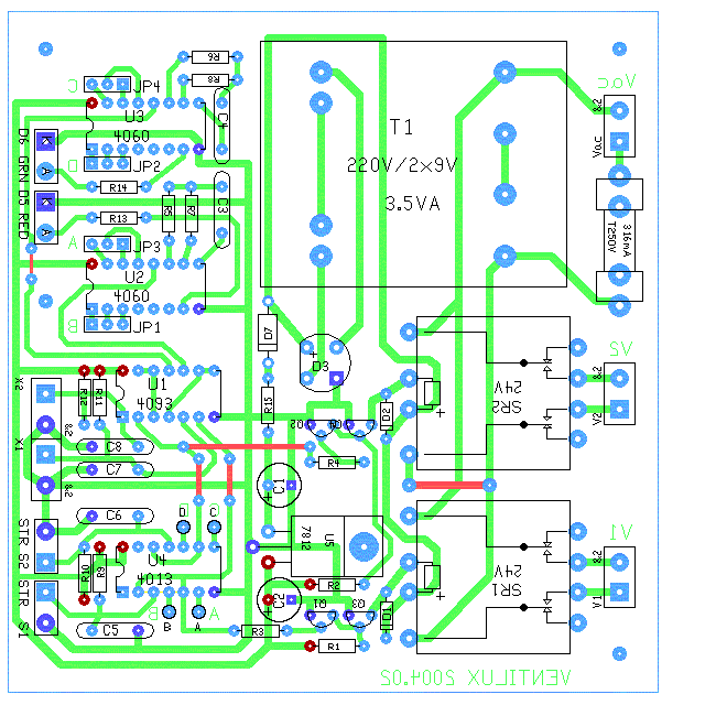
Néhány év elteltével proli007 fórumtárs (#159266) elképzelését továbbfejlesztve gondoltam a megvalósítást egy mikrovezérlőre bízni... Nincs valakinek konkrét megoldása a témára?
Hello!
A PARSIC-al kb. fél óra alatt elkészíthető, ha ez megfelelő.. Az 1-es csatorna 3/10perc-re, míg a 2-es csatorna 5/20perc-re van beállítva. Remélem működni is fog, mert én ugyan ki nem próbáltam. üdv! proli007
Szia!
Köszönöm a választ! Ha csak egy csatornát akarok használni elég ha kihagyom a felesleges elemeket? CDS-nek milyen fotoellenállást használjak pontosan? A forráskódot is feltennéd? Köszöönm!
És tanulás (okulás) képpen a parsic filet is elkérhetném? Kezd érdekelni a dolog...
Hello!
Természetesen csak kihagyod ami felesleges. Ha a PARSIC file-t felteszem, akkor a forráskódot is megnézheted benne. Bár ha nem vagy ASM-ben túl otthon, nem fogod érteni. De ez már itt gyakorlatilag Off-nak számít. A CDS ellenállások meglehetősen egyformák. Sötétben Mohm értékűek, világosban kohm nagyságrendre csökkennek. Én felhúzó ellenállás gyanánt a PIC belső felhúzó áramkörét használtam, de ha az érzékenység "túl jó" akkor a bemenet és az 5V közé tehetsz megfelelő értékű ellenállást. üdv! proli007
Köszönöm szépen, a parsic tényleg kínai nekem bár majd nézegetem még hátha boldogulok vele! Majd először egy próbapanelon összedobom aztán tudósítok.
üdv: ludus
Hello!
Alapvetően nincs ebben semmi kínai. Ha az eredeti CMOS logikával készült áramkörnek érted a működését, akkor ezt sem nehéz megérteni. Itt is logikai áramkörök vannak, csak kissé nem a megszokott IC-k, hanem azok funkcióit megvalósító blokkok. Hogy kevesebb elemet tartalmazzon a program a blokkok működése paraméterezhető. De ha szeretnéd elmagyarázom hogy itt a blokkoknak milyen feladatuk van van, ha elárulod eddig miben vagy jártas. (De nem ebben a topikban) üdv! proli007
Sziasztok!
![]() Egy panel lakás mellékhelyiség szellőztetését szeretném megoldani, kb 2m3, nem hálózatról szeretném hajtani, valamilyen elektronikával, annyi lenne kb az egész hogy ha valaki villanyt kapcsol akkor induljon a venti, majd eloltás után 3-5 percig még menjen. Segítséget szeretnék kérni hogy induljak el, milyen mekkora venti kéne ide, árban esetleg ez mennyire költséges és persze a kapcsolásban is. Köszönöm, kellemes ünnepeket! |
Bejelentkezés
Hirdetés |






(nem?)





