Fórum témák
» Több friss téma |
Azt hittem elektrorudi esr mérőjéről van szó, az nincs ennyi ha jól tudom. Tévedtem.
Én tévedtem 100KHz
De ennyit sem tud egy hangkártya
Sziasztok! Meg akarom én is építeni csak egy baj van sehol nem kapni LM318D ic-t
Azt írja a kapcsolás,hogy nem lehet mással helyettesíteni Valakinek ötlete esetleg vagy hol szerezte be ki megépítette?
Üdv.!
Én Debrecenben a Sámsoni úton a Modul Elektronikai Alkatrész Szaküzletben (52/460-791, korondan@t-online.hu) szereztem be az összes alkatrészt, az LM318-as IC-t is. Lehet, hogy nem volt készleten, de akkor megrendelik. Kétféle változatban is megvettem, felületszerelt, meg DIL formában, mert nem volt drága, meg akkor még abban reménykedtem, hogy megúszom a felületszerelést.
Szerintem abban az üzletben, ahol nem tartanak LM318 -at, ott mást se vegyél! Nehogy mire mindent összaraksz, egy zöldségleves legyen az eredmény!
Idézet: - Ezt nem értem! :nemtudom: „Sajnos + posta”
A 230Ft ra még rájön 1020Ft postaköltség. Gyűjtsél még hozzá valamit....Amúgy helyettesíthető ez az IC, szvsz. szélassávúnak -15MHz-es-nek- kellene lennie.
Az eredeti kérdező patexati volt, én csak CHZ -t nem értettem!
Addíg ok,hogy ott van én is nnéztem meg ott szoktam rendelni csak,hogy a D-s helyett jó az M-es? Még egy kérdés 5%-os smd jó vagy kell az 1%-os hozzá?
Kérlek fejtsd ki , mit nem értesz .
Vagy már érted ?
Én nem SMD-és változatot csináltam , az IC-t a fentebb ajánlott cégtől rendeltem .
Csak a műszer skálájának méretezéséhez használtam 1%-os ellenállásokat , oda az SMD jobb , mivel nincs induktivitása .
Üdv.!
A katalógusokat böngészve én azt látom, hogy a National Semi... cégnél az N-es a DIL tokozást jelenti, míig az D-s a felületszereltet (Bővebben: Link)
Persze, már értem.
Amit nem értettem: Idézet: „Rendelhető, sajnos + posta.” Mindössze a korlátoltságom az oka. Nem tudtam összeadni a "sajnos"-t és a "posta"-t.
Akkor az a lényeg jók ezek az ic-k is! Ezek szerint megfelel az 5%-os smd! Én mindenképp az smd mellett maradok (bár nem szeretem) de itt nem lehet szerintem hagyományos ellenállást használni ha pontos műszert akar az ember
Meg a dupla méréshatároshoz csak az smd jó szerintem és én azt fogom megépíteni! Van egy ruszki agregátor műszerem valami MOhmos ellenállás mérő ennek a bele egy érzékeny kis egyenáramú Deplez szerintem ahhoz fogom kalibrálni!
Igazad van félreérthetően legyszerűsítettem , bocs .
Ne dobd ki az eredeti ellenállás skálát, mert lehet, hogy jó lesz az ESR-hez is ! (Nekem egy régi szovjet multiméternél mindössze 5-el kell osztani, egyébként minden egyezik.
)
Szerintem ezt nem nekem akartad javasolni .
patexati mondanivalójára rímelne .. .
Az 5%-os ellenállat teljesen jó, csak több darabból válogatva találsz pont olyan értéket, ami éppen kell.
Nem tudom , hogy aktuális e még de én ma üzemeltem be ezt az ESR mérőt amit megépítettem. Az IC-t foglalatba tettem a panelt magam terveztem és kiviteleztem .Az ic szinte hideg de legfeljebb érezni hogy működik.
Csak jót tudok róla mondani örülök hogy belevágtam az építésbe most tesztelgetem különböző elkókkal, nagyon hálás.Sokat fog számomra segíteni már látom. Össz költség 320Ft /mai áron / ugy hogy műszer helyet digi műszer használok 200 mikroamperes állásba. Ha figyelmesen hiba nélkül rakod össze neked is működni kell !!!
Nagyon örülök az ilyen leveleknek...
De a digit műszert miképp tudod használni hozzá? Hiszen a skála az inverz exponenciálishoz közelít...
Sziasztok! Építettem egy esr mérőt de nem tudom,hogy lehetne mővíteni a méréshatárt
most kb 0,5 ohm-30 ohm-ig mér pontosan de szertnék egy olyan méréshatárt miben kb a skála a műszeren 1 ohm lenne így a tizedohmokat is tudnám vele pontosan mérni! Ha valaki tud rá megoldást megköszönném
Szia!
Én is megépítettem ezt a kapcsolást Bővebben: Link, nekem is elsőre ment, de nem biztos, hogy tökéletesen, ugyanis amiket mértem vele eddig mindegyik ugyanazt az értéket mutatta. Azt amit a beállításkor a max értéknek állítottam. Bizony elég olcsó ez a műszer, de vagy minden kondim tökéletes, vagy nem jó a kapcsolás, vagy elbaltáztam valamit a nyák tervezésnél. Nálad is produkál ilyen jelenséget?
Én is megcsináltam , működik és a zárlatos kondit is jól jelzi .
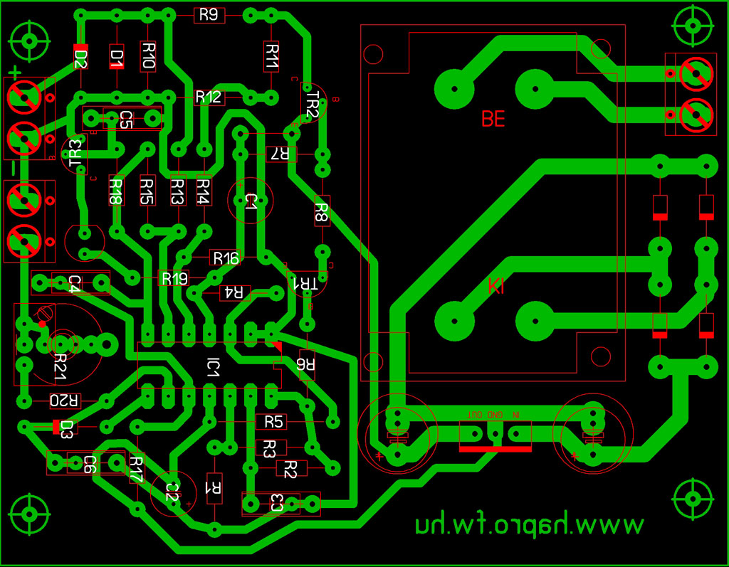
Megkérlek, hogy ha van kedved és időd, akkor nézzél rá a nyák rajzomra, hogy jó-e szerinted.
Most direkt kidurrantottam egy 1000µF/16V kondit, és azt is 100%-osnak mutatja. Ha rövidre zárom a mérő pontokat, akkor nekem is jelzi a zárlatot. 119kHz-en rezeg a 2-es tranyó kollektora és a test között.
Még annyi, hogy a potit ki kellett cserélnem nagyobbra, mert a 100uA-es műszer túl érzékeny volt hozzá, és a poti legnagyobb állásában is kiakadt. 20K helyett 47K van most benn, és az is a vége felé van feltekerve, így lehet beállítani a 100%-ot rajta.
1 hibát találtam benne, a mellékelt rajzon be is jelöltem, és már kijavítottam. R17-et a minusz tápra kötöttem eredetileg, és nem a virtuális testre.
Változás annyi hogy a 47K poti helyett elég már bele az előírt 20K (nálam 22K), és így is símán be lehet állítani a 100%-ot. Viszont a mérése még mindig nem tökéletes, minden kondi 100%-99% között mozog, és az amit kidurrantottam, 98%-os. Van valami ötleted mi lehet a problémám még? Esetleg találsz még hibát a nyák rajzban?
Megépítettem ezt a műszert. Elkövettem azt a hibát, hogy a leírásban szereplő másik készülék műszerlapját készítettem el, (a leírás legvégén található!) mert nem is figyeltem, hogy nem azonos a két skála. (Az tetszett jobban, és jó volt éppen játszani egy kicsit.
)Természetesen meg tudom rajzolni a hozzávaló skálát is, (a leírás legeelején található!) de jobb lenne a kapcsolást az előző (jobbik) skálához illeszteni. Nem mindegy, hogy 30 vagy 100 Ohmot bontunk fel 90 fokon. (A hozzávaló skálával egyébként tökéletesen működik!) Amire eddig jutottam: R 10 - ha be van építve, a műszer mutatója nem tér ki végkitérésbe. (Nem nullázható.) Az R12 (680 Ohm) szentírás. Akár felfelé, akár lefelé térek el, a műszer megint csak nem nullázható. Ha van valakinek ötlete, (vagy tapasztalata ezzel a kapcsolással, ) szívesen fogadom, és én is szívesen átadom a tapasztalataimat. (...és SMD nyák rajzot, ha érdekel valakit!) |
Bejelentkezés
Hirdetés |




De ennyit sem tud egy hangkártya
Azt írja a kapcsolás,hogy nem lehet mással helyettesíteni
)


)