Fórum témák
» Több friss téma |
Köszönöm a tanácsodat! én is keresgéltem(sokáig azt sem tudtam, pontosan mit kéne keresnem, mivel mindenhol FET, illetve trafós kapcsolási rajzok voltak, hiába tranzisztoros néven kerestem), volt három szimpatikus rajz is, ami úgy szóba jöhetett, és mivel nem értettem hozzá, ezt megcsináltam, mert "egyszerű"(kb.30 alkatrészt tartalmaz, mert nem voltak ilyen nagy kapacitású kerámia kondenzátoraim). Youtube -on is láttam 2A 24V trafó nélküli tápegység néven olyan, profin elkészített videót is, hogy néztem, hogy de jó, a levegőben összeforrasztott lábbú alkatrészekkel, biztosíték hiánya, stb, ez minden, csak nem biztonságos. (ennyi ismeretem azért van, hogy az feltűnt nekem a videónál, de egyébként szerintem kb. kezdő szinten vagyok, pl. mindig nagy kérdés, hogy mit kell figyelni a tranzisztor helyettesítésnél(ezt az erre kijelölt topikban meg is kérdezem majd, de már lassan tele lesz a kérdéseimmel a H.E.
))
A 470nF és alatta lévő ellenállást hagyd el. Valamint az 1.8k-t is.
A bázisra menő 1k-t cserél ki sokkal nagyobbra, pl 390k-ra. Így már be fog indulni....
Köszönöm a tanácsot.
Közben megpróbáltam másik oszcillátort építeni, de mivel az sem akar működni, így visszatértem ehhez. Az nem világos, hogy azt a kondenzátort, ami a 470nF kondenzátorra volt kötve, az hova csatlakozzon? Mindegy hova kötöm, nem azon múlik a működés, mert sehogy nem akar beindulni az oszcillátor. A bázison megvan kb. 0,63V feszültség, a tranzisztor jó, a csatlakozások a breadboardon jók (már amennyire jó tud lenni), próbáltam a bázis feszültséget növelni, de semmilyen hatást nem értem el vele. Annyi tudnivaló van még, hogy 1nF kerámia kondenzátorokat használtam most, mivel macerás 4-5 db kondenzátorból kirakni az 1,59nF értéket. Mi lehet a hiba, azon kívül, hogy kezdőként fogtam bele ebbe a projektbe? ![]() Elnézést, tudom, hogy ez a téma inkább kezd átmenni oszcillátor témába, holott ESR mérésre szeretném majd kipróbálni az áramkört, egyelőre nem akar működni. A válaszokat előre is köszönöm. A hozzászólás módosítva: Feb 14, 2025
Több, mint 55 éve, hogy az első ilyen oszcillátort megépítettem. Nem volt műszerem, csak 1 pákám és egy (a legelső) tranzisztorom. A többi alkatrész is az Ezermester boltból került. Fejhallgatóval tudtam ellenőrizni, hogy működik. Nem lehet olyan nehéz.
Tudod, nekünk öregeknek elég lassú a felfogásunk. Ráadásul általában vizuális memóriánk van. Ha nem látjuk a kapcsolási rajzot, nem is értjük, amit leírsz.
Idézet: „megpróbáltam másik oszcillátort építeni, de mivel az sem akar működni” ![]() Korábban írtam, hogy az első rajzod "nem tökéletes" és ajánlottam egy alapkapcsolást. Azt építetted meg másodszorra? Elemmel, fejhallgatóval együtt 14 alkatrész. Idézet: „megcsináltam, mert "egyszerű"(kb.30 alkatrészt tartalmaz,”
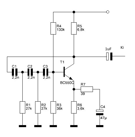
Korábbi hozzászólásodból választottam egy ajánlott kapcsolást. Ha ezt megépíted, elég tág tartományban változtathatod az alkatrészeit, mégis működni fog. R1-R3, C1-C3 legyenek egyformák, az érték változtatása a frekvenciát tolja el, a többinél csak az arányokat kell betartani. R4 lehet pl. 47-220 kOhm között, R5 4,7 - 22 kOhm között, stb.
A hozzászólás módosítva: Feb 14, 2025
Egy másik fórumtársunk által összerakott áramkört próbáltam, miután a neten a második találat is egy hibás kapcsolási rajz volt, most próbálkozom éppen az általad is említett kapcsolást összerakni, illetve keresni egy olyan rajzot, amin értékek is vannak. Úgy értem azt a sok alkatrészt, hogy ugye furatszerelt kerámia kondenzátorok csak 100nF kapacitásig vannak (így olvastam valahol, meg nekem is a 100nF legnagyobb érték), itt csak több darab kondenzátorral lehet elérni a kívánt kapacitást (a példában 1,59nf, illetve 470nF -ra lett volna szükségem, a kimenő csatoló(?!) kerámia kondenzátor is több részből állt). Amit egy fórumtársunk rakott össze rajzot, az picit más, és sajnos nem mondtam előre, hogy milyen tranzisztorok állnak rendelkezésre, és ő pont olyat rakott be a rajzba, ami nincs nekem jelenleg. Mivel kezdőként nem jutottam egyről a kettőre(tranzisztor helyettesítés, stb.), így újra összeraktam a legelső hibás áramkört sdrlab utasításai alapján, de nem mutatott "életjeleket" az áramkör (annak ellenére, hogy kellett volna elvileg), így szétszedtem, és megpróbálok egy másik kapcsolást, ami kb. ugyanaz, mint amit te is ajánlottál. Jelenleg ezt szemeltem ki: Bővebben: Link
Remélem ez működik majd.
Közben láttam csak, hogy írtál.
Köszönöm a segítséget! Idézet: „ugye furatszerelt kerámia kondenzátorok csak 100nF kapacitásig vannak (így olvastam valahol” Nem csak kerámia kondenzátorok használhatók. Nincs elvi korlát, láttam már 10 µF-os furatszerelt fóliakondenzátort is. Nekem a fiókban 3,3 µF-os tudomásom szerint a legnagyobb, de talán nagyobb is akad. 1 µF-os bő választékban méretben és feszültségben. Tápegységekben bemeneti szűrésnél 100 nF-tól 1 µF-ig akár 275V~ is található. Fémházas talpas vagy bilinccsel szerelhető vagy műanyagházas csavaros rögzítésű motorindító üzemi kondenzátor akár 32 µF-os is beszerezhető. 32uF 2µF panelre forrasztható A hozzászólás módosítva: Feb 15, 2025
Volt egy kollégám, talán valamikor a 80-as években kitalálta, hogy kis szünetmentest kell csinálni. Ez egy rezgőkörös inverter volt, de nem nagyfrekvencián, hanem 50Hz-en rezonált. Ehhez persze jó nagy kondi kellett. A Trakis csinált is ebből jó pár darabot. Aztán a REMIX-et rávették nagyobbacska kondik gyártására. Ha jól emlékszem, 50µF volt, C223 dobozban, persze sokkal nagyobb volt.
Akkoriban a kedvencem valami fázisjavító volt, 3 x 330µF BOSCH, akkora volt, mint egy diplomatatáska. És baromi nehéz volt. Tirisztoros inverterek kimeneti szűrőjébe használtuk.
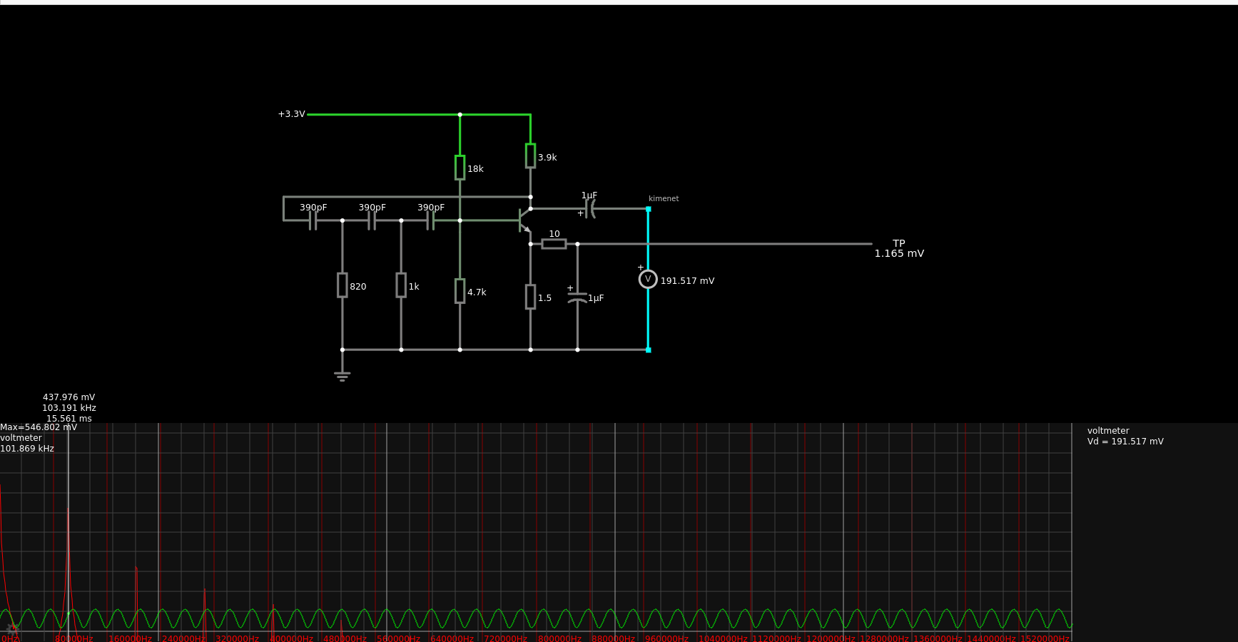
Hosszas kísérletezés után sikerült összeraknom erbe fórumtársunk által is ajánlott kapcsolást egy szimulátorban, 100KHz frekvencia, 3,3V tápfeszültségről, ahogy a képen is látszik, szép jelet is kaptam, de mint tapasztaltam, minimális változás tönkreteszi az egészet. Egyetlen probléma hátráltat, hogy kipróbáljam ESR mérésre: szimulátorban beindult, de a valóságban nem akar működni. Valószínű, hogy a tranzisztornak picit eltérő a HFE értéke, de nem tudom bemérni, mert nincs hozzá műszerem. Kipróbáltam az összes bc107b tranzisztorommal, hátha beindul valamelyikkel, de nem akar. Mivel a szimulátorban lévő, működő áramkört teszteltem, hogy mi a helyzet, ha a tápfeszültség minimálisan alacsonyabb, mint 3,3V DC, már nem indult, így az áramkört egy régi PC tápról teszteltem, ahol a feszültség nem annyira instabil, mint pl. az elemes átalakító, hogy ne az legyen a gond. Az ellenállásokat a biztonság kedvéért válogattam, hogy abból se legyen gond, esetleg az a két db elektrolit kondenzátor lehet kérdéses, de azért építeném a műszert hozzá, hogy lehessen mérni. Először breadboardon, majd összeforrasztva próbálgattam, de nem érintkezési hiba van. Az lenne a kérdésem, hogy mit javasoltok az ilyen problémára, ha nem szeretném a szimulátorban 200 - 300HFE értékig az összes lehetőséghez az áramkört megcsinálni?
Már azt hittem minden sikerül, de ezek szerint jó nagyot tévedtem. ![]() ![]() Köszönök minden eddigi segítséget, és tanácsot!
Érthetetlen dolgokat művelsz. A rezgőkör minden ellenállásának egyformának kell lennie.
Ma már majdnem korlátlanok a lehetőségeink. Az első tranzisztorom, amivel összeállítottam, OC 1070-es Ge tranzisztor volt. 30.-Ft-ba került és 30 volt az erősítése (akkor még béta). Igaz, nem 100 kHzen, hanem hallható tartományban rezgett, de elsőre indult. 4,5 V-os elemmel.
Amikor nagy nehezen először beindult, kb. 560Hz frekvenciát adott az áramkör. Ekkor még sikerült azonos értékű ellenállást berakni, ezután rontottam el a dolgot, mert 100KHz frekvenciára akartam átalakítani, és a feszültség osztóval nem sikerült még egyetértésre jutnom, mert ez nem csak feszültségosztó, legalábbis az alsó tag nem csak egy feladatot lát el, ha jól tudom. Ez zavart be engem, de majd megpróbálom azonos ellenállásokból(R1-R3). Köszönöm a türelmeteket!
Jól látom, hogy az emitter ellenállásod 1,5 Ohm???
Igen, de azóta összeraktam (egyelőre még csak szimulátorban) egy másikat, remélem így már jó lesz majd.
A hozzászólás módosítva: Feb 28, 2025
Moderátor által szerkesztve
Azt mondtad, nem vagy az áramkörtervezésben különösön otthon. A többiek elárasztanak működő, kipróbált kapcsolásokkal. Miért nem azok közül választasz? Értem, hogy szeretnéd magad megalkotni, de valahogy úgy érzem, még a nincs meg hozzá a kellő ismeret.
Nem tudom, amit használsz a szimulációhoz, az milyen progi? Én az ősi Cirmaker2000-et használom. Abban van olyan funkció is, hogy paraméter sweep. Ezzel szimulálható pl. az is, hogy különböző tápfeszültsgek vagy alkatrész értékek esetén, hogy működik az áramkör? De nagyon eltértünk a fő céltól, az ESR mértől. Bocs.
Amit szimulációhoz használok egy böngészős áramkör szimulátor:Bővebben: Link.
Itt derült ki, hogy a google, sem az AI nem a barátom, mert a google 2. találata is hibás kapcsolási rajzot hozott. Amit Erbe fórumtársunk osztott meg kapcsolási rajzot (ezúton is köszönöm neki a türelmét, és segítségét!), az alapján indultam el most, csak 100KHz frekvenciára építettem meg az áramkört (tehát módosítottam) a szimulátorban, mint ahogy látszik az utolsó képen is (kezdőként nem vagyok otthon az oszcillátorok terén). Annyi módosítás történt azóta, hogy az elírást, a 10µF kondenzátort 1µF értékre javítottam, de ez nem befolyásolja a működést. Mivel nem indul be, így ide tettem fel a kérdést, hogy miért nem indul.
Hogyan találtad ki, hogy neked 68 Ohm emitterellenállás kell, hozzá 56 nF kondi, elé 1,5 Ohmmal? Az emitter ellenállás értékét keveslem. Az áthidaló kondenzátorral nem szabad ellenállást sorba kötni. Szerepe, hogy a váltakozó áram meg tudja kerülni az emitter ellenállást. Oda tehetnél 100 - 470 nF-osat. Az nem befolyásolja a frekvenciát.
Nézd meg a kapcsolás melletti értékajánlásokat! A feszültség változásával csupán egyetlen ellenállás értékét változtatják. Ha a többit is változtatni akarod, legalább próbáld meg tartani az arányokat! Mit művelt a szimulátor, ha az eredti kapcsolást rajzoltad be az eredeti értékekkel?
mindjárt összerakom a szimulátorban azt az áramkört, de írta már egy fórumtárs, hogy valószínű, hogy nem jó az a szimulátor, amit használok, mert nem kéne működnie ennek az áramkörnek így, ahogy összetaktam az előbbiekben.
Ez egyből indult. 1,4KHz frekvencián.
Szia!
Ez a fázistolós oszcillátor nem bonyolult, de be kell tartani néhány szabályt. Első, hogy a tranzisztor egyenáramú munkapontját úgy kell beállítani, hogy a kollektoron nagyjából fél tápfesz legyen. Ez amúgy minden hasonló esetben érvényes, ha egy egy tranzisztoros erősítőt akarunk építeni. Ez ugyanis pontosan az. Mivel a mai tranzisztorok áramerősítési tényezője viszonylag magas, ezért a bázis áramot el is lehet hanyagolni, nagy változást nem okoz, a számításokat viszont nagy mértékben legegyszerűsíti. Ha komolyabban érdekel a dolog majd kitérünk rá. Másik fontos tényezője az oszcillátor működőképességének, hogy az erősítő fokozat erősítése megfelelő legyen. Ez a fázistolós oszcillátor ugyanis úgy működik, hogy egy fázist fordító erősítő kimeneti jelét visszacsatoljuk a bemenetére, amitől az begerjed. Ha az erősítő fázist fordít, akkor a visszacsatolás negatív, ami nem hogy gerjeszti az erősítőt, hanem stabilizálja. Csak hogy itt egy frekvencia függő hálózaton keresztül csatoljuk vissza a jelet, ami egy bizonyos frekvencián éppen 180 fokos fázistolás eredményez. Ez nagyjából 60 fok minden RC tag esetében. Három ilyen tag együtt 3X60=180 fokot tol, amihez hozzáadódik az erősítő 180 fokos fázisfordítása, ami együtt 360 fok. Tehát azon a bizonyos frekvencián a visszacsatolás pozitív lesz, az erősítő begerjed. Olyan ez, mint amikor mikrofonnal a hangszóró közelébe megyünk. Az erősítőnek mekkora erősítés re van szüksége? Legalább akkorára, mint amekkora csillapítás a van a visszacsatoló hálózatnak. Ennek a fázistolós oszcillátornak számítás és szimuláció, valamint mérések szerint is a visszacsatoló hálózata 30-at csillapít, pontosabban 28,5-et. Tehát az erósítőnek ekkorát kell erősítenie, különben nem indul be az oszcilláció. Egy picit lehet nagyobb is lehet, hogy biztonságosan be tudjon indulni a rezgés. Egy ilyen kondenzátorral áthidalt emitter ellenállású erősítő fokozat ezt bőven tudja teljesíteni, tehát a rezgés be fog indulni. Viszont a túlzott erősítésnek is van hátránya. Egyik, hogy az eredetileg várt szép szinusz el fog torzulni, valamint a számított frekvencia is elfog hangolódni. Ezért ha fontos a szép hullámforma, korlátozni kell az erősítést a gerjedés határ felé egy kicsivel. Ez sem bonyolult dolog, ha komolyabban érdekel, kitérünk rá.
Azért azzal remélem tisztában vagy, hogy ez műszer lenne majd vagy mi. Nem mindegy hogy az az oszcillátor milyen frekin megy, meg az sem, hogy milyen amplitúdóval, a majd rajta lévő terheléstől (mérendő ESR) függetlenül. Tehát akkor is stabilnak kell maradnia a frekvenciának és az amplitúdónak ha nincs rajta semmi, meg akkor is ha kb. rövidzár van azon a frekin, mondjuk 28mΩ az ESR.
|
Bejelentkezés
Hirdetés |




))
A bázison megvan kb. 0,63V feszültség, a tranzisztor jó, a csatlakozások a breadboardon jók (már amennyire jó tud lenni), próbáltam a bázis feszültséget növelni, de semmilyen hatást nem értem el vele. Annyi tudnivaló van még, hogy 1nF kerámia kondenzátorokat használtam most, mivel macerás 4-5 db kondenzátorból kirakni az 1,59nF értéket. Mi lehet a hiba, azon kívül, hogy kezdőként fogtam bele ebbe a projektbe? 












