Fórum témák
» Több friss téma |
Sziasztok, valaki tudna nekem mutatni egy olyan fotocellás kapcsolást, amivel egy külső régi vaku elsüthető a fényképezőmön lévő beépített vakuval? Tudom, hogy vannak itt is ilyen kapcsolások, csak nekem egy olyanra lenne szükségem, ami a beépített vaku második villanására sütné el a külső vakut, mivel a beépítettnek van egy elővillanása közvetlenül a fővillanás előtt.
Szerintem az 1. villanást azt beállításokkal meglehet oldani, hogy ne legyen. Kapcsold ki a red-eye funkciót, mert akkor szokott előtte villanni, és akkor nemlesz vörös szem
Sajnos ez a nem a Red Eye funkció, ezt nem lehet kikapcsolni, ez egy elővillanása a vakunak, ami azt a célt szolgálja, hogy a második 'fő' villanását majd milyen mértékűre állítsa.
Beteszel egy CD4017-es számlálót az "érzékelő" és az "elsütő" közé, és a Q2-es kimenetet használod az elsütésre. Ha "sokáig" nem érkezik impulzus, törlöd a számlálót. Alapállapotban Q0=1 első impulzusra Q1=1 másodikra Q2=1. Csak azt kell megnézni, hogy milyen gyorsan követi ez elővillanást a fő.
Ha nem érthető, akkor tedd fel a rajzot, amibe illeszteni kell, és akor megpróbálom belevariálni. üdv! proli007
??
Ha az "elővillanás" mérési célt szolgál, nem fogod-e megtéveszteni a kamerát, egy erősebb "fővillanással" ? ?? off Az enyim digitkamcsi 4-6 kis-mérő- villanás után durrant egy "Red Eye"-t majd jön a legnagyobb exponáláshoz.
Figyelmedbe ajánlom a következő kapcsolást. Bővebben: Link
Szabadon állítható, hogy hányadik villantásra gyújtsa a másik vakut.
Először is köszi, hogy válaszoltatok!
Macsek71: a red-eye funkció nekem nincs bekapcsolva, úgy tudom amikor először villant a gép, akkor azt állítja be, hogy a vaku főfénye majd mekkora legyen, ezt az elővillanást alig lehet észrevenni. Épp ezért lenne az jó, ha nem erre az elővillanásra kapcsolna be a slave vaku, mert akkor semmi értelme a második vakunak, mivel nem akkor gyulladna fel, amikor az expozíció történik. moris: ez a kapcsolás jónak tűnik, te esetleg meg is építetted ? Ehhez mindent alkatrészt meg tudok venni? Ez a Z-1956 a BP104 után mit jelent?
Nem építettem meg, mert időközben új fényképezőgépre tettem szert, aminél ilyen trükköt nem kell alkalmazni, de szerintem gond nélkül működni fog. A Z-1956 felirathoz nem tudok hozzászólni. Sok sikert a megépítéséhez!
Ha nem nem!
Akkor hiába dolgoztam, de azért közreadom, hátha valakit mégis érdekel. üdv! proli007
proli007:
Dehogynem érdekel! Csak nem igazán vagyok otthon az elektronikában, (bár négy évig ilyen szakon voltam) és annál a másiknál úgy láttam, hogy van nyák rajz, beültetési rajz, fényképek a kész cuccosról, ami nekem sokat segít. ...És most látom, hogy már neked is van. Megtennéd, hogy leírod nekem, hogy ez hogy működik, hogy kell belőni rajta, hogy a második villanást számolja? mégegyszer köszi
Nem egy nagy kaland!!
A lelke egy CD4017-es számláló. Ez minden villanáskor tovább lép egyel. Induláskor, a Q0 magas szinten van. Ha a vaku villan egyet, ez a magas szint átlép a Q1-re. A második villanásra, átlép a Q2-re. Ilyenkor a Q2 tranzisztor, a C2-ben lévő töltést, rákapcsolja a Q4 thirisztorra. Az begyujt, és villantja a vakut. Amikor a Q0-ról el megy a magas szint, a Q2 tranyó lezár, és hagyja feltöltődni a R2-őn keresztül C1 kondit. Ha ezeléri a magas szintet a CD4017 Reset jelet kap, mire annak megint a Q0 kimenete lesz magas. (Alaphelyzetbe áll) Ilyenkor ismét kezdődhet a folyamat. Ez az egyszerű megoldással a kis áramkör mindig "rászinkronizál" a vakura. Ha csak egy impulzus jönne, akkor is R2*C1 idő alatt létrejön az alaphelyzet. ( Az előző rajznak a működése szite ugyan az mint amit kitaláltam. A felvillanásokat itt is lehetne tetszőlegesen változtatni, csak az R4 ellenállást kellene másik Q kimenetre kötni. Az előző megoldásnak hibája, hogy ha eltéved, akkor nincs szinkron, csak ha valaki a készüléket újra ki-bekapcsolja.) Beállítása: - Az R1 ellenállást úgy kell megválasztani, hogy biztosan érzékelje az optotranyó(dióda...) a villanást. Persze az első kisebb villanás lesz a kritikusabb. Ha kisebbre vesszük, érzéketlenebb lesz. Viszont a helyiség világítás erősége is befolyásolhatja értékét. A 10kohm kb. jó. - Az R2*C1 időnek, hoszabbnak kell lenni, mint a két felvillanás közötti idő. Itt a beállításban kb. 0,2sec várakozás van. Ha ez letelik, és nem jön a második, akkor a számláló törlődik (alaphelyzet) Saccra ez az idő kb. megfelelő lesz. (Ha mégsem, C1 növelésével hosszabbítható) - A vaku csatlakozón, meg kell nézni (mérni) melyik a pozitív és ezt kell kötni a Thirisztor anódjára (SK3). A negatívat a GND-re (SK4). (Itt nincs greatz mint a másik rajzon. De ha jól emlékszem a kis dugó közepe a +.) - A kis Thirisztor helyett alkalmazhatsz mást is, ami kapható. Ez 400V-os és 0,8A-es. - A készülék táplálása, 1db 9V-os elem. A fogyasztása olyan csekély, hogy nem kell rá kapcsoló, de függ, attól, hogy a fényérzékelő, milyen megvilágítában van. (Sötétben kb. 20..50uA lehet) - Led-et nem tettem rá, majd a vaku villan. üdv! proli007
Köszönöm a tartalmas választ! neki fogok esni a dolognak!
Üdvözlet!
Az eredeti problémára igen frappáns, és gyakorlatilag tökéletes megoldás született, így hogy ne legyen vége a topic-nak, én is kérdeznék. Adott 3db ősrégi vaku, amiket már szétberheltem, most gyakorlatilág annyiból állnak, hogy hálózati fesz egyenirányítva tölti a gyüjtőkondit, meg benne van az elsütő kör. Ezeket kéne egy kicsit okosítani, mondjuk szabályzott töltést szeretnék, meg fényerőszabályzást. A fényerőt nem a kondi feszültségének változtatásával szeretném megoldani, hanem a villanási idő lerövidítésével. Így működnek a gyári TTL vakuk is, ha elég a fény, egyszerűen lekapcsolják a csövet. Az egészet egy PIC-el szeretném megoldani, mert más kényelmi feladatok is leszenk még... A problémám nem a PIC-el van, azt megoldom, viszont nem tudom milyen kapcsolóelemet tegyek a kondi és a cső közé, ami kibírja ezt a terhelést, és elég gyors, és minimális vesztességgel dolgozik. nagyságrendileg 1/250---1/2000sec.-re kellene szabályzó. Valakinek valami ötlet?
Nekem valami hasonlóra lenne szükségem központizár vezérléshez. A riasztó folyamatos test jelet ad, amikor bekapcsolom a riasztót megszünik a testjel,kikapcsoláskor 3*szünik meg a test.Ebből a jelböl kellene két külön test impulzus a központizár vezérléséhez. Egy a nyitáshoz a második a záráshoz. Ha le tudnád rajzolni megköszönném.
Hello!
Hát nem vagyok otthon a témában, így nem is igen értem a mit leírtál. Én így értettem: -Tehát van egy riasztód, ami kikapcsoláskor három impulzust ad. Ez egy kontaktus, (relé) ami a testet szaggatja meg? - Ezt a három impulzust kellene két külön részre bontani? Első impulzus nyitja az ajtót és a második zárja, a harmadik meg nem tesz semmit. - Ezek a különválasztott impulzusok is egy test kontaktust adjanak? És mekkora terhelhetőséggel. Szóval nekem ez jön le belőle, de nem igazán értelmes így a dolog. Jobb lenne, ha valahogy körülírnád, mikor- mire, mit is szeretnél tenni. Leg célszerűbb lenne, valami idő diagrammot megadni, abból érteném a legjobban. De lehet, valaki hozzáértő, tudja mi a gondod, és mindjárt meg is oldja. Viszont, ez igazán nem ebbe a témába való, hanem valami időzítő részbe. üdv! proli007
Nem vagyok biztos benne, de szerintem valami hasonlóra gondolhattál, mint a rajz.
Az első (bal oldali) időzítőt az első beérkező impulzus indítja; periódusideje a rajzi értékekkel kb. 1 sec, a valóságban akkorának kell lennie, amibe belefér még a három impulzus is. Ha lejár, elindítja a második időzítőt, ami egy diódás logikán át két tranzisztort hajt meg. Hogy éppen melyiket, az attól függ, egy impulzust detektált a flip-flop, vagy egynél többet. A Q1, Q2 jelzésű pontok a testre kerülő kimenetek, csak azért rajzoltam oda relét is, hogy egyértelműbb legyen, hogyan használhatók. A kimenetek itt szintén kb. 1 sec ideig aktívak, vagyis addig lesz testen a kijelölt vonal (nyitott kollektoros jelleg), utána pedig a flip-flop is reset-elődik egy kondin át. SIG a bemenet a riasztótól, ott azért nem ártana pontosabban megnézni, mit is jelent a "testre húzás, test megszakítás", mint jel, mert ettől módosulhat egy kicsit a kapcsolás eleje. Mellesleg tényleg lehetett volna a megfelelő témában is kérdezni
Csak óvatosan egyik topicban pont ezt emlegették,azután kiderült hogy csak a kerékbe kell belerugni és nyilik az ajtó. (Ha olvastad akkor bocs a kontárkodásért.)
Üdv!
Egy igen primitiv teljesen egyszerű felépítésü vaku NAIKEI 1000-X megjavításában kérnék segtséget. Ez még egy analóg időkben használt vaku, de én egy optocsatolós megoldással használom digitális géphez, van 2 működő példányom is belőle, nagyon egyszerű, gyorsan feltölt és megbízható. Most vettem egy harmadikat is de nem akar működni. Tulajdonképpen nem tudom mi romolhat el benne annyira kevés alkatrészből áll, de nem ismerem az összeset még ígysem, mertnem vagyok profi. Ha kilenne égve a villanója vagy a tekercse a túlhasználatól, esetleg a kondi lenne hibás anak fizikai jele kellene, hoyg legyen, legalábbis úgy gondolom mert eddig mindig megtudtam így állapítani a hiba okát. Ebben akakuban van: -transzformátor tekercs ami a 3voltból 300voltot csinál -gyújtótekercs ami kiolja a vakut - 3 ellenállás - egy dióda - egy zöld nagy valami nemtommicsoda - kapcsoló (működik, kipróbáltam - LED (működik kipróbáltam) - egy jónagy elkó - egy tranzisztor ami gondolom akioldáshoz kell D1960 a jele és semmi infót nem találtam a neten róla. No a hiba leirása a következő: Amint bekapcsolom a LED egyből világít, mintha fel lenne már töltve a kondi pedig tuti nincs feltöltve, mert akkor sípol amikor tölt a működő ugyanilyen vaku és kell neki vagy 2mp a feltöltéshez (igen gyors fajta). Természetesen nem is sül el, mivel tuti nem tölti a kondit fel. Én arra tudok gondolni, hogy vag ya kondi leet a hibás, bár nemlátok sérelmi nyomto rajta, vagy a tekercs aminek nem örülnék.... Nagyon jól jönne valami tipp, hogy melyik alkatrész meghibásodása lehet a gond és milyen irányba induljak el, mert szeretném megjavtani és remélem nem a trafója arosz mert azt nehezen találok ilyet... Képeket mellékelek, amiből a kapcsolás kiderül, hisznagyon egyszerű az egész. Még annyit fűznék hozzá, hogy a filccel jelölt polaritás a nyákon amit rárajzoltam az hibás, mert én abból indultam ki, hogy ami a kondi plusz lábára kapcsolódik, ha bekapcsolom a kapcsolót az aplusz pólusa lehet az elemtartónak, de kiderült, hoyg fordítva van és emiatt egyszer fordítva tettem bele az lemeket ![]() (REmélem nem ez ölt meg valamit, de nemhinném hogy rafó gyilkos lenne hisz ott adióda stb...) Előre is köszi asegítséget, hoyg deríthetem ki mi ahibás. Ha más nem egyesével elkezdem átforrasztani az alkatrészeket a működő vakuból, hétha kiderül mia bibis a kondival kezdve és a trafót hagyom annak sok a lába ![]() Persze jólenne nem ilyen próba hiba módszerrel...
Sajna a tranzisztor az inverterhez kell valószínűleg.Szerintem az a hibás.
köszi, esetleg valami tipp hogy deritsem ki a
D1960 tranyóval mi egyenértékű? Sajna nemtalálok leirást róla egyelőre ![]() csak D1964 stb szamokkal ellátottakat cska anyi van ráírva, hogy D1960 és szemből nézve a jobboldali lába főlé egy U felülvonással.... ha rákeresek csak ezt találom: http://jp.ic-on-line.cn/iol_d1960/datasheet_list/d1960.htm Legalábbis ennek olvasom a nevét, egy kissé előnytelen fotó mellékelve.
Part Number = 2SD1960 Manufacturer Name = ROHM Description = Si NPN Lo-Pwr BJT V(BR)CEO (V) = 15 I(C) Abs.(A) Collector Current = 8.0 Absolute Max. Power Diss. (W) = 750m h(FE) Min. Static Current Gain = 250 @I(C) (A) (Test Condition) = 2.0 @V(CE) (V) (Test Condition) = 2.0 Package = TO-92 Military = N
Először azért próbáld ki a másikból.Esetleg a dióda is rossz lehet ,cseréld át azt is. A tranzisztort lehet egy rosz digit fényképezőből ,vagy máshonnét bontva találsz leghamarabb. Én viszont megépítem nem hiába dolgoztál )) Nekem tetszik! Köszi a komplett munkáért!
Hello!
Na, akkor ezt legalább örömmel hallom - mert vannak akik ha már ki van dolgozva a feladat - már szóra sem méltatják az embert.. üdv! proli007
Sziasztok! Olyan kapcsolás kellene amivel a vaku kioldást tudnám késleltetni, több késleltetést szeretnék, tized-század mp-ekben lenne jó a váltás. Első gondoltam az h az egyik vakumba építettem egy optocsatolós kapcsolást a magas talpfeszültség miatt. Nem lehet azt valahogy kiegészíteni? Jöhet új kapcsolás is!
Hello!
Kicsit kevés/félreérhető az infó. Többször szeretnéd villantani ugyan azt a vakut, vagy több vakut szeretnél villogtatni egymás után, ugyan akkora (vagy különböző) késleltetési idővel? Szóval kissé körül járhatnád a problémát. Amúgy ha tized-század másodpercenként szeretnéd változtatni, beállítani (és pontosan) akkor valami PIC/AVR magoldás lenne az jó választás. Az optós megoldás, meg leválasztásnak. üdv! proli007
Egy vakut szeretnék az exponálástól számítva késleltetni, a pic sem gond! Mondjuk egy potival szabályozni a késleltetés mértékét?
Hello!
Ha a PIC nem gond, akkor mi a kérdés? Azzal elegánsan meg lehet oldani a feladatot.. De nézd meg ezt, hogy erre gondoltál-e? üdv! proli007
P1 mit szabályoz? K1 et hogyan állítom? A többít értem!
Köszi!
Hello!
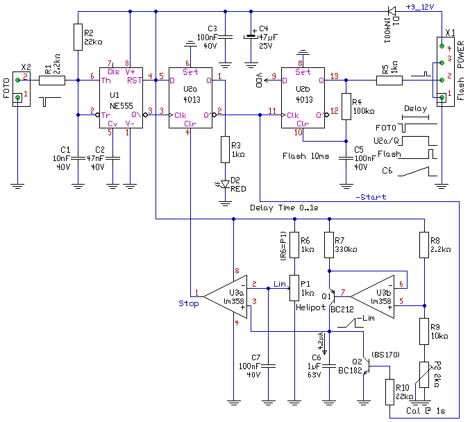
- Alapvetően az első monostabil adja a tényleges késleltetési időt. A P1 potival állíthatod be az időzítést kb. 10ms-tól 100ms-ig. Ha a kapcsolóval a kondit megnöveled, akkor kb. 100ms-tól 1s-ig. - A poti kb. 1:10 átfogással szabályozza a késleletetési időt. Tekintve, hogy a kondik nem 1:10 arányúak, nem egészen lesz tízszerese az idő a nyitott állás és a zárt állás között. De ha ez gond, akkor lehet kétállású kétáramkörös kapcsolót is használni, ahol a második kapcsoló trimmerekkel változtatná, az 5. láb küszöbfeszültségét, így a kondik pontatlansága kalibrálható lenne. (Persze úgy ahogy.) - Amikor letelt az első monostabil ideje, annak lefutó éle indítja a második monostabilt. Amire csak azért van szükség, hogy a vaku csak egy pillanatra (kb10ms) kapjon vezérlést. Különben a gyújtókör kondija, nem tudna feltöltődni a késeltetés alatt. (feltéve, hogy hagyományos a vaku vezérlése.) - Ha ennél pontosabb késleltetésre lenne szükséged, akkor maradnak a digitális áramkörök és a számlálók. De a potit akkor el kell felejteni. üdv! proli007
Ha már "összetákoltam" ne vesszen el ez a tényleg potis 0..1sec-ig késleltető vakus kapcsolás sem. Hátha valaki szimpatikusnak találja.
üdv! proli007 |
Bejelentkezés
Hirdetés |






















