Fórum témák
» Több friss téma |
Köszönöm a válaszodat!
A kisütéssel nincs gond , a próblémám az, hogy ilyen kondikat nagyon nem találok sehol sem... Néztem már külföldi oldalakon is, hátha... Sajnos sikertelenül.Honnan tudnék beszerezni ilyen alkatrészt?
Hello!
Hogy 30 évvel ezelőtt hol lehetett kapni azt tudom. (De Edelénytől az is elég messze van..) De ma, fogalmam sincs. Régen azok árultak ezt-azt, akik javítottak is. Lehet hogy itt van még némi esély. De tájékozódni kell a költségekről előre. Viszont azért el kellene dönteni, hogy a kondi tényleg rossz-e. Vedd ki, töltsd fel, és néz meg mennyi idő alat sül ki magától. A kapacitását is lemérheted, egy sima ellenállásos kisütéssel, ha a max feszültség 27%-ig kisütöd és visszaszámolod. T=R*C alapján. Mert lehet, a töltő transzverter rossz, nem a kondi. üdv! proli007
Sziasztok!
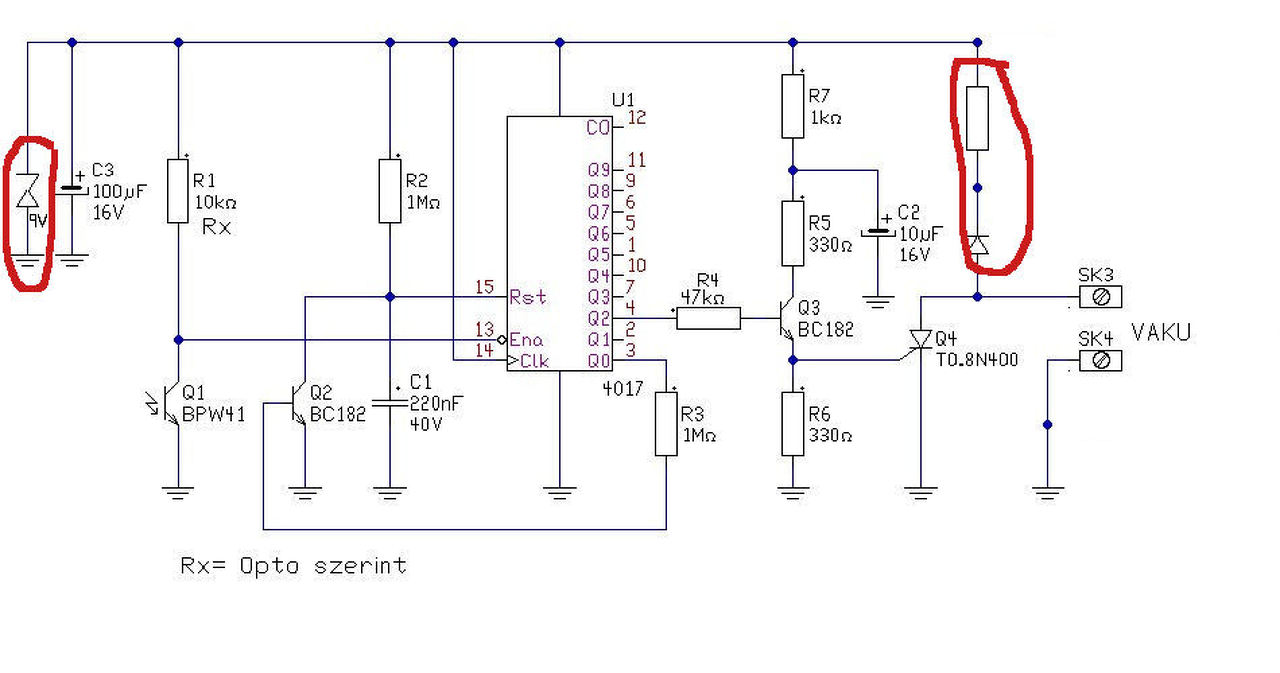
Szeretnék építeni egy kapcsolást, ami a vaku feltöltődése után hangjelzést ad. Ez hasznos funkció ha a vaku álványon van és így nem kell nézegetni a Pilot lámpát. Arra gondoltam hogy a Pilot lámpa felgyulladására kéne alapozni, fototranzisztorral figyelve a feltöltés után zölden világító kapcsolót. A fototranzisztor vezérelne egy áramkört ami rövid hangjelzést adna,( pl.kerámia zümmerrel) a Pilot lámpa minden felgyulladása után. Ha van valakinek ötlete szivesen venném! Üdv.
Hello!
Megrajzoltam. Természetesen a neuralgikus része a dolognak, hogy a fényérzékelő lássa a lámpát, de a környezeti fény ne zavarja. Vagy is próbálgatni kell vélhetően R1 értékének változtatásával. üdv! proli007
Köszönöm a gyors választ és a rajzot proli007!
Akkor R1 hejére teszek egy 47K trimmert, úgy szabadon lehet kisérletezni. A tranzisztort majd kivezetékezem és a világító gombra ragasztom fekete ragasztó szalaggal. Úgy valószínűleg csak a lámpa felöl érkező fényt fogja érzékelni. Majd a gyakorlatban kiderül! Üdv! Karika74
sziasztok lehet, hogy nem ide tartozik de nem tudna valaki segíteni. Van egy régi 220v orosz vakum, ezt szeretném át alakítani a digitális géphez. 1-lsöként a táp feszt szeretném 5-6v-ra.hogy működjön akkuval meg e oldható ?
Sziasztok!
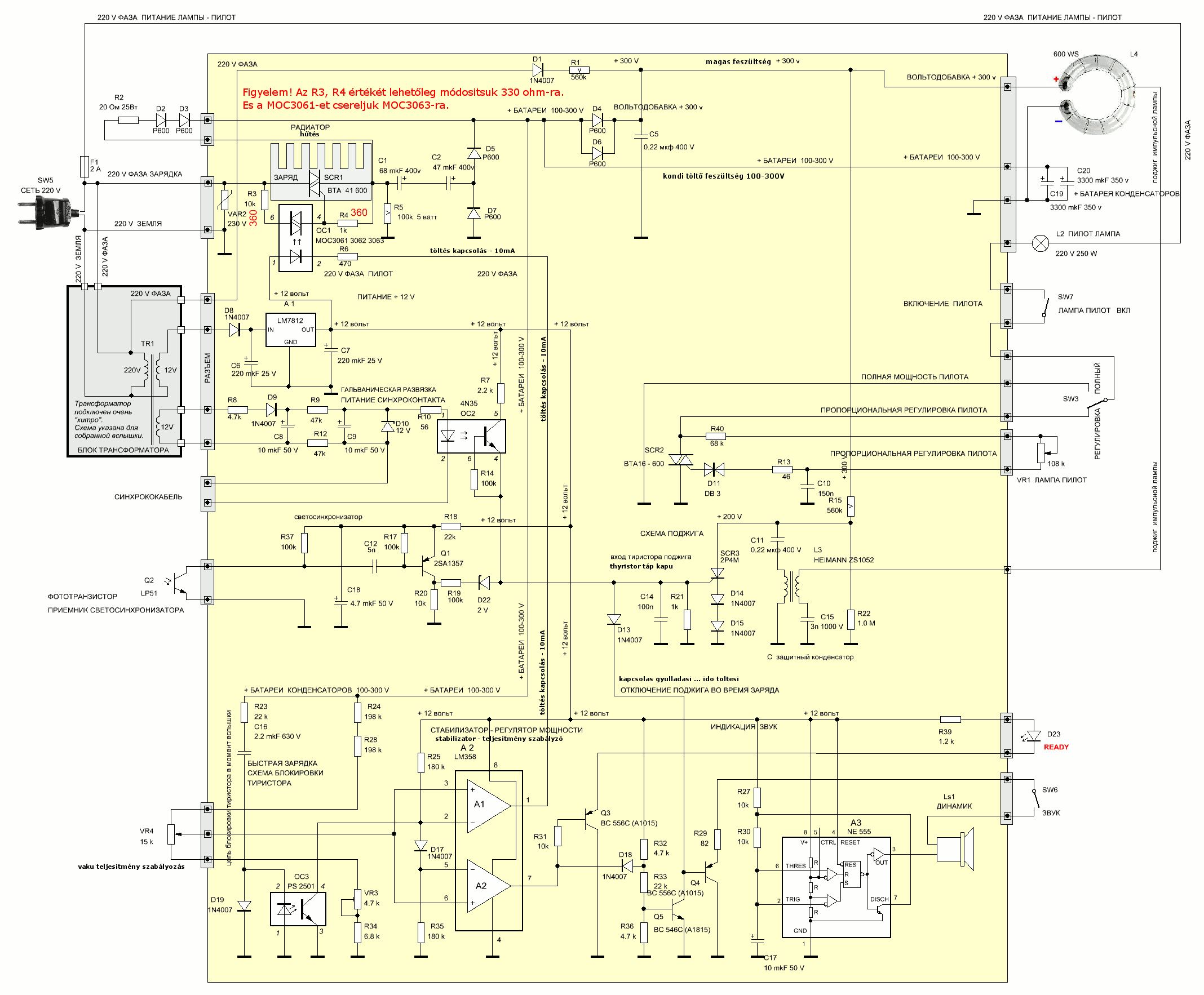
Egy kapcsolási rajzot szeretnék életre kelteni, az lenne a kérdésem, hogy van e valakinek már gyakorlati tapasztalata ebben, ill. mennyire működőkepés az a megoldás, hogy a 12V AC-t és a 230V AC-t is közösre kötni? Válaszotokat előre is köszönöm.
Hello!
Most láttam először ezt a kapcsolást, de nincs ebben semmi rendkívüli, hogy a 12V és a hálózati feszültség közösítve van. Mivel a vezérelt eszköz a hálózattal közös, így az azt vezérlő segédtápnak is közösnek kell lenni. Rendesen el van komplikálva, de láthatóan gondosan kidolgozott kapcsolásról van szó. üdv! proli007
Sziasztok! Olyan dolgon gondolkozom, hogy lehetne-e építeni, és ha igen akkor hogyan? Egy olyan kapcsolást ami a következőt teszi: Adott egy Olympus E-450 DSLR Erre szeretnék LED vakut (szép tisztességes fényerővel) a vakupapuccsal szeretném méghozzá elsütni. Ehhez kéne valami formailag szép kidolgozású kapcsolási rajz, illetve NYÁK (megtervezem ha nagyon muszáj de jobban bízom bennetek).
Feladat: LED vaku készítése , úgy , hogy a vakupapucson 3,6-3,7V feszültség mérhető (állandó). Fontos: A fényképezőt ne kelljen megbontani.!!!
Üdv Mindnekinek! A kapcsolások közt találtam ezt a rajzot Vaku kapcsolás A kérdésem az lenne, hogy az inverter részéhez, miből tudok trafót kibontani? Fontos lenne, hogy kis helyet foglaljon. A választ előre is köszönöm.
Tiszteletem mindenkinek!
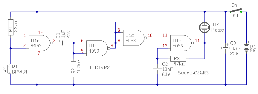
Nem vagyok benne biztos hogy jó topicba írom a kérésemet, de remélem tudtok segíteni. Abban szeretném a segítségeteket kérni, hogy szeretnék egy "sima" villanócsöves kapcsolást készíteni. Nem stroboszkópot hanem egy olyat hogy mindig csak egyet villanjon egy jeladásra amit egy opto kapun keresztül szeretnék indítani. Persze lényegében olyan gyorsan villogna mintha stroboszkóp lenne, de mégsem arra van szükségem mert a bemeneti jelemtől függően akarom hogy mennyit villanjon. Külön opto kapus kapcsolásom már van amit hozzá tudok építeni, de valahogy sehol nem találok villanócsöves kapcsolást. Biztos egyszerű csak én nem tudom, illetve nem lelem Sajnos nem értek hozzá még soha nem dolgoztam villanócsöves kapcsolással. Remélem tudtok nekem segíteni. előre is nagyon szépen köszönöm mindenkinek. Üdv. Amperes
Hello! Először magadban kellene tisztázni,mit is szeretnél. Mert ennek "Persze lényegében olyan gyorsan villogna mintha stroboszkóp lenne, de mégsem arra van szükségem mert a bemeneti jelemtől függően akarom hogy mennyit villanjon." se füle, se farka. A kettő ugyan az, vagy nem árultad el, mit értesz bemeneti jel alatt.
De előbb annak is utána kellene nézni, miből áll, hogyan működik egy vakus villanó. Mert erős a gyanúm, magad sem tudod. ez egy elég "életveszélyes" szerkezet, pontosan kel tudni mit lehet,mit nem. A cső feszültségét is ismerni kell, mert ahhoz kell a feszültséget beállítani. Aztán a maximális villanások számát is, mert a kondit és a teljesítményt valahogy szinkronba kellene hozni. Alaptudás és gyakorlat nélkül, nem szabad egy ilyen projektbe belevágni. Készíts előbb Led-eset, az veszélytelen rád nézve. Előbb ajánlott elolvasgatni az ehhez tartozó topikokat. De főleg a He szabályzatot, mert ebből figyelmeztetés lesz. üdv!
Köszönöm az Atyai jó tanácsokat
Egyszerűsítek akkor: egy sima villanócsöves kapcsolási rajzot szeretnék amit max 5V betáplálással tudok elvillantani. Egy bekapcsolásra egy kisülés legyen.
Kiindulásnak itt van egy egyszerű rajz. De az 1,5k/5W után hiányzik belőle egy 4,7µF-os 400V-os kondi, meg vele párhuzamosan egy 1Mohm ellenállás. Az 5V is fogja indítani, legfeljebb a Led-el soros 1kohm-ot kell csökkenteni.. üdv!
Nah akkor tuti rosszul irom le amit szeretnék, vagy csak simán értetlen vagyok
Olyan kapcsolást ami szeretnék egészében pár volt betápot igényel. Itt kell neki adni 230Vot is. Ez nekem nem kivitelezhető mert egy hordozható eszközt akarok késziteni. Üdv.
Hello! Hú, de nehezen értettem meg. Akkor neked kb. egy ilyen inverter áramkör kell, meg valami elektronika, ami ha feltöltődött a kondi, egyszer elvillantja csövet, aztán "leoltja a villanyt". Legegyszerűbben egy eldobható fényképezőgép vakujából bányászhatod ki, vagy szerzel egy régi vakut. Mert az invertert legyártani nem is könnyű, és az alkatrészekhez (gyújtótrafó, vakucső, kondi..) is drágábban jutsz hozzá, mint ha vennél egy használt vakut.
De nagyon nem mindegy mekkorát akarsz villantani, hány voltos a vakucsöved, az 5V vagy mennyi mennyire terhelhető, stb.. üdv!
Arra gondoltam, hogy az elem elhagyható, ha a vakutól kap egy kis energiát.
Hello! Nem ismerem a mai vakukat, hogy mit adnak ki és mit nem a papucson..
Bocsi! Nem írtam, hogy régi vakuim vannak. Ott ugye van vagy 300V.
Oda szerintem biztos, hogy nem jó ez a megoldás. Mert ha jól emlékszem Mohm-os ellenálláson töltenek kondit, és azt süti rá a trafóra a tirisztor. Ha azt terheled, nem töltődik fel a kondi.. (Amúgy a régi vaku, nem pislantott kétszer. Mert ez ahhoz való.)
A hozzászólás módosítva: Szept 8, 2014
A fényképező pislan többször. Van, hogy 3x 4x is. A régi csak egyszer de nagyot. Mondjuk a 3.-ra.
Mivel nem ismerem, nem találgatnék.. De kipróbálhatod, legfeljebb nem működik.
Üdv!
Megtetszett ez a kis kütyü. Viszont annyira nem fontos, hogy ennyi pénzt adjak érte! Nincs valami ötletetek, hogy tudnám ezt megoldani? Előre is köszönöm!
Üdv mindenkinek!
Van egy ezer éve valami digitális gépből bontott vaku modulom amit szeretnék megvillogtatni. A B2B csatit levertem róla és kiderült, hogy a jól beazonosítható táp lábakon kívül még van 3 másik is bekötve. Ha nem lenne muszáj nem rajzolnám vissza az egészet. Nincs véletlenül valakinek rajza valami közepesen modern digitális géphez amiben van vaku? A kapcsolás nem egy űrhajó, egy marék tranyó, dióda, némi passzív, egy trafó és egy IGBT alkotja. A hozzászólás módosítva: Márc 26, 2020
|
Bejelentkezés
Hirdetés |




, a próblémám az, hogy ilyen kondikat nagyon nem találok sehol sem... Néztem már külföldi oldalakon is, hátha... Sajnos sikertelenül.

Egyszerűsítek akkor: egy sima villanócsöves kapcsolási rajzot szeretnék amit max 5V betáplálással tudok elvillantani. Egy bekapcsolásra egy kisülés legyen. 


